(一)春季高考。
填报信息:2021年11月11日至17日(每天9:00-18:00)。报考“3+4”转段考生及 “3+4”转段兼报春季高考考生的填报时间为2021年11月24日。
资格审核:2021年11月18日至12月2日,具体时间由各市或县(市、区)招生考试机构确定。
确认缴费:2021年12月3日至12月7日(每天9:00-18:00),缴纳报名费、春季高考技能考试费用。其中仅报考“3+4”转段考生只缴纳报名费。2022年4月18日-20日(每天9:00-18:00),缴纳春季高考知识考试费用。
(二)夏季高考。
填报信息:2021年11月11日至17日(每天9:00-18:00)。
资格审核:2021年11月18日至12月2日,具体时间由各市或县(市、区)招生考试机构确定。
确认缴费:2021年12月3日至7日(每天9:00-18:00),缴纳报名费、外语听力考试费、体育专业测试费和艺术类专业统考费,其他考试费在等级考试科目选报时一并缴纳,时间另行通知。
报名入口: www.sdzk.cn
打开山东省教育招生考试院网站(www.sdzk.cn),在“网上报名”栏目中点击“山东省普通高等学校招生考试信息平台”链接,或者在浏览器地址栏中直接输入普高信息平台网址(wsbm.sdzk.cn),打开普高信息平台主页,如下图:
该页面通过表格分为左侧和右上、右中、右下,左侧从上到下是我省普通高校招生主要业务流程,右上是平台简介、市县招办联系方式链接,右中是考生登录进入平台入口,右下招考院网站普通高校招生相关政策、要闻摘录。
2.2 考生操作选择
点击右侧中间“考生点击此处进入平台”打开考生操作选择页面。
该页面是我省普通高校招生中通过本平台进行的业务。
2.3 开始报名
点击上图“普通高考网上报名<点击进入>”,打开报名主页:
2.4 诚信考试承诺书
点击上图“网上报名进行中,点击此处开始报名”,打开考生诚信考试承偌书.
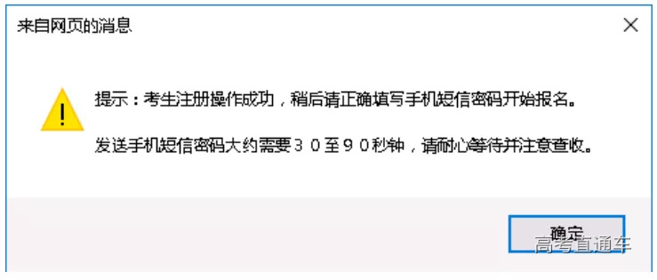
2.5 考生注册
考生注册将绑定证件号码和手机号码,注册成功后会发送短信密码到注册手机上,请考生准确填写注册信息并注意查收短信。
稍候片刻,系统提示注册成功,如下图:
这里,先把系统说明摘录如下:
1、考生注册将绑定证件号码和手机号码、发送短信密码到注册手机上。请准确填写信息并注意查收短信;考生填写的手机号必须唯一,高考录取结束之前不要更换,并保持通信畅通。
2、因网络、运营商、欠费停机等原因,可能有收不到短信的情况,请五分钟后尝试再次注册;若确实无法收到短信请改用其他手机号码注册。
3、考生若更换手机号码多次注册,最后一次注册发送的手机短信密码有效, 以前注册发送的短信密码自动失效。
4、该手机短信密码在2022年高考、录取期间一直有效,请妥善保管,再次登录仍需使用;切勿告诉他人以防个人信息泄露。
2.6 验证手机短信密码
依照系统提示,考生确认个人证件号码、手机号码正确后,将收到的手机短信密码填写,点击“开始报名”、系统进行验证手机短信密码,无误后才可以继续操作。
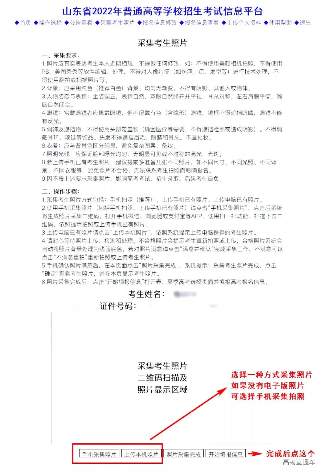
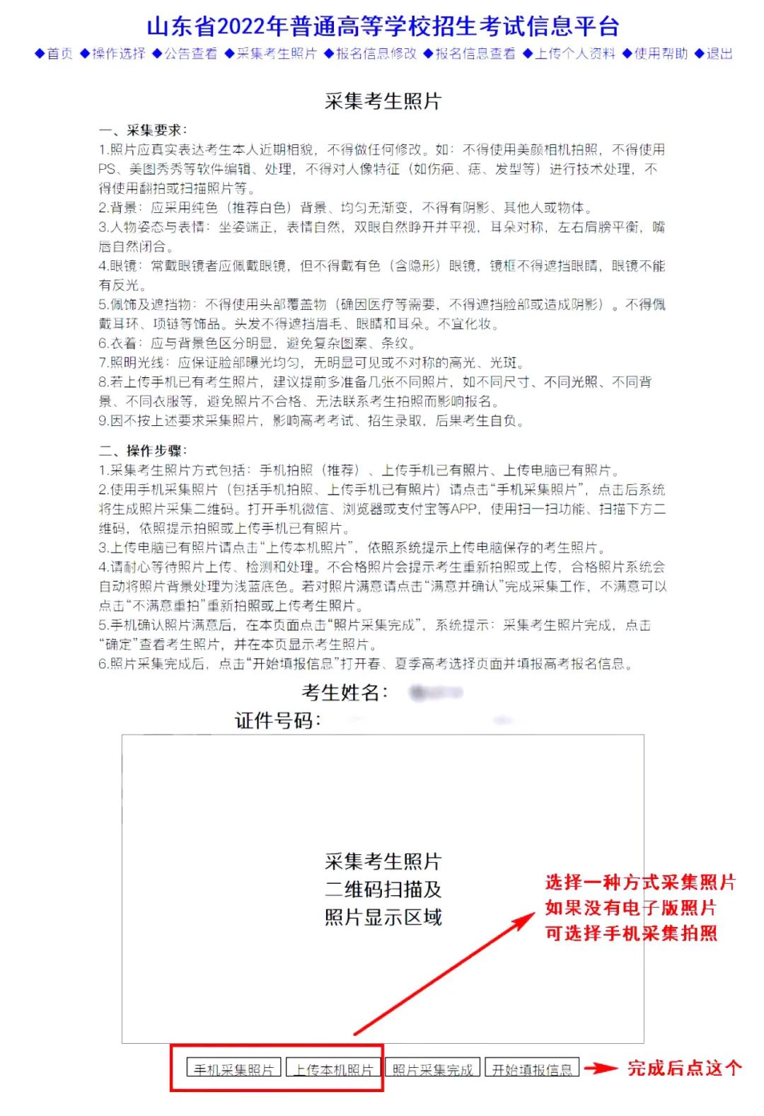
2.7 进行考生照片采集
点击上图“开始报名”按钮、手机短信密码验证无误后,打开高考选择页面,首先进行照片采集,如下图:
2.8 选择春夏季高考
打开春、夏季高考选择页面,如下图:
提醒:考生可以根据个人情况选择报考春、夏季高考,其考试科目、考试地点均不相同,系统也给出了明确提示,请考生认真选择,避免选错影响信息确认。
点击上图“报考夏季高考”按钮,系统再次提示并请考生确认是否报考夏季高考,如下图:
点击“春季高考选择”页面,系统提示并请考生确认是否兼报春季和夏季高考,如下图:
特别说明:考生要正确选择春、夏季高考。
2.9 报名信息填写
点击“确认”按钮,打开考生报考信息填写页面,如下图:
请提醒考生正确选择报名县区,特别是提醒就读学校驻地与户口所在地不一致的考生,避免选错、影响确认,甚至对录取带来一些想不到的后果。
选择报名市,系统会提示该市招考办重点提醒。
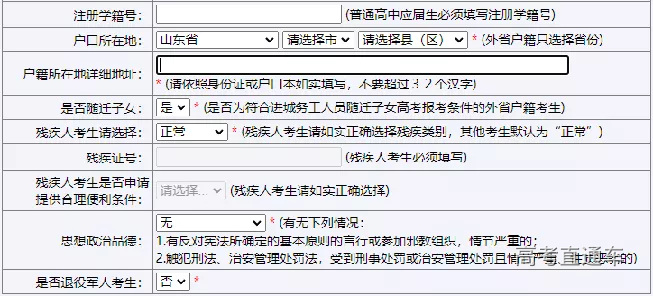
以下为基本信息填写
说明 1:2022年高考报名文件附件2中已经对需填报的个人信息进行说明,考生在网上填写前可先下载填写附件2,并注意查看注意事项!
说明2:考生名字的生僻字要求为“汉语拼音(半角大写字母)代替”,而不再是半角问号。
说明3:注册学籍号主要用于对接我省基教部门提供的《普通高中学生综合素质评价表》,注册学籍号应全部是数字,中职毕业生或外省学籍毕业生可不填写或仅填写数字。
说明4:参照相关资料,第二代残疾人证件号为 20 位数字,前 18 为身份证号,后两位为残疾分类和级别。补办残疾证后,残疾证号码会增加 B1、B2 等表示补办次数,达到22 位,填写时只填写前 20 位。
说明5:思想政治品德选择项目共 4 项,分别为:“无”、“有第1条情况”、“有第2条情况”、“1、2两条都有”。
说明6:若考生报考夏季高考、户籍选择非山东省且是否随迁子女选择“否”。
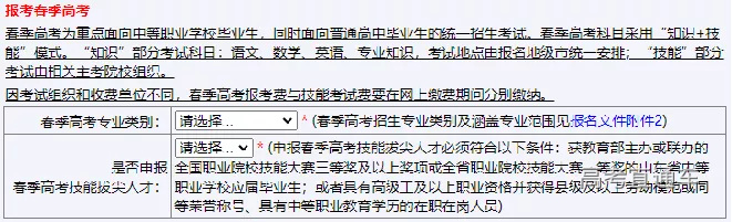
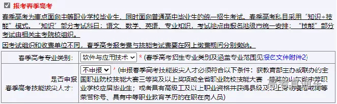
考生若报考春季高考,其春季高考部分选项如下图:
春季高考专业类别选择分为38个专业类别,分别为现代农艺、食品加工、畜牧养殖、水产养殖、建筑施工、建筑设计与管理、机械制造、设备维修、机电技术、自动控制、电气技术、电子技术、化工技术、环境保护、服装工程、纺织工程、服装展演、车辆维修、水上运输、运输管理、数字媒体、网络技术、软件与应用技术、医学技术、药学、护理、财税、金融、市场营销、电子商务、国际商务、物流管理、烹饪与营养、酒店管理、旅游管理、公共服务与管理、学前教育、艺术设计等,考生必须选择报考一个专业类别。
从安全考虑,考生设置的密码不能过于简单,系统要求密码为 8 至 15 位大、小写字母和数字组合,请考生提前想好并牢记,打印准考证、填报志愿仍需使用该密码。
2.10报名信息查看
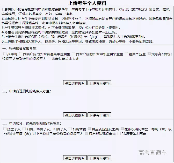
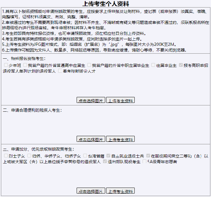
2.11上传个人资料
普通应届毕业生不需要上传个人资料。若考生已经选择具有特殊报名资格或申请录取照顾政策,提交保存报名信息成功后会提示:请点击“确定”跳转至考生资料上传页面、按要求上传申报及证明材料
若考生没有选择具有特殊报名资格或可申请照顾政策,则红色醒目提醒他不需要上传个人资料。
考生点击“提交保存报名信息”弹出“上传个人资料”,点击”点击选择图片“
2.12 报名信息修改
若个人报考信息填写有误或有不完整的地方,报名期间可通过“修改报名信息”功能自行修改。在报名信息查看页面点击“修改报考信息”或点击菜单“报名信息修改”打开报名信息修改页面。因内容较多,这里不再截图,只把修改报名确认县区和修改春夏季高考重点说明一下。
考生在网上报名期间,若报名确认县区选择错误,可在“报名信息修改”页面自行修改,如下图:
考生在网上报名期间,若春、夏季报考选择错误,可在“报名信息修改”页面自行修改,如下图:
点击勾选“报考春季高考”或者“报考夏季高考”可增加报考春季或夏季高考;点击勾掉上图红色“报考春季高考”或者“报考夏季高考”可放弃报考春季或夏季高考。
➤ 忘记个人登录密码 ➤ 遗失手机短信密码 ➤ 报名县区、毕业学校中没有选项或与户口所在市三者不一致 ➤ 证件号码已经报名 ➤ 报名失败 ➤ 选择信息不全 ➤ 某些选项不能正常显示 ➤ 该考生信息已被县区招办下载 ➤ 姓名不能正常显示 问题现象:考生姓名或家庭地址在填写报考信息的时候可以使用打字法输入,但是保存以后却成了“??”或“?”。 出现缘由:由于部分考生姓名或家庭地址中含有生僻字,即:比较少见的字,导致在网页中无法正常显示。 解决办法:网上报名时找不到的生僻字以汉语拼音(半角大写字母)代替,如:上艹下问,以MAN代替;左王右乐,以LI代替;左由右页,以DI代替;左王右莹,以YING代替;上龙下天,以YAN代替。 ➤ 姓名无法填写
解决办法:使用平台“找回密码”页面的“找回个人登录密码”功能可重新自行设置密码,也可以持有效证件去报名县(市、区)招生办公室重新设置密码。
提醒考生1:考生个人登录密码分区大小写,用于报名系统登录、报名信息查看、成绩查询、志愿填报等,非常重要,请考生务必牢记。
提醒考生2:考生不论通过短信找回、还是通过县区招办重新设置密码,原密码都会自动失效。
解决办法:使用平台“找回密码”页面的“重发手机短信密码”功能,重新给注册手机号码发送手机短信密码。
提醒考生:手机短信密码长期有效(打印准考证、填报志愿等使用),请务必准确填写手机号码并妥善保存短信密码。
出现缘由:只有先选择户口所在市,才能关联出相应的县区;只有先选择了县区,才能关联出相应的毕业学校。
解决办法:按户口所在市、报名县区、毕业学校的先后顺序进行选择。
解决办法:如果确认是自己的证件号码被报过名,可以持有效证件到考生所在县(市、区)招生办公室申请办理相关手续。
出现缘由1:由于网络不流畅、系统报名人数过多、使用不同版本浏览器等原因,系统无法正确处理客户提交请求,造成报名失败。
出现缘由2:部分信息没有按照要求填写,如:时间不正确,证件号码、联系电话、通讯地址太长,红色星号标记要求必须填写的信息没有填写等原因。
解决办法:换一种浏览器或不同版本浏览器、换一台电脑,重新报名。建议使用IE8及以上版本兼容浏览器,认真按报名要求正确填写各项内容。
出现缘由:由于考生上网方式不同或同时在线报名考生人数过多,可能造成数据没有完全下载完整,造成上述现象。
解决办法:点击“刷新”按钮或按“F5”键重新刷新本页面。
操作建议:如果速度的确很慢,可尝试把所有需要选择的内容选择好,然后再填写需要填写的内容,以减少不必要的重复填写。
解决办法:点击“刷新”或按“F5”键重新刷新本页面;如果仅是日期不能进行选择,也可以手工填写,格式为“YYYY-MM-DD”。
解决办法:网上填写报名信息阶段过后,不再允许考生自行修改报考信息,当报名信息确实需要修改时,可在确认时申请修改。
操作建议:报名前提前按报名信息项目表准确填写各项信息,网上填写完成后再认真检查,确保各项信息准确、无误,减少或避免后期修改。
解决办法:可在网上找到需要的字,将其复制、粘贴到系统输入框中。


























