志愿填报是一项非常复杂的工程,直接照搬往年分数、排位填报很有可能会导致志愿不合理,从而会出现落榜风险。大家一定结合报考人数、分数段人数、招生计划的扩缩招情况,做好排位的转换。
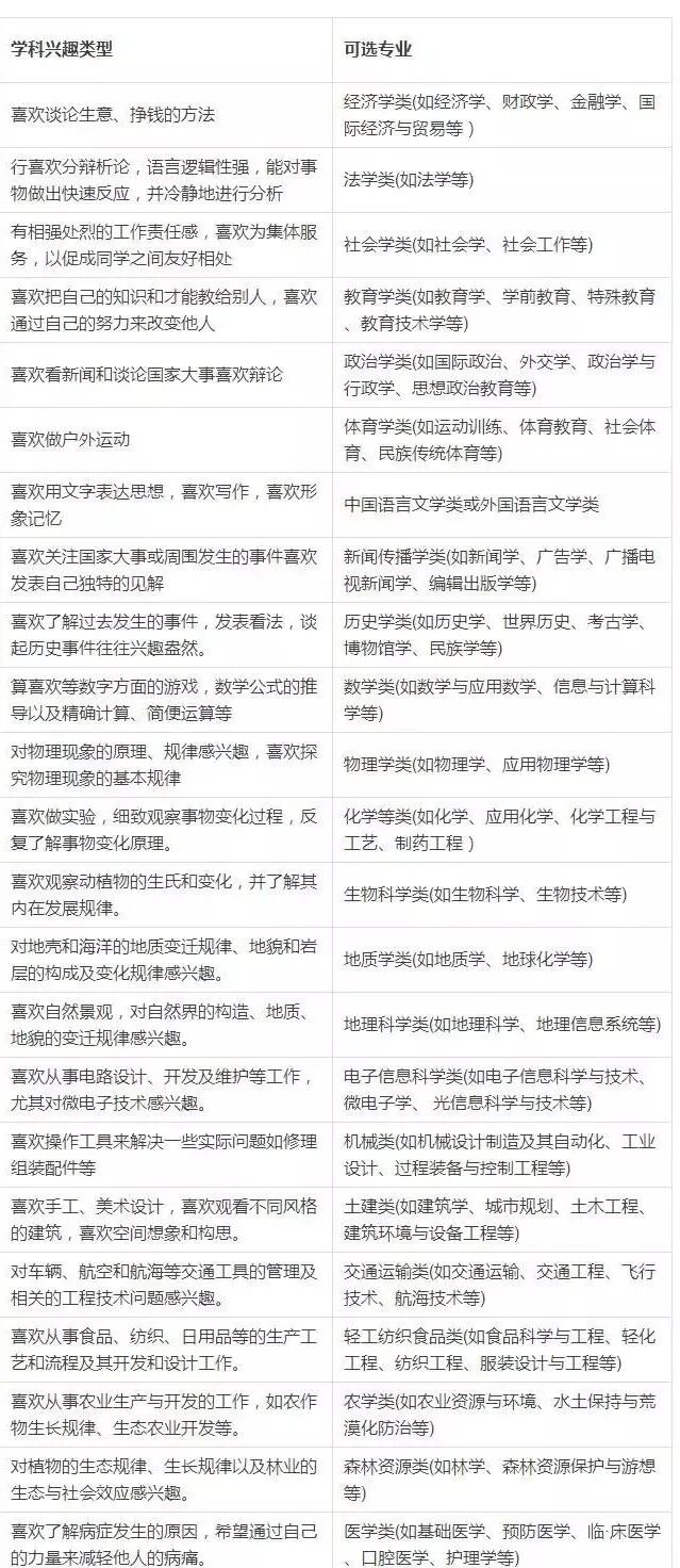
大学专业直接关系到同学们未来的职业发展方向,甚至会影响一生。兴趣/特长是需要思考的首要问题。你的性格是内向还是外向?对数字还是对文字更感兴趣?习惯抽象思维还是具象思维?这些问题都需要每位同学去认真分析。 高中知识是大学专业学习的基础,大学专业是高中学科知识的延伸和深化。 如果同学们不知道自己的兴趣能学什么专业,不妨参考以下学科兴趣类型和相对应的大学专业: 语文:可选择语言文学类专业,如中国语言文学类、外国语言文学类、新闻学类的专业。 数学:可选择数学与应用数学、经济学、金融学、信息与计算科学等专业。 外语:可选外语类专业,如商务英语专业、外国语言文学类、翻译专业、小语种专业。 政治:可选择政治学、法学、马克思主义理论类专业。 历史:可考虑报考史学理论及史学史,专门史,中国古代史,中国近现代史,世界史,历史文献学等专业等。 地理:可考虑报考地理科学,城市规划,地理信息系统,地质勘探,测绘测量,遥感,资源环境等地理类,地质类,勘探类,测绘类,规划类,气象类等。 物理:喜欢物理且数学成绩还不错的同学,可选择机械类、电气信息类、土建类、航空航天类里面的专业。 化学:可选择材料科学类、化学工程与工艺、食品科学等专业;喜欢生物的同学可以选择生物技术、生物工程、农学、医学之中的专业。 学科反映的兴趣类型: 同学们有找到适合自己读的专业吗?可报考的专业那么多,相信总有一个专业适合你。 “此气质非彼气质”——这是罗马帝国时期著名的生物学家和心理学家盖伦创立了气质学说,他认为气质是物质(或汁液)的不同性质的组合。可分为胆汁质,多血质,粘液质,抑郁质这四种气质类型。 不同气质类型的人在生活中会表现出不同的心理活动和行为方式,有优势有劣势,适合的未来职业发展方向也不同。因此,我们还可以根据自身的气质类型去选择专业。 *仅供参考 但并不是每个人都属于这四种典型的气质,也有人属于这些气质的混合型。不知道自己什么气质类型的也可找一些测量表测试一下。 对选专业还有什么疑问的 欢迎进群和小伙伴们一起讨论👇 性格是指表现在人对现实的态度和相应的行为方式中的比较稳定的、具有核心意义的个性心理特征,是一种与社会最密切相关的人格特征。 根据美国职业心理学家霍兰德的人格类型理论:分为实际型、研究型、艺术型、社会型、企业型与传统型。 车车针对高中阶段的同学们常见的性格特点,为这六类性格的考生选大学、选专业做出推荐,希望对大家有所帮助。 喜欢有规则的具体劳动和需要基本操作技能的工作,缺乏社交能力,不适应社会性质的职业。具有这种类型人格的人其典型的职业包括技能性职业(如一般劳工、技工、修理工、农民等)和技术性职业(如制图员、机械装配工等)。 人格特点:愿意使用工具从事操作性强的工作,动手能力强,做事手脚灵活,动作协调,但不善言辞,不擅交际。 职业类型:各类工程技术工作、农业工作;通常需要一定体力,需要运用工具或操作机械。 主要职业:工程师、技术员、机械操作、维修安装工人、木工、电工、鞋匠、司机、测绘员、描图员、农民、牧民、渔民等。 推荐专业: ★工学类:采矿工程、石油工程、矿物加工工程、勘查技术与工程、资源勘查工程、地质工程、矿物资源工程、煤及煤层气工程、地下水科学与工程、冶金工程 ★理学类:数学与应用数学、信息与计算科学、数理基础科学、物理学、应用物理学、声学、核物理、化学、应用化学、化学生物学、分子科学与工程、生物科学 具有聪明、理性、好奇、精确、批评等人格特征;喜欢智力的、抽象的、分析的、独立的定向任务这类研究性质的职业,但缺乏领导才能。其典型的职业包括科学研究人员、教师、工程师等。 特点:抽象能力强,求知欲强,肯动脑筋,善思考,不愿动手;喜欢独立和富有创造性的工作;知识渊博,有学识才能,不善于领导他人。 职业类型:主要指科学研究和科学实验工作。 主要职业:自然科学和社会科学方面的研究人员、专家;化学、冶金、电子、无线电、电视、飞机等方面的工程师、技术人员;飞行驾驶员、计算机操作人员等。 专业推荐:基础医学、卫生检验、营养学、种子科学与工程、水土保持与荒漠化防治、野生动物与自然保护区管理、动物药学、动物医学、森林资源保护、应用生物科学、信息工程、软件工程、网络工程、广播电视工程、光电信息工程、电力工程与管理、风景园林、水资源与海洋工程、水质科学与技术、环境监察 具有合作、友善、助人、负责、圆滑、善于社交、善言谈、洞察力强等人格特征。喜欢社会交往、关心社会问题、有教导别人的能力。 人格特点:喜欢从事为他人服务和教育他人的工作;喜欢参与解决人们共同关心的社会问题,渴望发挥自己的社会作用;比较看重社会义务和社会道德。 职业类型:主要指各种直接为他人服务得工作,如医疗服务、教育服务、生活服务等。主要职业:教师,保育员、行政人员;医护人员;衣食住行服务行业得经理、管理人员和服务人员;福利人员等。 专业推荐: ★教育类:教育学、特殊教育、小学教育、人文教育、言语听觉科学、学前教育、教育技术学、科学教育、园艺教育、林木生产教育 ★管理类:管理科学、工业工程、工程造价、产品质量工程、财务管理、工程管理、工商管理、会计学、人力资源管理、电子商务 性格具有冒险、野心人格特征。喜欢从事领导及企业性质的职业、独断、自信、精力充沛、善社交等,其典型的职业包括政府官员、企业领导、销售人员等。 人格特点:精力充沛、自信、善交际,具有领导才能;喜欢竞争,敢冒风险;喜欢权力、地位和物质财富。 职业类型:主要指那些组织与影响他人共同完成组织目标的工作。 主要职业:经历企业家、政府官员、商人、行政部门和单位的领导者、管理者。 专业推荐: ★管理类:公共关系学、公共政策学、公共管理、会展经济与管理、航运管理、公共事业管理、土地资源管理、城市管理、体育产业管理、档案学 ★经济类:经济学、财政学、国民经济管理、保险、金融工程、信用管理、金融数学、国际经济与贸易、金融学、贸易经济、环境经济、网络经济学、税务 具有顺从、谨慎、保守、实际、稳重、有效率等人格特征。喜欢有系统有条理的工作任务,其典型的职业包括秘书、办公室人员、计事员、会计、行政助理、图书馆员、出纳员、打字员、税务员、统计员、交通管理员等。 人格特点:喜欢按计划办事,习惯接受他人的智慧和领导,自己不谋求领导职位;不喜欢冒险和竞争;工作踏实、忠诚可靠,遵守纪律 职业类型:主要指各类文件档案、图书资料、统计报表之类相关的各类科室工作。 主要职业:会计、出纳、统计人员、打字员、办公室人员、秘书和文书。图书管理员;旅游、外贸职员、保管员、邮递员、审计人员、人事职员等。 专业推荐:公共关系学、公共政策学、公共管理、会展经济与管理、航运管理、公共事业管理、土地资源管理、城市管理、体育产业管理、档案学、图书馆学、农林经济管理、信息资源管理、农村区域发展、行政管理 具有想象、冲动、直觉、无秩序、情绪化、理想化、有创意、不重实际等人格特征。喜欢艺术性质的职业和环境,不善于事务工作。 人格特点:喜欢以各种艺术形式的创作来表现自己的才能,实现自身价值;具有特殊艺术才能和个性;乐于创造新颖的、与众不同的艺术成果、渴望表现自己的个性。 职业类型:主要指各种艺术创造工作。 主要职业:音乐、舞蹈、戏剧等方面的演员、艺术家编导、教师;文学、艺术方面的评论员;广播节目的主持人、编辑、作者;绘图、书法、摄影家;艺术、家具、珠宝、房屋装饰等行业的设计师等。 专业推荐: ★音乐类:音乐表演、作曲与作曲技术理论、音乐学 、音乐教育、乐器维修技术。 ★美术类:含绘画、雕塑、美术学、美术教育、艺术设计学、书法、艺术设计、摄影、戏剧影视美术设计、动画、服装设计、戏剧影视美术设计等。 ★舞蹈类:含舞蹈表演、舞蹈编导、戏剧影视文学。 ★广电、影视、戏剧类:含播音与主持艺术、广播电视编导、录音艺术、摄影摄像、影视照明、电视节目制作、表演、导演、戏剧学。 车车想说,大家可从气质、性格、兴趣等方面综合分析自己的优势,从而选择合适的专业,但要注意的是,选择专业时不要单方面根据兴趣或者气质一方面去选择,感兴趣的专业不一定就适合他的气质类型和性格。同学们更要结合自身情况,综合考虑各种因素,再谨慎做出选择。



