根据教育评价改革工作有关安排,2025年9月,省教育厅面向全省征集第五批教育评价改革典型案例。经各地各高校遴选推荐,组织专家通讯评审和集中评议,评选确定广东省第五批教育评价改革典型案例(见附件),现予公示。公示期为2025年12月23日至2025年12月29日(5个工作日)。
公示期内,如有异议,请以书面形式反映,反映情况和问题应坚持实事求是原则。以单位名义反映的须加盖单位公章,以个人名义反映的应署真实姓名,写明联系方式。反映情况的书面意见及反映事项证明材料请于2025年12月29日24时前通过信函邮寄送达,或以电子邮件方式发送至电子邮箱,逾期及匿名反映不予受理。
联系电话:020-37628241;电子邮箱:msc@gdedu.gov.cn
邮寄地址:广州市越秀区农林下路72号高教大厦510室
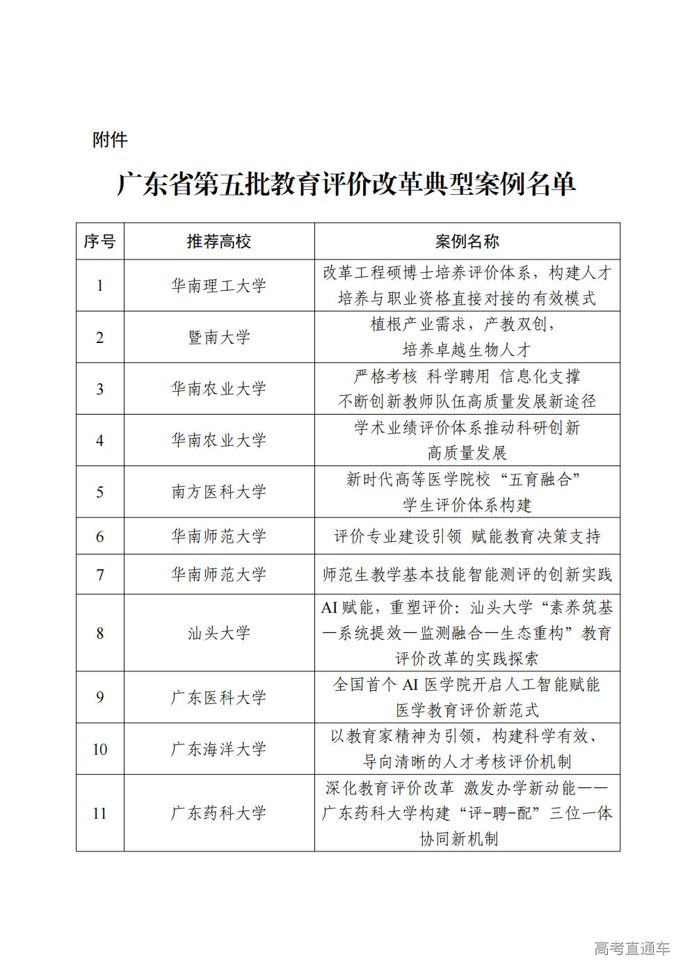
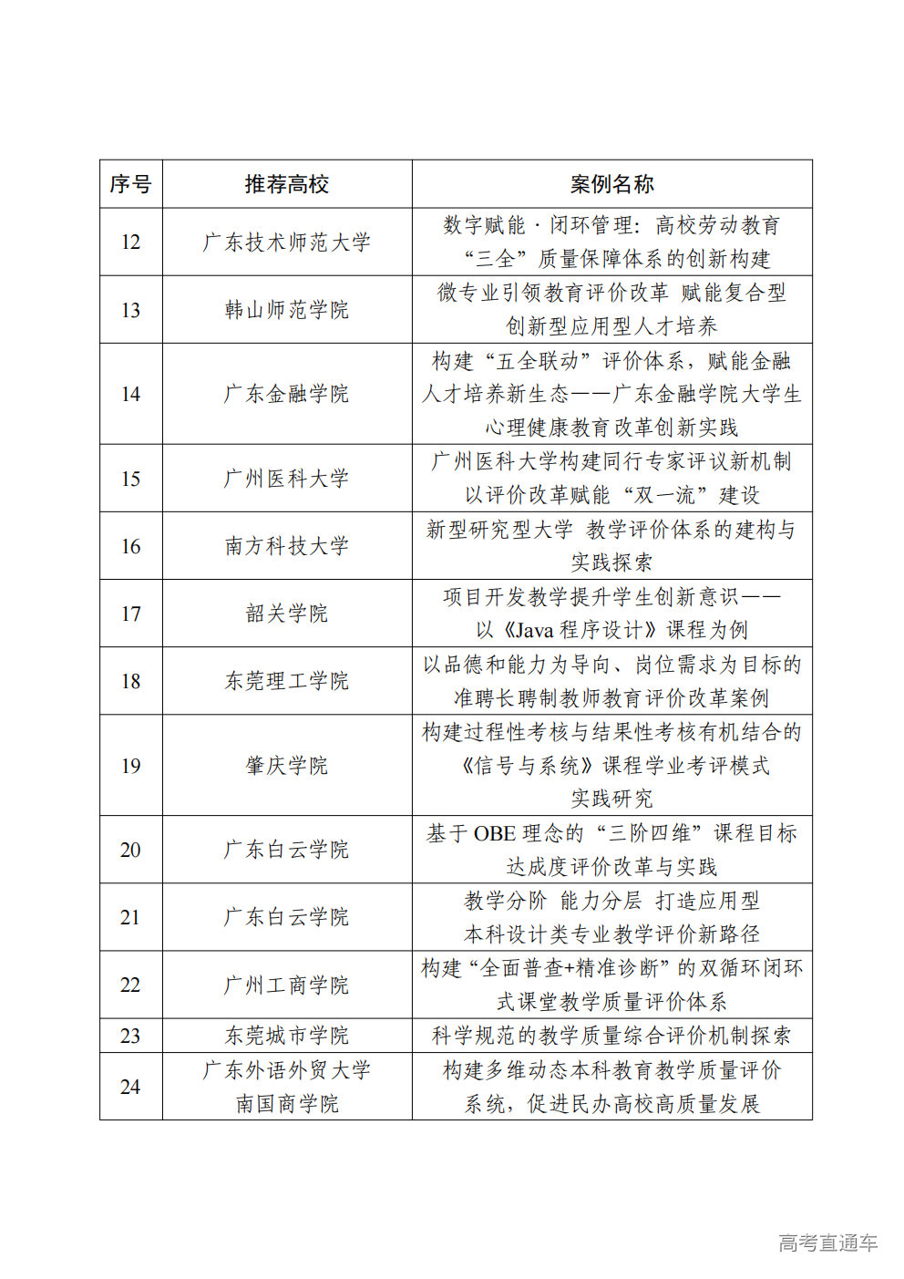
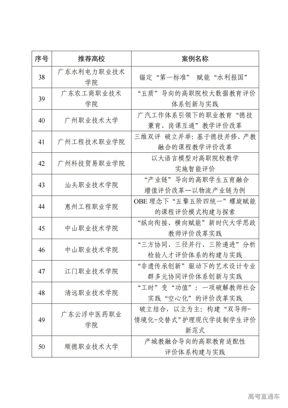
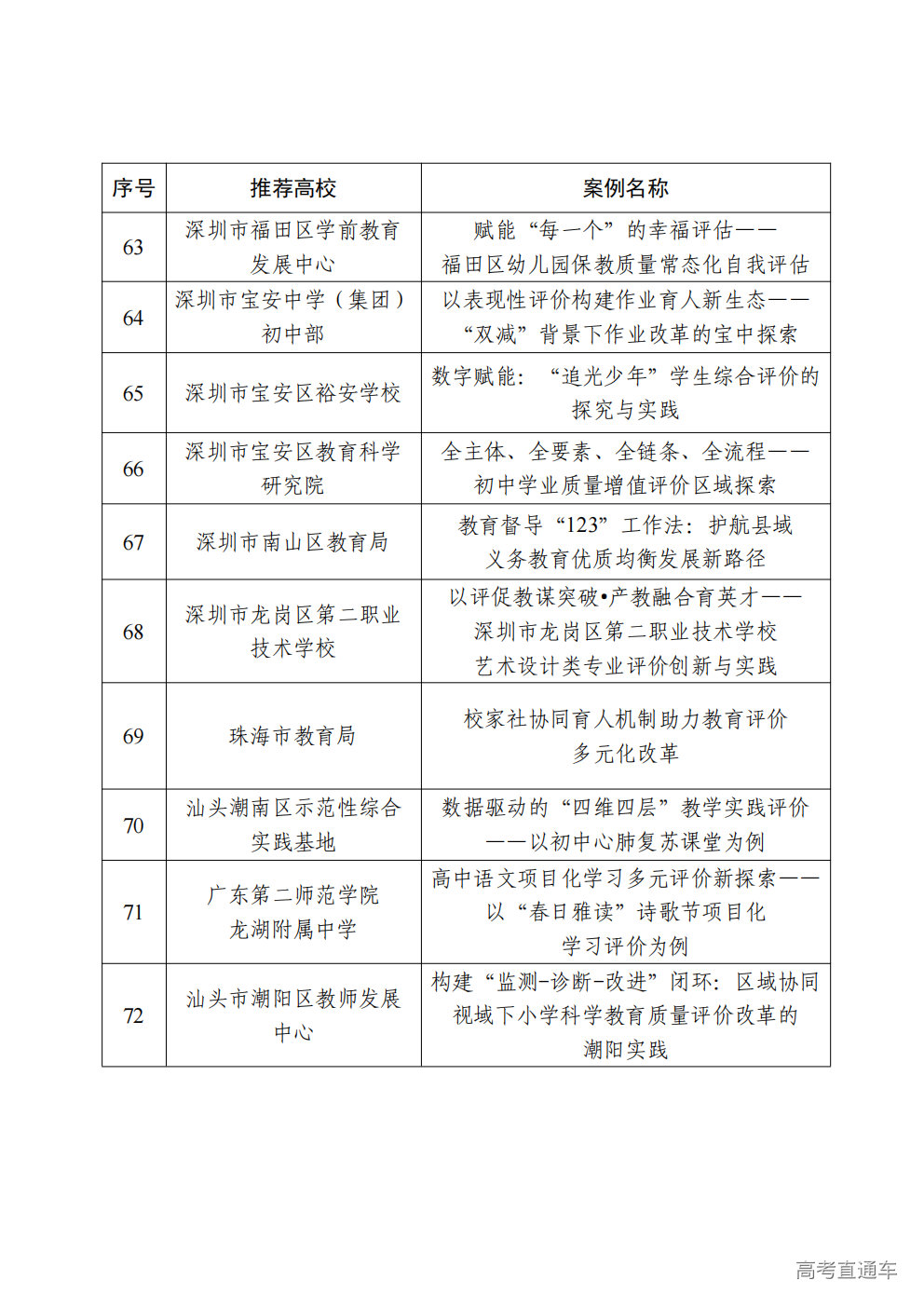
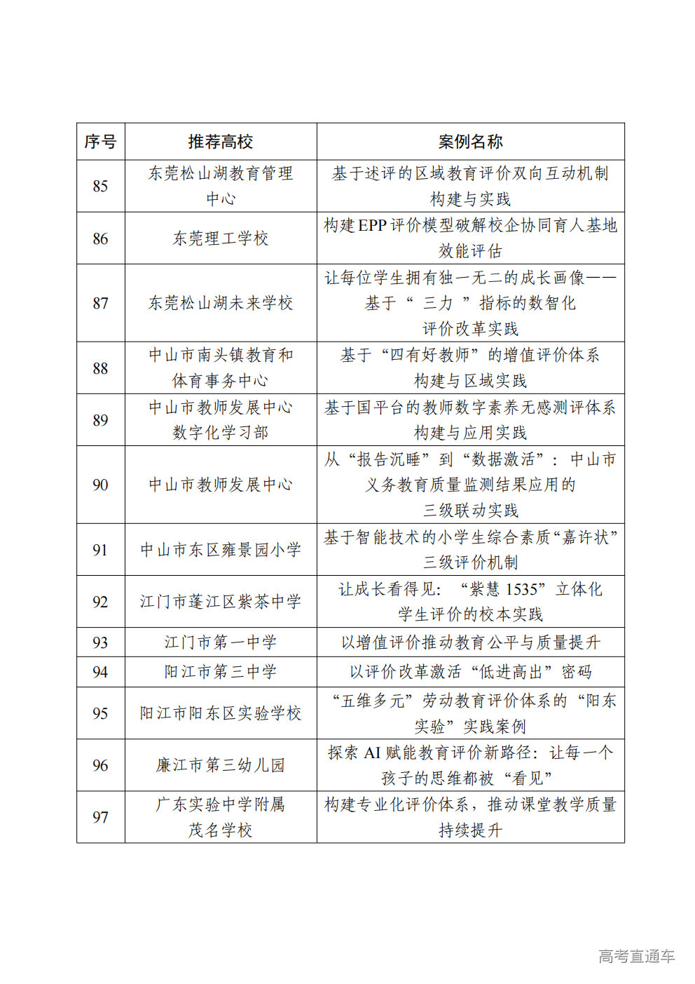
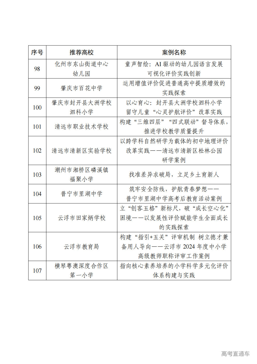
附件:广东省第五批教育评价改革典型案例名单
广东省教育厅
2025年12月23日
相关附件:
附件:广东省第五批教育评价改革典型案例名单








