根据广东省招生委员会《关于做好广东省2026年普通高校招生统一考试报名工作的通知》(粤招〔2025〕7号)及其他相关文件的有关要求,结合我区的实际情况,现将顺德区社会青年参加2026年普通高校招生统一考试(简称普通高考,下同)报名的有关事宜公布如下:
(一)具有顺德区户籍且符合《关于做好广东省2026年普通高校招生统一考试报名工作的通知》(粤招〔2025〕7号)报名条件要求的。 (二)符合进城务工人员随迁子女在广东省参加高校招生考试有关文件规定的考生,且原高中(含中职、技校)毕业学校在顺德区。 (三)其他规定的特殊考生。
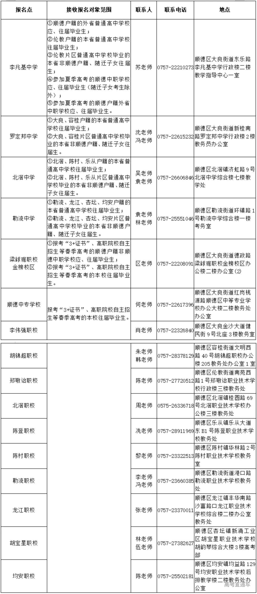
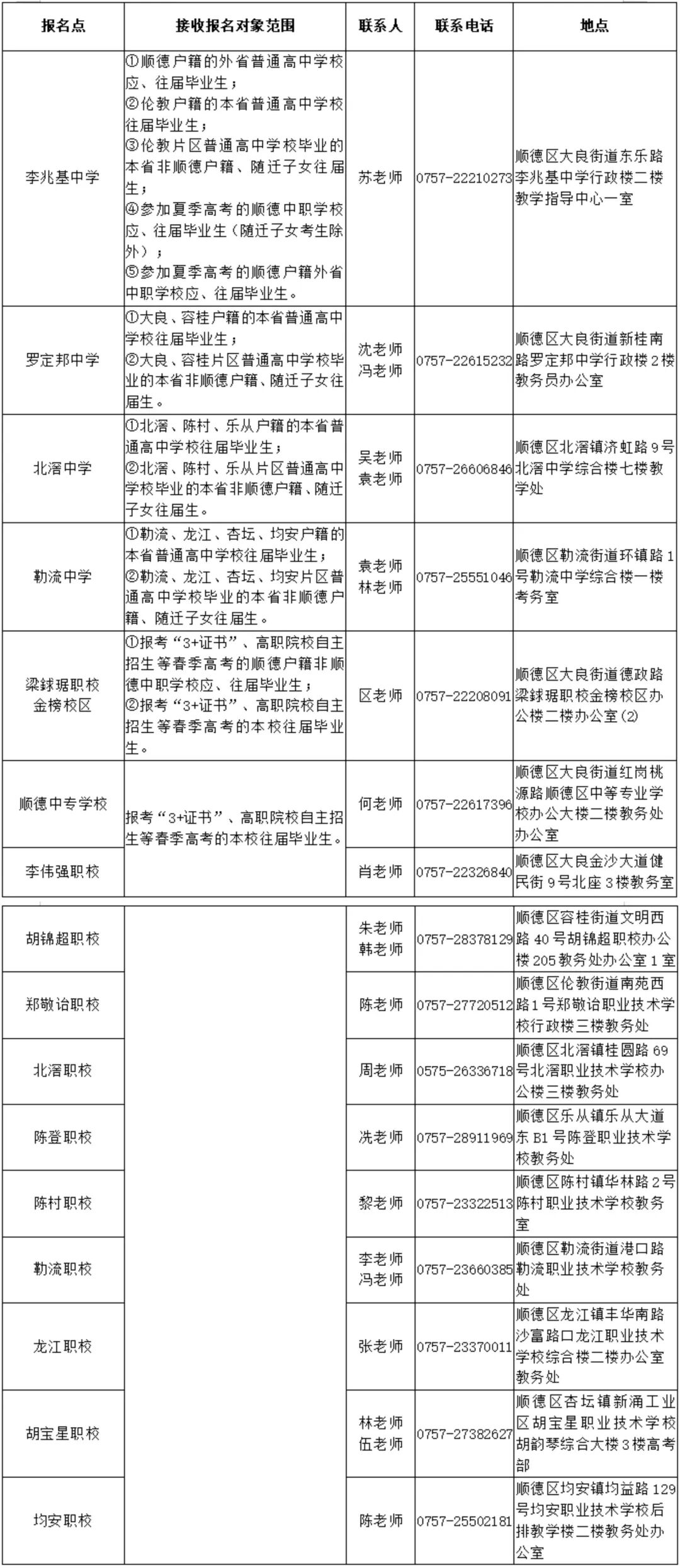
(一)预报名及确认时间:11月1-10日,上午9:00-11:30,下午2:30-5:00(预报名及确认报名同时进行)。 (二)符合2026年高考报名的社会青年,可按以下分类到指定报名点报名: (点击图片查看大图) 注意:应届毕业生原则上在学籍所在学校(报名点)报考,需在户籍地报考的考生须持学籍所在学校开具的证明原件(含考生姓名、身份证号码、学籍号、在学籍所在学校就读起止时间、年级班级等能证明应届毕业生身份的信息,注明学籍所在学校未设立报名点等不符合报考条件的原因情况,并加盖公章)(见附件8)等资料方可报考。
考生必须按照《关于做好广东省2026年普通高校招生统一考试报名工作的通知》(粤招〔2025〕7号)(附件1)核对报考资格,以及准备好所需材料,在规定的报名时间内到报名点进行报名资格审核和网上报名。凡材料不符合规定要求的,不予办理报名和确认报名手续。报名前,详细了解附件1中有关考生属性、科类、考试科目、报考规定、网上报名流程、登录报名系统、密码修改、绑定手机号码、录入基本信息、报名信息确认、报名费缴费等事宜。通过网络等途径了解相关科类的考试规定和要求(特别要注意艺术、体育类考试的具体报考要求,建议考生在填报前认真查看有关文件的规定和要求等)。 (一)所有报名考生在前往报名点前,按照《关于做好广东省2026年普通高校招生统一考试报名工作的通知》(粤招〔2025〕7号)规定,登录广东省普通高考报名系统(网址为:https://pg.eeagd.edu.cn/ks)注册。完成注册后,考生须本人前往报名点提交材料完成报名资格初审,凭报名点派发的考生号和注册时设置的密码登录广东省普通高考报名系统进行网上报名和确认报名。 (二)所有考生报名时向报名点提交以下材料(所有复印件都必须经报名点验证原件后在复印件上加盖验证章): 1.常住户口簿复印件(首页、户主页、父/母亲或监护人页、考生本人页); 2.二代(或三代)居民身份证原件及复印件(需正、反面复印在A4纸同一页面上); 3.《广东省2026年普通高校招生统一考试考生诚信考试承诺书》(附件2),必须由考生本人手写签名。 (三)应届生需提供学籍所在学校开具并盖公章的学籍信息表、经学籍所在学校盖章的学籍证明材料(附件8);往届生需提交高中阶段学校毕业证;同等学力人员在报名时需提交高中同等学力证明(附件9)。 (四)完整的三年高中学籍材料(往届生带备原高考的纸介质档案,档案内必备材料必须包含《广东省中学生德育考核表》或《广东省2026年普通高校招生统一考试考生思想政治品德考核表》(附件10)。应届生如报名期间暂不能提交的,与报名点协商提交时间)。 (五)参加外省高中学业水平考试的考生,需出具省级教育行政部门或考试机构盖章的高中学业水平考试成绩证明,并办理学考成绩转入,录取时要求学考选择性考试科目对应的合格性考试科目成绩合格才能投档。相关要求按照学考成绩转移文件办理(待省下发文件,由报名点提醒)。 (六)符合报考条件的户籍从外省迁入顺德区的考生,提交身份证、户口簿(全户人员)、高中阶段学校毕业证(往届生),所有材料均需原件及复印件,原件审核后退回。 应届生填写《广东省2026年普通高考报名应届毕业生学籍户籍审核表》(附件3样表),由学籍所在中学审查,校长签名、学校盖章,往届生填写《广东省2026年普通高考报名往届毕业生报名资格审核表》(附件4样表),交报名点汇总上交。 (七)根据《关于做好进城务工人员随迁子女在广东省参加高考有关的通知》(粤教考函〔2017〕41号)、《广东省教育厅关于优化进城务工人员随迁子女在我省报名参加普通高考资格审核有关工作的补充通知》(粤教考函〔2023〕34号)要求办理资格审核。符合报考条件的随迁子女考生必须在10月31日前登录广东省普通高考报名系统(网址为:https://pg.eeagd.edu.cn/ks)注册,并录入随迁相关信息,打印《广东省2026年进城务工人员随迁子女高考报名资格审核表》(附件5样表),高考报名期间连同参保证明、居住证办理历史记录、亲子关系证明(视具体情况提供)等资格审核材料报送报名点学校,过期责任自负。 (八)残疾考生报名时,在系统上填写相应残疾信息,并向报名点提交考生身份证和残疾证复印件,需申请合理便利的考生还需提交《残疾人报考广东省2026年普通高考合理便利申请表》(附件6)、《残疾人报考广东省2026年普通高考合理便利专家评估表》(附件7)。 (一)报名时,考生本人必须到现场读取二代身份证派考生号,用手机进行人脸识别拍照;登录系统后务必修改密码并记下密码,以便查看各种信息使用;按系统的要求录入有关资料。录入的考生姓名必须与身份证上的姓名相一致,不得使用曾用名和别名;成绩查询、填报志愿时需通过手机短信进行验证,报名时所填写的手机号码必须正确无误并保持长期有效。信息录入后必须认真核对录入的信息,确认无误后签名确认。报名数据一经确认,任何人不得更改。 (二)有关2026年普通高考、普通高中学业水平考试、高职院校分类招生等相关信息通过广东省教育考试院官网(http://eea.gd.gov.cn/)或广东省教育考试院(gdsksy)、佛山招考、顺德教育等微信公众号公布,请密切关注。区招生办发布的具体工作安排的有关信息(如工作安排、送审材料的操作办法等)若与上级文件不一致之处,按区招生办的通知要求执行。 (三)所有报名的考生必须按顺德区高考体检安排在指定时间到指定地点参加体检(具体由报名点通知)。 (四)考生需根据有关通知要求的时间和各时段报名点的短信或电话通知到报名点递交材料、打印准考证、办理复查成绩等,依时参加各种考试。考生平时要主动与报名点联系,了解最新情况。建议加入报名点的社青微信群,以便及时获取相关信息。 附件(请扫码下载) 1.关于做好广东省2026年普通高校招生统一考试报名工作的通知(粤招〔2025〕7号) 2.广东省2026年普通高校招生统一考试考生诚信考试承诺书 3.广东省2026年普通高考报名应届毕业生学籍户籍审核表 4.广东省2026年普通高考报名往届毕业生报名资格审核表 5.广东省2026年进城务工人员随迁子女高考报名资格审核表 6.残疾人报考广东省2026年普通高考合理便利申请表 7.残疾人报考广东省2026年普通高考合理便利专家评估表 8.高级中等教育学力(历)、学籍证明(样式) 9.广东省普通高中同等学力证明 10.广东省2026年普通高校招生统一考试考生思想政治品德考核表

