各区招考办、各普通高中学校:
根据广东省教育厅《关于普通高中体育与健康等科目学业水平考试工作的指导意见》(粤教考〔2019〕19号)和广州市教育局关于印发《广州市普通高中体育与健康等科目学业水平考试实施方案(试行)》(穗教招考〔2020〕43号)的文件精神,现将我市2025年普通高中信息技术、音乐、美术科目学业水平合格性考试工作安排如下,请各普通高中学校根据安排做好各项有关工作。
一、 报考对象和条件
(一)信息技术科目
1.具有我市普通高中学籍的高一、高二、高三年级学生(含具有普通高中学籍的中外合作办学项目);
2.拟申请高中同等学力且未取得高中阶段及以上教育毕业证书的16周岁以上社会青年。
(二)音乐、美术科目
1.具有我市普通高中学籍的高二、高三年级学生(含具有普通高中学籍的中外合作办学项目);
2.拟申请高中同等学力且未取得高中阶段及以上教育毕业证书的16周岁以上社会青年。
(三)因病、残等确实不能参加2025年普通高中信息技术、音乐、美术科目技能测试的考生,根据国家和省的有关规定,可视病、残程度,申请免考或缓考。申请免考或缓考的考生须持残联颁发的残疾人证明或区级以上医院诊断证明(就医病历),经学校同意加盖公章后在报名系统上传并经区教育行政部门审核认定,免考审核截止时间为4月28日。
(四)下列人员不得报考:
1.国家承认学历的高等学校在校学生;
2.国家义务教育阶段学校在校学生;
3.中职(技工)学校的在校生;
二、报名时间和方法
(一)报名时间:2025年4月17至4月26日。
(二)我市高中学籍的在校学生,由市招考办根据学籍数据统一生成报名数据并导入考试系统,各高中学校在2025年4月27至28日登录该考试系统核对考生名单与姓名、证件号、性别、学籍号等考生个人信息,如有错误,及时更正。
(三)申请同等学力的社会考生报名期限内携带相关材料到户籍所在区的招考办或办理证件所在区的招考办进行报名,由区招考办把考生信息录入考试系统。广州户籍申请人需提供身份证、户口簿,非广州户籍申请人需提供本人或父母一方(或其他监护人)在广州市办理且在有效期内的《广东省居住证》或《港澳居民居住证》或《外国人永久居留身份证》等相关佐证材料。
对报名工作存在疑问的考生,可向户籍所在区招考办咨询(联系方式详见附件1)。
考生须保证报名信息真实、准确。对通过弄虚作假取得报名资格的考生,一经发现将按相关规定取消报名资格;已参加考试的按相关规定取消考试成绩。
三、考试具体安排
(一)考试时间
(二)考试地点
信息技术、音乐、美术科目上机考试考点原则上设置在各高中学校。申请同等学力的社会考生由报名所在区的招考办统筹安排考试地点。
四、成绩评定方式、等级及其公布时间
(一)成绩评定方式
1.信息技术
采用“过程性评价+终结性评价”的方式进行(参考标准详见附件2、附件3)。其中,过程性评价由各高中学校组织实施,由高中学校对学生上课考勤、课堂作业、项目作品进行评分,并在2025年9月10日前通过考试系统完成成绩登记。终结性评价实行计算机测试考核必修课程《数据与计算》和《信息系统与社会》两个模块的内容,各考点在规定的时间内组织上机考试,考试结束后由计算机自动评卷。申请高中同等学力的考生无需参加过程性评价,只参加终结性评价,总成绩计算方式为:终结性评价成绩÷50×100,总成绩经转换后最终以“合格/不合格”形式呈现。
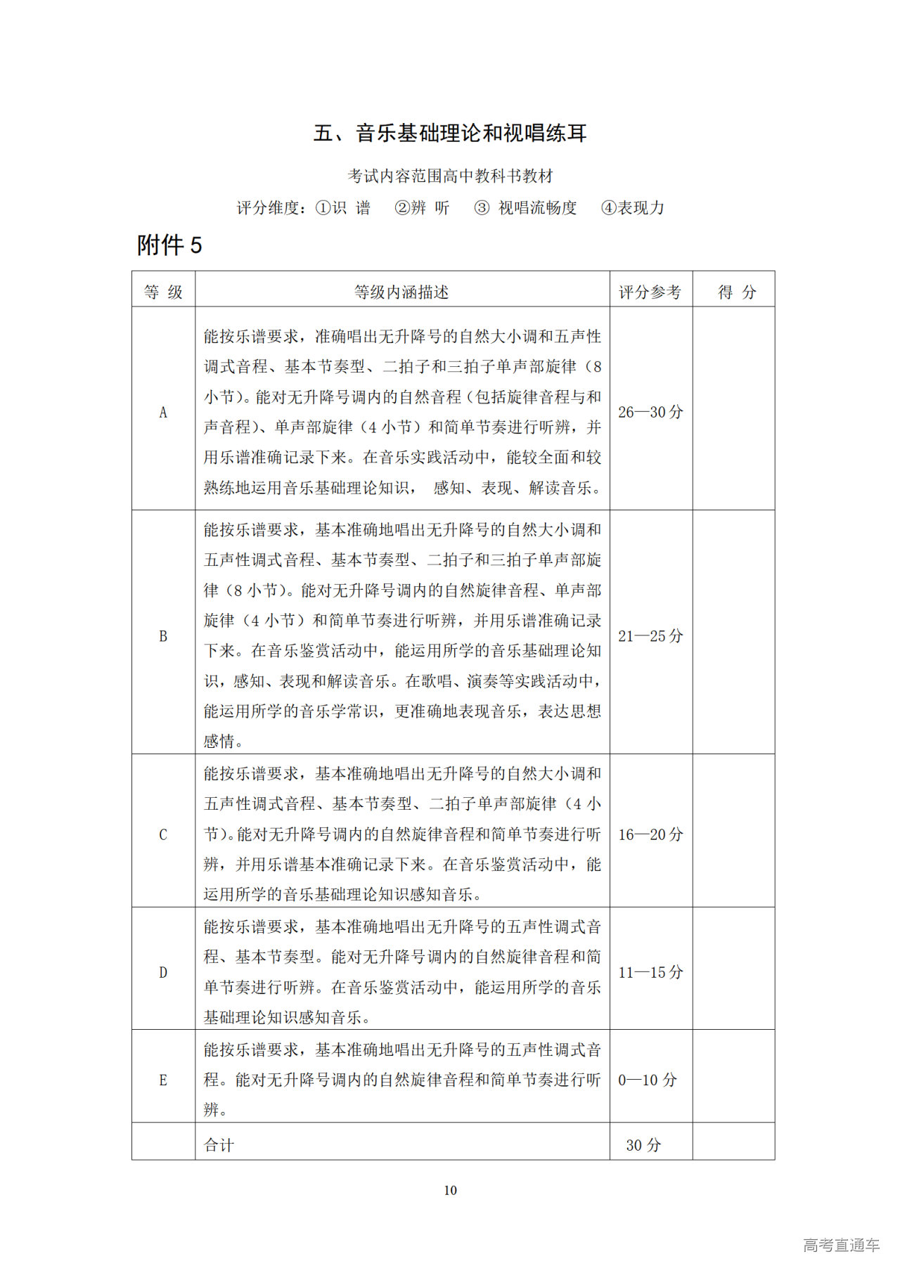
2.音乐
采用“过程性评价+艺术技能测试+必修课程测试”的方式进行(参考标准详见附件4、附件5)。其中,过程性评价、艺术技能测试由各高中学校组织实施,由高中学校对学生上课考勤,模块学业质量水平状况,参与艺术实践表现情况和个人技能进行评分测试,并在2025年9月10日前通过考试系统完成成绩登记。终结性评价实行计算机测试考核必修课程《音乐鉴赏》的内容,各考点在规定的时间内组织上机考试,考试结束后由计算机自动评卷。申请高中同等学力的考生无需参加过程性评价,只参加艺术技能测试和必修课程测试,总成绩计算方式为:(艺术技能测试成绩+必修课程测试成绩)÷80×100,总成绩经转换后最终以“合格/不合格”形式呈现。
3.美术
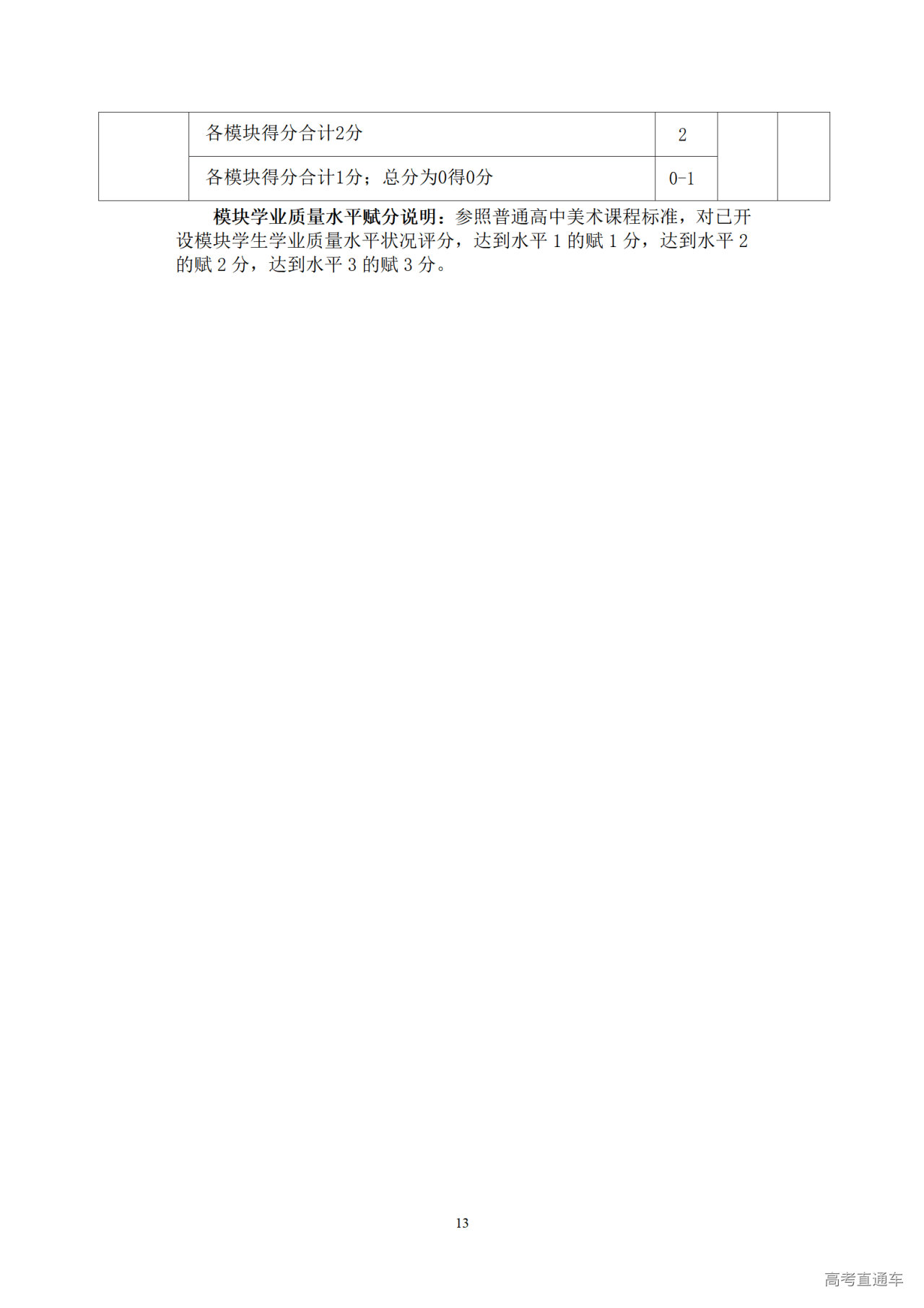
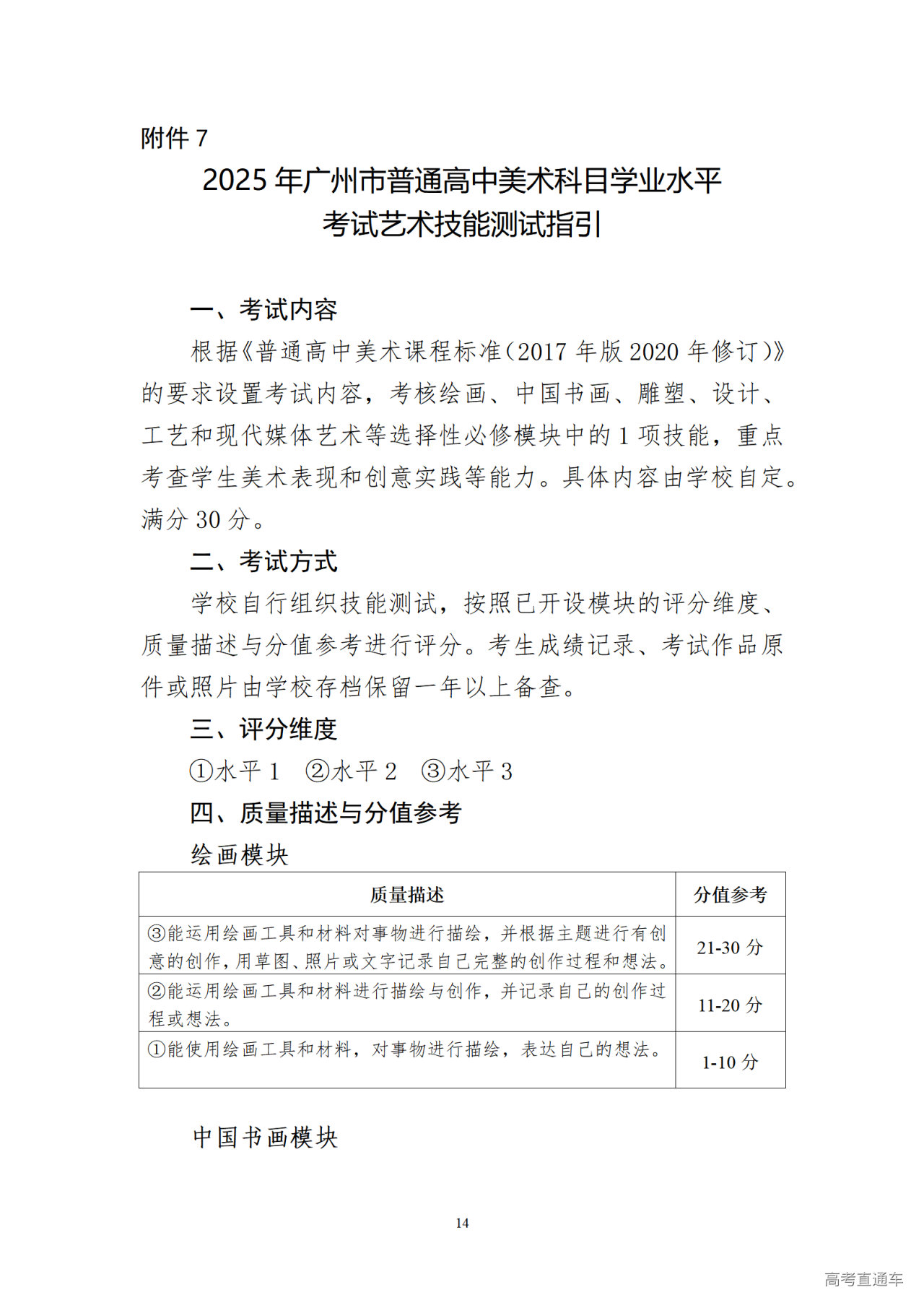
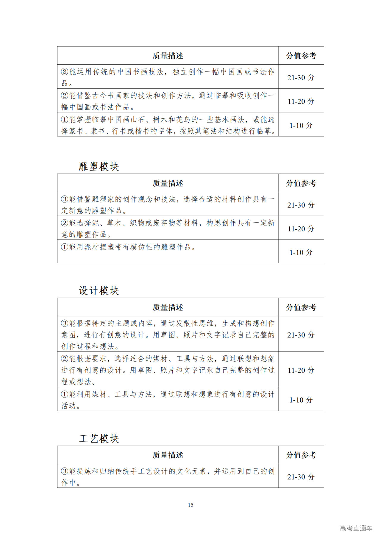
采用“过程性评价+艺术技能测试+必修课程测试”的方式进行(参考标准详见附件6、附件7、附件8)。其中,过程性评价、艺术技能测试由各高中学校组织实施,由高中学校对学生上课考勤,模块学业质量水平状况,参与艺术实践表现情况和个人技能进行评分测试,并在2025年9月10日前通过考试系统完成成绩登记。终结性评价实行计算机测试考核必修课程《美术鉴赏》内容,各考点在规定的时间内组织上机考试,考试结束后由计算机自动评卷。申请高中同等学力的考生无需参加过程性评价,只参加艺术技能测试和必修课程测试,总成绩计算方式为:(艺术技能测试成绩+必修课程测试成绩)÷80×100,总成绩经转换后最终以“合格/不合格”形式呈现。
(二)成绩评定等级
1.信息技术、音乐、美术科目最终成绩不以具体分数呈现,只评定为“合格/不合格”等级。
2.经区教育行政部门认定的免考生其成绩直接认定为“合格”等级。
(三)成绩公布时间
信息技术、音乐、美术科目成绩预计在2025年11月初公布。
五、工作要求
(一)信息技术、音乐、美术科目成绩是我市普通高中学生毕业的依据之一和社会考生申请高中同等学力的必要条件。用作普通高中毕业和同等学力认定的合格性考试成绩长期有效。各区招考办和高中学校要做好相关政策宣传解读和报名发动工作,不得拒绝、阻止或变相劝阻学生报名。要积极地为考生提供报考便利和咨询服务,并做好相关报名指引工作。
(二)各区招考办和高中学校要在规定时间内认真细致地做好学籍数据、报名数据的核验校对,确保考生信息真实、准确。要提醒尚未办理身份证、港澳台居民居住证的考生及时办理,以便顺利参加考试。
请区招考办和高中学校根据上述安排,做好2025年普通高中信息技术、音乐、美术科目学业水平合格性考试组织的各项工作,并根据实际情况安排好教育教学工作。
附件:1.广州市及各区招考办联系方式
2.广州市普通高中信息技术科目过程性评价评分参考标准
3.2025年广州市普通高中信息技术科目终结性评价说明
4.2025年广州市普通高中音乐科目评价参考标准
5.2025年广州市普通高中音乐科目课程测试终结性评价说明
6.2025年广州市普通高中美术科目学业水平考试过程性评价表
7.2025年广州市普通高中美术科目学业水平考试艺术技能测试指引
8.2025年广州市普通高中美术科目学业水平考试终结性评价测试说明
广州市招生考试委员会办公室
2025年3月28日
















