浙江省2020普通高考、单独考试招生及1月份的学考和选考网上报名为2019年11月1-10日,现场确认时间为2019年11月14-16日。本文综合整理高考报名相关问答,供浙江家长和考生参考。
Q1:网上报名身份信息输入时,应注意哪些问题?
A:报名时,考生应正确输入本人的身份信息,姓名、身份证号与本人身份证上的姓名、证号完全一致,未办理身份证的,应与户口本上的一致。如发生不一致(包括姓名中的简体与繁体不一致),均会造成高校学籍注册不能正常进行,直至影响后续的毕业及就业。
Q2:现场确认点的选择有哪些规定?
A:浙江省户籍考生原则上在考生户籍所在地办理现场确认手续。若确需在本省异地(非户籍所在地)办理确认手续和参加考试的,须事先征得确认地招生考试机构的同意。
报考公安院校、军队院校等有政审要求的院校、专业的考生,只能在户籍所在地确认点办理确认手续。
随迁子女须在毕业前学籍所在地确认点办理现场确认手续。考生在报名信息现场确认点所在地参加考试。
Q3: 现场确认需要携带哪些证件?
A :所有已按规定完成网上报名的考生,须在规定时间内持本人身份证、毕业证等有关证件以及本人报考类型所要求的相关证明材料,到所选择的现场确认点,办理报名资格审查、缴费、摄像、采集指纹和信息复核、确认等手续,未办理现场确认的考生,报名信息无效。
Q4:报考军队院校,有什么特殊要求?
A:报考军队院校的考生除了符合浙江省高考的报名条件外,还须符合:(1)年龄不低于17周岁、不超过20周岁(截至报考当年8月31日);(2)未婚;(3)符合军队院校招生政治考核、面试和体检等相关标准。
Q5:报考公安警察院校需要准备什么?
A:浙江警察学院招生办今日已发布文章提醒大家:报考公安院校的考生,只能在户籍所在地确认点办理现场确认手续。此次报名为高考报名,浙江警察学院“三位一体”招生综合测试报名初定2020年3月。
Q6:报考信息填错了,或者考生的身份证和序号显示被人用过了,碰到这样的问题怎么办?
A:碰到这样的问题,同学们还是应该及时和所在学校的教务处联系,他们会帮你解决的。
学考选考:每年的1月、6月;学考选考分卷考试。
Q1:学考成绩如何评定?
答:学考成绩采用等级制,设A、B、C、D、E 5个等级,E为不合格。成绩评定以当次当科考试考生的卷面得分(语文、数学满分各100分,外语满分150分,思想政治、历史、地理、物理、化学、生物、技术满分各70分)为依据,A、B、C等按实考人数15%、30%、30%最接近的累计比例划定,E等比例不超过5%。经批准设立的内高班、内职班学生成绩等级单独划定。
Q2:语文、数学2科的学考和高考如何安排?
答:(1)作为学考科目,语文、数学2科满分各100分,其报考资格、考试日期、划等(5等)比例方法、作用均与其他学考科目相同;(2)作为统一高考科目,语文、数学2科满分各150分,在每年的6月安排考试,仅限当年高考考生参加。
Q3: 选考一共要考几门?可以考几次?
答:每个考生要从思想政治、历史、地理、物理、化学、生物、技术7门科目中选3门作为自己的高考选考科目。每科最多报考2次,成绩2年有效。
Q4: 选考派什么用场?
答:符合高考报考条件的考生,在有效期内自主确定所选的选考科目的一次成绩记入高考总成绩。
Q5:报考选考有什么限制?
答:学生高三起参加选考科目考试,相应科目学考合格方能报考该科目的选考。提醒考生,在高三前应完成相应科目学考,未参加学考或学考不合格则不能报考该科目选考。
Q6:选考科目什么时候选定?选定后可以变化调整吗?
答:每门选考科目,由考生在考前自行选择,具体在实际报考该科目时确定。选定后不可变化调整。
Q7:选考成绩如何评定?
答:考生选考成绩按等级赋分,起点赋分40分,满分100分,共分21个等级,每个等级分差为3分。具体以当次当科考试考生卷面得分(满分100分)为依据,按最接近的累计比例划定等级并按对应关系赋分,其中第21等级比例不超过1%。
选考科目的等级比例和赋分值
Q8: 考生确定选考科目要考虑哪些因素?
答:确定选考科目要考虑多种因素,有两种因素是你必须考虑的:(1)你的兴趣、爱好、特长和专业性向;(2)你准备报考的学校、专业对选考科目的要求。
Q9:2020年选考科目范围如何?
答:考生可从各高校招生网站了解高校专业选考科目要求,或登录浙江省教育考试院网站“选考科目查询”栏按院校名称、所在地区和选考科目三种形式查询。
2020年拟在浙招生高校专业(类)选考科目要求已在上述网站公布。2020年根据各高校实际招生安排,部分专业、选考科目要求可能会有一定调整变化,具体以当年发布的招生计划及院校招生章程为准。
Q10:高校专业(类)对考生选考科目要求差别很大,怎样选才符合要求?
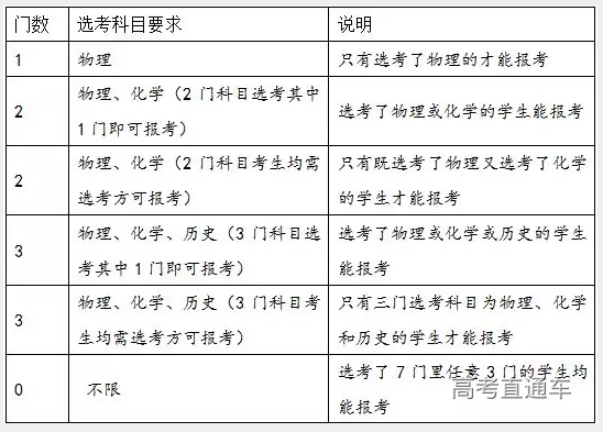
答:各专业选考科目要求由高校按照教育部和浙江省有关规定,结合自身办学定位和专业培养目标对学生学习基础的要求自主确定。选考科目要求分为以下六类:1门科目,考生必须选考方可报考;2门科目,考生均需选考方可报考;2门科目,考生选考其中一门即可报考;3门科目,考生均需选考方可报考;3门科目,考生选考其中一门即可报考;不提科目要求。
需要注意的是:2门、3门科目之间有“或”与“和”的关系,学生除了关注选考科目还需仔细查看此项要求。举例说明如下:
Q11:选考保障机制是怎样的?什么情况下启动?
答:当选考某科目某次考试赋分人数少于保障数量时,以保障数量为基数从高到低进行等级赋分。针对当前学生选考科目实际,率先建立物理选考科目保障机制。物理选考科目保障数量确定为6.5万,当物理选考科目某次考试赋分人数少于保障数量,就启动保障机制,以6.5万为基数从高到低进行等级赋分。当其他科目出现类似情况,参照物理办法建立并执行保障机制。
Q12:外语科目的考试安排如何?
答:外语科目每个考生有2次考试机会。一年安排两次考试,一次在6月份与统一高考语文、数学同步安排,仅限当年高考考生参加;另一次在1月份与其他学考科目同步安排。外语科目实行一考两用,学生首次参加外语科目考试的成绩同时作为学考成绩;除学考不合格者外,第二次考试成绩只用于高考。
Q13:中职学生如何参加学考和选考?
答:中职学生可以根据自身的情况,在统一高考招生、高职提前招生、单独考试招生、三位一体招生四种招生模式中选择报考。中职学生可报名参加各科学考。报考普通高校的中职生需要提前完成相应科目的学考,学考合格后才可报考同科目选考。


