文科生真的没出路?没有好大学和好专业?本文梳理近十年文科热门专业,解读五大热门专业就业方向及实力大学推荐,跟随我们一起选择适合的升学途径,制定高中生涯规划。

导览:
一、文科、偏文科热门专业
二、五类最热门专业详解
三、升学途径选择
四、高中生涯规划
根据网易新闻丨数读的统计结果,2009-2018年文科、偏文科十大热门专业榜单如下:
注:1.专业录取批次范围为本科提前批、本科一批/一段。
2.每个专业每年平均样本量约n=478。
共计21个热门专业中,国际政治、新闻传播学类和中国语言文学类每年都入选,排名靠前;经济学类仅在2011年落选十大热门,但是有5年排名第二,受欢迎程度可想而知。
热门专业具体都学什么?未来就业方向是什么?选择五个最热专业详细解读。


国际政治专业8年高居榜首,想必出乎大多数家长、考生预期,甚至很多人对于国际政治专业还一头雾水。
国际政治专业是研究以国家为主体的国际行为体的跨国互动关系,进而从政治视角研究影响这种互动关系的一切因素的学科。主要培养各级党政机关外交外事部门的涉外工作干部,新闻单位国际报道和评论的专业人才,以及高等院校和科研机构国际问题教学与研究人才。知识面广、国际视野开阔使得学生可以向专才发展,又可以向交叉学科通才方向发展。
推荐院校:北京大学、复旦大学、中国人民大学、外交学院、国际关系学院、清华大学、南开大学、吉林大学和华中师范大学等。
就业方向:中国社会科学院相关国际问题研究机构、各大高校、军事科学院、现代国际关系研究所等。
新华社、人民日报、南方报业、各地方媒体及网站等。
中石油、中石化、四大会计师事务所、三菱、三井等企业单位。
外交部、其他部门公务员等政府机关。


经济学类居第二位,被誉为“社会科学皇冠上那颗最为璀璨的明珠”。
经济学大类主要包括:经济学、经济统计学、国民经济管理、资源与环境经济学、商务经济学、能源经济六个专业。是文科生、偏文科生最喜欢报考的专业。
推荐院校:北京大学、中国人民大学、复旦大学、中央财经大学、厦门大学、武汉大学、南京大学、暨南大学、南开大学、对外经济贸易大学吉林大学、黑龙江大学和华中科技大学等。
就业方向:据阳光高考平台调查显示,目前社会上对具备硕士以上学历的高端经济学专业人才需求更为迫切,而对本科毕业生的需求相对饱和。因此经济学人才需求主要集中在高端市场,例如高校教师、大公司市场研究分析人员、基金经理、投资经理等。经济学专业的本科生最好能考研,向更深更广的领域发展,如果能获得一些资格认证,就业面会更广,就业层次也更高端,待遇也更好,比如特许金融分析师(CFA)、特许财富管理师(CWM)、基金经理、精算师、证券经纪人、股票分析师等。


新闻传播学类专业4次登上第三,而且每年都上榜。结合网络新媒体时代的蓬勃发展,更是成为热门。
新闻传播学类包括新闻学、传播学、广播电视学、广告学、编辑出版、数字出版、网络与新媒体等7个专业。
推荐院校:中国人民大学、中国传媒大学、复旦大学、华中科技大学、清华大学、武汉大学、北京大学、暨南大学等
就业方向:各类报刊、通讯社、广播电台、电视台、网站、图片社以及广告,公关、出版发行等部门从事新闻文字、声像、图片的采写、编辑工作和经营管理工作;
也可在国家机关、文化团体、企事业单位和教育科研等部门从事文化传播、管理和教学科研等工作。
随着互联网技术的发展,市场更需要的是适应国际化潮流,掌握信息化手段,灵活应用的全媒体化新闻人才。现在媒体需要的是既能采写又有创意,既会新闻又懂管理,既懂媒体又懂经营的复合型新闻人才。


语言文学类专业长期以来是文科生的热门专业选择,中国语言文学类、外国语言文学类都有上榜。
中国语言文学推荐院校:北京大学、北京师范大学、复旦大学、华东师范大学等;
外国语言文学推荐院校:北京大学、北京外国语大学、上海外国语大学、黑龙江大学等。
中国语言文学专业就业方向:学生毕业后可到新闻文艺出版部门、高校、科研机构和机关企事业单位从事文学评论、汉语言文学教学与研究工作,以及文化、宣传方面的实际工作。
外国语言文学专业就业方向:拿到“对外汉语教师资格考试”高级证书,到国外就业的可能性就大得多;做强英语,拓宽就业渠道;可在国内的外贸、外事、文化交流、三资企业等行业中工作;在国内的中学从事双语教学等。


小语种专业近几年的发展得益于国家“一带一路”的发展战略,不仅好就业而且薪资待遇也比较高。据麦可思发布的2018女大学生毕业生薪资分布来看,法语专业毕业生毕业半年后的平均月收入高达5534元,排名第二;而德语专业的毕业生就业形势也非常稳定。
推荐院校:北京外国语大学、上海外国语大学、北京大学、浙江大学等。
就业方向:在国内近些年,职场需求中对小语种人才的需求持续增长,学习小语种的学生无论在国外还是回国就业都很受欢迎。毕业后可以在外事、经贸、文化、新闻出版、教育、科研、旅游等部门从事翻译、研究、教学、管理工作的德语高级专门人才。
参考2019年的高考志愿填报书,确定院校相关专业是否在考生生源地有统招计划。高考统招院校数量最多,高考成绩能达到选定高校相关专业的录取分数线,是考生最完美的结果。如果担心高考成绩低于录取分数线,可以选择以下途径。
高考竞争激烈,大学某一专业面向某省市招生名额可能不超过10个,所以争取尽可能多的升学途径,能在统招之外进入大学。
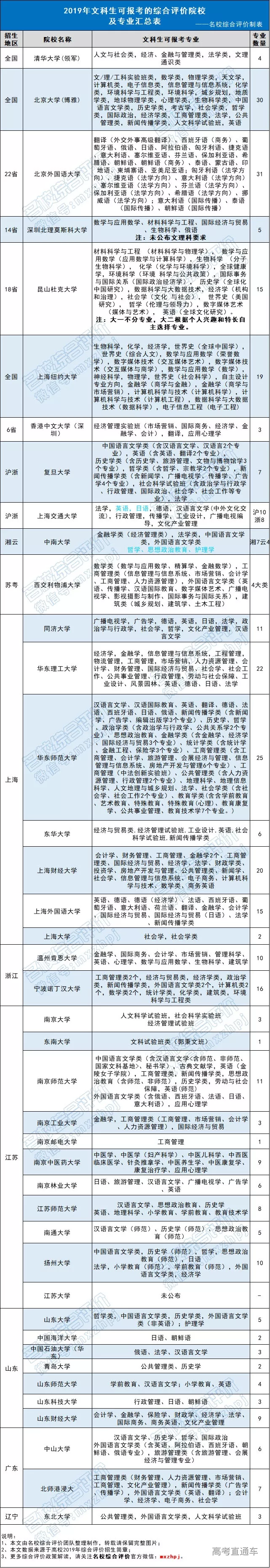
文科生、偏文科生可报考的综合评价院校及专业:
清北专业文理兼收,且在全国进行综合评价招生,成绩顶尖的学生建议积极参加,通过可有5-60分不等的降分优惠。
北外小语种专业只在综合评价中开放,也就是说走高考统招是不可以报考的,意向考生千万不要错过。
深圳北理莫斯科大学、昆山杜克大学、上海纽约大学。香港中文大学(深圳)属于中外、中港合作高校,有留学意向、英语优秀考生可以参考。
山东、江苏、广东、浙江、上海地区考生,综合评价院校数量多,学校层次丰富,例如:复旦大学的中国语言文学、哲学等文科专业是王牌专业,浙江上海地区的考生可以报考综合评价,即缩小了竞争范围,又多了一次报考机会。
报考综合评价最重要因素是综合成绩,在高中时期不放过任何一次大型考试的机会,在报考综合评价时初审通过率会大幅提高。
学有余力、有其他兴趣爱好的考生,也可以参加作文大赛、英语竞赛、科创比赛等,拿到一定奖项对高三报考综合评价是锦上添花,甚至某些学校因此而放宽初审条件。
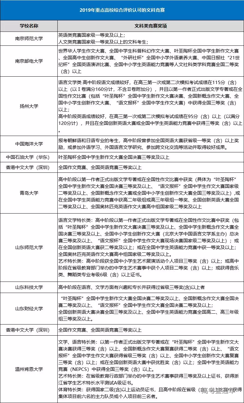
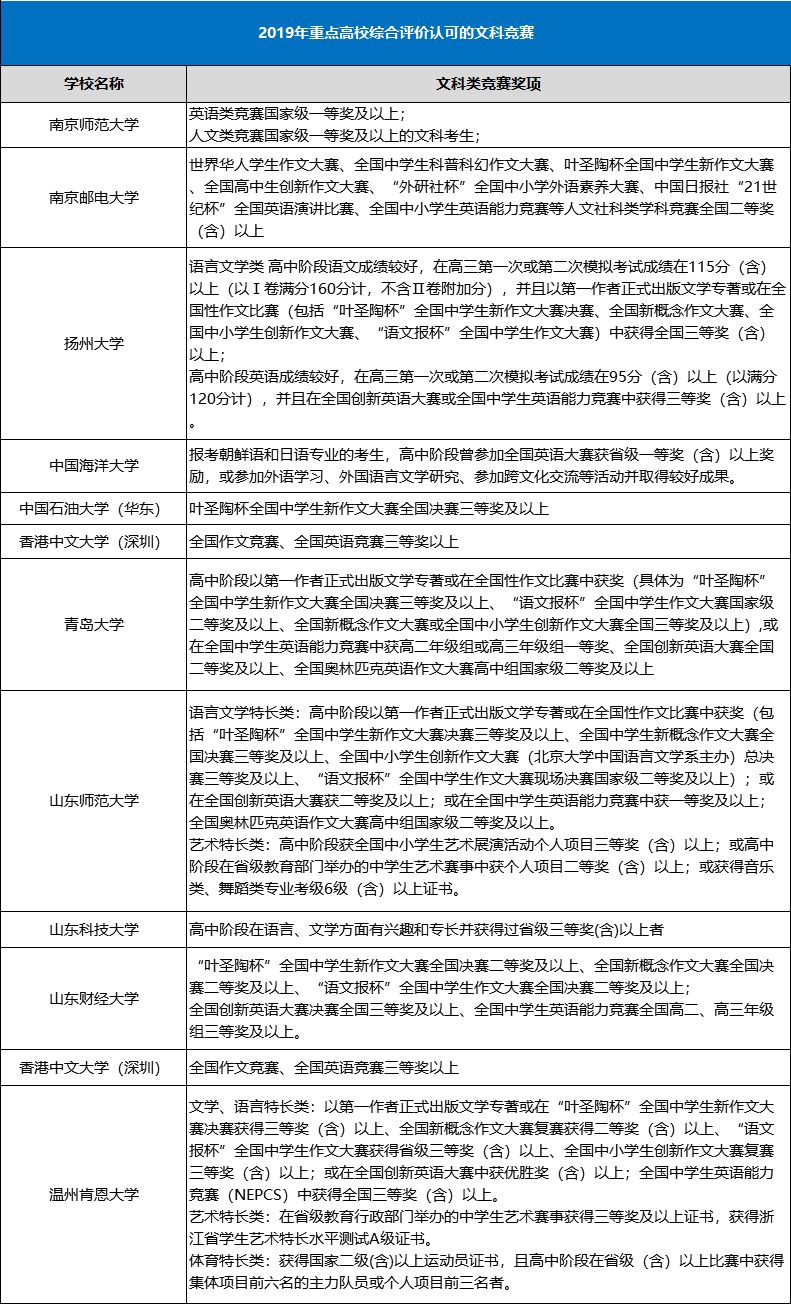
综合评价院校明确认可的文科类、科创类奖项:全国新概念作文大赛、“叶圣陶杯”全国中学生新作文大赛、全国中学生英语能力竞赛、“外研社杯”全国中学生外语素养大赛、全国青少年科技创新大赛、“明天小小科学家”奖励活动、全国中小学电脑制作活动、中国青少年机器人竞赛等。

(上下滑动查看)
2019年综合评价院校认可的科创类竞赛奖项

(上下滑动查看)


