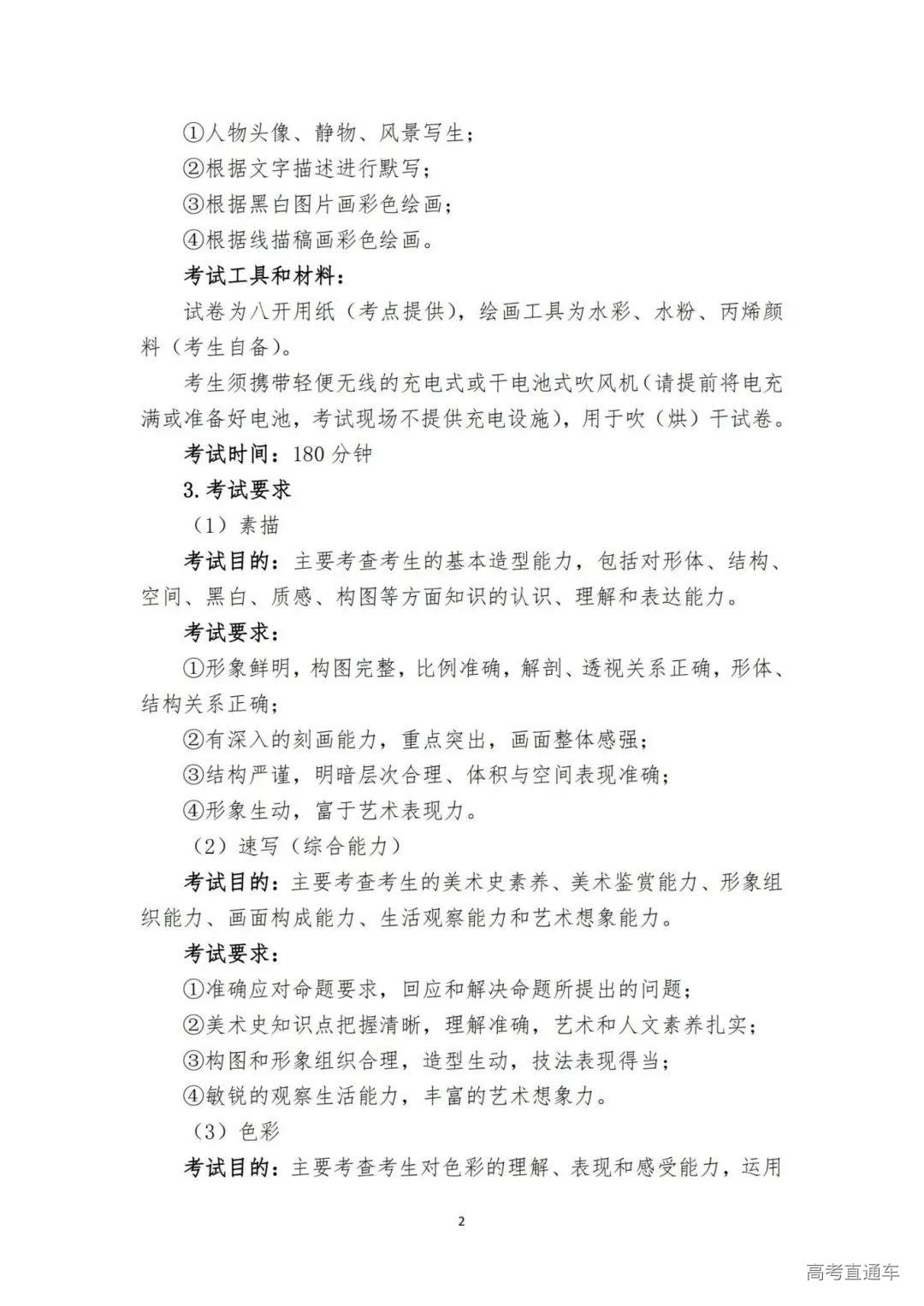
一、准考证打印
符合我省高考报名资格、已在网上报名参加我省艺术类专业省级统考并完成网上缴费的考生,须于规定时间登录网站自行使用A4幅面白纸打印《准考证》。《准考证》在使用期间不得自行涂改或书写。
二、注意事项
(一)考生在专业省级统考过程中有下列情形的,按考试违规行为处理:
1.携带参考资料,手机、手表、智能产品(含智能手表、手环、眼镜等)、蓝牙耳机等具有发送、接收、拍摄、录音或计时等功能的设备进入考场。
2.美术与设计类考试时携带有图案或图形等痕迹的画板或画夹进入考场。
3.将考试材料、草稿纸等带出考场。
4.面试时透露个人及家庭成员身份、就读学校信息,出现可能影响客观评判的化妆、遮挡面部、佩戴饰品、或不按照考试要求参加考试等行为。
5.衣着或必要自带物品等显示个人或培训机构等信息、标记。
6.拍录、传播试(答)卷以及考试场所、考试情况等涉考敏感信息。
(二)考生参加笔试科目考试,开考15分钟后不得入场。考生参加面试科目考试,应按《准考证》上规定的考试时间前到达考点候考区,进行身份验证、安全检查等检查验证环节,晚于规定考试时间到达候考区或已按规定考试时间到达候考区而未按提示要求进行检录的,按弃考处理,取消该科目面试资格。
三、考试说明
美术与设计类
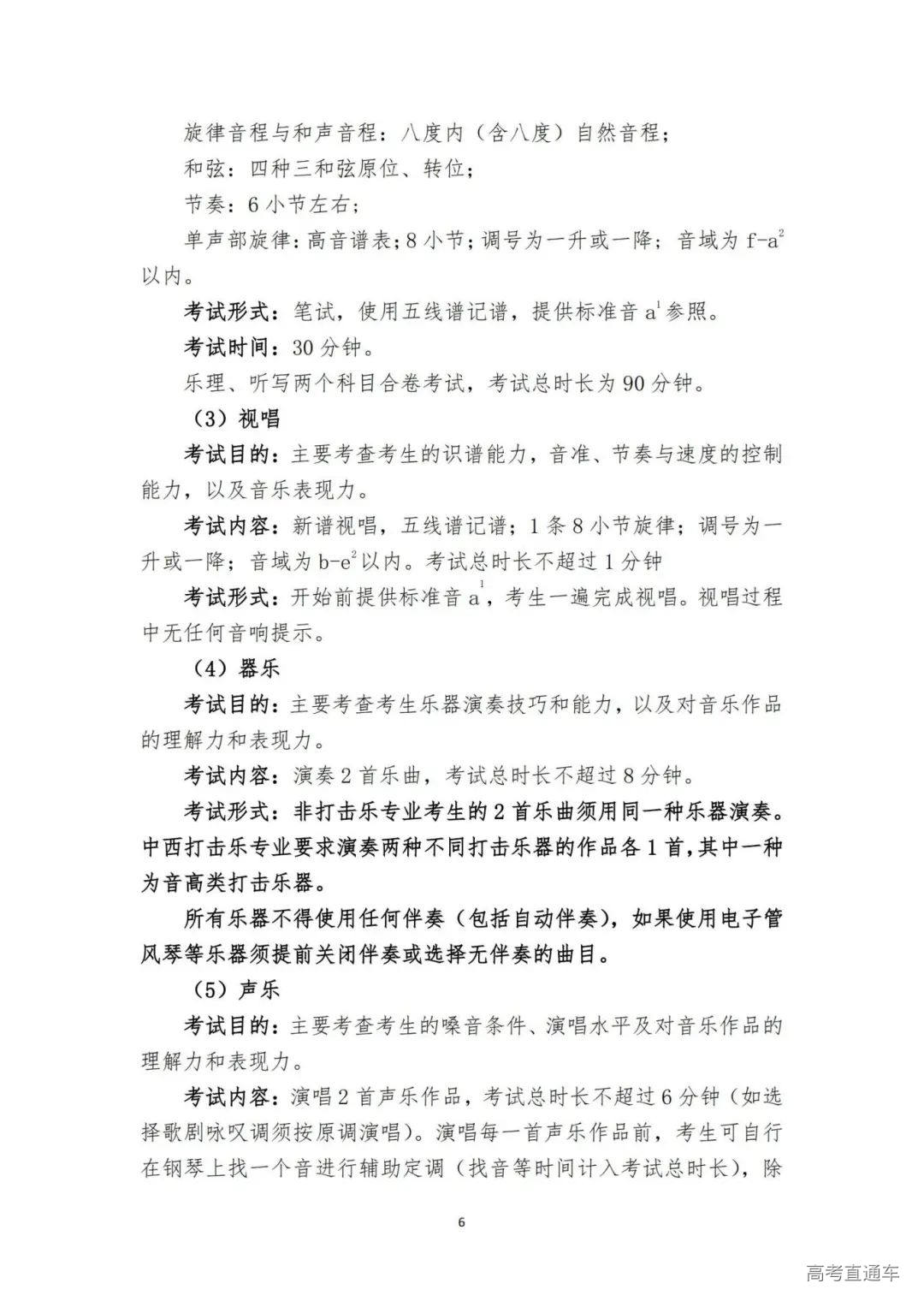
音乐类
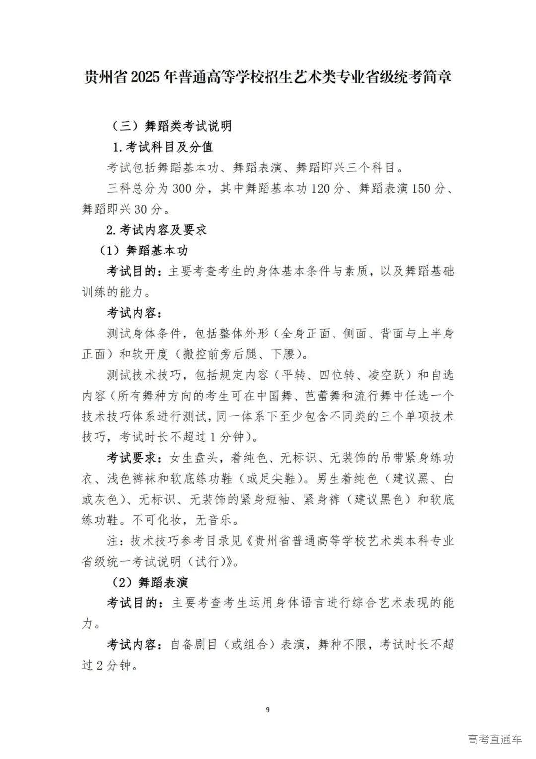
舞蹈类
播音与主持类
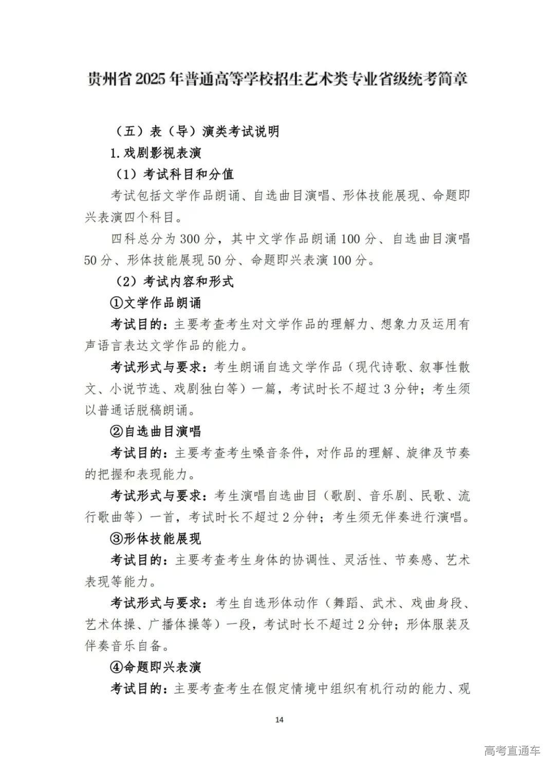
表(导)演类
书法类
四、违规处理
艺术类专业省级统考是高考的重要组成部分,对在专业考试中违规的考生,严格按照《中华人民共和国教育法》《国家教育考试违规处理办法》(教育部令第33号)和《普通高等学校招生违规行为处理暂行办法》(教育部令第36号)确定的程序和规定严肃处理。涉嫌犯罪的,移送司法机关依法追究责任。





















