2025年陕西省高考试卷结构发布!而2025年陕西、青海、宁夏、山西四省高考试卷均由陕西省负责命题!
内蒙古、云南、河南、山西、陕西、四川、青海、宁夏8省第五批新高考省份,高考试卷结构将实时更新!
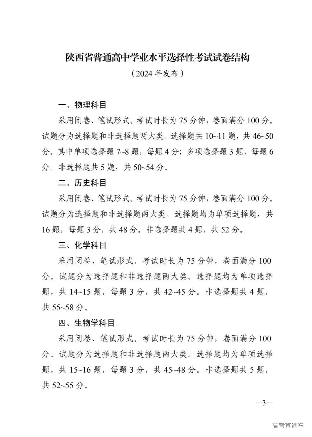
一、物理科目
考试时长:75分钟,满分 100分。
试卷结构:
选择题10~11题,共46~50分。
单项选择题7~8题,每题4分;
多项选择题3题,每题6分。
非选择题共5题,共50~54分。
二、历史科目
考试时长:75分钟,满分 100分。
试卷结构:
选择题均为单项选择题,共16题,每题3分,共48分。
非选择题共4题,共52分。
三、化学科目
考试时长:75分钟,满分100分。
试卷结构:
选择题均为单项选择题,共14~15题,每题3分,共42~45分。
非选择题共4题,共 55~58 分。
四、生物学科目
考试时长:75分钟,满分100分。
试卷结构:
选择题均为单项选择题,共15~16题,每题3分,共45~48分。
非选择题共5题,共 52~55 分。
五、思想政治科目
考试时长:75分钟,满分100分。 试卷结构: 选择题均为单项选择题,共15~16题,每题3分,共45~48分。 非选择题共4~5题共 52~55 分。 六、地理科目 考试时长:75分钟,满分100分。 试卷结构: 选择题均为单项选择题,共15~16题,每题3分,共45~48分。非选择题共3~4题共 52~55 分。




