本次合格性考试报名安排在2022年4月15日至20日。其中15至17日为网上注册和网上报名时间,18至20日为报名点现场确认时间。
2022年第二次合格性考试科目为思想政治、物理、历史、地理、化学和生物学等6门(详见附件1),各科的考试时长均为60分钟。本次考试6门开考科目均为新课标题型(按照2017年版2020年修订的普通高中课程方案和学科课程标准命题)
高二合格考交流群
扫码进↓
高一合格考交流群
扫码进↓
通知原文:
各区(新区)教育行政部门,各有关学校、社会报名点:
根据《关于做好2022年第二次广东省普通高中学业水平合格性考试报名工作的通知》(粤考院函〔2022〕32号)文件精神,为做好我省普通高中学业水平考试报名工作,按照省教育考试院考试工作安排,2022年7月9日至10日将举行2022年第二次普通高中学业水平合格性考试(下称“合格性考试”)。现将合格性考试报名工作有关事项通知如下。
一、考试安排
2022年第二次合格性考试科目为思想政治、物理、历史、地理、化学和生物学等6门(详见附件1),各科的考试时长均为60分钟。本次考试6门开考科目均为新课标题型(按照2017年版2020年修订的普通高中课程方案和学科课程标准命题)。
合格性考试成绩是普通高中学生毕业和升学的重要依据,考生可根据高中学校的教学情况、高校招生录取的有关要求,及自己的学习和原有的有关科目的考试成绩情况选择报考,具体见《2022年第二次广东省普通高中学业水平合格性考试实施细则》(见附件2)。
二、报考对象
(一)历史等4门科目
历史、地理、化学和生物学等4门科目的报考对象为2022年具有广东省户籍的广东省高中阶段学校(含普通高中、中等职业教育和技工学校,下同)在校学生、往届毕业生和16周岁以上的社会青年。
(二)思想政治、物理2门科目
思想政治、物理2门科目的报考对象为2022年具有广东省户籍的广东省高中阶段学校二、三年级学生,往届毕业生和16周岁以上的社会青年。
(三)符合下列条件的考生可报考其对应的合格性考试
1.外省学籍的广东省户籍考生。拟在我省报考普通高校招生考试(含高水平运动队、运动训练、高职类面向普通高中毕业生招生等各类单考单招)的在外省高中阶段学校就读,且在就读期间未取得省级教育行政部门组织的合格性考试相关科目考试成绩的广东省户籍考生,可回户籍所在地报名。
2.非广东省户籍的广东省高中阶段教育学校在籍考生。非广东省户籍,在我省高中阶段学校就读的在籍考生,可报名参加我省相应科目的合格性考试。
(四)下列人员不得报考
1.国家承认学历的高等学校在校学生;
2.国家义务教育阶段学校在校学生;
3.不满16周岁的社会青年。
三、报名时间及地点
(一)报名时间
本次合格性考试报名安排在2022年4月15日至20日。其中15至17日为网上注册和网上报名时间,18至20日为报名点现场确认时间。
(二)报名地点及准备工作
1.报名点原则上设在各普通高中学校和职业技术学校等各类高中阶段学校。
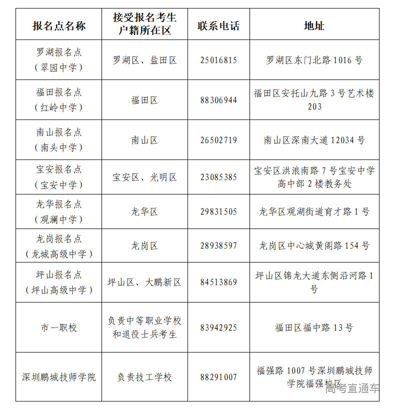
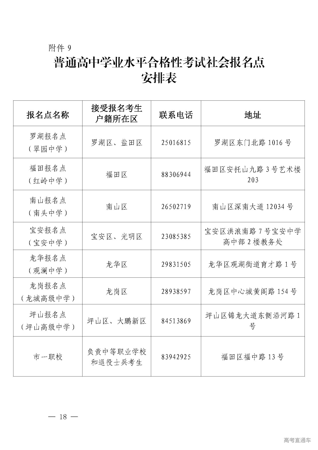
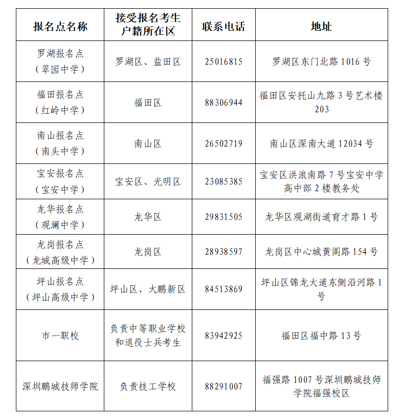
2.在外省就读高中阶段各类学校的深圳户籍应、往届毕业生到市招考办指定的社会报名点报名,我市共设立9个社会报名点,接受社会考生报名,报名点安排情况如下:
(1)罗湖报名点(翠园中学)负责罗湖区、盐田区户籍考生;
(2)福田报名点(红岭中学)负责福田区户籍考生;
(3)南山报名点(南头中学)负责南山区户籍考生;
(4)宝安报名点(宝安中学)负责宝安区、光明区户籍考生;
(5)龙华报名点(观澜中学)负责龙华区户籍考生;
(6)龙岗报名点(龙城高级中学)负责龙岗区户籍考生;
(7)坪山报名点(坪山高级中学)负责坪山区、大鹏新区户籍考生;
(8)市第一职业技术学校负责我市户籍且在市外就读中职学校的中职类、退役士兵考生;
(9)深圳鹏城技师学院负责我市的技工学校考生(含我市户籍且在市外就读技工学校的考生)。
四、报名方式及流程
采用网上注册+网上报名+报名点现场确认的方式进行报名。报名流程如下:
(一)网上注册
已注册报名参加2022年高考的考生或已参加过2022年第一次(1月份)合格性考试的考生不用进行注册,其他所有考生(含2022年前已报考过高中学考的考生)均须重新进行注册,考生应在规定的时间进入“广东省普通高中学业水平考试报名系统”(网址:https://pg.eeagd.edu.cn/ks/)(以下简称“报名系统”),凭姓名、证件号注册考生账号,设置密码,并绑定手机号。
(二)网上报名
考生在规定的时间凭证件号码(或注册时填报的手机号码)和注册时设置的密码登录报名系统进行网上报名。
首次报考考生,必须凭身份证、户口簿到报名点(就读学校或社会报名点)先领取考生号,然后才能进行网上报名。
考生号是考生参加合格性考试唯一的身份识别号码,遵循“一人一号,多次使用,动态管理”的原则。
考生进入报名网页后应认真阅读《广东省普通高中学业水平合格性考试考生守则》和《考生诚信考试承诺书》(附件3)并进行确认,然后再录入有关信息。首次报考考生先录入本人的基本信息再录入报考科目等信息;非首次报考考生录入本人当次报考科目等信息。报考考生核对信息无误,输入验证码后确认。
考生密码遗忘的,可通过报名系统(网址:https://pg.eeagd.edu.cn/ks/)凭手机短信验证码找回。更改手机号码,可通过报名系统凭账号密码登录后修改已绑定的手机号码。密码遗忘且手机号码已变更(销户)的,需到报名点进行手机号码解绑和密码重置。
(三)网上缴费。考生填写网上报名信息后,须在网上按操作流程交纳考试费,标准为每科次25元。未交纳考试费的考生不予报考,不编排考场。考试费一旦交纳,无论是否参加考试,原则上不予退还。
(四)报名点现场确认
网上报名成功后,考生应在规定的时间(详见前页“报名时间”)进行现场确认。非首次报考考生的《广东省普通高中学业水平合格性考试报名登记表》(以下简称《报名登记表》)可由报名点集中打印发给考生核对后签名确认,不需要到报名点现场确认。首次报考考生须在规定的时间持身份证、户口簿到报名点办理现场确认手续,确认报名资格。未到报名点确认的首次报考考生不能参加考试。现场确认包括采集核对身份证基本信息、人脸识别等基本信息、交验资格认定材料、核对报名信息等。网上报名阶段相片上传不成功的考生,可到报名点由工作人员协助拍照上传相片。
考生应认真核对报名点打印的《报名登记表》,尤其应认真核实考生本人的姓名、身份证号、性别、就读学校、考生号、报考科目以及头像、手机号等信息,核对无误的应签名确认。同时将核对后盖章(考点章)的考生及家长的有效身份证件正反面及户口簿复印件一并装袋,采用不接触方式递交。材料一经签名确认提交即视为已确认,所有报考信息不得修改。因考生本人录入错误或不认真校对而造成的后果,由考生本人承担。签字后的《报名登记表》由报名点保管备查,保存期3年。已参加过合格性考试的其他考生如需更改姓名和证件号码,需向学校提交变更申请书及户口簿或公安机关出具的变更证明原件及复印件。
各学校在报名工作开始前,要确保配置好身份证阅读器和人脸采集设备,认真组织系统测试和操作培训,确保报名工作顺利实施。报名准备工作、程序及注意事项详见附件5。
要做好现场确认地点的消毒、清洁工作,保持现场确认通风良好,要求考生做好个人防护,与他人保持至少一米距离,不交谈,不聚集。
(五)打印准考证
考生须在2022年6月10日至22日登录“广东省普通高中学业水平考试报名系统”自行打印准考证。各报名点(学校)要对考生打印准考证的情况及时进行检查,提醒考生认真核对姓名、准考证号、考试科目和照片等信息,发现错误信息及时向学校反映。
五、关于考生考试合理便利申请事项
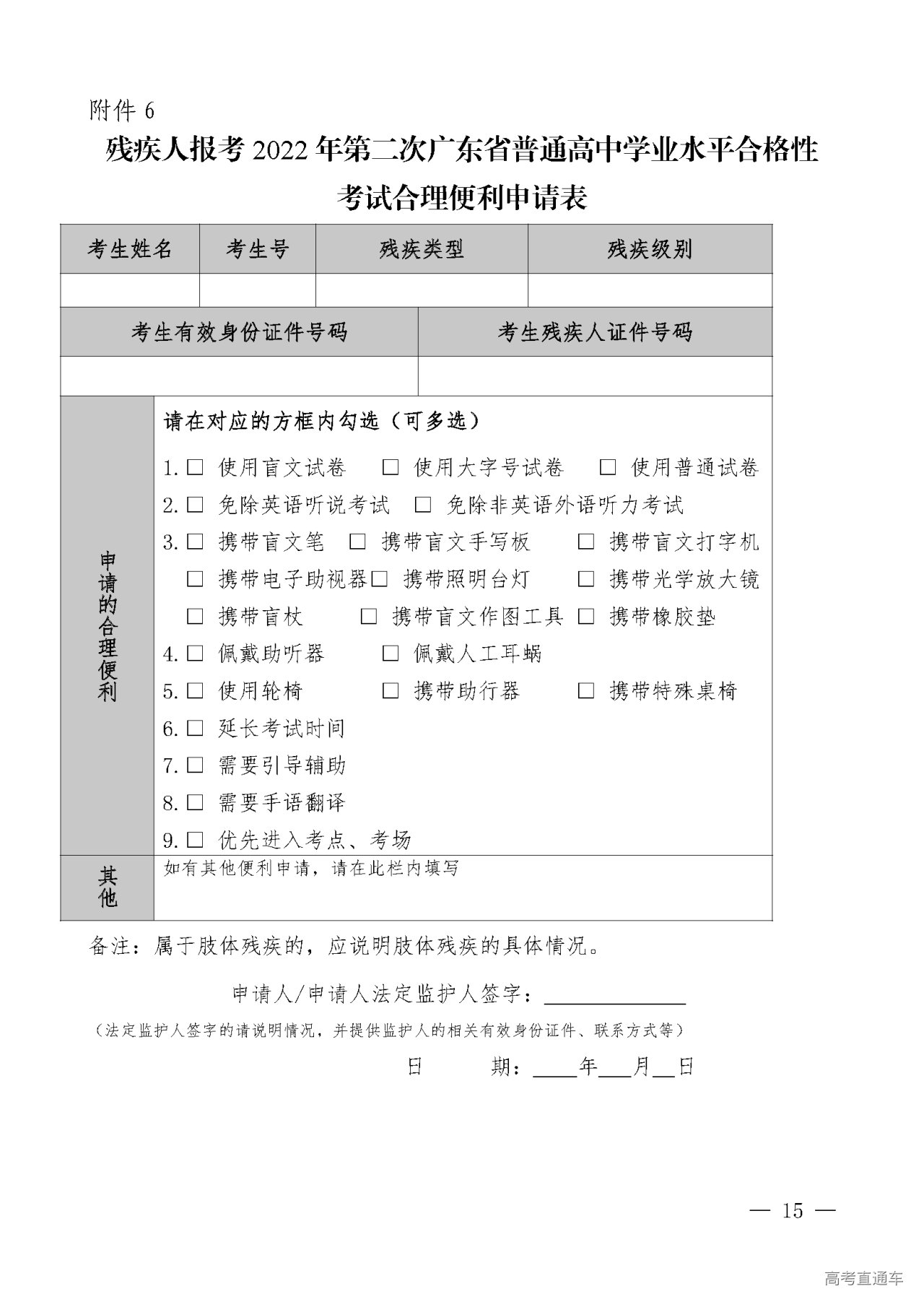
符合《教育部、中国残疾人联合会关于印发〈残疾人参加普通高等学校招生全国统一考试管理规定〉的通知》(教考试〔2017〕4号)的残疾考生,需要考试部门在考试期间提供合理便利的,应在报名时按规定的要求和程序向学校提出正式书面申请,报名结束后一律不再受理。申请内容应包括本人基本信息、残疾情况、所申请的合理便利以及需自带的物品等,并提供本人的第二代及以上《中华人民共和国残疾人证》原件及复印件。各学校应在4月24日前将考生的申请书及其《中华人民共和国残疾人证》复印件,填写《残疾考生参加广东省高中学业水平考试申请合理便利汇总表》(详见附件8)汇总后交市招考办审核,逾期不再受理。具体申报办法参照《深圳市招生考试办公室关于做好2022年普通高考及高中学业水平考试残疾考生申请提供合理便利的通知》(深招办〔2021〕232号)执行。
六、其他事项
(一)严格报名程序。没有在规定的时间内办理好报名手续的考生,一律不得参加考试,擅自参加考试的,成绩一律无效。
(二)相关工作纪律要求。合格性考试的报名工作,事关广大考生的切身利益,涉及国家教育考试的公平公正,各学校相关工作人员必须严格遵守国家相关法律法规,严格按照教育部和省教育考试院、市招考办有关工作规定执行。不准徇私舞弊、弄虚作假,不准以任何理由向考生及家长收取与报名挂钩的任何费用。不得擅自统计和泄露报名信息。高中阶段教育学校和教师不得代替或干预考生报名工作。
考生不得伪造、变造证件、证明等材料,一经查实,将取消考试报名资格,如已参加考试的将取消当次考试各科目成绩。
(三)市招考办对外咨询电话:82181999。报名期间,省教育考试院下发的文件、通知,我办将及时发布在“深圳招考网”和官方微信公众号上,各学校负责人员要及时查阅办理。
(四)各有关学校要做好政策宣传工作,指导考生进行报考,要在报名工作开始前配置好身份证阅读器和人脸识别设备,认真组织系统测试和操作培训。要提前准备好报名工作所需的计算机等设备,安排责任心强、业务熟练的老师负责管理报名系统账号密码和考生现场报名确认工作,保证考生报考信息安全和保密,切实做到准备充分、组织严密,确保我市合格性考试报名工作顺利进行。
附件:1.2022年第二次广东省普通高中学业水平合格性考试工作安排表
2.2022年第二次广东省普通高中学业水平合格性考试实施细则
3.2022年第二次普通高中学业水平合格性考试考生诚信考试承诺书
4.广东省普通高中学业水平合格性考试考生报名信息变更情况汇总表
5.普通高中学业水平合格性考试报名准备工作、程序及注意事项
6.残疾人报考2022年第二次广东省普通高中学业水平合格性考试合理便利申请表
7.残疾人报考2022年第二次广东省普通高中学业水平合格性考试合理便利专家评估表
8.残疾考生参加2022年第二次广东省普通高中学业水平合格性考试申请合理便利汇总表
9.普通高中学业水平合格性考试社会报名点安排表
报名流程图
普通高中学业水平合格性考试社会报名点安排表
























