为确保我省普通高等学校专升本(以下简称专升本)考试招生工作安全平稳有序,按照教育部及我省有关规定,制定本办法。
一、招生对象及报名条件
思想政治品德合格,并符合下列条件之一的考生可以报名参加考试:
1.黑龙江省普通高等本科院校、普通高职(专科)院校的全日制专科层次2026年应届毕业生;
2.取得专科毕业证书并在我省报名参军入伍的2025年退役的大学生士兵(同等条件并将于2026年3月份退役的大学生士兵须持证明材料参加2026年1月份补报名)。考生只能以退役大学生士兵身份报考一次。
初审具体工作分两部分进行:
(1)于省内就读的退役大学生士兵身份由考生所在院校负责初审、省征兵办复审,省招生考试院进行公示。审核咨询电话见《2026年黑龙江省普通高等学校专升本考试考生报名须知》。
(2)于外省就读的退役大学生士兵身份由黑龙江职业学院进行初审、省征兵办复审,省招生考试院进行公示。省外就读考生审核咨询电话:0451-86682202;联系人:朱老师;邮箱:53183792@163.com。
二、招生计划
我省专升本招生计划由省教育厅下达,招生计划纳入普通高等本科院校当年招生计划,将于考生填报志愿之前在“黑龙江省招生考试院官网(https://www.hljea.org.cn)”及“黑龙江省招生考试信息港(https://www.lzk.hl.cn)”正式公布。
2026年仍实行特殊类型考生单列计划。兴边富民支教团、退役大学生士兵、中国国际大学生创新大赛、全国大学生职业规划大赛、中华人民共和国职业技能大赛、“挑战杯”全国大学生课外学术科技作品竞赛(“挑战杯”大学生创业计划竞赛)金奖、银奖(特等奖、一等奖、二等奖)项目组前三位成员单列计划、足额录取。特殊类型考生须参加专升本考试中的专业基础课考试,根据专业基础课考试成绩和考生所报志愿,进行平行志愿录取。未参加考试的考生不予录取。往年已报名单列计划的考生,录取后未报到或自行放弃入学资格的考生,不再具备专升本考试报考资格。
(一)兴边富民支教团成员及递补考生。按照《关于印发<黑龙江省青年志愿者助力兴边富民计划第7届大学生支教团(2026-2027年度)实施方案>的通知》(黑青联发〔2025〕15号)文件规定执行,并报省招生考试院复审和公示。兴边富民支教团递补考生须参加专升本考试(专业基础课和外语公共课),如在《2026年黑龙江省普通高校专升本本科院校招生计划》公布前获得递补资格,按考生专业基础课考试成绩和志愿录取。
(二)退役大学生士兵。根据教育部和中央军委国防动员部有关规定,入伍地为我省且符合以下任一条件的退役大学生士兵,可以获得专升本考试推荐免试外语公共课资格:一是2025年退役,且已经完成专科学业的大学生士兵(含应届毕业生入伍、入伍期间取得毕业证书和退役当年取得毕业证书三种情况);二是2026年7月预计能够毕业的退役大学生士兵(入伍前保留专科学籍,退役后回原校继续完成学业)。入伍前通过专升本考试被普通高等本科院校录取的考生不得以退役大学生士兵身份再次报名。其中,服役期间获得个人二等功及以上奖励的在专业基础课考试成绩上加10分,获得个人三等功奖励的在专业基础课考试成绩上加5分。加分政策不予累积。
(三)中国国际大学生创新大赛、全国大学生职业规划大赛、中华人民共和国职业技能大赛、“挑战杯”全国大学生课外学术科技作品竞赛(“挑战杯”大学生创业计划竞赛)金奖、银奖(特等奖、一等奖、二等奖)项目组前三位成员。按照黑龙江省教育厅及团省委相关规定,代表黑龙江省参赛并获得以上竞赛国家级奖项的考生,由考生所在院校对获奖成员进行资格初审和公示,并报省招生考试院复审和公示。
三、考生报名
专升本考试的报名工作由考生所在院校负责组织实施。
(一)报名时间
报名时间:2025年11月25日至12月8日(含法定假日),网报系统开放时间为每天9:00-18:00。
补报名时间:2026年1月9日至12日,网报系统开放时间为每天9:00-18:00。在我省报名参军入伍并符合退役大学生士兵条件的2026年3月份退役大学生士兵可以参加补报名。
(二)报名流程
1.网上注册。考生应在报名时间内通过“黑龙江省招生考试院官网”或“黑龙江省招生考试信息港”进入“网报中心”,点击“2026年黑龙江省普通高校专升本招生网上报名入口”,凭考生本人居民身份证号和手机号码进行注册,设置网上报名密码,并妥善保管密码。建议使用360极速浏览器或谷歌浏览器操作。
2.网上填报。考生应在报名时间内准确填写、修改、查询个人信息及报考信息。考生需依据《2026年黑龙江省专升本考试招生专业对接表》(附件1)、《2026年黑龙江省专升本考生报考信息采集项说明》(附件2)、《2026年黑龙江省专升本报名点代码表》(附件3)认真准确地填写。网上报名时所填报的信息,如姓名、出生日期、性别、民族等必须与居民身份证信息保持一致。姓名、地名等信息项中如存在字库中没有的汉字,以拼音(半角大写字母)代替。考生要认真核对本人填报的信息,发现错误及时修改,修改和查询的流程与填报过程相同。
3.网上缴费。考生提交报考信息后,须在网上报名截止日期前,以“网上支付”方式缴纳报名考试费150元/人。
4.现场确认。考生完成网上缴费后,须在所在院校规定的时间和地点进行现场确认。确认时间为2025年12月11日至17日、2026年1月16日至19日。现场确认包括:身份验证、资格审查、采集照片、信息校验、照顾政策、思想政治品德考核等相关工作。各院校对考生的政治态度、思想品德做出全面鉴定,并对本单位所做的政审结论负责。
各院校打印《2026年黑龙江省专升本考生报考信息登记表》(附件4)交由考生本人核对。考生须对信息登记表中的内容进行仔细核对,发现错误信息应及时更正,确认无误后签名,不得他人代签。考生确认签名后报名成功,签名确认的信息出现错误,后果由考生本人负责。考生须对所提供的相关材料以及填报信息的真实性、准确性、有效性负责。如考生在不符合报名条件的情况下获得考试资格,由此产生的后果由考生本人承担。
考生不按时完成网上填报、报名考试费支付、信息确认等环节均视为自动放弃报名。因特殊原因(如:居民身份证丢失、照片采集失败等)造成考生信息确认失败的,考生所在院校要在确认时间内配合省招生考试院完成报名确认工作。
建档立卡贫困家庭毕业生,兴边富民支教团,退役大学生士兵,中国国际大学生创新大赛、全国大学生职业规划大赛、中华人民共和国职业技能大赛、“挑战杯”全国大学生课外学术科技作品竞赛(“挑战杯”大学生创业计划竞赛)金奖、银奖(特等奖、一等奖、二等奖)项目组前三位成员共计四类考生资格审查和材料提交由所在院校进行初审并公示,省招生考试院联合相关厅局复审并公示。其中,建档立卡贫困家庭毕业生认定以“全国防止返贫监测和衔接推进乡村振兴系统”国家标准为依据;退役大学生士兵须提供入伍通知书、退出现役证书(尚未取得退役证书考生须提供所在部队政治机关出具的退役证明)、毕业证(尚未取得毕业证考生须提供“中国高等教育学生信息网”查验的教育部学籍在线验证报告);大赛获奖考生须提供获奖证书(尚未取得证书考生可提供大赛主办方官方公示)。尚未取得相关证件的特殊类型考生若在本科报到时仍无法获得相应身份,视为录取资格无效。特殊类型考生如放弃特殊考生身份,须在网上报名之前与所在院校签订放弃特殊考生身份承诺书,经所在院校初审、省招生考试院复审后,符合报名条件的可以参加专升本考试。
对于参加“高本贯通”培养计划的考生,若自愿退出该计划,须提交个人《放弃“高本贯通”本科阶段培养申请》,经所在学校审核批准后,方可报名参加专升本考试,并不再参与本科阶段的培养。未提交《放弃“高本贯通”本科阶段培养申请》视为报名资格无效。
5.信息采集程序及办法。考生信息采集分为两部分:考生网上填报基本信息和考生现场信息采集。考生图像信息采集和居民身份证审验工作由各院校统一组织。采集考生图像信息时,考生本人必须持居民身份证原件,经工作人员核对无误后,使用身份证阅读器采集考生相关信息。无居民身份证或身份证阅读器无法识别的考生请抓紧补办,否则无法报名。
6.报名信息审查。各院校须按照考试专业对接表对考生报考信息登记表中“所在院校”“专科学制”“在校所学专业”“应试语种”“学号”等栏目进行严格审核,确认无误后签字盖章,一份装入考生档案,一份留存备案。
四、考试组织
(一)考场编排
省招考院汇总全省考生报名信息后,统一进行考场编排。编排考点考场以市(地)为单位进行,编排原则为统一交叉随机编排。全省考场编排库及相关考务管理程序将于考试前下发。相关市(地)招考院根据考场编排库对本考区订题单进行校验,并将校验结果及时报送省招考院。考场对照表和考生信息条形码将由省招考院统一印刷后下发市(地)招考院。
(二)准考证打印
考生应当在考试前5天,凭本人居民身份证号和密码登录“黑龙江省招生考试院官网”或“黑龙江省招生考试信息港”,自行下载打印“准考证”。考生凭“准考证”及本人居民身份证参加考试。考生务必妥善保管“准考证”,避免无法进行成绩查询及志愿填报等。
(三)考试组织及命题
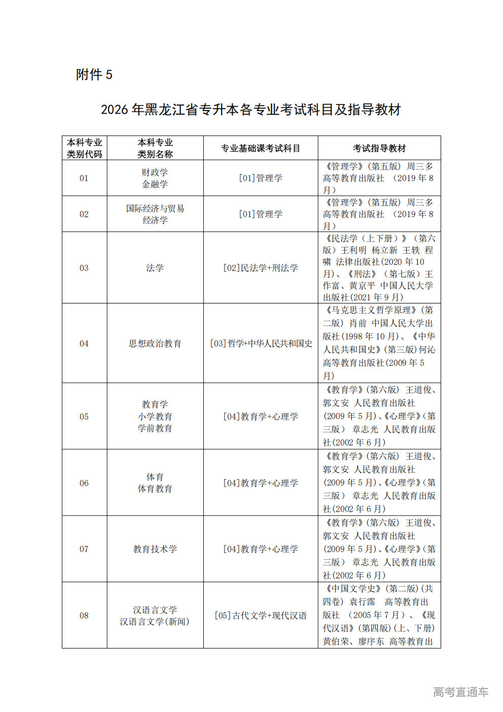
2026年全省专升本考试由省招考院统一组织实施。全部考试科目试题均由省招考院根据《2026年黑龙江省专升本各专业考试科目及指导教材》(附件5)统一组织命制、印刷及制定答案和评分参考。
(四)考试科目及分值
2026年专升本考试科目共设两科,外语公共课(英、日、俄)分值为100分;专业基础课分值为200分,总分为300分。
(五)考试时间安排
(六)考试实施
专升本考试工作在省招委会领导下,由省招考院和各市(地)招考院负责组织实施。考点设置由省招考院根据各报名点考生人数情况按照就近原则统一安排具体考区,全部考试将在标准化考场进行。考务管理办法按照《2026年黑龙江省普通高校专升本全省统一考试考务工作规定》(正式文件另发)执行。
(七)评卷
专升本考试的评卷工作由省招考院统一组织。承担评卷任务的院校设评卷点具体实施评卷工作,评卷的具体办法严格按照《教育部办公厅关于印发<国家教育考试网上评卷管理规范><国家教育考试网上评卷技术规范><国家教育考试网上评卷质量监控统计测量规范>的通知》(教学厅〔2021〕1号)执行。
(八)成绩发布
考生成绩计划于2026年3月末通过“黑龙江省招生考试院官网”及“黑龙江省招生考试信息港”发布。考生如对本人成绩存有异议,应于成绩公布之日起4日内持本人准考证、居民身份证向所在院校提出成绩复核申请,由所在院校负责受理本校考生的成绩复核申请,汇总后在规定时间内至省招考院进行复核。考生可以申请复核的事项包括考生手写姓名、准考证号是否与条形码相符、是否考生本人答卷、是否有漏评、小题得分是否漏统(登)、各小题得分合成后是否与提供给考生的成绩一致等。评分宽严等超出本条规定事项范围的申请不予受理。省招考院对考生成绩进行复核后将复核结果反馈给各相关院校。由各相关院校负责考生复核结果的通知和解释工作。省招考院不具体受理考生个人的成绩复核申请。未按规定方式或不在规定时间内提出的申请不予受理。
五、填报志愿
(一)填报时间及安排
2026年全省专升本考试实行平行志愿录取。考生网上填报志愿计划于2026年4月进行。普通考生和单列计划考生按照分别公布的院校招生计划和要求,选择填报专业基础课考试科目相同的5个平行志愿。
兴边富民支教团递补考生在普通考生类别填报志愿;获得递补资格的考生在单列计划类别填报志愿。
(二)填报方式
考生志愿实行网上填报。考生根据“黑龙江省招生考试院官网”及“黑龙江省招生考试信息港”公布的《2026年黑龙江省普通高校专升本本科院校招生计划》填报本人志愿。网报系统默认考生的登录密码为考生本人居民身份证号码后六位,考生首次登录时系统将强制考生修改密码,考生务必牢记和妥善保管修改后的密码。
(三)注意事项
1.考生填报志愿时务必仔细阅读本科院校招生计划中的各项要求,尤其是“可填报该专业的专业类别”和“备注”栏目里的内容,按照招生院校的各项要求慎重填报,并对所填报志愿的真实性和准确性承担责任。考生必须本人填报志愿,不得委托他人代报,且不得放弃本人所报志愿。因考生本人疏漏或失误造成退档等后果,由考生本人承担责任。
2.各院校要组织力量加强对考生志愿填报的政策解读、技术指导和服务工作,为考生提供便利的上网条件。如考生密码丢失或忘记密码,应由考生向所在院校提出申请,由院校核实考生身份后填写《2026年黑龙江省专升本考生网报志愿密码申请表》(附件6),传真到省招考院进行补办。传真电话:0451-82376274,填报志愿期间咨询电话:0451-82376072、0451-82376270。
六、录取
(一)录取时间和方式
录取工作实行网上录取,计划于2026年4月进行。单列计划考生与其他考生分阶段录取。
第一阶段 单列计划考生录取。兴边富民支教团、退役大学生士兵、中国国际大学生创新大赛、全国大学生职业规划大赛、中华人民共和国职业技能大赛、“挑战杯”全国大学生课外学术科技作品竞赛(“挑战杯”大学生创业计划竞赛)金奖、银奖(特等奖、一等奖、二等奖)项目组前三位成员执行单列计划,单独录取。其中,兴边富民支教团递补考生如在《2026年黑龙江省普通高校专升本本科院校招生计划》公布前获得递补资格,按考生专业基础课考试成绩和志愿录取。获得递补资格考生按照特殊类型类别录取,不再进行普通类别录取。
第二阶段 其他考生录取。全省普通专升本考试考生、建档立卡贫困家庭毕业生、未获得兴边富民支教团递补资格考生录取。
建档立卡贫困家庭毕业生在考试成绩总分的基础上增加10分投档。
(二)投档及录取工作流程
1.省招考院根据相关本科院校各专业招生计划和考生成绩对专业基础课考试科目相同的20个科目组进行平行志愿模拟投档。
2.按照“分数优先,遵循志愿”的原则,省招考院依照考生填报的5个平行志愿,按科目组从高分到低分依次进行正式投档,由招生院校按照择优录取的原则审查录取。当考生总分相同时按单科顺序及分数从高到低排序。单科成绩的排列顺序为专业基础课、外语公共课。
3.录取工作实行“院校负责、招办监督”的录取体制。即由招生院校对投档考生是否录取进行确定,对未录取考生的未录原因做出解释以及对其他遗留问题进行处理;省招办负责监督、检查招生院校执行国家招生政策、招生计划情况,并负责纠正招生过程中违反国家招生政策规定的行为。
4.录取结果查询。录取期间,考生可通过“黑龙江省招生考试院官网”及“黑龙江省招生考试信息港”查询录取结果。
5.录取通知书寄发。招生院校根据省招考院印发的录取新生名册填写考生录取通知书,加盖本校公章后将录取通知书等有关入学报到材料寄送至考生本人。
(三)剩余计划征集
考生填报的5个平行志愿投档录取结束后,因考生填报志愿不均衡而出现部分招生院校或专业仍有剩余招生计划时,省招考院将在“黑龙江省招生考试院官网”及“黑龙江省招生考试信息港”上予以公布。考生网上查询录取状态后,未被录取的考生可凭密码登录网报系统,填报征集志愿,过时不予受理。
(四)考生档案组建
录取考生数据将由省招考院发送至各相关院校,由考生所在院校负责组建考生档案并邮寄至相关本科院校。
考生档案包含内容:(1)考生就读高职(专科)所有学籍档案材料;(2)考生报考信息登记表。
(五)新生入学
考生持录取通知书报到。考生入学报到时,各招生院校必须严格审查考生本人与档案中照片、居民身份证等信息的一致性。如发现冒名顶替或报到时未取得普通高职(专科)毕业证书等情况的考生,由招生院校取消其入学资格,并上报省教育厅高校学生处。
(六)学籍管理
符合专升本录取条件的学生,由高校报省教育厅审核后,在学籍学历信息管理平台注册学籍。专升本学生毕业时,其毕业证书上标注“在本校XX专业专科起点本科学习”,学习时间按进入本科阶段学习的实际时间填写。
七、学费、待遇、毕业证书及就业
专升本学生入学后,招生院校根据《普通高等学校学生管理规定》进行统一管理,毕业证书、就业等与全国普通高考录取的本科生享受同等待遇。学生实行缴费上学,缴费标准按相同本科专业在校生的标准收取,招生院校在招生前应将收费标准向社会公布。
八、有关要求
(一)加强组织领导。普通高等教育专科层次起点升本科教育招生考试是全省普通高校招生考试工作的重要组成部分。各市(地)招考院和相关普通高校要高度重视专升本招生考试工作,特别是做好特殊类型考生政策解读和组考工作,严格执行教育部和我省有关规定,精心组织、严格管理,建立健全招生工作责任制和责任追究制度,不断提升考试招生治理能力,确保考试招生工作安全有序和公平公正。
(二)抓好组考工作。各市(地)招考院和相关院校要按照全省普通高考相关规定标准组织实施报名、考务、评卷、录取以及突发应急等工作,加强考风考纪管理和安全保密教育,认真做好考生咨询与服务工作,加强信息公开,实施阳光招生。
(三)严肃工作纪律。考生、考试工作人员、其他相关人员在全省专升本招生考试各环节中出现违纪违规行为的,严格按照《中华人民共和国教育法》以及《国家教育考试违规处理办法》(教育部令第33号)和《普通高等学校招生违规行为处理暂行办法》(教育部令第36号)确定的程序和规定严肃处理;涉嫌犯罪的,按照《中华人民共和国刑法》《最高人民法院、最高人民检察院关于办理组织考试作弊等刑事案件适用法律若干问题的解释》等有关规定,移送司法机关追究法律责任。




























































