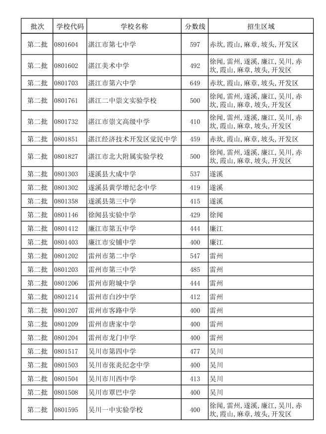
2019年湛江市中考分数线出来啦!
佛山中考提前批分数线明天上午公布!
明天(7月9日)上午10点,佛山市招生办公室将召开新闻发布会,公布2019年佛山中考提前批学校的录取标准及控制分数线!
到底需要多少分才能考上佛山一中、佛山二中、佛山三中、石门中学、南海中学、顺德一中、李兆基中学、三水中学、高明一中这9所提前批学校呢?明日就公众号广东招生在线揭晓啦!
韶关市教育局公布2019年广东北江中学等5所学校招生录取最低控制分数线
各县(市、区)招生考试委员会,市属初中学校:
经研究,华南师范大学附属中学、广东北江中学、韶关市第一中学和广东韶关实验中学、广东北江实验学校等5所学校2019年招生录取最低控制分数线及录取基本条件如下:
一、华南师范大学附属中学选送最低控制分数线:692分。
二、广东北江中学
(一)普通类招生录取最低控制分数线:648分。
(二)统分指标生招生录取最低控制分数线:618分。
(三)体育艺术特长生录取最低控制分数线:
艺术类:500分;田径类:350分,田径类专项成绩达二级运动员等级或省级比赛前八名文化分可降低到300分。
三、韶关市第一中学
(一)普通类招生录取最低控制分数线:619分。
(二)统分指标生招生录取最低控制分数线:589分。
(三)体育艺术特长生录取最低控制分数线:
艺术类:400分;体育类:350分。
四、广东韶关实验中学(公办生)
录取最低控制分数线:642分。
五、广东北江实验学校(公办生)
录取最低控制分数线:630分。
六、录取资格条件
(一)广东北江中学和韶关市第一中学的综合素质评价30个项目中B级以上(含B级)需达18个以上(含18个)。
(二)广东北江中学和韶关市第一中学录取新生的生物、地理科成绩均需达到C级及其以上等级(招生学校对特长生另有规定的除外);其他普通高中录取新生的生物、地理科成绩均需达到D级及其以上等级。
考生在接到录取学校电话通知后必须在规定时间内持准考证到录取学校缴费注册,逾期作放弃录取处理。学校的缴费注册时间为7月9日至10日中午12:00时。
韶关市招生考试委员会
2019年7月7日
2019年中山市初中毕业生学业考试定于7月9日16:00公布考生考试成绩!
成绩公布时间:
2019年7月9日16:00起
成绩查询方式:
成绩将以短信方式,推送至考生在中考报名时预留的有效的手机号码。
(一)考生如对本人的成绩有疑议,可以于7月10日12:00前向毕业学校(报名点)提出书面复查申请。毕业学校(报名点)统一登记填写《2019年中山市初中毕业生学业考试成绩复查登记表》(见附件),并由学校通过中山市中考业务管理系统录入有关的复查申请。
(二)成绩复查申请及录入复查数据时间为7月10日9:00至16:00。本次成绩复查申请不接收传真件,一律按中山市中考业务管理系统复查成绩申请为准,逾期不再受理。
(三)我办将组织专人进行复查,复查内容为成绩统计是否有误、是否漏评、答案扫描是否有误,不涉及评分标准掌握宽严的问题。
(四)对复查后发现分数有误的考生,我办将对其分数进行更正,更正后的成绩通过镇区文体教育局(教育事务指导中心)、学校通知考生本人。
2019年江门市普通高中录取分数线权威发布!
备受关注的2019年江门市普通高中分数线出炉啦!快看↓↓↓
来源:综合自湛江教育局、中山教育局、佛山教育局、江门教育局、韶关教育局等资料






