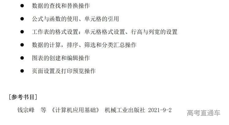
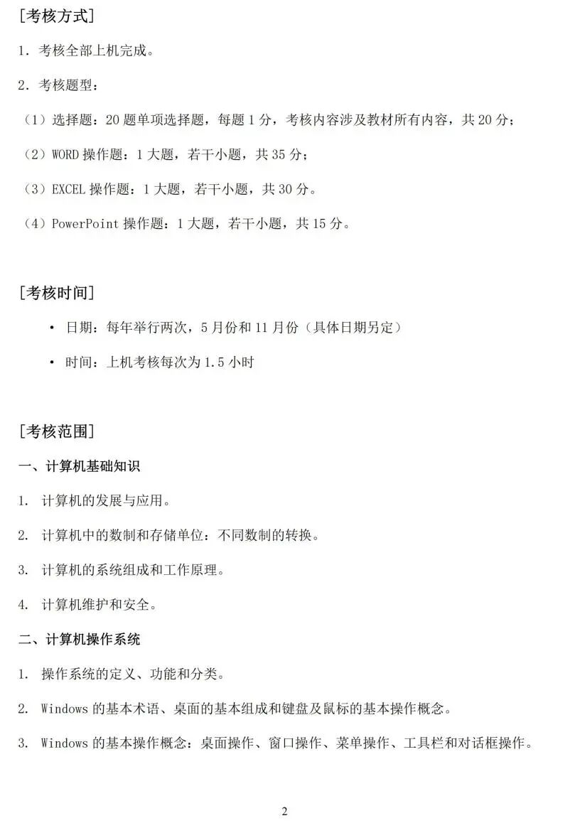
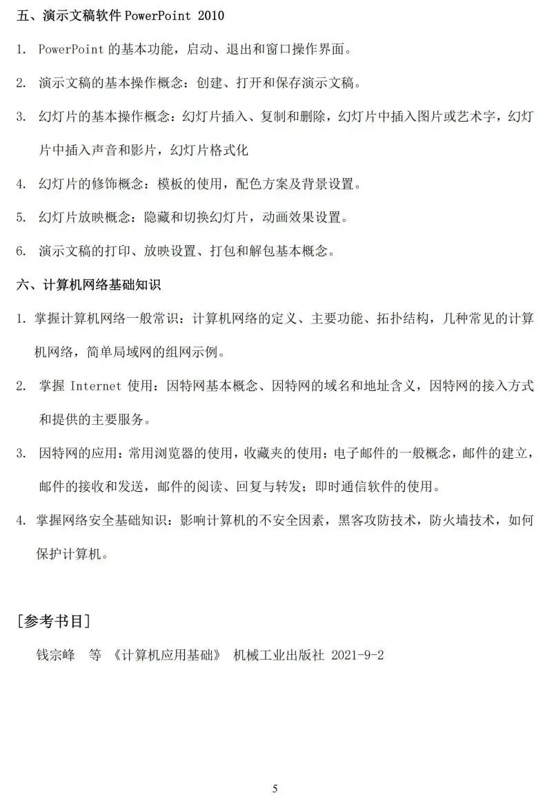
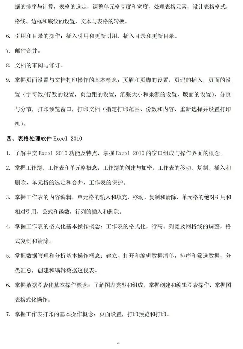
计算机类公共实践课是高等教育自学考试课程体系中的重要组成部分,主要考查考生的计算机基础知识和实践应用能力。近年来,计算机技术不断更新,新理论和新技术不断涌现,为使该课程考核内容更符合专业发展的要求,今年对计算机类公共实践课考纲进行了重新修订。 上海市高等教育自学考试计算机类公共实践课程包括以下三门:“计算机应用基础实践”(课程代码00019)、“管理系统中计算机应用实践”(课程代码00052)、“计算机应用技术实践”(课程代码02317)。 新考纲计划于2023年上半年启用。
上海市高等教育自学考试《计算机应用基础》实践性环节(课程代码:00019)考试大纲 上海市高等教育自学考试《管理系统中计算机应用》实践性环节(课程代码:00052)考试大纲 上海市高等教育自学考试《计算机应用技术》实践性环节(课程代码:02317)考试大纲










