最新消息!
2023年广东高考报名可以提前现场确认了!
(原定于11月6-10日进行)
现场确认报名后,
系统页面的报名状态会显示「正式报名」
*图片源自用户投稿,仅供参考
如果还没现场确认报名,
那系统页面的报名状态会显示「预报名」
如下图👇
*图片源自用户投稿,仅供参考
高考直通车注:网上预报名成功的考生,务必到报名点完成正式报名手续!未正式报名考生,不能参加考试和录取!
*任一均可
还没完成「注册」的同学请戳:2023年广东高考报名拍照视频教程
还没完成「网上预报名」的考生请戳:2023年广东高考网上预报名/缴费教程
扫码进入广东高考报名交流群
为你答疑解惑
↓↓↓
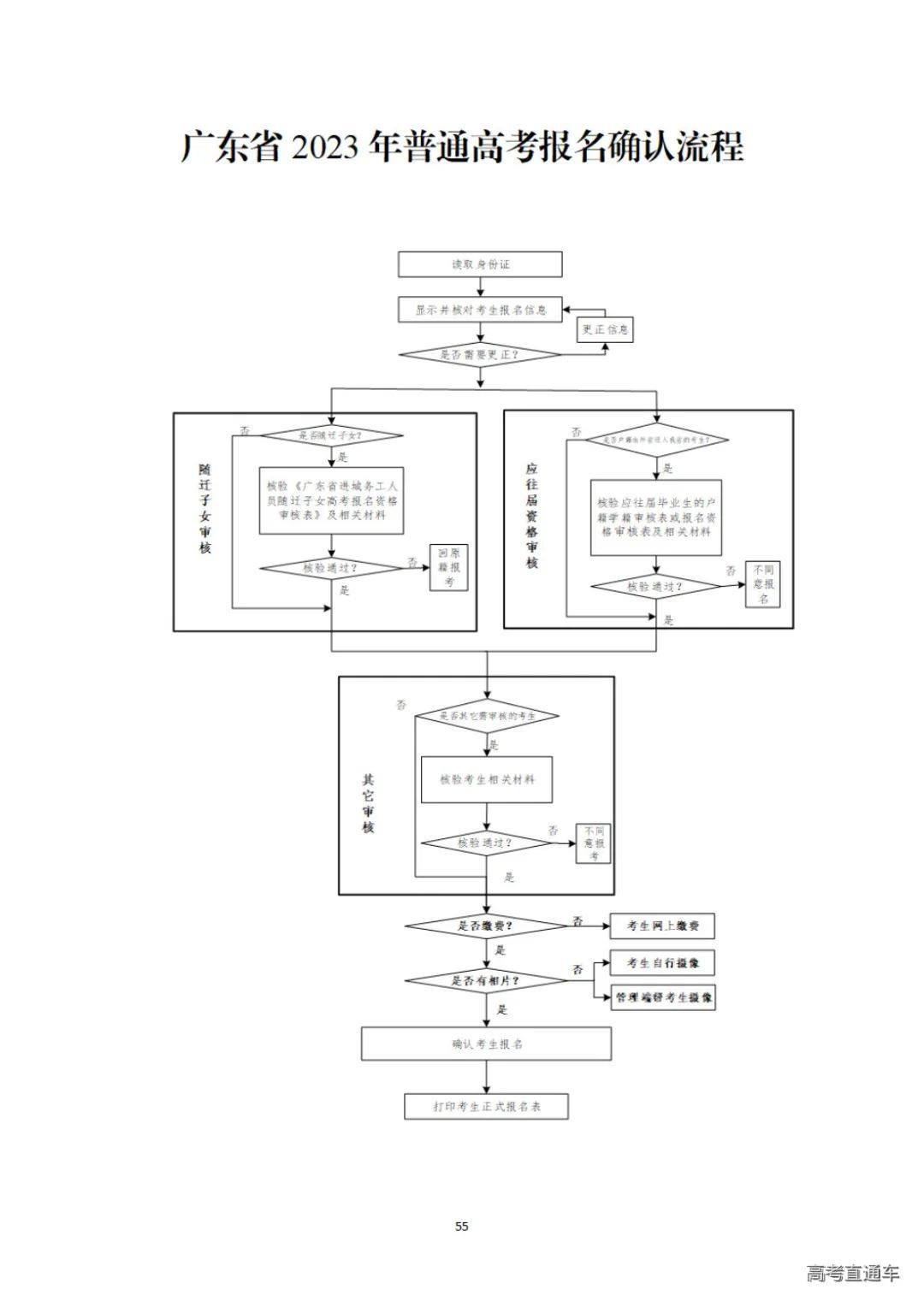
完成网上预报名后,同学们可以到报名点确认报名资格、校对和核准报考信息,此前相片上传不成功的考生可以在确认报名现场补摄像。
高考直通车注:现场确认报名的地点就是你领考生号的地点。考生办理报名确认手续时,要认真逐项核对本人报名信息表中的内容,尤其是姓名、身份证号码、户籍、应/往届、选择考科目、选考外语语种、联系电话等关键信息。报考艺术类专业的考生还须认真核对术科统考(含考试项目)或校考的信息。如果核对时发现有错误,请考生在报名信息表上用笔更正,再交给报名点(中学)工作人员修改,并重新确认和打印。
Q:可以不进行现场确认报名吗?
A:不可以。没有确认报名=前面所有的步骤白做。
Q:我是往届生,因为报名点很远,怎样做才能只跑一趟呢?
A:可以在1天内完成注册/采集照片/网上预报名/现场确认报名等全部步骤。但在时间紧凑的情况下,务必注意认真仔细核对各项信息。此外,部分报名点由于疫情防控需要,可能会要求考生提前预约后再前往,也可能会有核酸证明要求,建议考生提前电话咨询报名点。
Q:现场确认报名一定是本人去吗?
A:是的,要本人亲自去。
Q:现场确认报名之后还有修改信息的机会吗?
A:没有。现场报名确认是高考报名的最后一个环节,所以是考生修改个人信息的最后机会,小车提醒各位考生们切记要认真对待,仔细查看每一项信息,有问题一定要及时跟报名点现场的工作人员反馈。
还没完成网上预报名的同学,你卡在了哪一步?如果在本文没有找到答案,欢迎在文末留言区提问~
Q:去报名点领考生号,要带什么材料?
第二代身份证原件及复印件(身份证正反面复印在同一张纸上)
户口本原件及复印件(复印地址页和考生本人页在同一张纸上)
毕业证或应届学籍证明原件及复印件
外省学籍的高中应届生提供外省高中学业水平考试成绩证明原件及复印件
报3+证书的考生提供技能证书或其他等级证书原件及复印件
*所有复印件用A4纸单面复印,用于制作高考考生档案使用
详细版:广东应/往届高考报名详细材料+流程
Q:我怎么在手机上的报名系统看不到报名入口?怎么退出登录?
领到考生号才能进行预报名的,如果你已经领到考生号,那就退出登录后再重新登录看看。退出登录的入口在页面上方,点击「预报名」→「2023年普高」可以进入预报名页面,点击「预报名」→「退出」则可退出登录。如果派号了还一直没显示入口,建议换个浏览器或者用电脑打开高考报名网址。
Q:为什么我的高考网上报名显示无学业水平号/成绩还是旧的?
报考时出现学业水平考号没有显示的,或者还是以前的成绩的,直接跳过不管它。你只要将其他各项填写好、完成缴费、相片采集即可。
Q:可以修改考生属性吗?想把单招改成普通类物理。
Q:如果高考属性报了单招的还可以继续参加夏季高考吗?
不可以,单招没有高考科目,不能参加夏季高考。
Q:个人简历需要填现在复读的学校吗?还是只填原来高中阶段的就可以?
可以只填原高中毕业学校,复读学校选择“其他学校/机构”,填“无”。
Q:复读生/社会考生怎么领取考生号?
到户籍所在地的招生办领取。
Q:请问往届生还需要重新考英语听说吗?
要的。
Q:春季高考什么时候报名?
就现在!不管你要参加春季高考还是夏季高考,都需要完成11月1日-10日进行的高考报名,这个高考报名是包含了春/夏季高考的,报了才有录取资格。如果你只参加春季高考,不想参加夏季高考,那高考属性直接选择单招即可。
图:考生在报名点领考生号,仅供参考
此外,要参加春季高考(学考录取/高职自主招生)的同学还要在11月15日-20日报名2023年广东1月合格考的语数英三科,报了才能有考试资格。
高考报名成功后,别忘了留意这些事哦:
*图源自用户投稿,仅供参考








