2021年9月11日
南职将迎来2021级新生
准萌新们
漫长的暑假已宣告余额不足
你准备好开始大学生活了吗?
赶快收拾行囊
向着梦想出发
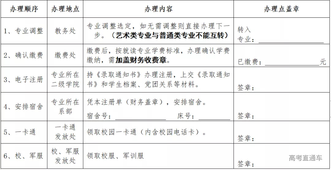
首先,老规矩! 先来看看学校的地图~ HELLO STUDENT 新生报到时间 2021年9月11日 新生报到时间一定要记得哟 如果有什么特殊情况 请及时与学校联系 0750—3963333 HELLO STUDENT 接车安排 HELLO STUDENT 现场报到地图 注意! 每一个学院的报到地点 都在不同位置哦 各位同学家长要留意一下 可以找现场的志愿者帮忙哦 现场报到流程 第一站 第二站 第三站 第四站 第五站 第六站 学生工作联系电话 区号(0750) 如有任何疑问请咨询辅导员老师 附上学校各二级学院副院长 和新生辅导员老师联系方式 请各位学生以及家长要备好个人防护所需物品,前往学校报到必须全程佩戴口罩! 如行李过多不便携带可邮寄来校。 邮寄地址:广东省江门市江海区五邑路683号广东南方职业学院 邮编:529040 收件人:新生本人。新生凭收到的手机短信(快递取件码)到站自取。 温馨 提示 (1)新生受新冠肺炎疫情影响未能及时到校报到的,须于报到前向学院履行请假手续。学院根据新生动态以及所在地防控、健康状况等信息,及时安排符合条件的新生入校报到。 (2)应征入伍普通高等学校录取新生请履行申请保留入学资格手续。 应征入伍新生申请保留入学资格手续 当兵保留学籍需提交的资料: 1.申请保留学籍登记表(当地武装部办理); 2.入伍通知书复印件; 3.身份证复印件; 4.录取通知书原件; 5.学生高中档案(整袋勿拆); 6.办理完成后的回寄地址。 资料邮寄地址:江门市江海区五邑路683号南方学院招生办,张老师收13702202774(请用邮政EMS寄送,不接受到付)




























