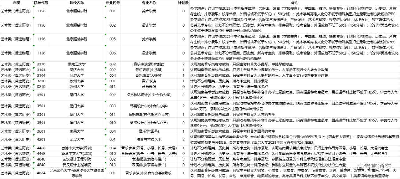
湖南省2023年普通高校招生本科提前批(艺术类平行组)征集志愿国家任务计划
说明:
1. 征集志愿的志愿结构与本批次第一次填报的一致。
2. 征集志愿具体专业计划可在志愿填报系统中查询,志愿填报系统中没有提供的专业,表示其专业计划已录满,考生不能填报。
3. 考生在填报志愿时,须仔细阅读招生政策、高校招生章程(包括学费标准、办学地点、办学类型及录取规则)等相关规定,特别要注意学校对成绩(含单科成绩)、身体条件(身高、体重、色觉等)的特殊要求。考生切记不要填报不符合学校招生章程要求的院校专业,如考生因身高、体重、视力、色觉等条件不符合招生章程要求而被招生高校退档,其后果由考生本人承担。
4. 平行组院校(专业)使用我省统考成绩,采用平行志愿投档方式,按我省统一的投档规则排序投档。招生院校依据本校招生章程中的录取规则,对已投档到该校的考生进行录取。
5. 根据政策规定,所有来湘招生高校生源不足时,可按考生本次填报的征集志愿从高分到低分降分投档(文化不降分,专业最大降分幅度为6分)。
6. 本部分平行组专业预计在7月18日投档。
湖南省2023年普通高校招生本科提前批(艺术类非平行组)征集志愿国家任务计划
说明:
1. 征集志愿的志愿结构与本批次第一次填报的一致。
2. 招生专业及其招生人数由招生学校根据录取情况确定。
3. 考生在填报志愿时,务请参阅招生政策、高校招生章程(包括学费标准、办学地点、办学类型及录取规则)等相关规定。部分院校对成绩(含单科成绩)、身体条件(身高、色觉等)有特殊要求,请考生务必注意学校招生章程中的有关要求。
4. 本部分非平行组专业预计在7月17日投档。

