9月10日,我国第四十个教师节的这天,习近平总书记在全国教育大会上,再一次强调,教育是强国建设、民族复兴之基,为着教育强国的奋斗目标,我们要提高教师培养培训质量,培养造就新时代高水平教师队伍。
而就在全国教育大会前夕,《中共中央 国务院关于弘扬教育家精神加强新时代高素质专业化教师队伍建设的意见》正式出台,其中明确,要大力支持师范院校建设,全面提升师范教育水平。坚持师范院校教师教育第一职责,强化部属师范大学引领,大力支持师范院校“双一流”建设。
支撑起了这个世界上规模最大的教育体系,师范院校,终于迎来了属于自己的机遇。
领航员的意义
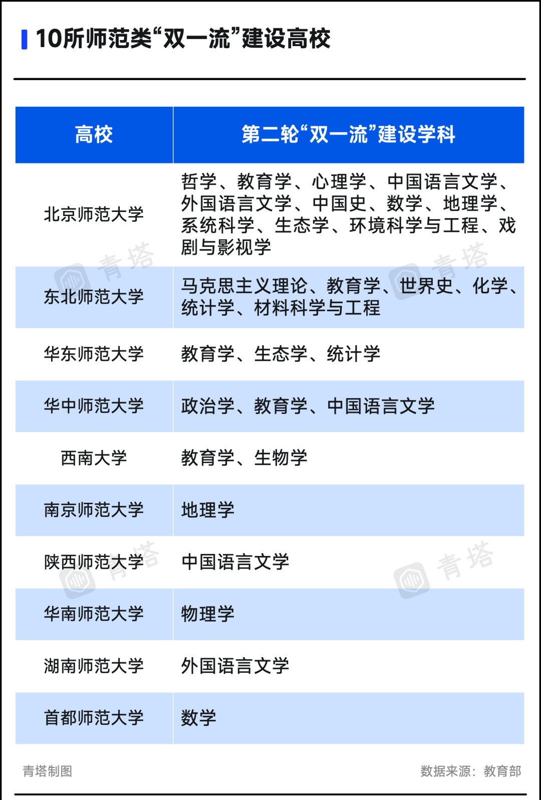
教育部最新发布的全国高等学校名单中,校名包含“师范”的本科高校共有143所,却仅有6所部属师范大学、10所“双一流”师范大学,在师范本科高校和147所“双一流”高校中,占比均不足7%。
但正是这10所师范大学,连成了一片绵延不绝的高原。
2023年11月22日,公布两院院士增选结果的这天,一南一北,两所师范大学,冥冥之中完成了一场殊途同归。
跳出清华大学环境学科“舒适圈”,前往北京师范大学环境与生态前沿交叉研究院担任院长的余刚教授,在“开垦一片新土地”时,成功当选中国工程院环境与轻纺工程学部院士,北师大也拥有了7位两院院士。
与余刚教授同在一个学部,南京师范大学副校长黄和,一同当选了中国工程院院士,49岁的他是工程院新增院士中最年轻的一位,也是他,带领着南师大食品与制药工程学院,在短短一年的成立期内,拿下十余项国家重点研发计划重大项目。
自2016年第一轮“双一流”开始建设以来,北师大、南师大之外,东北师范大学、陕西师范大学、湖南师范大学、首都师范大学均有新增选院士,彰显着“双一流”师范高校在高层次人才上的绝对实力。
在相对更为直观和具象化的各大奖项中,这10所师范大学也依然矗立于百余所师范院校的顶峰。
8月初,三年评选一次的教育部人文社科优秀成果奖正式公布,北师大再次收获了好消息。学校59项成果获奖,获奖总数及一等奖获奖数在全国高校中均位列第三。
身为唯二的师范类985院校,华东师范大学则有43项成果获奖,获奖总数创学校历史新高,师范院校中仅次于北师大。
华中师范大学、南京师范大学、华南师范大学、西南大学等高校,在此次评选中均有所突破,其中西南大学近三届获奖数量排名全国第20位。
华中师范大学在教学类奖项上有着更大的突破。2018年,学校斩获全国仅2项的国家级高等教育教学成果特等奖,是2016年以来师范类院校中唯一获得国家级教学成果特等奖的高校。
除此之外,在国家科学技术奖中,北京师范大学、东北师范大学、华东师范大学、湖南师范大学也分别贡献着独特的“师大力量”。
“教师是教育中的中坚力量。有高质量的教师,才会有高质量的教育。”
作为高质量教师的培养基地,肩负着国家意志的“双一流”师范高校,愈发突显出领航员的意义。
冲击“双一流”
然而在10所“双一流”师范大学的光芒掩映下,是更多地方师范高校的默默坚守,它们前进的步伐,牵动着这片土地上每一个普通人的命运,以及一个民族的伟大复兴。
这正是中共中央、国务院大力支持师范院校“双一流”建设的用意所在。
教育强国做支撑,许多省份将本省师范高校纳入省内“双一流”建设名单,力争挺进“国家队”。
浙江师范大学的数学学科,被划分为浙江省“十四五”新一轮一流学科的省登峰学科,将获得每年1亿元的建设补助;
黑龙江省新一轮高水平大学和优势特色学科建设名单中,哈尔滨师范大学新增进入省国内一流大学建设范围;
瞄准第三轮“双一流”,河南省将投资55亿元打造7所高校11个学科作为“双一流”后备军,其中就包括河南师范大学的化学、物理学……
这些获得鼎力支持的院校,无一例外,都背靠着正在强势发展的学科。
根据青塔学科云平台的综合监测分析,山东师范大学的心理学、福建师范大学/江西师范大学/安徽师范大学的马克思主义理论,最新学科综合指数位次均居于全国前10%(统计区间为2020年-至今)。
福建师范大学马克思主义理论学科始终坚持高质量的人才培养,斩获2项国家级教学成果奖,3项省级教学成果奖特等奖;
江西师范大学马克思主义理论学科则以强大的师资为基石,约有70%教师具有博士学位,4人入选国家高层次人才特殊支持计划,6人享受国务院政府特殊津贴;
山东师范大学心理学学科强化科研,2020年至今,先后获教育部人文社科优秀成果奖3项,其中1项为一等奖。
而将这些地方师范高校的学科与已经入选“双一流”高校的核心指标进行对比,可以发现,有7所高校的指标达标率已超50%。它们,将极有可能在下一轮“双一流”评选中突出重围。
高质量的师范教育
前两天,山东省教育厅出台《关于推进师范教育高质量发展的若干措施》,其中明确,将逐步压缩师范教育专科层次培养规模,稳步提高本科层次培养质量,着力加大研究生层次培养力度,到2027年本科及以上师范生数占全省师范生总数90%及以上。
这正符合着国家强化高层次教师培养的要求。在《关于弘扬教育家精神加强新时代高素质专业化教师队伍建设的意见》中就提到,要实施教师学历提升计划,为幼儿园、小学重点培养本科及以上层次教师,中学教师培养逐步实现以研究生层次为主。
今年6月,《教育部直属师范大学本研衔接师范生公费教育实施办法》发布,从2024年起,国家在北京师范大学、华东师范大学、东北师范大学、华中师范大学、陕西师范大学和西南大学六所教育部直属师范大学实施本研衔接师范生公费教育(本科4年,教育硕士研究生2年),支持符合条件的公费师范生免试攻读本校全日制教育硕士研究生再履约任教。
从“十三五”期间,中央投资28亿元支持38所师范院校建设,到“十四五”时期,重点支持50所左右的优质师范院校建设,每所高校支持中央预算内投资1亿元;
从“优师计划”“特岗教师计划”“基础教育强师计划”,到“师范教育协同提质计划”“国优计划”,师范教育受到了前所未有的重视,也一步步转向了高质量的内涵建设。
“国家之盛衰视人才,人才之消长视教育,教育之良窳视师范。”
这个面临着诸多挑战的时代,或许也是师范高校最好的时代。因为教师,永不会消亡。
想了解本校入选国家一流学科的潜力?青塔学科云数据管理平台提供学科综合指数和一流学科建设对标等分析工具,供高校综合监测学科实力。本文对师范类高校学科实力的分析数据均来源于学科云平台。
学科云中的学科综合指数是一项基于统计学指数模型的学科数据综合分析工具。基于学科指数排名和发展趋势,高校可对标同类高校,了解学科建设进展。
在学科云的一流学科建设场景中,高校还可根据核心指标达标率,发现有潜力入选一流学科的高校,围绕多个建设指标进行对标分析,准备新一轮“双一流”建设项目的申报。









