2022年广州中考笔试将于6月20日至22日举行。市招考办提醒,考生及其共同居住人考前14天非必要不离穗;考生须提供考试首日开考前48小时内核酸检测阴性证明。
按照此前公布,6月20日上午进行语文,下午进行物理、化学的科目考试;6月21日上午进行数学,下午进行道法、历史的科目考试;6月22日上午进行英语的科目考试。
以下为通知全文:
2022年广州市初中学业水平考试录取计分科目笔试将于6月20日至22日举行,市招考办温馨提示考生注意以下事项:
一
科学防疫,守护健康
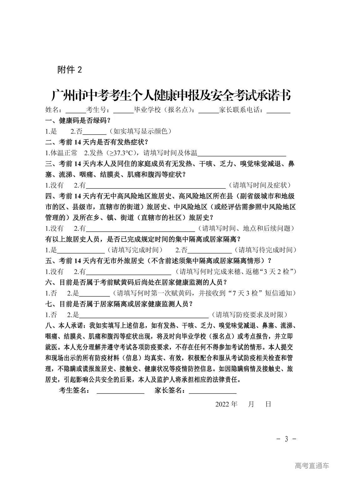
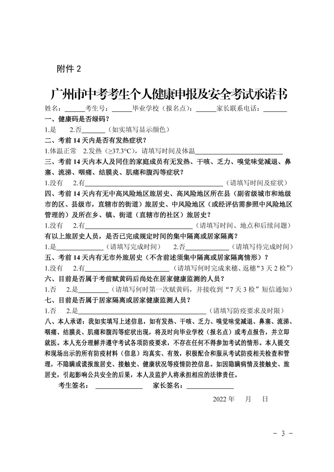
(一)做好个人健康管理。考生要做好日常个人防护,戴口罩、勤洗手、多通风、保持社交距离、不聚集,做到家校“两点一线”;做好个人健康监测,如实填写《广州市中考考生个人健康申报及安全考试承诺书》,于考试首日交考点工作人员。
(二)做好防疫摸查。考生及其共同居住人考前14天非必要不离穗;配合报名点做好防疫信息摸查,主动向报名点报告涉疫情况,在中考服务平台据实填报本人市外旅居史及涉疫情况,考生须提供考试首日开考前48小时内核酸检测阴性证明等,以便顺利参加考试。尚在外地的考生应了解广州市疫情防控相关要求,考前14天返回报考所在地,并按属地防疫要求和规定进行管理,以免耽误考试。如考生因个人原因,未主动报告考前14天内健康状况或信息造假、拒绝配合完成信息摸查,导致不能按时参加考试的,后果由考生本人承担。
(三)按要求戴口罩。常规考点常规考场的考生在进入考场前要佩戴口罩,进入考场就座后,可以自主决定是否继续佩戴;其他类别考场的考生须全程佩戴口罩。考试结束时,按监考员指令,有序错峰离场。
二
做足准备,安全赴考
(一)做好赴考准备。考生须根据准考证上的考点名称和地址,提前熟悉赴考路线,测算出赴考所需时间以及最佳赴考路线和交通工具。赴考时要适当提前出发,预留足够的时间,防止因交通堵塞、暴雨等原因耽误考试。每科开考15分钟后,禁止迟到考生进入考点参加当次科目考试。家长如要接送考生,应服从公安和考点工作人员管理,避免考点门口人群聚集。
(二)带齐考试证件。考生须提前准备好自己的身份证、准考证和承诺书,如果赴考途中发现漏带或丢失证件,请及时向班主任或考点工作人员求助,不要自行折返寻取,以免耽误考试时间。
(三)备好考试用具。考生须提前准备好笔芯0.5mm以上黑色字迹的钢笔或签字笔、符合国标的2B铅笔、三角板、铅笔刀、圆规、橡皮擦等考试用品,并用透明文具盒(袋)装好。
(四)调整考试状态。考生在临考和考试期间应保持作息规律,注意饮食均衡,调节心态,保持乐观心境,并注意防暑降温。我市中考考场配有空调,考生须注意保暖以防着凉导致感冒、发烧等情况发生。建议考生赴考时准备一件薄外套,以备不时之需。同时请考生留意考试期间天气变化,备好衣物及雨具。
三
遵章守纪,诚信应考
(一)熟悉守则。考生要熟悉《广州市初中学业水平考试考生守则》内容,诚信考试,严格遵守考试纪律,自觉服从监考员和其他考试工作人员的管理,不得以任何理由妨碍监考员及考试工作人员履行职责,不得扰乱考场秩序。
(二)遵章入场。考生入场考试前,应当先自行检查是否携带具有无线通信功能的设备(如手机、无线耳机、智能手表、运动手环等)、电子存储记忆录放设备、考试相关资料(含有字迹的纸张、上一场次考试资料等),检查准考证是否有准考证内容以外字迹。如果有,应当在开考前取出按要求存放。进入考场时,配合监考员使用金属探测仪检查是否携带违禁物品。如在考试过程中发现违禁物品,将按考试作弊处理。
(三)规范作答。考生须在答题卡上规定的地方准确填写自己的考生号和姓名、粘贴条形码,切勿在答题卡其他地方做任何标记。要严格按要求在答题卡指定答题区域用黑色字迹的钢笔、签字笔和2B铅笔答题或填涂、作图,答题卡上禁止使用涂改液、改正纸、改正带,不按规定要求作答和写在草稿纸或试卷上的答案无效。从今年起,录取计分科目笔试试卷的印刷装订有调整,试题字号统一调整为不小于12P(小4号),字体以宋体为主;每份试卷装订成册,纸张尺寸规格为宽度19cm、高度26.5cm。考试过程中如有疑问,及时举手询问,监考人员予以当众答复,但涉及试题内容的疑问,监考人员将不予答复。
(四)遵守时间。开考信号发出后考生方可开始答题;考试终了信号发出后,考生应立即停笔,双手放下,继续答题将按考试违纪处理,切莫因小失大。物理、道德与法治科目不得提前交卷,交卷后须留在座位上安静等待合考下一科开考;其他科考试结束前30分钟起方可交卷离开考场,交卷出场后不得再进场续考,也不得在考场附近逗留或交谈。
(五)谨防上当受骗。考生和家长要提高警惕,增强防范意识,不要相信提供“助考”,提前取得“试题”等虚假信息;切勿轻信任何所谓“学校”招生信息和录取分数线的“小道消息”“内部消息”;切勿轻信所谓的花钱买“计划外指标”和助学金。考生和家长若收到或发现可疑信息和人员,请及时向有关部门、学校核实,谨防被骗。
腹有诗书气自华,思如泉涌笔生花。请广大考生放松心态、从容应考,发挥自己最佳水平。预祝各位考生考试顺利!
附件
1.广州市初中学业水平考试疫情防控考生须知
2.广州市中考考生个人健康申报及安全考试承诺书
3.广州市初中学业水平考试考生守则
广州市招生考试委员会办公室
2022年6月3日





