根据《甘肃省2026年度考试录用机关公务员和参照公务员法管理单位工作人员公告》有关要求,现将省直考区面试相关事宜公告如下:
一、面试对象
省直考区资格复审合格的考生。其中,报考人民警察职位体能测评合格考生根据面试人数与计划招录人数3:1的比例,按照笔试成绩从高到低的顺序,确定各职位参加面试人选。最后一名笔试成绩出现并列时,并列人员一并进入面试。
二、时间地点
2026年4月25日(星期六)上午7:30,报考4376-4417和4527-4600职位的考生参加面试(名单见附件1,名单内同一职位进入面试人员按照准考证号从小到大顺序排列)。
2026年4月26日(星期日)上午7:30,报考4418-4526职位的考生参加面试(名单见附件2,名单内同一职位进入面试人员按照准考证号从小到大顺序排列)。
面试地点设在兰州现代职业学院继续教育学院(兰州市城关区嘉峪关东路389号)。
三、面试方式
省直考区面试采取结构化小组的方式进行。
四、职位调整
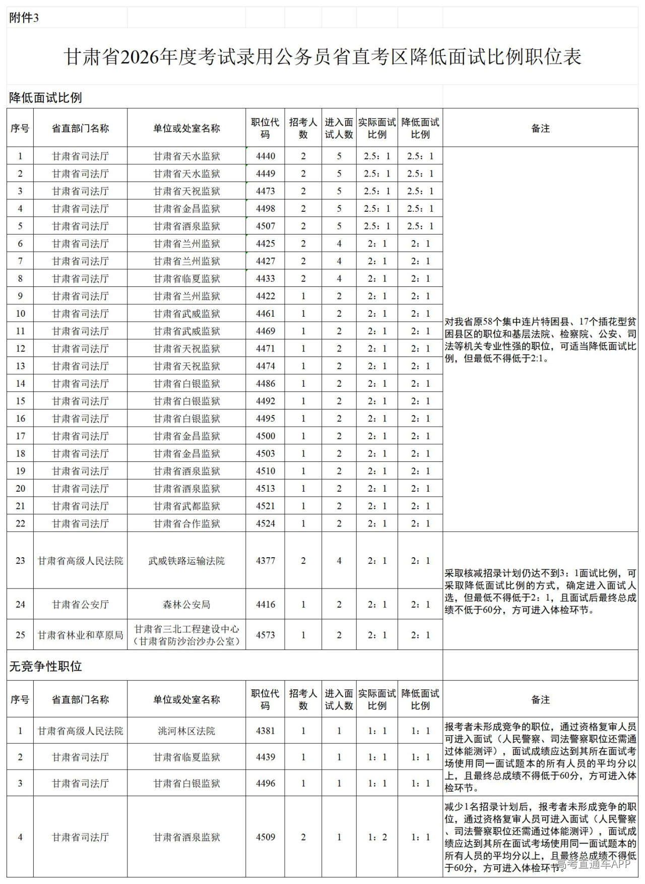
按照《甘肃省2026年度考试录用机关公务员和参照公务员法管理单位工作人员公告》规定,省直考区面试人选与招录计划达不到规定比例的职位需核减招录计划、降低面试比例,详见附件3。
五、注意事项
1.面试人员须携带本人有效期内居民身份证原件、面试通知书参加面试。面试通知书于4月22日上午9:30后登录甘肃组工网“甘肃省2026年度考试录用公务员报名系统”板块自行打印。身份证丢失者,应及时到公安部门补办临时居民身份证。
2.面试人员应按规定时间进入面试考点,面试开始前30分钟停止入场抽签,迟到考生不得进入考点,取消面试资格。
3.面试人员严禁将手机、手表、手环及其他电子、通信、计算、存储等设备带入候考室、备考室和考场,一经发现,取消面试资格,并按违纪处理。
4.面试人员考前应熟悉考点路线,面试当日合理选择出行方式,社会车辆及送考人员不得进入考点或在考点周围聚集。进入考点后沿指引路线进入面试区域,考试结束后按指定路线离开考点,不得进入非面试区域或在考点内逗留。
5.省直考区体检人员名单于面试工作结束后5日内,在甘肃组工网公布,体检工作拟定于5月份开展。
附件可下载:
1.甘肃省2026年度考试录用公务员省直考区4月25日参加面试人员分组名单.xlsx
2.甘肃省2026年度考试录用公务员省直考区4月26日参加面试人员分组名单.xlsx
3.甘肃省2026年度考试录用公务员省直考区降低面试比例职位表.xlsx
附件:
1.甘肃省2026年度考试录用公务员省直考区4月25日参加面试人员分组名单
2.甘肃省2026年度考试录用公务员省直考区4月26日参加面试人员分组名单
3.甘肃省2026年度考试录用公务员省直考区降低面试比例职位表
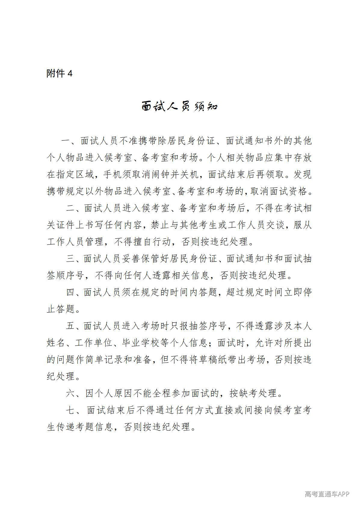
4.面试人员须知
中共甘肃省委组织部
2026年4月22日



