6月5日
2027—2029年
广州中考方案出炉
数学分值从120分升至150分
语文、英语分值
分别从120分升至140分
道德与法治、历史分值
从90分降低为70分
化学分值从100分降低为70分
中考满分为810分,保持不变
此外
中考第一批次
增加中本贯通培养试点招生计划
2027—2029年
深化高中阶段学校考试招生制度改革的
实施意见
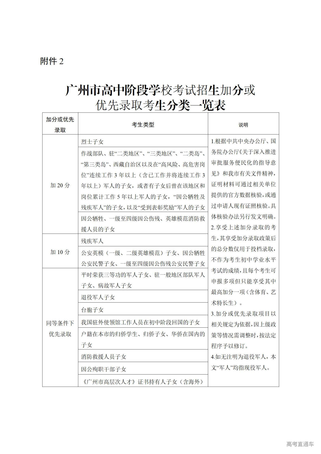
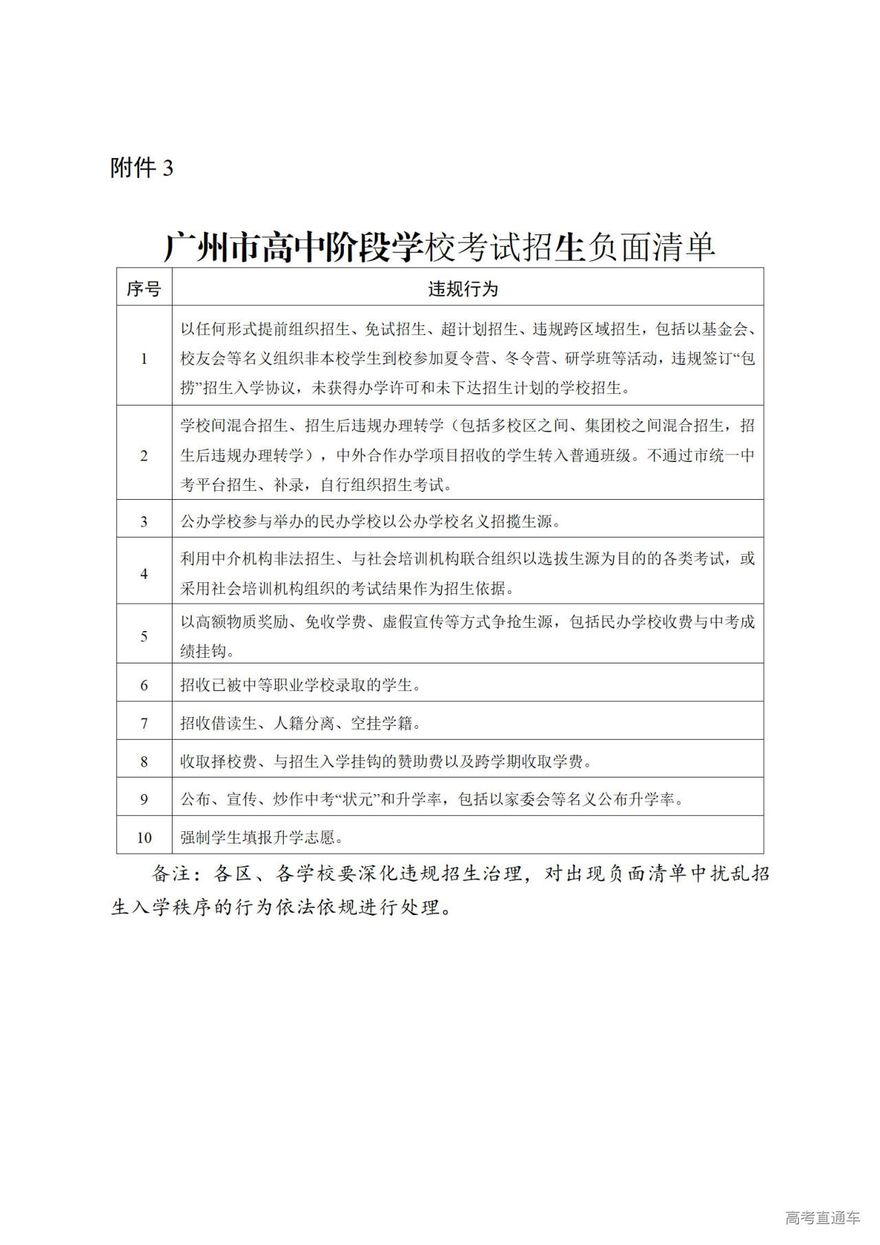
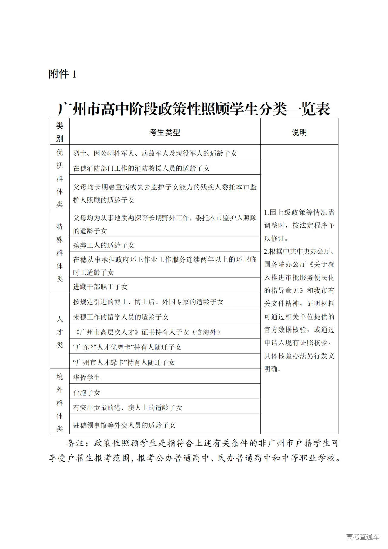
为深入贯彻党的二十大精神,全面贯彻党的教育方针,深入落实党中央、国务院关于“双减”工作的重要决策部署,全面落实立德树人根本任务,深化教育评价改革,办好人民满意的教育,培养德智体美劳全面发展的社会主义建设者和接班人,根据《中共中央 国务院关于深化新时代教育评价改革总体方案》(中发〔2020〕19号)、《中共中央 国务院关于深化教育教学改革全面提高义务教育质量的意见》(中发〔2019〕26号)、《教育强国建设规划纲要(2024—2035年)》,《国务院关于印发国家职业教育改革实施方案的通知》(国发〔2019〕4号),中共中央办公厅、国务院办公厅《关于进一步减轻义务教育阶段学生作业负担和校外培训负担的意见》(中办发〔2021〕40号),《教育部 国家发展改革委 财政部关于实施新时代基础教育扩优提质行动计划的意见》(教基〔2023〕4号)以及《广东省教育厅关于深化高中阶段学校考试招生制度改革的实施意见》(粤教考〔2023〕14号)等文件精神,结合我市实际,现就深化我市高中阶段学校考试招生制度改革,提出如下意见。 一、总体要求 全面贯彻党的教育方针,坚持育人为本、科学规范、公平公正的原则,进一步完善初中学业水平考试和学生综合素质评价制度,进一步健全基于初中学业水平考试成绩、结合初中学生综合素质评价的高中阶段学校考试招生录取模式,推动义务教育优质均衡发展、高中阶段教育高水平高质量普及和多样化特色发展、职业教育提质培优,切实减轻学生过重课业负担,促进学生德智体美劳全面健康而有个性地发展,维护教育公平。 二、适用对象 2027—2029年我市初中应届毕业生和报考我市高中阶段学校的返穗生、往届生。 三、初中学业水平考试 初中学业水平考试是义务教育阶段的终结性考试,是初中教育教学质量监测的基本依据,主要衡量学生达到国家规定学习要求的程度,其考试成绩是学生毕业和升学的基本依据。 (一)考试组织和管理 初中学业水平考试工作由市教育局统一领导和管理,市招考办和市教研院具体组织实施。 (二)考试科目 根据省教育厅规定,初中学业水平考试科目涵盖国家《义务教育课程方案和课程标准》(2022年版7—9年级,下称《课程方案和标准》)规定的全部科目,引导学生认真学习每门课程,达到合格要求,确保初中教育的基本质量,促进学生全面发展和健康成长。初中学业水平考试科目分为录取计分科目和录取参考科目。 1.录取计分科目 录取计分科目为语文、数学、英语、体育与健康、道德与法治、历史、物理、化学,满分为810分。具体见下表: 2.录取参考科目 录取参考科目包括地理、生物学、艺术、信息科技,各录取参考科目成绩评定由高到低分为A、B、C、D、E五个等级,各等级人数按在全市考生总人数所占比例分别划分为:A(25%)、B(35%)、C(25%)、D(10%)、E(5%)。 (三)考试内容 严格按照《课程方案和标准》,科学确定各学科考试命题内容,优化试题结构,提高命题质量。全面推进基于核心素养的考试,试题要全面贯彻党的教育方针,落实立德树人根本任务,抓住义务教育阶段“培养学生正确价值观、必备品格和关键能力”的实质与核心,以必备知识、关键能力、学科素养、核心价值观为考试内容。注重加强对学生理想信念、爱国主义、品德修养、知识见识、奋斗精神、综合素质等方面的考查,注重对学生思维过程、创新意识和在真实情境中分析解决问题能力的考查。试题试卷的整体难度适当、题量适中,减少单纯记忆、机械训练性质的试题,杜绝偏题、怪题。 (四)考试方式 各学科考试结合学科特点,采取多样化考试方式。道德与法治、语文、数学和历史等科目实行闭卷笔试;英语科目实行闭卷笔试和听说能力考试;物理和化学科目实行闭卷笔试和实验操作考试;地理、生物学、艺术和信息科技等科目实行闭卷考试、实验操作考试或实践考察等方式;体育与健康科目实行体育素质综合评价和统一考试,具体考试方案另行公布。 (五)考试时间 学生按课程标准修完某学科后,方可取得该科目的考试资格。各学科考试时间依据《课程方案和标准》和“学完即考”的原则确定,一般安排在学年(期)末进行。原则上,生物学(含实验操作)和地理2个科目考试安排在八年级下学期结束前进行;道德与法治、语文、数学、英语、历史、物理、化学7个科目考试和体育与健康统一考试,安排在九年级下学期进行;信息科技及艺术科目考试时间另行公布。 四、学生综合素质评价 综合素质评价是对学生全面发展状况的观察、记录和分析,是培育学生良好品行、发展个性特长的重要手段,作为学生毕业升学依据或参考,是指导学生成长和体现学校办学水平的重要依据。 (一)学生综合素质评价作为高中阶段学校录取的依据或参考。各区教育局、学校要根据广州市初中学生综合素质评价实施办法的要求组织实施,主要内容包括学生的思想品德、学业水平、身心健康、艺术素养和社会实践等5个方面,主要采取写实记录、评语评价和重要观测点评价等形式。综合素质评价的实施依托“广东省初中学生综合素质评价信息管理平台”进行,以学期为单位开展评价工作,形成学生个人综合素质评价档案材料。综合素质评价档案应作为普通高中自主招生的重要参考。 (二)录取参考科目在综合素质评价中予以体现。在普通高中自主招生和名额分配招生时,示范性普通高中(包括国家级示范性普通高中和市示范性普通高中,下同)投档考生的录取参考科目成绩均须达到C级及以上,非示范性普通高中投档考生的录取参考科目成绩均须达到D级及以上。 五、招生录取与管理 根据考生志愿、录取计分科目考试成绩和学生综合素质评价结果,择优录取。 (一)招生范围 1.民办普通高中、省市属普通高中面向全市招生。 2.区属普通高中面向本区招生,但每所区属示范性普通高中原则上可将不超过15%的招生计划面向外区招生;南沙区等部分普通高中学位供给相对宽裕的区,区属示范性普通高中经市教育局批准,可将不超过25%的招生计划面向外区招生。在非中心城区,引入省内外优质教育资源新建的区属普通高中,经市教育局批准后,可将部分招生计划面向外区招生。具体比例由各区根据实际情况申请。 3.越秀、海珠、荔湾三个区视作同一招生区域。 (二)录取批次 高中阶段学校招生录取设置4个批次。 1.第一批次:普通高中自主招生计划;经批准的特色普通高中招生计划;中本贯通培养试点招生计划;中高职贯通培养三二分段试点招生计划;中等职业学校(含技工学校,下同)省级及以上重点特色专业招生计划。 2.第二批次:示范性普通高中和省一级普通高中等优质普通高中的名额分配计划。 3.第三批次:示范性普通高中其他招生计划;引入省内外优质教育资源新建的普通高中,经市教育局批准的部分招生计划。 4.第四批次:非示范性普通高中其他招生计划;综合高中招生计划;中等职业学校其他招生计划。 (三)自主招生 经批准的普通高中可设置自主招生计划,招收具有学科特长或创新潜质的优秀初中应届毕业生。省市属学校面向全市自主招生,区属学校面向本区自主招生。普通高中自主招生方案由学校根据自身办学目标、定位和特色制定,内容要包含学校招生范围、计划、办法和程序等。省市属学校将方案报市招考办,区属学校将方案报区教育局、市招考办后,提前向社会公布。普通高中应根据学生的初中学业水平考试成绩和综合素质评价等进行自主招生。被普通高中自主招生录取的学生,其初中学业水平考试成绩不得低于全市统一划定的招生录取最低控制分数线,优秀体育后备人才招生录取最低控制分数线和招生办法另行制定。普通高中自主招生各个环节应向社会公开,接受社会监督,其中自主招生名单应向社会公示,确认无异议后由学校报市招考办录取。体育、艺术特长生招生在自主招生范围内安排,招生方案由市另行制定。自主招生计划由市统筹安排,普通高中自主招生比例不超过学校招生计划的10%。进一步完善自主招生学生培养模式和跟踪机制,定期开展自主招生情况总结和学生周期培养效果评估工作,保障人才培养质量。 (四)名额分配招生 根据国家、省关于优质普通高中名额分配招生的规定,公办的示范性普通高中和省一级普通高中等优质普通高中应将不低于50%的招生计划合理分配到初中学校。省市属公办示范性普通高中等优质普通高中名额分配计划分配范围为全市范围内初中学校(不含特殊教育学校,下同);区属公办示范性普通高中和省一级普通高中等优质普通高中名额分配计划分配范围为本辖区内的初中学校;成立教育集团的示范性普通高中的名额分配招生计划应适当向集团内农村初中和薄弱初中倾斜。报考名额分配计划的学生,必须是具有广州市户籍(含政策性照顾学生),且具有广州市同一初中学校三年完整学籍并在该校就读到毕业的初中应届毕业生或从市外转学到本市并在转入学校就读到毕业的初中应届毕业生。名额分配招生时,应将综合素质评价作为重要参考。名额分配计划具体分配与录取办法另行制定。 (五)随迁子女升学 1.具有我市三年初中完整学籍且具备下列居住证明之一的非广州市户籍初中应届毕业生,可报考我市公办、民办普通高中和中等职业学校:(1)父母一方或其他监护人持有在广州市办理且在有效期内的《广东省居住证》;(2)父母一方、其他监护人或考生本人持有在广州市办理且在有效期内的《港澳居民居住证》或《外国人永久居留身份证》。不符合以上条件,但具有我市初中学籍的非广州市户籍初中应届毕业生及非广州市户籍往届生,可报考我市民办普通高中、中等职业学校。 2.省市属和各区公办普通高中招收非政策性照顾的非广州市户籍初中应届毕业生的计划为该校当年招生计划的8%至20%。区属公办普通高中的具体比例由各区根据实际情况确定,省市属公办普通高中的具体比例由学校自行确定。公办普通高中投档时,非政策性照顾的非广州市户籍初中应届毕业生与户籍生同时投档录取,其录取人数不超过其最大计划数。 (六)职业院校招生 中等职业学校招生分两个阶段完成:第一阶段是在我市招生录取系统统一录取;第二阶段是学校自主组织生源注册入学,具体录取办法另行制定。根据省的统一部署,进一步扩大中高职贯通试点院校的招生规模,探索中职本科贯通培养改革试点,完善相应的招生录取办法。持续开展职普融通试点,构建职普融通、产教融合的职业教育体系,推进职业教育与普通教育协调发展,为学生提供多元选择。 (七)补录 普通高中因未录满招生计划或因学生未按规定时间到校注册而空余的计划,通过市招考办统一平台向社会公开补录计划,并同样按考生志愿、录取计分科目考试成绩和综合素质评价结果择优录取。普通高中在补录阶段可面向当年未被录取的本市学生开展补录工作;未经高中阶段学校同意逾期不报到的考生,视为自行放弃入学资格,且不能参加统一补录。具体补录实施办法另行制定。 (八)其他 1.符合政策性照顾条件的考生,可享受户籍生报考范围(详见附件1)。 2.根据国家规定,规范执行特殊群体加分或优待政策。符合相关政策的考生,予以加分或优先录取(详见附件2)。 3.初中学业水平考试不得使用计算器。 4.各学校招生范围、批次、计划和录取办法等具体情况详见当年《广州市高中阶段学校招生报考指南》。 5.市教育局根据学籍管理规定及市招考办提供的录取名册办理新生学籍相关手续。 6.探索科学高中等特色普通高中招生试点,继续优化中外合作办学项目招生,深化普通高中育人方式改革,推动普通高中从分层发展向分类发展转变,促进学生全面健康而有个性地发展。 7.做好残疾人中考工作,为残疾考生参加中考提供合理便利。普通学校要积极创造条件招收符合录取标准的残疾考生随班就读或特教班就读,不得因其残疾而拒绝招收。 六、保障措施 (一)加强组织领导 深化高中阶段学校考试招生制度改革工作由市教育局统筹规划、组织落实。各区教育局、学校要进一步统一思想认识,健全改革推进的保障机制,细化完善配套措施,协同、有序做好相关工作。 (二)深化教学改革 加强师资配备、设施设备等方面的条件保障,满足正常教学需要;严格落实《课程方案和标准》,开齐开足国家规定的课程,合理安排教学进度;加强学生学业生涯规划的指导,培养学生自主发展能力;进一步转变人才培养观念,创新人才培养模式和教学方法,提升教育教学质量,深入实施素质教育,减轻学生过重的课业负担和学习压力;完善命题组织保障和审查制度,健全命题专家人才库,实行动态管理;优化评卷和数据统计工作,加强试卷质量评估监测和分析,提高考试命题的科学化和专业化水平。 (三)严格规范管理 做好招生计划编制工作;推进标准化考点建设,狠抓考风考纪,提高考试工作规范化水平;加强招考队伍廉政建设,严格执行考试招生的各项规章制度和廉政要求;做好对各类考生(政策性照顾学生、自主招生、加分录取和优先录取等)的审核和公示工作;严格招生规范管理,对出现广州市高中阶段学校考试招生负面清单(详见附件3)中违规招生行为的单位和个人,均应按规定严肃处理。各级招考部门要完善检举和申诉受理机制,依法严肃查处违法违规行为。 (四)做好宣传引导 坚持正确的舆论导向,认真做好招生政策解读宣传工作,及时回应学生、家长和社会关切;加强信息服务,加大信息公开,进一步做好考试、志愿填报、招生录取等方面的咨询服务;做好普通高中和中等职业学校家庭经济困难学生资助等惠民政策的宣传;合理引导社会预期,营造全社会关心、支持考试招生制度改革工作的良好氛围。 七、本意见自印发之日起施行,有效期至2029年12月31日。如因法律法规或者上级文件修订确需调整有关规定的,按法定程序予以修订。




