被疫情打乱的教学节奏逐渐恢复,全国各地初三、高三年级基本已经复课。各省市对于非毕业年级也陆续公布开学时间,然而,复读生们急了。高三是开学了,可是在补习机构上课的复读生们却迟迟等不到复课消息,引起争议!
复读生们的心声...
当然,2020年复读生人数众多,各地省考试院也充分考虑了该类考生的需求,特此公布校外培训机构陆续恢复培训的消息,一起来看看!
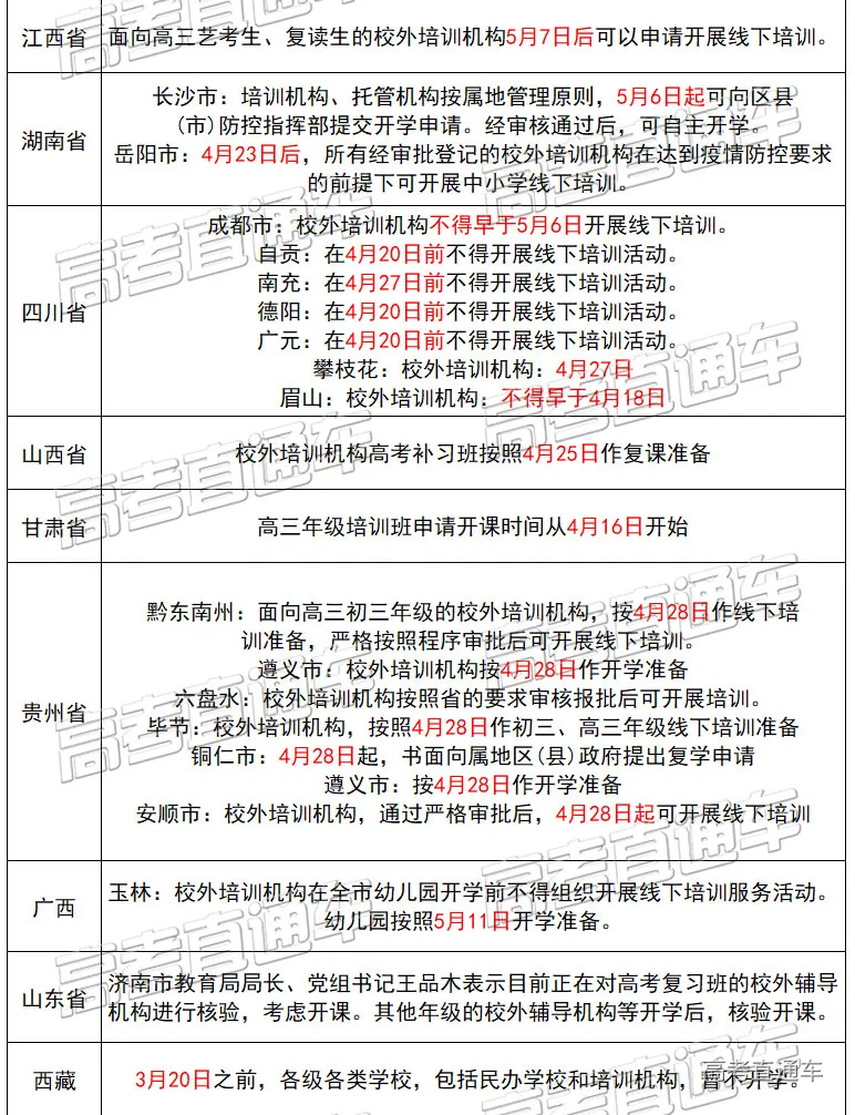
海南
根据海南省校考外培训机构通知中的信息:
日前,教育部下发通知,要求各地要充分考虑高三艺考生和高三复读生的需要,允许符合防控条件,面向高三艺考生和高三复读生的教育培训机构逐步开展线下教育培训。
云南
5月7日,云南省教育厅发布关于有序恢复校外培训机构线下培训的通知。今日起,可以有序恢复线下培训;要优先启动面向参加高校艺考的高三学生和高考复读生的线下校外培训机构开班。未经当地政府评估审核同意,一律不得恢复线下培训。
贵州
为指导全省校外培训机构统筹做好高三初三复读班级(以下简称“复读班”)恢复线下培训前后新冠肺炎疫情防控与培训工作,经商省卫健委,省教育厅制定了《贵州省校外培训机构高三初三复读班级恢复线下培训验收指导意见》。
1 校外培训机构恢复线下培训的范围和程序
(一)范围。
一是准许恢复线下培训活动的机构为已取得办学许可证并依法进行登记、符合防疫条件标准、确保学生安全的校外培训机构。二是准许参加线下培训活动的学员为在校外培训机构参加全日制培训学习的中考、高考复读学员,不包括利用周末、节假日、课后时间参加短期培训的应届学生。参加2020年高考的应届高三艺术考生,确需到培训机构参加培训的,要符合国家、省学籍管理和校规校纪的相关规定,经所在学校报县(市、区、特区)教育行政部门同意。
(二)程序。
一是机构申请。自查整改后符合条件的校外培训机构向所在地人民政府提出申请。二是县级评估。县(市、区、特区)人民政府组织教育、卫生防疫、民政、市场监管等部门,对拟恢复线下培训的校外培训机构生均占地面积、教学及行政用房面积、户外活动场地面积、食堂条件、师资队伍、疫情防控条件等进行评估,达到条件要求的,由县(市、区、特区)人民政府报市(州)教育局审核。三是市州审核。市(州)教育、防疫部门对拟恢复线下培训的校外培训机构相关材料进行审核,对部分校外机构进行抽查,出具是否同意恢复线下培训的意见后报教育厅批准。四是省教育厅批准。省教育厅对机构证照、地方评估审核程序、地方主要领导签字、办学条件、教职工花名册、学员花名册、其他学员妥善处置情况进行审核,通过审核,下达同意恢复线下培训的批复。
2 恢复线下培训前的准备
(一)制定恢复线下培训工作方案。已取得办学许可证并依法进行登记、具备办学资质的校外培训机构按照属地管理要求,精准制定教职员工及学员恢复线下培训工作方案。
(二)摸清培训学员及教职工底数。精准掌握继续在本机构参加全日制培训学习的中考、高考复读学员数量。已放弃培训或拟转入其他学校及培训机构的学员,要及时按规定做好退费工作。
(三)完善机构教育教学生活条件。对照《贵州省拟恢复高三初三复读班级线下培训机构检查评估表》,对学校生均占地面积、教学及行政用房面积、户外活动场地面积、食堂条件、师资队伍等进行评估。达不到相关要求的立即整改。
(四)完善应急预案和工作机制。建立完善疫情防控制度,即新冠肺炎疫情报告制度、学员晨午(晚、课前)检制度、因病缺课缺勤登记与追踪制度、复课证明查验制度、健康教育制度、心理咨询与干预制度、外来人员入校管理制度和校园清洁与学习生活场所消毒制度,明确岗位职责,落实具体责任人,严格执行疫情防控“日报告、零报告”制度。
(五)开展教职员工和学员健康排查。精准排查掌握教职员工和学员及与共同居住人员的健康状况和行程动向,建立教职员工和学员健康档案,做好教职员工和学员健康全覆盖监测工作,做到一人一表、不漏一人、动态管理。根据健康状况确定返校人员名单,坚决杜绝教职员工和学员带病、带隐患返校。所有返校的教职员工和学员均需签订健康承诺书。
(六)做好教职员工储备。根据属地教育主管部门安排,通知在外地的教职员工和学生安全有序返回办学场所所在地。所有返回的人员,必须严格遵守当地疫情防控相关管理规定。凡参与属地疫情防控工作的教职员工,要在返校前14天向机构及社区申报,并自觉居家隔离观察。不符合返校返岗条件不得提前返校返岗。返校返岗教职员工纳入机构防控日常管理。
(七)做好防控物资储备、隔离观察场所设置等工作。返校前至少准备可供两周使用的防控物资并保障持续配备,多渠道自主筹集消毒物品、洗涤用品、口罩、红外体温检测仪及体温计等防控储备物资,安排专人管理,科学、安全存储。设置隔离(健康)观察室,按标准完成隔离(健康)观察室物资配备及环境消毒。明确隔离(观察)办法、要求,落实与属地教育主管部门、卫生防疫部门、定点医院发热门诊的联络人及联络方式,以备人员出现发热、咳嗽、乏力等症状时立即进行暂时隔离(健康)观察。
(八)开展环境卫生整治。清扫和消毒所有场所,彻底消除卫生死角,保持环境整洁,加强各类场所的通风,根据疫情防控的需要调整清洁和消毒频率,按照不同场所的特点开展预防性消毒,对门岗区、教学区、图书馆(室)、公共浴室、卫生间、生活垃圾站等重点区域加强防控监管,确保办学场所符合国家和省关于消防、环保、卫生、食品经营等管理规定要求。
检查办学场所供水设施设备,尤其要高度重视洗手设施的修缮和完备。提供餐饮服务的校外培训机构、招收寄宿学员的校外培训机构,做好食堂供餐和住宿安排准备工作。
(九)加强办学场所安全管理。严格落实“同一教学时段内生均教学用房建筑面积不少于3平方米”规定,确保不拥挤、易疏散。根据学生数,合理设置入校通道和体温检测方式,保证学生能有序、分散进入办学场所。严格落实办学场所封闭式管理,做好进出通道的管控,恢复线下培训前学生一律不得提前进入办学场所。符合返校返岗条件的教职员工和确因防控工作需要进入办学场所的人员进入办学场所时,必须严格落实查验身份、体温检测、入校信息登记等流程,落实卫生措施后再进入办学场所,严禁任何人带病进入办学场所。机构无关人员一律不得进入办学场所。
(十)调整培训计划。结合实际完善延迟培训工作方案,摸排教师情况,保证有相对稳定的师资队伍。完善教学管理制度、安全管理制度、员工管理制度、学生管理制度等规章制度。做好新进教职员工和学生的健康审核工作。新进的教职员工和学生,除符合有关规定外,还需进行健康状况摸排、监测,确保身体健康。
3 批准恢复线下培训后返校安排
(一)及时通知引导。恢复线下培训时间确定后,落实错峰、分批开展培训的要求,及时将恢复线下培训通知、课时安排、注意事项及联系人告知每一位学员及家长,确保每一位学生和家长知晓机构相关工作安排及防控要求,分班分批有序安排学生恢复线下培训。
(二)强化疫情防控知识培训。继续通过各种途径和方式向教职员工、学员和家长宣传疫情防控相关知识,引导教职员工、学员和家长提高防范意识,做好科学防护。同时加强《中华人民共和国传染病防治法》等法律法规的宣传教育,增强教职员工、学员和家长法律意识。
(三)做好个人防护。符合返校条件的教职员工和学生在返校时,落实好返校途中防护措施,注意做好个人防护,避免长时间逗留在人群聚集的场所。要妥善保存旅行票据信息,以配合可能的密切接触者的调查。到办学场所按培训机构要求报告、登记相关信息,填写健康卡。
(四)强化门岗区管理。符合返校条件的教职员工和学生应分批、有序返校。未按规定时间返校的,经汇总后重新安排返校时间。
4 学员返校后的培训工作
(一)保持办学场所环境卫生。做好消毒通风,对教室、办公室、门厅、楼道、电梯、楼梯、卫生间等进行消毒,做到日常通风换气,保持室内空气流通。提供餐饮服务的,提倡自带餐具、分段错峰、分餐进食,避免聚集。招收寄宿学员的,应加强宿舍管理,努力减少宿舍人员聚集。及时补充物资储备,及时采购补充口罩、消毒液等消耗性物资,保证消毒清洁工作及时有效开展,全力做好服务保障。
(二)加强安全管理。学生分班分批到校、离校,切实防止机构门口交通拥挤及学生和家长大量聚集。合理安排学生课间分区域分散活动,减少交叉接触。加强家长接送行为的宣传教育和管理,通知家长培训前测量学生的体温,凡有咳嗽、发热等症状者一律不得接受培训并及时告知。引导家长在培训机构门外合适地点接送学生,家长之间保持一定距离,不聚集、不交谈,即送(接)即走,一律不进入办学场所。
(三)开展多种形式的健康宣传教育。继续通过多种形式开展个人防护与消毒等防控知识宣传和指导。普及呼吸道传染病的防控知识,督促学生和教职员工做好自身防护,按要求佩戴口罩,及时洗手,保持清洁卫生和充足睡眠,适当进行体育锻炼,增强体质和免疫力,养成良好卫生习惯和健康生活方式。
(四)落实疫情防控各项制度。落实新冠肺炎疫情报告制度、学生晨午(晚、课前)检制度、因病缺课缺勤登记与追踪制度、复课证明查验制度、宣传和健康教育制度、心理咨询与干预制度、外来人员入校管理制度和校园清洁与学习生活场所消毒制度,密切监测教职员工和学生健康状况,做好教职员工和学生健康全覆盖监测工作,做到一人一表、不漏一人、动态管理。严格落实疫情防控“日报告、零报告”制度,按时、精准向属地教育主管部门报送,不得漏报、迟报、瞒报。法定代表人要依法履行责任,全力做好服务保障。继续强化联防联控,做好各项防控措施落实情况的自查自纠,确保部署到位、责任明确到位、人员组织到位、情况摸排到位、物资保障到位、应急措施到位、自查自纠到位、联防联控到位。
(五)强化疫情防控应急处置。如发现有疑似新冠肺炎症状(如发热、乏力、咳嗽、腹泻等)和异常情况的,立即启动应急预案,并及时联系属地卫生防疫部门请求指导处理,协调开展相关处置工作。安排专人负责与接受隔离的教职员工或学生的家长联系,掌握其健康状况。
(六)规范培训行为。亮证办学,机构应把民办学校办学许可证和登记证书悬挂(放置)在明显位置,供培训学员及家长查验。持证上岗,培训机构的教师,应该符合国家相关规定,取得相应职业资格,培训机构应将教师信息及资格印证材料进行公示。凭证参训,学员一律持居民有效身份证件参加培训。规范内容,不得“超纲教学”、“提前教学”,不组织大型集体活动,不组织集中备课。规范收费行为,严格执行国家关于校外培训机构收费的规定,对于培训对象未完成的培训课程,有关退费事宜严格按双方合同约定以及相关法律规定办理。
5 属地党委政府及有关部门的职责
(一)严格责任落实。落实复读班法人主体责任。各复读班法人代表是复读班复课及疫情防控的直接责任人和第一责任人,要严格按照疫情防控要求做好复课的条件、防疫、教学、后勤、管理等各项准备工作,确保复课万无一失。落实教育部门监管责任。按照“谁审批谁负责、谁批准谁负责、谁监管谁负责”要求,强化行业监管,县教育行政部门督促指导复读班制定具体复课方案及疫情防控方案,做好复课准备和疫情防控工作。压实党委政府主管责任和教育、民政、市场监管部门的监管责任,切实落实复读班复课准备工作由当地党委政府统一领导、统一保障、统一检查、统一验收。复读班是否复课,由县(市、区、特区)人民政府根据复课准备条件、防控保障、疫情发展等情况综合研判后确定。
(二)严格逐人筛查。要将校外培训机构监管纳入高三初三年级以外其它学段(年级)2020年春季学期开学准备工作的重点,组建由属地教育主管部门、卫生防疫部门、街道社区等组成的工作组,建立联防联控工作机制,健全防控措施和疫情处置机制,加强对各项防控措施落实情况的督查,构筑机构疫情防控严密防线。要全面摸排所有复读学员、教师、管理服务人员从复课前14天内的出行地点、时间、所乘坐交通工具、人员接触等情况,精准掌握本人及其共同居住人员近14天内的身体健康状况。各复读班复课培训教师及学员名单需提前报主管教育行政部门备案,严禁名单外人员进入复读班开展培训。对从湖北等重点疫区返回的师生和近期有过国际旅行史的师生,要逐人进行核酸和CT检测,有效消除风险隐患。
(三)严格验收标准。此次复课准备的复读班,指经教育部门审批取得办学许可证并在登记机关登记、面向高考中考复读生开展培训的校外培训机构高考中考复读班,确需培训的2020年应届高考艺术生要符合学籍管理的规定,从严控制。按照《贵州省拟恢复高三初三复读班级线下培训机构检查评估表》要求,各县(市、区、特区)级人民政府要组织教育、卫生健康、市场监管等部门专家,对申请恢复线下活动的培训机构办学条件、学生来源、师资力量、防疫物资准备、制度建设等进行全面评估,“准备到位一家、验收合格一家、同意复课一家”,验收合格后,法人代表要签订复课和疫情防控责任书和承诺书。
(四)严格联防联控。当地党委政府要统筹教育、卫生健康、公安、民政、市场监管等部门,严格落实部门联防联控工作责任。每个培训机构必须安排一名医护人员、一名警察、一名社区干部、一名教育行政部门干部作为定点包保人员,明确责任义务。复课第一天,定点包保人员要全天在机构,协助机构处理突发事件,确保顺利复课。要统筹做好无证培训机构的治理工作和其他学段培训班学员宣传解释工作,争取社会各界理解。
(五)严格规范管理。具备食宿条件的复读班,实行师生员工全封闭管理;不能寄宿的,要管好补习班与家庭“两点一线”,做好上学路途防护宣传教育,在补习班内统一提供午餐,减少人员流动,供餐公司必须具备资质。要做好复课报到现场交通秩序维护,防止交通拥堵、人员聚集。要开展安全防疫培训和宣传教育。
加强无证无照培训机构的查处。未经许可擅自举办的培训机构招收中考、高考补习学员的,属地疫情防控领导小组要及时向当地政府报告,由属地政府责成相关部门处置。达到培训机构设置条件的,可以责令限期补办审批、登记手续;达不到办学条件的,依法予以取缔。无证无照培训机构的学员,坚持“机构为主、学生自愿、家长同意、保证安全”的原则,由所在机构负责安置学生到合法培训机构参加培训活动,并做好费用的转接。属地教育部门协助做好工作。
对于在培训机构参加培训的初三、高三应届学生,要引导其到学籍所在学校就读。属地教育行政部门,要指导相关学校充分考虑高三艺术考生的学习基础和现实需要,对通过专业课考试的艺术考生单独编班教学,做到因材施教,对空挂学籍问题进行清理。面向中小学生的其他校外培训机构,在中小学全部开学前不得开展线下培训。
(六)严格档案管理。县级人民政府及有关部门要把对拟恢复高三初三复读班级线下培训的校外培训机构有关材料及评估材料存档备查。向我厅申请审批时,应提交的材料有市(州)教育、防疫部门同意恢复线下培训的明确意见,县(市、区、特区)人民政府意恢复线下培训的明确意见,县疾控部门参与的评估报告,县(市、区、特区)拟同意恢复线下培训校外培训机构信息表,校外培训机构办学许可证,校外培训机构登记证或营业执照,校外培训机构教职工花名册(含教师资格证复印件),校外培训机构学员花名册,校外培训机构安全复课承诺书,《贵州省拟恢复高三初三复读班级线下培训机构检查评估表》。
吉林
为做好我市校外培训机构错时错峰开学工作,积极回应我市高三艺考学生和高考复读生开班需求,依据《中共教育部党组关于统筹做好教育系统新冠肺炎疫情防控和教育改革发展工作的通知》(教党〔2020〕16号)精神和《教育部办公厅关于做好2020年春季学期中小学教育教学工作的通知》(教基厅函〔2020〕5号)有关要求,按照吉林省教育厅统一部署,结合我市校外培训机构实际情况,长春市教育局发布《做好校外培训机构面向高三艺考学生和高考复读生开班工作的实施方案》(以下简称《实施方案》)。
《实施方案》明确,经教育行政部门审批,在民政部门或市场监管部门登记,面向参加2020年高校艺考的高三学生、参加2020年高考的往届复读生开展学科类线下培训的校外培训机构。
按照《关于印发吉林省各级各类学校制定错时错峰开学实施方案工作指南的通知》(吉卫明电〔2020〕185号)等相关文件要求,此次开班要参照中小学防控标准,把疫情防控工作放在首位,科学审慎研判校外培训机构开班工作,落实落细针对高三艺考生和高考复读生开展线下培训的各项防控措施,做到风险得不到控制不开班、防控条件不具备不开班、安全得不到保障不开班。
1 开班前做好防控准备工作
完善疫情防控工作体系。各校外培训机构要建立以主要领导为责任人的疫情防控工作领导小组和专项工作机构,明确责任分工,完善开学工作方案和应急处置预案,明确疫情防控、疫情报告、教职员工培训、教学组织、通风消毒与隔离等各项制度。全员摸底调查。校外培训机构要在开班前做好高三艺考生、高考复读生及员工的健康监测工作,建立台账,分类管理,全面掌握开学前14天员工、学员及家庭成员身体健康状况、行踪轨迹等,做到零遗漏。对4月1日以来,去过中高风险地区员工及学员要进行全面排查,中高风险地区返长人员名单上报当地疫情防控指挥部,并根据疫情防控指挥部反馈结果,确定其开班、复工时间。场所清洁消毒。正式开班前,校外培训机构应根据《长春市中小学新冠肺炎疫情防控工作指南》要求,选用含氯类、过氧化物类等高效消毒剂或复合双链季铵盐类消毒剂,按照作用浓度和作用时间对各类教学、生活场所进行全面消毒。对各类教学、生活场所进行彻底卫生清洁,对物体表面进行预防性消毒,开窗通风。防控物资准备。校外培训机构要按照疫情防控工作需求和机构规模,配备充足的防护口罩、消毒液、红外测温仪等疫情防控用品,开学前三天要储备到位;做好发热患者“临时隔离”方案,明确隔离办法、要求,有条件的培训机构应设立隔离观察室,配备紫外线灯等设施设备;要熟悉就近定点医院发热门诊联系方式,做好应急处置预案。要切实加强对消毒液、酒精等有毒、易燃物品的管理,规范采购渠道,落实专人保管,加强业务培训,明确操作过程,避免出现学员误食,杜绝中毒、火灾等事故发生。做好开班提示。校外培训机构具体开班时间明确后,要通过“告家长书”等方式告知学员和家长开班时间以及开班后应注意的事项,要求每位师生签署如实报告旅居史、健康状况等情况的承诺书,确保平稳有序开班。
2 开班申请验收工作
学校申请。按照“属地管理、一地一策、一校一案、机构申报”要求,开展线下补习的校外培训机构完成开班前准备工作后,向所在区教育局申报线下开班,提交申请表、开班学生名册和各项应急预案、疫情防控制度、疫情防控承诺书等材料。
教育等行政部门联合验收。各县(市)区教育局要会同卫健等有关部门,按照“准备到位一家、验收合格一家、同意开班一家”的原则,对照《 吉林省中小学校校园疫情防控和开学准备工作专项督导指标》,逐条组织现场检查验收,经检查验收合格后,上报长春市教育局备案后方可开班。
3 开班后防控和教育教学统筹工作
实施错时错峰培训。校外培训机构要按照培训学员的人数,错时错峰安排培训场次和班级人数,组织培训学员分散就坐,降低师生分布密度,在疫情没有得到完全控制之前,决不允许搞聚集性活动。切实防止出现校门口交通拥挤、学员和家长大量聚集等情况。停止举办任何进入培训场所的家长会和家长开放日等活动。
实施“封闭式”管理。校外培训机构要全面实施场所“封闭式”管理制度,严控人员进出,除员工、学员外,禁止其他人员进入培训场所。所有进出培训场所人员(含保安、保洁等)均须落实“身份核实→扫码或亮码+测温→登记→放行”等工作流程,相关人员须佩戴口罩。未取得健康码“绿码”的员工和不符合条件的学员、快递外卖,不得进入培训机构场所。
严格卫生消毒制度。复工开班后, 校外培训机构要参照《吉林省各级各类学校制定错时错峰开学实施方案工作指南》(吉卫明电〔2020〕185号)《长春市中小学新冠肺炎疫情防控工作指南》,做好培训场所每天日常性清洁消毒,做好消毒记录。实施消毒处理时,操作人员应当采取有效防护措施。每天做好各类教学、生活及工作场所的通风换气,保持室内空气流通,严禁安排学员在密闭环境下学习和活动;要暂停使用空调。
加强卫生健康教育。校外培训机构要开展多种形式健康宣传教育活动,利用现有的官网官微、走廊宣传栏等平台,普及卫生保健常识,依法依规开展科学防控。组织员工和学员学习《吉林省各级各类学校制定错时错峰开学实施方案工作指南》,指导员工和学员加强个人防护。开展手部卫生教育,配备充足洗手设施、洗手液、抹手纸等,张贴“七步”洗手法,引导员工和学员养成勤洗手习惯、掌握正确洗手方法,严禁随地吐痰,注意咳嗽、打喷嚏时的卫生礼仪,人际交谈应保持适当距离。
建立缺课登记追访制度。校外培训机构必须掌握所有未正常到岗到课的员工和学员的健康状况,对缺勤、请假、早退的员工和学员,落实专人每天做好电话、网络访问,了解其身体状况,进行情绪安抚,提出健康建议,并记录、汇总相关情况。有员工、学生出现发热、咳嗽等呼吸道症状,应停止工作或停止培训,并尽早到医院或社区卫生服务中心就诊治疗。在属地卫健、疾控部门指导下,立即进行相关场所消毒。培训机构要设置隔离室观察,按要求配备隔离室观察室必备设施和物资,用于暂时留观体温检测中发现体温异常的教职员工和学生,避免交叉感染。
强化疫情防控应急处置。培训期间,发现体温异常的员工和学员,要用水银体温计进行体温复测,复测后仍然超过37.3度,校外培训机构要第一时间上报属地卫健、疾控和教育主管部门,并按照疾控部门指导意见进行应急处置;培训机构要做好患病师生随访工作,开班时严格执行开班查验制度。
4 这些要求要注意
强化属地责任。各县市区要加强组织领导,明确责任分工,确保把各项工作落实落细,要进一步完善工作机制,制定校外培训机构疫情防控工作预案,实行“一人对一校”包保责任制,建立健全培训场所日常筛查机制、疫情防护措施、疫情处置机制,将防控工作抓实抓细。
落实主体责任。符合培训对象要求的证照齐全的校外培训机构完成开班前准备工作后,可以向属地教育行政部门申请,经审核合格后,方可开展相关培训。校外培训机构不允许开展超范围的教育教学活动。严禁任何校外培训机构在此期间开展针对非高三艺考生和高考复读生的线下培训,一经发现,顶格处理。
加强联防联控。各县市区教育行政部门要建立与卫健、公安、市场监管等多级防控工作网络,各培训机构应及时掌握属地教育主管部门、卫生健康管理部门、疾控机构、就近发热门诊/定点医院、所在社区的疫情防控人员名单及其联系方式,畅通信息渠道,加强协同配合。
强化督导检查。市教育局将要会同卫健等有关部门,在开班前后加强对校外培训机构明查暗访,加强对校外培训机构开班工作的检查指导。对在疫情防控工作中弄虚作假、推诿扯皮、把关不严、不敢担当、落实不力的要督促整改,并严肃问责。
福建 福建省教育厅始终高度重视,稳妥有序指导各地做好校外培训机构疫情防控和线下复课工作。主要采取以下举措: 一是同步部署校外培训机构复课工作。3月26日我厅印发了《关于做好2020年春季学期中小学开学有关工作的通知》,明确校外培训机构恢复线下集中培训活动的时间在当地中小学开学后,由各设区市疫情防控工作领导指挥机构确定。 二是区分缓急错峰开班复课。我厅于4月14日下发通知,要求各地按照“谁审批谁监管、谁主管谁监管”原则,科学研制校外培训机构复课方案和应急预案,落实落细针对线下校外培训机构开展的各项防控措施,在确保防控安全前提下,优先启动面向高三艺考生和高考复读生的校外培训机构高考补习班复课,积极回应群众关切和需求。 三是严格规范开班程序、强化责任监督。对批准开展培训的机构,必须参照中小学疫情防控标准和要求进行严格管理,强化责任监督。申请复课的高考补习机构要参照教育部《中小学校新型冠状病毒肺炎防控指南》和《福建省高三年级2020年春季学期开学准备工作评估导则》要求做好开班准备工作,并向当地教育行政部门提交开班申请等材料。目前,各地教育行政部门在当地党委政府的统一领导下,按照“准备到位一家、验收合格一家、同意开班一家”原则,有序推进面向高三艺考生和高考复读生的校外培训机构高考补习班复课工作。 广西
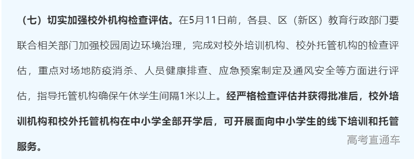
5月6日,柳州市教育系统新冠肺炎疫情防控工作领导小组发布的《关于做好2020年春季学期全市小学开学工作的通知》,通知中提到柳州校外培训机构和校外托管机构将在经过相关部门的检查评估,并获得批准后恢复对外营业。
山东
济南市教育局局长、党组书记王品木表示目前正在对高考复习班的校外辅导机构进行核验,考虑开课。其他年级的校外辅导机构等开学后,核验开课。
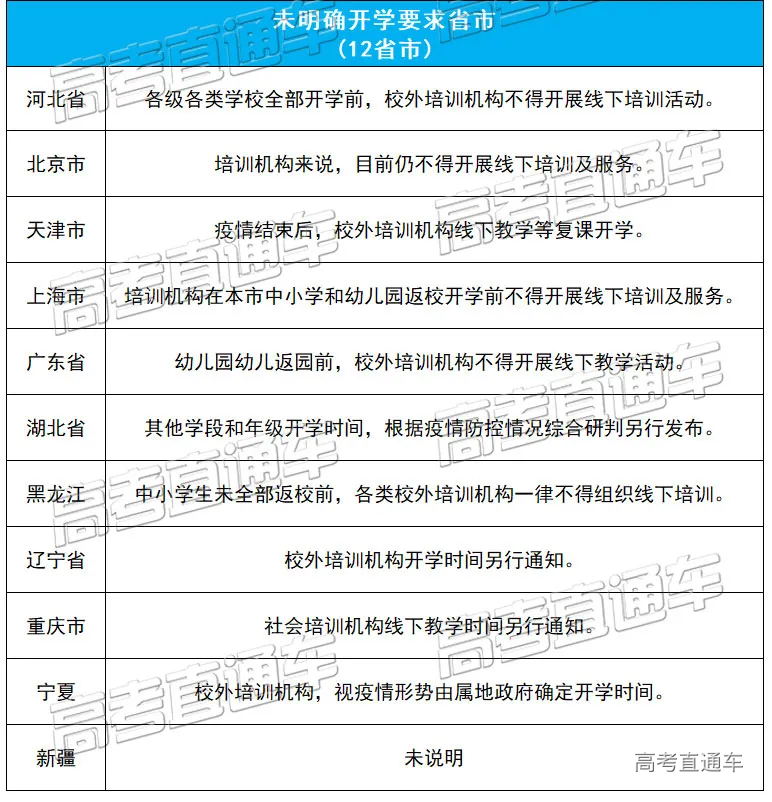
31省市培训机构开学现状汇总
仅供参考,如有错漏,欢迎指正。
多地高三年级陆续开学之后,复读生也迎来了新的挑战,由于复读生大多在校外培训机构学习,一些机构办学条件参差不齐,人员流动性大,很多省份仍未出台相关复课政策。
如何才能让复读生们早日复课?
4月25日,太原市复读生张宇浩终于等来了开学。“一直不能开学,太焦虑了。虽然也在上网课,但很难全身心投入,现在就想把之前失去的时间都补回来。”张宇浩说。
多地高三年级陆续开学之后,复读生这一群体备受关注。为让他们更好地备战高考,山西、甘肃等地出台政策,允许校外高考补习班达到疫情防控条件后复课。
山西省校外高考补习班从4月25日起陆续复课。
“我们采取小班制及一对一单独上课的方式,小班不超过6人,最大限度减少人员聚集。”一家培训机构负责人贺欢说,机构不具备食宿条件,因此学生复课后采用半天课时制,一半学生上午上课,一半学生下午上课。
记者了解到,这些校外高考补习班此前已经过当地教育、卫生健康、市场监管等部门逐一验收,在达到防疫要求、验收合格后,法人代表签订了高考补习班复课和疫情防控责任书,确保动态闭环管理各项措施落实到位。
针对高考复读生出台复课政策。
在做好疫情防控的同时,多地针对高考复读生陆续出台复课政策。甘肃省规定,校外培训机构在当地中小学开学一周后,经属地教育行政部门批准后恢复线下相应年级培训活动。目前,甘肃中小学已经全面复课。记者了解到,在兰州市,涉及高三补习班的校外培训机构按照规定已通过相关部门审查的,正在陆续复课。
江西省提出,面向复读生的校外培训机构5月7日后可申请开展线下培训,由所在地教育行政部门会同卫生健康、市场监管等部门逐项检查验收,在符合防疫条件标准、确保学生安全的前提下,可以开学。
根据教育部规定,复读生不能在公办高中补习。因此,复读生除在家自学外,主要在民办高中开设的补习班和校外培训机构学习。
此前,多省区市出台的复课文件明确表示,校外培训机构在中小学校全面开学复课前不得开展线下培训活动。尽管已有省份允许校外高考补习班复课,但更多的地方还未出台相应政策,很多复读生和家长心急如焚。
昆明的复读生王云方在一所高考补习机构学习,自1月17日放假后一直在家。云南省高三、初三年级已于3月23日开学,“老师说我们不能和普通中学同步开学,但现在其他高三年级都已开学一个多月了,我们还一直在家上网课,学习效果不佳。”王云方说。
昆明市一所知名高考补习机构负责人说,云南省连小学都快开学了,全省数万名面临高考压力的复读生却迟迟未能开学,家长和学生都很着急。
河南高三年级已于4月7日开学,但复读生所在的校外高考补习班并没有复课。河南郑州的复读生刘玉璇说,自己去年没考好,今年本来打算努力冲刺一把,但现在完全找不到紧张备考的感觉。
记者了解到,目前河南省教育厅的正式文件中没有涉及高三复读生复课的安排。河南省教育厅基教处相关人员表示,高三复读班一般属于社会机构,要等到学校全面复课以后,才考虑校外培训机构的复课问题。
为何校外高考补习班不能与普通高中高三年级同步复课?
云南省教育厅相关工作人员表示,与全日制学校相比,部分校外培训机构在疫情防控方面仍存在一定差距。高考补习班办学条件参差不齐,许多高考补习班没有独立的办学场所,就是在写字楼里租用几间教室,外来人员进出频繁,无法像全日制学校一样封闭管理。
此外,高考补习班部分老师、学生来自外地,其行动轨迹也较难排查。该工作人员表示,教育部门正在密切关注这一问题,争取让高考复读生尽快复课。
今年全国高考报名人数为1071万。记者从云南、甘肃、山西等多地了解到,这些省的高考复读生占高考人数比例为10%到15%,半数以上复读生在校外培训机构学习。
多位教育领域专家表示,复读生这一群体人数不少,在多地高三学生陆续开学后,相关部门也应关注这一群体,考虑他们的复课安排。
21世纪教育研究院副院长熊丙奇建议,对于复读生所在的校外培训机构,如果符合疫情防控条件可开学复课,但一定要做到复课、防疫两手抓。可采取属地管理原则,充分检查、评估其是否具备复课条件,并加强对疫情防控和教育教学工作的监管。
记者了解到,已经复课的地区严格落实各方责任,确保学生安全。
如山西省明确各高考补习班法人代表是补习班复课及疫情防控的直接责任人和第一责任人,在复课前逐人筛查,对学生进行闭环管理,确保防疫物资、措施落实到位。市县教育行政部门按照“谁审批、谁负责、谁监管”要求,强化监管。各地还为高考补习班“一对一”确定了一所定点联系医院,选派一名医疗机构或疾控部门专业人员作为疫情防控指导员。
加油,你可以!







