随着军校招生被更多人所熟知,不少同学和家长也开始关心如何报考军校,以及军校的录取门槛有多高。小车根据2023年军校招生政策,为大家整理了相关内容,供2024届考生和家长参考,一起来看看吧!(PS:文末附各大军校历年最全录取数据)
报考条件
1.未婚,截至报考当年8月31日,年龄不低于17周岁且不超过20周岁;
2.高中阶段体质测试成绩达到及格以上;
3.高考成绩达到本省一本线,合并批次省份须达到特殊类型招生控制线;
4.普通高中应届或往届毕业生均可报考;
5.视力、身高、体重的通用标准是:
①视力,任何一眼裸眼视力不低于4.5;
②身高,男性162cm以上、女性158cm以上;
③体重,男性体重指数在17.5至30、女性体重指数在17至24之间。
从所属部门来看分为全军院校和军兵种院校两大类。
全军院校:是指由四总部(总参谋部、总政治部、总后勤部、总装备部)直接管理的院校。对考生来说,选择这种院校,在毕业时选择面比较宽,学员将面向全军,包括海军、空军和第二炮兵或其他陆军在内进行分配。全军院校下面又分综合院校和专业院校两类。综合院校为国防现代化培养高级科学和工程技术人才与指挥人才,因此,其专业设置口径相对于专业院校来说较宽,专业数量相对较多,对考生来说选择的空间相对较大。
军兵种院校:主要指各军兵种所属的各类院校,其主要特点是学员一般只在本军兵种范围内进行毕业分配,而不是面向全军。比如,海军院校的毕业学员,一般是到沿海的海军部队工作;空军院校的毕业学员一般到空军部队工作;第二炮兵或陆军其他兵种院校的毕业学员一般也只在本兵种范围内工作。
以军人学员入学后同时入伍,享受部队供给制待遇,在校学习期间学费、伙食费、住宿费由军队供给,每月发给一定数额的津贴费。其家属即为军属,按国家和军队的有关规定享受军属待遇。入学后,要及时将党团组织关系转到学校。
学员学习期满,成绩合格,颁发毕业证书;符合条件的,按照国家学位条例授予学士学位。学员毕业后主要面向陆军分配工作,学院将依据学员在校期间各方面综合表现统一进行分配,分配政策制度、分配计划方案等,全程公示公开。
注:以上内容整理自陆军步兵学院2023年招生简章,军校待遇细节仅供参考。各大军校待遇可能稍有区别,具体可查阅各校发布的招生简章。
1. 填报志愿
军队院校招生实行提前批次投档录取,在普通高等学校本科第一批次录取工作开始前结束,具体时间由各省教育考试院公布。未被录取者,将按其填报的地方高等院校录取。
2. 政治考核
政治考核由省军区招生办公室组织,县级人民武装部会同县级招生办公室、考生户口所在地派出所和所在中学具体实施,原则上在高考结束后展开。考核结论由县级人民武装部通知考生所在中学,结论为不合格的考生不参加面试和体格检查。对考核结论有异议的,县级人民武装部应组织复议。
3. 面试
面试工作由省军区招生办公室具体组织实施,省级高校招生办公室积极配合。原则上在政治考核结束后组织。
面试结果应当场告知考生。考生对面试结果有异议并提出复议申请的,由面试复议组进行复议,并将复议结果告知考生。复议结果为最终结论。
4. 体格检查
由指定的军队医院按体格检查标准和有关规定组织实施,原则上在面试结束后组织。体格检查各项目结论应当场告知考生。对当场不能作出结论的体格检查项目,应及时告知考生。考生对体检结果有异议并提出复检申请的,由体检机构组织实施,并将复检结果告知考生。复检结果为最终结论。
注:《军队选拔军官和文职人员体检标准》于2023年3月发布,涉及军校招生的内容共分两个部分,分别是通用标准和选拔军官补充标准。2023年和2024年士兵考学、大学毕业生士兵提干、优秀士兵保送入学选拔均执行该标准。
考生填报志愿时,需仔细确认专业的体检标准要求,根据自身实际情况进行选择。同时需要提醒考生和家长,《军队院校招收学员体格检查标准》(2017年起施行)已废止,须以新版本为准。
特别说明
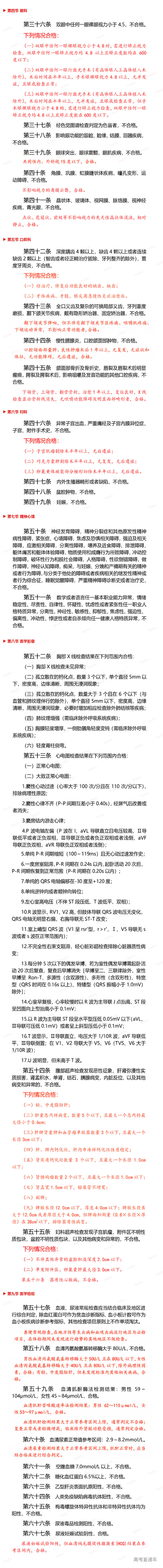
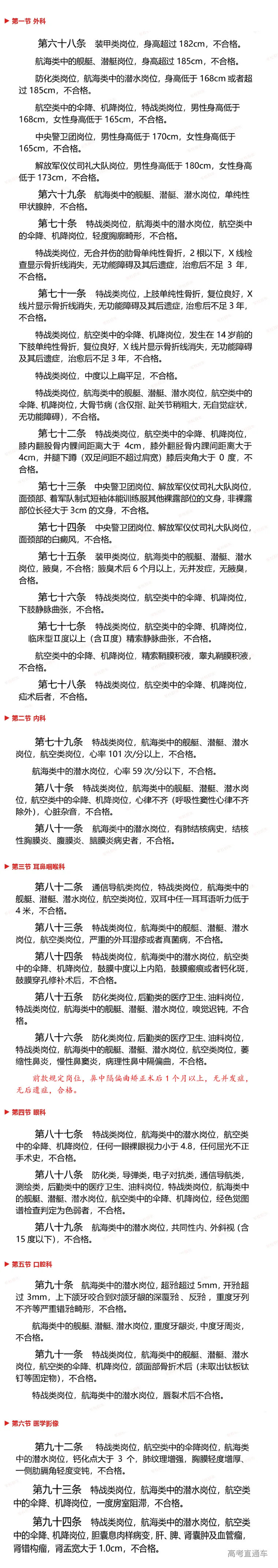
特种作战、通信导航、电子对抗、防化、机降、伞降、医疗卫生、舰艇、潜艇、潜水、装甲、油料、测绘、导弹等特殊岗位的招生专业,在符合通用标准的基础上,还须达到相应的补充标准。除下表所列招生专业外,其余专业均执行通用标准。
相关专业体检标准要求须与考生体检结论一致,相关专业体检标准与考生体检结论不符是院校重要退档原因之一。
以下系军校招生平台制图,各“专业名称”对应“体检标准”全军统一;“专业代码”针对普通高中毕业生,士兵考生需自行忽略。
通用标准:
(上下滑动查看)
选拔军官补充标准:
(上下滑动查看)
5. 投档录取
在政治考核、体格检查合格考生名单中,按照填报志愿和分数、依据院校招生计划,区分性别和体检合格类别分别向院校投档。烈士子女、因公牺牲军人的子女、现役军人子女,在投档比例范围内优先录取。

6. 复查复试
考生按院校录取通知书要求报到后,需参加政治复审和体格检查。合格者取得学籍和军籍,不合格者按有关规定处理。
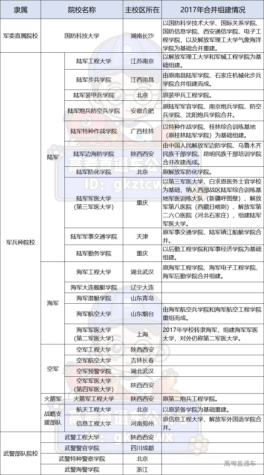
2023年军校招生院校共27所,其中军委直属1所、陆军10所、海军5所、空军4所、火箭军1所、战略支援部队2所、武警部队4所。具体名单如下👇
1.中国人民解放军国防大学
中国人民解放军国防大学是中国最高军事学府,中国人民解放军唯一的一所高级军官指挥院校,直属中央军事委员会领导。国防大学本部坐落在首都北京。下辖石家庄、上海、南京、西安等各学院、教学区、校区。
国防大学主校区三面环山,一水前流,草木丰茂,环境清幽。附近不仅有香山、颐和园,还有清华、北大、中央党校、农业大学、军事科学院等著名学术单位。
2.国防科技大学
中国人民解放军国防科技大学简称“国防科技大学”,由中国共产党中央军事委员会直属,位列第一个五年计划国家156项重点建设工程、211工程、985工程、双一流、军队“2110工程”,为中共中央1959年确定的全国20所重点大学之一、国务院首批批准有权授予硕士及博士学位的院校、全国首批试办研究生院的院校。
3.中国人民解放军信息工程大学
中国人民解放军信息工程大学是中国人民解放军战略支援部队直属的全国综合类高等军事院校,是全军重点建设的五所综合大学之一,是军队“2110工程”重点建设院校之一,正军级编制。
学校位于河南省郑州市、洛阳市,是国务院学位委员会授权的博士、硕士学位授予单位,是军队唯一的国家网络安全人才培养基地,建有国家网络空间安全发展创新中心,是国家非通用语人才培养基地,是全军出国人员外语培训基地、外国军事留学生汉语培训基地。
4.中国人民解放军空军工程大学
中国人民解放军空军工程大学位于古都西安,简称“空工大”,是中央军委、空军党委领导下的高等军事院校,是一所融工、文、管、理、法、军等学科于一体的综合性全国重点大学,是全军重点建设的五所综合大学之一和对外开放院校,是军队“2110工程”重点建设院校之一,受空军和教育部双重领导,正军级编制,是培养空军专业技术人才的最高的学府。
5.中国人民解放军陆军工程大学
中国人民解放军陆军工程大学,简称陆军工程大学,2017年以解放军理工大学和军械工程学院主体为基础组建,是人才培养与科学研究并重、工程技术与作战指挥融合的教学研究型综合性大学。
校本部位于江苏南京,另设石家庄校区(河北石家庄)、通信士官学校(重庆)、军械士官学校(湖北武汉)和训练基地(江苏徐州),是陆军人才培养的重要基地、陆军科技创新的攻坚力量、陆军部队建设的关键支撑、陆军对外交流的主要平台。
6.中国人民解放军海军工程大学
中国人民解放军海军工程大学简称海工大,位于湖北省武汉市,是在中央军委、海军党委领导下的高等军事院校,是一所以工为主、工管结合、指技合一、文理兼容、具有鲜明海军特色的全国重点大学,是全军重点建设的五所综合大学之一和对外开放院校,是军队“2110工程”重点建设院校之一,正军级编制。
7.中国人民解放军火箭军工程大学
中国人民解放军火箭军工程大学地处中国西安,是中国唯一一所培养战略导弹部队指挥技术人才的高等军事院校,是中国人民解放军重点院校、军队“2110工程”重点建设院校,国务院学位委员会批准的首批博士、硕士、学士授予权单位之一,被誉为中国战略导弹部队军官的摇篮。
8.中国人民解放军海军大连舰艇学院
中国人民解放军海军大连舰艇学院隶属于中国人民解放军海军,是经毛泽东主席于1949年11月22日亲自批准成立的新中国第一所正规高等军事学府,其目的是为了培养优秀的海军军官,建立一支强大的海军,被誉为“海军军官摇篮”。
9.中国人民解放军陆军装甲兵学院
中国人民解放军陆军装甲兵学院坐落于北京西南卢沟桥畔,隶属于中国人民解放军陆军,为军队2110工程重点建设院校,素有“陆战之王的摇篮”美称,是全军重点建设院校和全军首批教学优秀单位。
10.中国人民解放军空军预警学院
中国人民解放军空军预警学院原名空军雷达学院,是全国唯一一所预警监视领域的专门院校,全军唯一一所预警监视和电子对抗均为主体学科专业的院校,全空军唯一一所指技兼容的中级军事任职教育院校。
特别说明:部分军队院校2023年录取数据暂未公布,故仅整理2022年及以前的录取数据,仅供参考。
2022年各省份录取分数
2021年各省份录取分数
(备注:括号内为女生录取情况)
11

14
16
22
近4年招生录取分数情况
近4年各省女生录取分数
2022年录取情况
2021年录取情况
2020年录取情况
25





































