为进一步贯彻落实中共中央办公厅、国务院办公厅《关于全面加强和改进新时代学校体育工作的意见》和《浙江省人民政府办公厅印发关于推进足球高质量发展的若干措施的通知》等文件精神,结合市区(指上城区、拱墅区、西湖区、滨江区、钱塘区和西湖风景名胜区,下同)实际,经深入研究,我局制定了《2026年杭州市区体育中考调整方案》,现广泛征求社会各界意见。因目前距今年市区体育中考报名时间较近,公开征求意见期限为2026年1月29日至2月6日,共7个工作日。公众可通过以下方式提出反馈意见:
1.信函地址:杭州市屏风街8号杭州市教育局基础教育处,邮编310003。
2.电子邮箱:hzsjyj0571@163.com。
3.联系电话:0571-89583606、89583587,工作日9:00-12:30,14:00-17:30。
杭州市教育局
2026年1月28日
附件可下载:
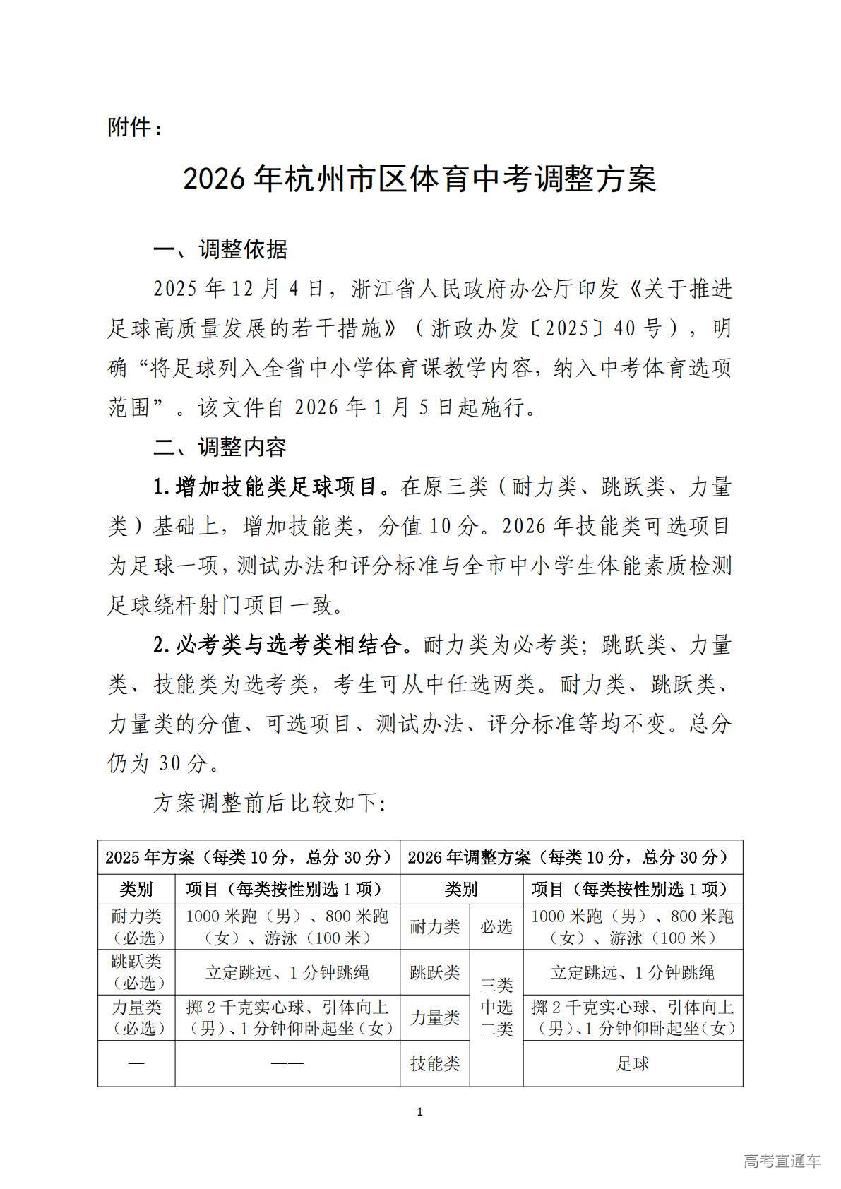
附件:
附件:2026年杭州市区体育中考调整方案


