经研究,定于2022年10月26日至10月28日举行我市普通高中体育与健康科目学业水平合格性考试(以下简称“10月合格性考试”)。现将合格性考试报名工作有关事项通知如下。
一、考试安排
(一)考试项目
合格性考试成绩是普通高中学生毕业和普通高中同等学力认证的重要依据,考生需统一报考体育与健康科目。10月合格性考试将继续采用现场实地测试形式,按照“先规定自选,后自主自选”的原则安排测试项目,首先进行规定自选类项目(足球、篮球、排球测试),待全部项目测试完后再安排自主自选类项目(游泳、羽毛球、乒乓球、田径、体操、武术、跳绳)测试。社会青年考生统一安排到各县(市、区)招办指定的本辖区考点考试,时间安排在该考点考试的最后一天,由各县(市、区)招办提前通知社会考生。
(二)报名时间及地点
1.10月合格性考试报名时间安排在2022年9月19-21日。各高中学校既是10月合格性考试报名点又是考点,当前高中三年级学生全部要参加考试,不需要现场确认。16周岁以上的社会青年考生需要在上述时间段内到户籍所在地的县(市、区)招考办指定的报名点进行现场报名确认,逾期不再受理。报名结束后由各报名点将报考体育与健康的社会考生信息汇总上报各县(市、区)招考办,经各县(市、区)招考办核实无误后再上报市招考办。
2.各县(市、区)招考办必须在上述统一安排的时间内组织本地社会青年考生完成体育与健康合格性考试报名工作。
二、报考对象
10月合格性考试的报考对象为2022年具有广东省户籍的清远市普通高中三年级学生,16周岁以上申请同等学力的社会青年也可报考。
符合下列(一)至(二)条件之一的考生也可报考:
(一)外省学籍的广东省户籍考生。拟在我省报考普通高校招生考试(含高水平运动队、运动训练、高职类面向普通高中毕业生招生等各类单考单招)的在外省高中阶段学校相应年级就读,且在就读期间未取得省级教育行政部门组织的合格性考试相关科目考试成绩的广东省户籍考生,可回户籍所在地报名。
(二)非广东省户籍的广东省高中阶段教育学校在籍考生。非广东省户籍在我省高中阶段学校就读的三年级在籍考生,可报名参加10月合格性考试。
(三)下列人员不得报考:
1.国家承认学历的高等学校在校学生;
2.国家义务教育阶段学校在校学生;
3.普通高中在校一、二年级学生;
4.不满16周岁的社会青年。
三、考试内容
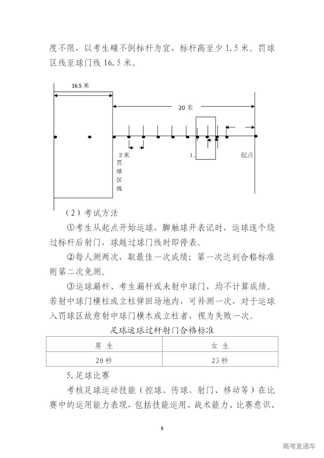
考生从规定自选类项目(足球、篮球、排球)中选择1项,从自主自选类项目(游泳、羽毛球、乒乓球、田径、体操、武术、跳绳)中选择1项,共选择2个项目进行测试。各项目测试具体内容、场地器材要求、测试规则、评分标准等详见附件1。
四、报名流程
各高中学校既是10月合格性考试报名点又是考点,无需组织高中三年级学生进行报名,不需要现场确认。社会青年考生须在9月19-21日持身份证、户口簿到户籍所在地的县(市、区)招考办指定的报名点办理现场报名手续,确认报名资格,逾期不再受理。未在规定时间内到报名点确认的社会青年考生不能参加考试。现场确认包括收集考生姓名、身份证号码、个人相片(由工作人员现场拍照)、交验资格认定材料、核对报名信息等。
社会青年考生应认真填写并核对报名点打印的《清远市2022年10月普通高中学业水平考试报名登记表》(以下简称《报名登记表》,附件2),尤其应认真核实考生本人的姓名、身份证号、性别、报考科目以及手机号等信息,核对无误的应签名确认。同时将核对后盖章(考点章)的考生及家长的有效身份证件正反面及户口簿复印件一并装袋,采用不接触方式递交。材料一经签名确认提交即视为已确认,所有报考信息不得修改。因考生本人不认真核对而造成的后果,由考生本人承担。签字后的《报名登记表》由县(市、区)招考机构保管备查,保存期3年。
各地在报名工作开始前,要做好充分准备,确保报名工作顺利实施。无需准考证,高三学生凭本人学籍号参加考试,社会青年考生须携带本人身份证参加考试。
五、其他事项
(一)相关工作纪律要求。合格性考试的报名工作,事关广大考生的切身利益,涉及国家教育考试的公平公正,各单位相关工作人员必须严格遵守国家相关法律法规,严格按照教育部和省教育考试院有关工作规定执行。不准徇私舞弊、弄虚作假。不得擅自统计和泄露报名信息。高中学校和教师不得代替或干预考生报名工作。考生不得伪造、变造证件、证明等材料,一经查实,将取消考试报名资格,如已参加考试的将取消当次考试各项目成绩。
(二)做好社会青年考生测试安排工作。各县(市、区)招考办要将社会青年考生统一安排到本辖区指定考点最后一天考试。各县(市、区)招考办于9月29日前将社会青年考生测试安排情况通过粤政易报给清远市招生考试委员会办公室陈思,同时电话通知社会青年考生。
(三)考点制定好考试实施方案。各考点要提前谋划,统筹协调,结合本单位实际,制定详细具体、操作可行的考试实施方案,于9月29日前上报到各县(市、区)招考办,经审核无误后,再由各县(市、区)招考办统一通过粤政易报给清远市招生考试委员会办公室陈思,市直高中学校将方案直接上报到市招考办。
(四)严格报名程序。没有在规定的时间内办理好报名手续的社会青年考生,一律不得参加考试;擅自参加考试的,成绩一律无效。
(五)做好宣传和咨询工作。报名期间,报名资格或政策事宜可咨询我办,电话:0763-3363863;考试内容方面可咨询市教师发展中心,电话:0763-3102753。
附件:
1.《清远市普通高中体育与健康学业水平考试终结性专项运动技能测试规则及成绩评定办法》
2.《清远市2022年10月普通高中学业水平考试报名登记表》
清远市招生考试委员会办公室
2022年9月1日





















