最近,福妹为大家解读了2024年福建高考报名政策(点击回顾)。
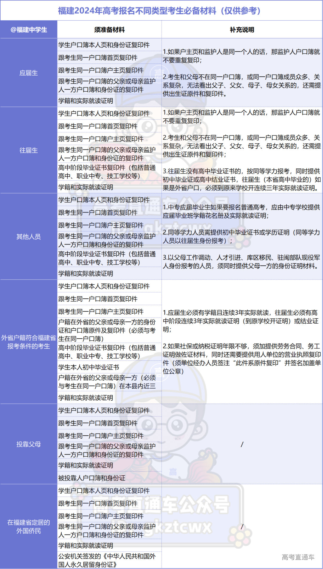
关于现场确认方面,省考试院的要求是:报考人员须提交本人户口簿、有效居民身份证、学籍和实际就读证明等相关报名材料原件和复印件,供现场确认工作人员核对查验。 而不同类别的报考人员还需要各自提交以下材料👇 应届毕业生须提交毕业班学籍花名册(须经学籍主管的教育或人社行政部门审定并加盖学籍专用章)和实际就读证明(须经报考人员所在学校审定、校长签字并加盖学校公章); 往届毕业生须提交高中阶段学习的学校毕业证书。同等学力人员须提交初中毕业证书等相关证明材料; 需要以父母工作调动、人才引进、驻闽部队现役军人(含文职人员)身份报考的人员,须同时提供父母一方的身份证明材料。库区移民身份由当地教育部门协调库区管理部门核查; 属投靠父母一方的报考人员,须同时提交被投靠人户口簿和身份证; 随迁子女还须同时提交父母一方在闽从业经历证明材料,其中缴交社会保险费或纳税的由教育部门汇总名单后交由当地人社、税务等部门核查; 在我省定居的外国侨民,须同时提交由公安机关签发的《中华人民共和国外国人永久居留身份证》。 在报名材料准备这一块,还是有一些同学和家长表示不够了解。福妹从部分中学往年报名的实际情况,结合省考试院下发的通知,为大家梳理了更加详细的不同类型考生高考报名必备材料。 2024年高考报名在即,建议大家认真阅读本文内容,按照实际需求进行参考👇 以上是福妹最新梳理的2024年福建高考报名必备材料,考虑到不同地市/中学可能要求不一致,因此福妹建议:如果希望自己在材料准备方面更加万无一失,最直接的办法就是询问学校老师,从而获取最准确的答案。 至于社会考生或者在家自学备考的复读生,福妹则建议大家亲自向所在地的教育局或高招办咨询,这样也是比较稳妥的。以下为往年各地市高招办的确认点以及联系方式,各位同学和家长可以按需查看👇 福州: 厦门: 泉州: 龙岩: 莆田: 三明: 宁德: 漳州: 南平:










