导语
2025年第42届全国中学生物理竞赛(广东赛区深圳市高级中学考点)复赛报道通知已发布,参加考试务必携带淮考证、学生证(或身份证),9月23日下午16:00组委会将分数发给各领队老师,和广东家长圈一起来看详细通知!
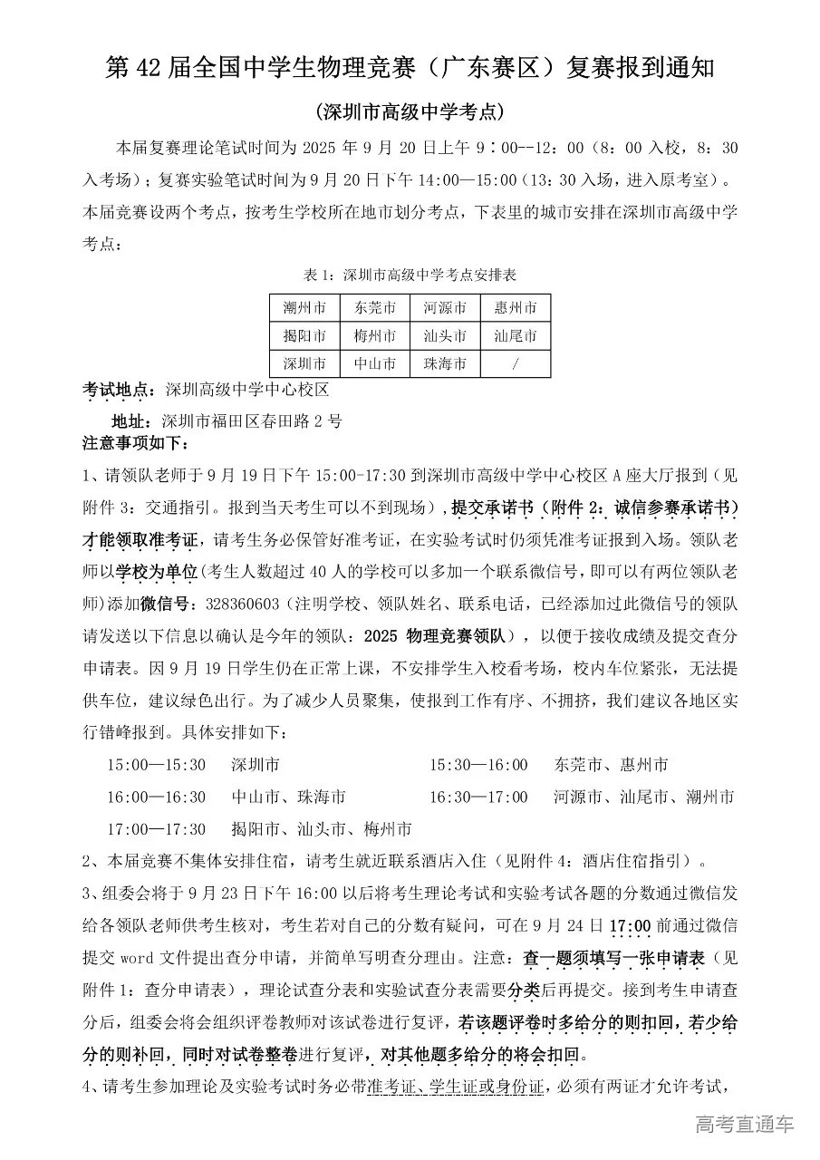
第42届物理复赛广东赛区 全国中学生物理竞赛复赛包括理论和实验两部分,根据复赛中理论和实验的总成绩,选拔优秀的学生参加决赛。广东省赛区理论笔试和实验笔试由全国统一命题和制定评分标准,理论考试满分为320分,实验考试满分为80分。 ✅理论笔试(2025年9月20日上午9:00--12:00) ✅实验笔试(2025年9月20日下午,时间为1小时) 复赛参赛学生由各地市、部分中学根据所分配名额自行组织选拔,推荐出共约1000名学生。 根据往年情况,考生需提前一天报到,广东省赛区实验考试以实验笔试的方式进行,部分省份为实验操作,具体以各省安排为准。
深圳高级中学考点报到通知







