自2014年起,浙江省作为全国首批试点省份,与上海市一道,承担国家高考综合改革试点任务。5年来,已经完成了三轮高考招生录取。
高考综合改革是一项探索性改革,没有先例可循,因此需要先行先试、探索完善。发现问题并不断调整完善改革方案,本身就是改革试点的价值所在。试点以来,浙江省和上海市都对高考改革试点方案进行了调整充实,为全国其他省份的改革试点提供了有效借鉴。
日前,浙江省政府正式发布《关于进一步做好高考综合改革试点工作的通知》(浙政发〔2020〕11号),对高考的部分政策进行调整。主要有六项措施:
一、高中学考按年级定时定科统一安排,同一年级统一科目统一时间开考,从2020年入学的高一学生开始实施。
二、外语和选考科目成绩从2年有效改为当年有效,从2021年1月考试起实施。
三、选考科目等级赋分的分差由3分改为1分,从2022年1月选考起实施。
四、录取分段由三段改为两段,从2021年招生录取起实施。
五、语文、数学和外语使用全国统一命题试卷,从2023年起实施。
六、职业技能操作考试作为合格性考试,由省统一标准、市县组织,考试合格作为报考条件,职业技能理论知识考试仍全省统一组织,从2022年招生录取起实施。
那么其他省份,尤其是2018年已启动高考综合改革的广东、河北、辽宁、江苏、湖南、湖北、福建、重庆这8个省市,未来的新高考到底什么样?很多高中生和家长心里还没有很清晰的认识。今天,小编就用20个问题,带大家来详细了解一下8省市的改革方案。
8省市高考综合改革方案有何异同?
8省市改革方案相比现行高考制度有哪些变化?
一是考试科目组合不同。
现行高考的考试招生分为文、理科两大类,科目设置为“3+文科综合或理科综合”。“3”为语文、数学、外语,数学分文、理科;文科综合包括思想政治、历史、地理;理科综合包括物理、化学、生物。
广东、河北、辽宁、江苏、湖南、湖北、福建、重庆这8个省市的高考综合改革方案,和山东相同的是取消文综/理综,不分文理科。和山东不同的是,科目设置实行 “3+1+2”的组合方式。其中:“3”为全国统一高考的语文、数学、外语,且数学不分文、理,“1”由考生在物理、历史2门科目中选择1门,“2”由考生在思想政治、地理、化学、生物学4门科目中选择2门。而山东方案是在思想政治、历史、地理、物理、化学、生物等6个科目中任选3科参加等级性考试。
二是计分方式不同。
广东、河北、辽宁、江苏、湖南、湖北、福建、重庆这8个省市和山东方案相同的是,高考综合改革后,考生总成绩仍为750分,语文、数学、外语3门各150分,3门选择性考试科目各100分。
和山东方案不同的是,8省市方案中物理、历史2门直接使用卷面分,思想政治、地理、化学、生物学4门采用等级分。而山东对所有选考科目采用等比例转换法则和“一分一段”形式,转换分数连续排列,保证考生每科成绩转换后位次不变。
三是招生录取模式都有变化。
现行普通高考是由招生学校依据考生的高考总成绩择优录取考生。高考综合改革后,无论是山东还是8省市都实行“两依据一参考”的招生录取模式,即由招生学校依据统一高考成绩和高中学业水平选择性考试科目成绩,参考学生的综合素质评价择优录取考生。
四是投档录取模式有变化。
现行高考的志愿设置是以一所学校为一个志愿单位,每所学校下可以填6个专业志愿和一个是否服从专业调剂选项。高考综合改革后,各省市的招生都按照“院校专业组”方式实行平行志愿投档,一所院校有若干个院校专业组,每一个院校专业组由若干个专业组成,同一个院校专业组内的所有专业的选考科目要求相同,志愿填报及投档以“院校专业组”为单位。
为何没有实行外语和选择性科目多次考试?
就外语考试时间和次数安排,河北省、辽宁省、福建省、湖北省、湖南省、重庆市等6省市拟只在6月份组织1次外语听力和笔试考试,待条件成熟后再实施外语一年两考。江苏省、广东省拟在6月份组织1次外语笔试,将外语听说考试放在平时并实行机考。而山东的外语(听力)考试安排在1月举行,在同一天内连续组织两次,每次考试时长约20分钟,考试成绩取两次中的高分计入外语科目成绩。
这些做法与现有的高考考试安排基本一致,没有增加考试次数、没有改变考试时间(除外语听力外),已做到从考试安排上确保不影响中学目前的教学组织安排,也将缓解目前外语考试在命题、组织管理等方面的压力,确保改革稳步推进。
教育部考试中心有关负责人表示,外语一年两考必须建立标准化命题机制,并积累标准化题库,山东省和8省市目前在这方面还未完全具备条件,因此暂时维持现有考试安排不变,待条件成熟后,可积极探索实施一年两考,逐步实施。
和山东方案相同的是,8省市也均将高中学业水平考试的选择性考试安排在6月统一高考期间一并进行,并且将考试次数确定为1次。选择考由省里统一命题、统一考试、统一组织阅卷、统一公布成绩。
这主要是因为:保障高考安全有序进行,每年都需要20多个政府部门一起来齐抓共管。由于高考改革后,高中学业水平考试的选择性考试记入高考总分,其性质等同于高考,实施方案做出这样的安排,既减少多次考试对中学教学的影响,也缓解基层组织考试的压力,可以避免一再动用大量的政府资源和社会资源。
合格考和选择考的区别是什么?
一是考试目的不同。
合格考是为了检验学生是否达到普通高中课程方案规定的基本学业要求的水平考试,主要侧重于“达标”,不强调区分功能;选择考是在“强化基础”的前提下,具有较好区分功能的水平考试。
二是考试科目不同。
合格考覆盖国家规定的所有学习科目。选择考为思想政治、历史、地理、物理、化学、生物学6门科目。
三是考试内容不同。
考试内容以国家普通高中课程标准和高校人才选拔要求为依据。合格考范围为各学科课程标准确定的必修内容。选择考范围为《普通高中课程方案和语文等学科课程标准(2017年版)》确定的必修和选择性必修内容。2018、2019年入学的高中一年级学生的选择考范围为《普通高中课程方案(实验)》和各学科课程标准确定的必修和限定性选修内容。
四是考试时间和考试次数不同。
语文、数学、英语3门合格考科目每年考1次,安排在1月开考;思想政治、历史、地理、物理、化学、生物学6门合格考科目每年考2次,分别安排在1月和6月开考。选择考科目每年考1次,安排在6月统一高考科目考试结束后开考。
五是考试成绩呈现方式和使用不同。
合格考科目成绩以“合格/不合格”和等级(分数)呈现。合格考成绩不仅是学生毕业和高中同等学力认定的主要依据,还作为高职单独招生录取的依据之一。选择考成绩是高考招生录取的依据之一,其中,8省市方案中物理、历史直接使用卷面分计入考生总成绩,思想政治、地理、化学、生物学4门以等级分计入考生总成绩。
为什么要在物理和历史中选1门,在其余4门中选2门?
广东、河北、辽宁、江苏、湖南、湖北、福建、重庆这8个省市考生,在确定高中学业水平考试选择性考试科目时,首先要在历史和物理 2 门科目中选择 1 科,然后在思想政治、地理、化学、生物学 4 门科目中选择 2 科。
这样设置的主要原因:一是符合高校人才培养需要。高校、中学和学科专家普遍认为,在高校人才培养中,物理是自然科学类专业的基础性学科,历史是人文社会科学类专业的基础性学科。高中阶段学习物理或历史科目是大学阶段学习自然科学类专业或人文社科类专业的重要基础。因此,将这两个科目作为首选科目,有利于高校相关专业对学生的培养。
二是符合有关省份中学教育教学实际。不同地区的中学办学条件存在一定差异,将物理和历史作为考生首选的科目之一,可与现有师资、教室等条件有效衔接,引导不同地区、中学的学生合理选择学习科目,科学规划学业生涯,为进入大学继续深造奠定坚实的专业基础。
三是有利于学生多样化成长发展。学生可从 4 门再选学科中选择 2 门参加选择考,理论上有 12 种组合。相比改革前文理分科的两种学科组合方式,不仅增加了学生的选择权,而且促进了文理交融,充分体现了以人为本、学其所好、考其所长的原则,更加符合教育发展规律和人才成长规律,为学生成长成才提供更多机会。
同时,为了便于投档录取,高校在安排招生计划时,将分物理和历史两个类别分别编制;在录取时,也将按照选物理的考生和选历史的考生按两个序列分别排队录取。
也就是说,同一名考生无法同时在物理和历史两个队列中排队录取,因此考生只能从中物理和历史中选择 1 门参加选择考。
考生如何确定选择考科目?何时确定?
考生科学合理确定选择考科目,主要是要结合自身兴趣特长和优势、高校招生专业选考科目要求和普通高中办学条件进行选择。
一是考生可根据个人志向、兴趣爱好、自身优势等因素,按照对各科的喜好程度进行选择。
二是考生要结合报考院校相关专业选考科目要求进行选择。
三是考生可根据所在高中的办学条件、特色优势等进行选择。
选择考科目由学生在高考报名时最终确定。高考报名前都可以更换所选择的科目,高考报名结束后不可以更改。但在实际操作时,建议慎重考虑。因为无论哪一学科的学习,随着内容难度的增加,都可能会遇到困难,这属于正常现象,关键是考生要结合自身的优势综合考虑,尽早确定,尽量避免更换学科。
“3+1+2”的模式和传统的文理分科有何区别? “3+1+2”的模式和传统的文理分科有着本质上的区别。 一是目标导向不同。“3+1+2”的模式既体现了物理、历史学科的核心素养地位,突出了高校不同学科专业选才的要求,也更加注重学生的全面发展,提高学生的综合素养。 二是选择科目组合不同。“3+1+2”的模式,学生可根据个人爱好、兴趣、特长和拟报考学校和专业的招生要求以及高中学校的办学条件,在 12 种组合中自主选择,增大了考生的选择面。而传统文理分科仅有 2 种固定的组合供考生选择。其中,文科考生只能选择思想政治、历史、地理 1 种固定组合,理科考生只能选物理、化学、生物学 1 种固定组合。 三是考试内容不同。“3+1+2”的模式中,学生参加全国统一高考的语文、数学、外语 3 个科目考试时不分文理,所有考生的考试试卷完全一致。而传统文理分科的数学考试科目,试卷的内容和难度则是有区分的。 “3+1+2”优点是什么? 组合减少困惑减少 第一个好处是显而易见的,组合减少,选科干扰项减少,学生、家长的困惑度降低。 走班科目大幅降低 由于科目设置的减少,走班的科目自然就降低。 学校更易安排课程 在走班数量人数巨大的情况下,将给学校对学生的课程安排、教室安排、教师安排带来极大困难。 在组合越少的3+1+2,不走班学生人数大幅度降低的情况下,将能更加合理地安排课程、教师和教室。 学生学习更加稳定 在走班越少的情况下,不用走班的情况将见地。这样,在固定的教室和固定的班,学生上课节奏和氛围是相同的,更加有利于学生形成相互交流、竞争的学习氛围。同时,也尽最大可能免除了学生在上了这门科,又要立即奔向下一个教室的麻烦,减少走班对学生带来的干扰。
为何物理、历史计算原始分其他选择性科目计算等级分?
在录取时,选考物理的考生和选考历史的考生将分别排队录取;选择物理(或历史)的考生将使用同一物理(或历史)试卷,考生群体相同,试题命制、阅卷评分都由省级教育考试部门负责,因此成绩具有可比性,可以使用原始成绩计入考生总成绩。
由于其他选择性科目中不同学科试题难度差异和报考相应学科的考生群体不同,选考科目的原始分不具有可比性。实行等级赋分,主要是基于学生选考的科目不同、各科目试题难度不同、各科目原始成绩不具有可比性的原因,是从教育考试的公平、公正角度做出的。
举例来说,考生甲选考思想政治,考生乙选化学,两人都考了80分,考生甲排在所有选考思想政治考生的第100位,考生乙排在所有选考化学考生的第1000位。若简单将他们各科成绩相加计入高考成绩,既不科学也不公平。因此,需要将不同科目的原始分按照一定规则通过转换得到等级分,转换后考生选考科目成绩排队顺序不变,以解决选考科目的原始分不具有可比性的问题。
第三批进入改革的8省市在教育部统一指导下组成联合专家组,邀请国内数理统计分析领域的专家学者,借鉴前期试点省份经验,在对8省市历年高考成绩、录取数据进行分析、演算的基础上,通过数学建模,在接受度、区分度、拟合度、提升度以及稳定性和适应性的评价标准框架内,确定的8省市共用等级赋分办法,具有较高的科学性和权威性。
“一分一档”、等级赋分既确保不同科目间分数可比,又增加考试的区分度,遵循“不让考生的单科排序改变”和“确保选考科目的合适权重,确保转换分数的良好区分度”的原则,保证了最大多数考生的利益,给考生和家长以充分的安全感。
8省市方案中等级赋分的规则及优点是什么?
普通高中学业水平选择考选考科目每科原始分为 100 分。转换时以 30 分作为等级转换的赋分起点,满分 100 分。将每门选考科目考生的原始分从高到低划分为 A、B、C、D、E 共 5 个等级,各等级人数所占比例分别约为15%、35%、35%、13% 和 2% 。将 A 至 E 等级内的考生原始成绩,依照等比例转换原则,分别转换到 100~86、85~71、70~56、55~41 和 40~30 五个分数区间,得到考生的等级转换分。(注:广东等级分换算方法不同)
等级赋分的优点是:一是能够较好解决学科之间分数不等值、学生选考科目分数不能直接相加参加高校招生录取的问题;
二是等级区间比例依据所在省往届考生的实际状况划定,符合省情;
三是能够保持考生每门学科成绩排名顺序不变,确保成绩转换的公平公正;
四是能够最大限度保证考生的成绩具有良好的区分度,满足高校人才选拔需要。
12种选科组合,如何选更科学?
3+1+2的模式下形成了12种组合,有哪些是更为适合的推荐的组合,哪些是不推荐的呢?这里也给大家做一个分析。
1.选报物理学科组合
①物理+化学+生物:
此组合可以覆盖97.4%的专业,可以说是最标准、最传统、最纯净的“理科生”方案。是纯理科思维,不想沾染一点文科的考生的必然选择。这种方案记背内容最少,理解内容最多。学科之间关联极大,互相印证,互相促进。缺点是学习难度同样很大。好在新高考体系下,这必然不是竞争最激烈的一套方案。
②物理+化学+政治:
可报专业98.9%,实际上一些顶尖大学专业可报率达100%。由于大学之后参加考研的必要科目之一就是政治,对今后的考研之路影响颇多。缺点是政治学科与物理、化学的学科关联性并不是很大,学习起来难以起到联系、促进的效果。选择这类组合的学生一般是属于学霸级别的。
③物理+政治+地理:
可报专业99%。这个科目组合更像是理科成绩不错的文科生,为了不浪费物理的高分以及填报志愿时的选择范围,而做出的一个不得已的选择。这个组合比较适合物理成绩突出,往往属于理科偏科的学生(数学-物理较好,化学-生物较差)。
④物理+生物+地理:
可报专业99%。选择者往往是物理成绩优异,其他科目成绩一般,且对未来无明确目标的学生。其他科目中以传统理科的生物和传统文科的地理相对最为简单且不需要大量背诵(于历史和政治),而且物理-地理的组合也有不小的发展空间。所以这种组合一般适合于具有以下两个特点的学生:一、物理成绩优异,逻辑思维能力强;二、其他科目成绩一般,无明确的未来职业发展方向规划。
不推荐的组合:物理+政治+生物
选择这个组合的人群往往也比较窄。就普通学校而言,不建议选择这样的组合,一方面由于针对的学生面比较窄,很难与同校师生横向比较,不利于了解自身真实水平;另一方面也由于普通校师资原因,很难单独为这个组合的学生设计走班课程的时间表。
2.选报历史学科组合
①历史+政治+地理:
艺术专业、中文、传媒专业。一些致力于考取汉语言文学、新闻学、社会学、国际政治等专业的考生几乎选择的都是这个传统的文科综合。
②历史+政治+生物:
语言、体育、医学类普通生。生物成绩在3门理科当中更为优秀。在专业选报比率上达到75.3%,除去生物系以及生物工程类的专业对生物有明确限制要求以外,其他大部分专业很少对生物科目有较高要求。
③历史+化学+地理:
可报专业比例为88.6%,这种选择其实是一种文科中比较偏理的选择,适合与物理实在没有缘分,但逻辑思维较为清晰,不擅长纯文科记、背的考生。
④历史+地理+生物:
适合语言、体育类专业。可报专业比例为77.8%。地理生物学习起来相对简单,特别适合体育专业学生,但竞争力也会比较大。
不推荐的组合:历史+化学+生物
化学+历史这种理科中等难度(理科中一般难度:物理>化学>生物)+文科中等难度(文科中一般难度:政治>历史>地理)的组合,在选择专业上很难有特别的针对性。
综合素质评价主要评价哪些内容?如何确保可信度?
综合素质评价是基于学生成长发展事实,对学生学业修习状况、核心素养和日常行为表现的系统评价,旨在客观反映学生德智体美全面发展情况。
在教师指导下,学生自主记录个人日常活动情况;按照各省教育厅统一要求,学生在每学期末整理、遴选具有代表性的记录材料形成评价记录表;高中毕业时,根据评价系统原始记录中有代表性的典型材料,生成学生综合素质评价报告;学业水平考试成绩、学分和体质健康测试成绩等,由学校、教育行政部门等相关单位统一导入。
评价内容主要分为思想品德、学业水平、身心健康、艺术素养、社会实践五个方面——
思想品德方面
主要考察学生在爱党爱国、理想信念、诚实守信、仁爱友善、责任义务、遵纪守法等方面的表现。重点是学生日常操行、参与党团活动、社团活动、公益劳动、志愿服务等。
学业水平方面
主要考察学生各门课程基础知识、基本技能掌握情况以及运用知识解决问题的能力等。重点是国家课程(必修和选修)的修习情况、学业水平考试成绩、校本课程内容和学习成绩、研究性学习与创新成果等,特别是具有优势的学科学习情况。
身心健康方面
主要考察学生的健康生活方式、体育锻炼习惯、身体机能、运动技能和心理素质等。重点是体育与健康课程的完成情况、《国家学生体质健康标准》测试主要结果、体育运动特长项目、参加体育运动的效果、应对困难和挫折的表现等。
艺术素养方面
主要考察学生对艺术的审美感受、理解、鉴赏和表现的能力。重点是基于学生对艺术课程的修习,在音乐、美术、舞蹈、戏剧、戏曲、影视、书法等方面表现出来的艺术素养和兴趣特长,参加艺术活动的成果等。
社会实践方面
主要考察学生在社会生活中动手操作、体验经历等情况。重点是基于学生对综合实践活动课程的修习,学生参加实践活动的次数、持续时间,形成的作品、调查报告等。
为了确保高中学生综合素质评价材料的真实可信,用于招生使用的活动记录和事实材料必须进行公示,经公示无异议后由学生本人和学校相关负责人在网络管理平台上确认,学校最终审核把关。
什么是“院校专业组”的志愿组合方式?该如何填报志愿?
院校专业组就是将一所院校选考科目要求相同的若干个专业合成一个组,每个组内可包含数量不等的专业,一所院校可设置多个“院校专业组”,以“院校专业组”为单位进行投档录取。
以A大学为例,有20个招生专业,现行高考只有1个院校代码,只是文、理科分开。按新高考方案A大学首先是按照物理和历史分开,假如要求选考历史的有8个专业,选考物理的有12个专业,分开之后,再根据思想政治、地理、化学、生物学4门选考科目要求来组合,选考科目要求相同的为1个组。如8个历史专业中有3个专业要求选考科目为历史+政治,另外5个专业要求选考科目为历史+地理,那么8个选考历史的专业就有2个院校专业组,以此类推,假如12个选考物理的专业分成3个院校专业组,那么A大学20个招生专业就一共分成5个院校专业组,就是等于A大学是有5个院校志愿单位,提供5个院校代码供考生选择填报。
自2021年起,8个改革省份高考采用“院校专业组”的志愿填报和招生录取方式,与现在有所不同。
还以A大学为例,假设有20个招生专业,现在的高考模式录取方式是A大学就是1个院校志愿单位,提供1个院校代码,当你填报了A大学且达到了分数线,你就可以进入到A大学,在A大学里面你还可以填6个专业及1个是否服从专业调剂选项。改革后,实行院校专业组,如果A大学20个招生专业分成了5个院校专业组,就是有5个院校志愿单位,有5个代码供考生填报,录取时,A大学就有5个分数线,不像现在1个院校只有1个分数线。
由上可知,“院校专业组”意味着考生可以按照自己的兴趣特长,优先从专业角度选择高校并填报志愿。与现在志愿填报和录取方式相比,主要优势是扩大学生选择权,提高志愿满意度和满足率。
高校招生专业对选考科目有何要求?
在广东、河北、辽宁、江苏、湖南、湖北、福建、重庆等8个省市2021年招生的普通本科高校,要根据人才培养对学生学科专业基础的需要,分专业组在物理、历史 2 门选择性考试科目中提出 1 门科目要求,在思想政治、地理、化学、生物学 4 门选择性考试科目中再提出不超过 2 门科目要求,提前向社会公布。同一院校专业组内各专业的科目要求须相同。考生的选择性考试科目,须符合拟报考院校专业组对应的科目要求。
如某高校的某专业在物理、历史 2 门中要求为 " 物理 ",另外 2 门科目不限,则表示考生在 3 门选择性考试科目中只要选考物理、其他 2 门任选都可报考该专业。省招生办将汇总各招生高校提供的选考科目要求后,及时发布,供考生参考。
8省市改革方案对什么样的学生最有利?
(1)自律、有自主学习能力的学生
选修课程的自由组合,使得大部分学校必须引入走班制,学生时间会变得相对自由,来自老师的约束和鞭策会变少(类似于大学)。对于习惯了被动学习、只等老师耳提面命才能有点动力的学生来说,这显然是不利的。因此,在高中培养自主学习的能力是首要任务。
(2)善于把握时间,学习效率高的学生
由于很多科目提前高考,教学进度被压缩,学生要在更短的时间内学完高中的课程,因此就要求学生保持较高的学习效率。
(3)有专长或几门擅长科目的学生
除了语数外,新的高考不强制选择文理,学生在避开不擅长的学科的同时,还可以根据兴趣,选择自己擅长的学科。如果对某些学科有浓厚的兴趣,其实不妨早做准备,在高一甚至初中起就开始自学,阅读大量的书籍,报一些线上或线下的培训班。如果能在这些学科领先同龄人一截,甚至获得一些竞赛名次,那么在高考中会有很明显的优势。有专长的学生也可以冲击高校的自主招生。如果只依靠学校的统一授课,被老师的教学进度赶着走,在高考中是非常被动的。
(4)有比较明确的职业规划的学生
实行6选3以后,高校部分专业对考试科目是有要求的,比如大部分理工科专业要求物理成绩,如果不选考物理,那么就等于和这些专业无缘。因此对于早就想好未来学业和职业规划的学生,会提前准备高中要走的路。而那些高一高二随大流,到临近高考或者考后才去思考大学专业的同学,通常会手足无措。
高考改革后高中阶段学习内容有何调整?
高一年级启动高考改革后,学生的学习科目与原来没有区别,依然开设语文、数学、外语、思想政治、历史、地理、物理、化学、生物、信息技术、通用技术、音乐、美术、体育与健康科目和综合实践活动等国家规定课程,以及地方或学校开发的课程,仍然使用原来的高中教材。(2019年秋季学期开始,各地新高一年级或将陆续换用新教材)
但必修课程、选修课程调整较大,体现在学分上,必修学分由原来116学分减少为现在的88学分,选修学分由原来不低于28学分增加至现在不低于56学分。
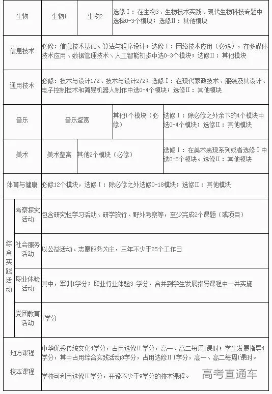
高考改革后,普通高中课程分为几类有什么区别?
高考改革后,普通高中课程由必修、选修I、选修Ⅱ三类课程构成。
必修课程由国家统一设置,学生必须全部修习,打好共同基础,促进全面发展。必修模块学习顺序可根据学校教学情况适当调整。
选修Ⅰ课程由国家统一设置,学生必须从中选择相应模块修习,满足学生升学就业基本需要,促进学生个性发展。
选修Ⅱ课程由国家在必修与选修Ⅰ基础上设置的拓展、提高、整合性课程和地方或学校开发的课程组成,学生按照需要修习,满足学生个性化发展特殊需要,促进学生特长发展。
2018级及以后学生,选修Ⅰ课程名称修改为选择性必修课程,选修Ⅱ课程名称修改为选修课程。
高考改革后,各学期的学习进度有何调整?
以山东方案为例,三年六个学期的教学进度安排如下——
实施选课走班后,高中生如何进行有效学习?
高考改革后,学生选课走班,学校实施行政班、教学班并存,通过走班完成“6选3”学科的学习。即在教学班完成所选择的3个学科的学习,而语文、数学、外语及其他学科的学习和活动,可依然在行政班级组织下完成。
为了保障学习效果,学生要注意以下几点:
一是从心理上尽快接受、从行动上尽快适应选课走班教学方式;
二是主动参与教学班的学习活动,提升教学班课堂教学效益;
三是养成良好生活学习习惯,走班前提前准备好走班所需的学习用品;
四是遵守教学班纪律,维护教学班秩序;五是遇到问题主动寻求教师帮助解决。
弱势家庭考生如何在改革后掌握信息、科学选择?
对于高考而言,选择增多了,信息成本也就增加了。官方也承认“实行选考难免会出现学生的‘避难选易’和科目之间人数不均衡的情况”。
那么可想而知,在选择单一、规则单一的情况下,弱势家庭的考生可以依靠刻苦与智商等劣势不明显的地方发力,通过自己的拼搏与努力,实现高考改变命运。
然而,如果选择多、规则复杂,强势家庭可以动用自身已有的各项资源(包括智力资源、社会资源与金钱资源),将这些规则了如指掌,进而做出最优选择。
那么弱势家庭的考生与家长,就在复杂的考试选择与规则面前,面临极端的信息不对称,无法支付昂贵的信息成本,而无可适从了。毕竟现在已经有不少由于报考志愿填写不当使得弱势家庭的子女,即使考了高分也没有考上好的大学案例的出现。
如果更为复杂的考试、招生制度势必会给弱势家庭带来更大的困扰。久而久之,弱势家庭将不会是弃考某个科目,而是选择放弃高考本身了。
相关教育行政部门在制定高考招生改革方案时,既要考虑到给考生更多的机会与选择,又要考虑到不会人为给强势家庭和弱势家庭带来新的制度上的不公平。
毕竟,面对强势家庭的竞争,弱势家庭可以拿出来的核心竞争力并不多,只能是靠拼吃苦耐劳和幸运的天生智商了。
促进公平,和科学选材一样,都是新一轮高考改革的核心原则,两者不可偏废。尤其在技术日益发达、信息鸿沟日渐削平的今天,我们没有理由让教育信息不对称等问题,阻碍教育机会的平等开放。






