明天(8月4日)9:00开始,
山东2020高考生可以进行
艺术类本科提前批第1次志愿、
春季高考技能拔尖人才第1次志愿,
普通类特殊类型批志愿,
普通类常规批和体育类常规批第1次志愿
的志愿填报了
文后
小编贴心的附上“填报系统考生使用手册”
收藏本条信息
明天可对照手册逐步填报
时 间 | 工作内容 | 备 注 |
8月4日 (9:00-18:00) | 填报艺术类本科提前批第1次志愿;填报春季高考技能拔尖人才第1次志愿。 | 填报志愿 |
8月5日至7日 (每天9:00-18:00) | 填报艺术类本科批第1次志愿;填报春季高考本科批第1次志愿。 | 填报志愿 |
8月4日至7日 (每天9:00-18:00) | 填报普通类特殊类型批志愿;填报普通类常规批和体育类常规批第1次志愿。 | 填报志愿 |
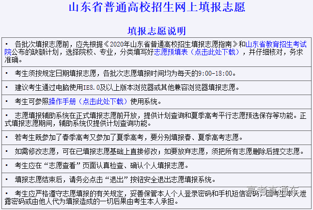
山东省普通高校招生网上填报志愿
填报志愿说明
2020年普通高校招生志愿填报工作
辅助与填报系统考生使用手册
2020年普通高校招生考生志愿填报工作将分别使用志愿辅助系统、志愿填报系统进行。每次平行志愿填报前,开通志愿辅助系统供考生查询各批次专业计划、预选夏季高考平行志愿、生成志愿预填表等。正式填报志愿期间,志愿辅助系统仅保留计划查询,不再可以预选、调整及生成志愿预填表。请考生根据每次志愿填报时间合理安排、及时登录系统进行操作。
1 志愿填报辅助系统
1.1 登录系统
考生在浏览器中访问http://wsbm.sdzk.cn,进入山东普通高等学校招生考试信息平台系统主页,如下图:
点击“考生点击此处进入平台”进入操作选择界面,如下图:
点击“网上填报志愿<点击进入>”进入志愿填报说明界面,如下图:
点击“操作手册(点击此处下载)”可下载本使用手册。
认真阅读上述重要提示、勾选“我已认真阅读上述内容”、“点击此处开始志愿辅助”,进入登录界面,如下图:
若忘记登录登录密码或手机短信密码,均可在此页面点击“找回密码”通过手机号码自行找回,“手机短信找回密码”操作页面如下图:
在考生登录页面,输入证件号码、登录密码、手机短信密码、图片验证码,点击“考生登录”、登录系统,主界面如下图:
1.2 院校及专业查询
查询时,考生须选择批次、报考科类。为精准查询,考生在选择批次、报考科类后,也可自由组合层次、省份、选考要求、院校名称、专业名称等条件查询院校专业信息。选考要求若勾选两科及两科以上选考科目,则需要选择科目关系“与”和“或”,其中,“与”关系表示所选科目均需选考方可报考的专业院校选科要求,“或”关系表示所选科目选考其中一门即可报考的专业院校选科要求。查询结果中,不呈现考生选科不符合专业选科要求的专业和院校。
输入相关查询信息、点击查询,系统显示符合条件院校、专业,如下图:
查询专业和院校后,考生可点击“保存至志愿预填表”保存有意向的专业和院校。保存预选志愿功能只适用于新高考夏季高考“专业(类)+院校”的普通类常规批、艺术类本科批统考类、艺术类本科批联考类、艺术类专科批、体育类常规批,其他春季高考、提前批等只提供计划查询服务。
请考生注意:
1.普通类常规批最多可保存96个预选志愿,艺术类本科批(含统考类专业、联考类专业)、艺术类专科批、体育类常规批最多可保存60个预选志愿。
2.考生在同一批次下,艺术类考生可分别保存“专业(专业类)+院校”至艺术类志愿和普通类两类志愿预填表,在正式填报志愿系统中只允许导入其中一类志愿预填表。体育类考生同上。
1.3 查看志愿预填表
1. 查看志愿预填表
考生依次选择批次、报考科类,点击“查询”按钮查询已保存的预选志愿。如下图:
2. 调整预选志愿
考生可以通过界面上提供的删除、上移、下移、调整顺序等操作修改预选志愿。在调整顺序时,考生也可输入“调整为第_志愿”直接调整志愿顺序,例如:输入1,按回车键或点击“调整”,志愿将调整到第1志愿。如需增加预选志愿,考生可点击“院校及专业查询”返回查询意向专业和院校进行增加。
请考生注意:考生修改操作后请及时点击“保存志愿预填表并发送至邮箱”保存预选志愿,以免修改内容丢失。
3. 保存志愿预填表
考生点击“保存志愿预填表并发送至邮箱”,系统提示让考生确认并输入登录密码,如下图:
正确输入个人登录密码,系统将预选志愿保存至志愿预填表,同时将考生志愿预填表发送到考生高考专用邮箱,提示如下图:
邮箱地址:http://mail.ktb.cc邮箱用户名为“考生号@ktb.cc”,初始登录密码可登录山东省普高报名信息平台http://wsbm.sdzk.cn的“报名信息查看”页面的“个人电子信箱”部分查看,如下图:
提醒考生:个人邮箱密码可在邮箱登录页面通过高考报名手机号码短信自行找回。
2 志愿填报系统
2.1 登录系统
考生在浏览器中访问http://wsbm.sdzk.cn,进入山东普通高等学校招生考试信息平台系统主页,如下图:
点击“考生点击此处进入平台”进入操作选择界面,如下图:
点击“网上填报志愿<点击进入>”进入志愿填报说明界面,如下图:
点击“操作手册(点击此处下载)”可下载本使用手册。
认真阅读上述重要提示、勾选“我已认真阅读上述内容”、“点击此处开始填报志愿”,进入登录界面,如下图:
考生若忘记登录密码或手机短信密码,均可在此页面点击“找回密码”通过手机号码自行找回,“手机短信找回密码”操作页面如下图:
在考生登录页面,输入证件号码、登录密码、手机短信密码、图片验证码,点击“考生登录”,成功登录后进入志愿填报界面。
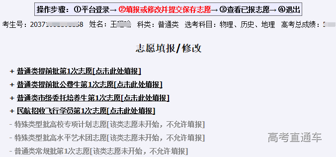
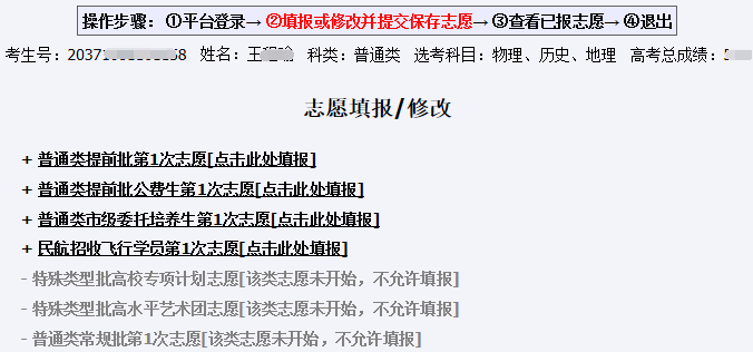
以7月30日第一次填报提前批志愿为例,普通类考生可填报志愿类型包括公费生、市级委培生、民航招收飞行学员等,特殊类型批及常规批不可填报,如下图:
2.2 志愿填报/修改
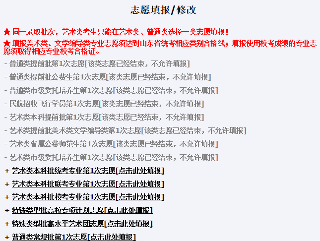
1、志愿菜单
系统以颜色区分不同内容:红色字体显示本批次志愿填报注意事项,黑色字体显示考生可填报的志愿菜单、灰色字体显示本阶段未开始或已结束的志愿菜单、蓝色字体显示已填报的志愿菜单。
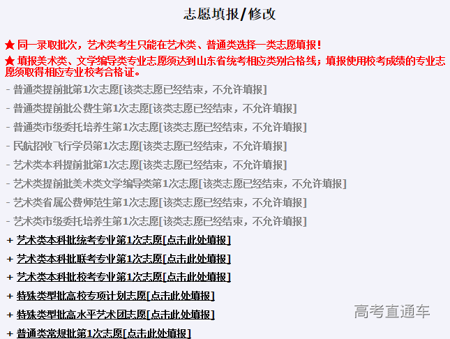
以艺术类考生8月5日填报本科批志愿为例,考生登录系统后,各志愿菜单显示如下图:
2、填报唯一志愿
以普通类考生填报提前批第一次志愿为例,点击志愿菜单,打开志愿填报页面、输入拟报考院校代号及专业代号后,如下图:
考生正确输入报考院校、专业后,点击“提交保存志愿”,系统提醒考生确认,如下图:
输入个人登录密码后点击“确定”,系统提示保存志愿操作成功,如下图:
考生如放弃此类志愿只需清空志愿后重新提交保存即可。
3、填报平行志愿
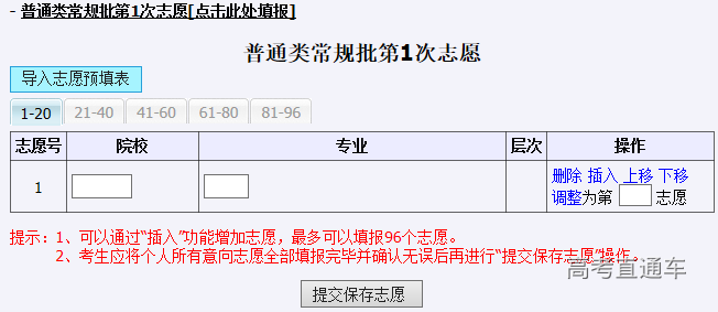
普通类常规批、艺术本科批统考、艺术本科批联考、艺术专科批、体育类常规批,实行“专业(专业类)+院校”平行志愿,即一个专业(专业类)+院校为一条志愿。普通类常规批最多可填报96个志愿,其他最多可填报60个志愿。
考生打开普通类常规批第一次志愿菜单,如下图:
这里可手工输入志愿信息,如在志愿辅助系统保存过志愿预填表,可点击“导入志愿预填表”,系统提醒考生确认,如下图:
输入个人登录密码后、点击“确定”导入志愿预填表,如下图:
这里,考生还可对志愿进行增加、修改、插入、删除、上移、下移、调整顺序等操作。在调整顺序时,考生可输入“调整为第_志愿”直接调整志愿顺序,例如:输入1,按回车键或点击调整,志愿将调整到第1志愿。
点击页面最下的“提交保存志愿”,系统提醒考生确认,如下图:
输入考生登录密码、点击“确定”系统提示志愿保存成功,如下图:
如放弃志愿,请删除所有志愿后,点击“提交保存志愿”。
4、填报内容校验提示
当考生输入的院校、专业不存在,或者不符合专业选科要求时,系统红色字体提示,也无法保存和提交,如下图:
5、修改志愿颜色提示
提交志愿后再次进入志愿修改页面,已填报的院校、专业数据显示为黑色,如下图:
如果修改过志愿则变为蓝色,如下图:
这里再对艺术专业报考做一特殊说明:考生填报使用校考成绩或联考成绩的专业志愿,会检查考生是否取得该专业校考合格证,如下图:
如上图所示:该考生没有取得报考专业的合格证,系统红色显示:无该专业校考成绩,请慎重填报!这里只是提醒考生慎重填报,并非不允许考生填报。如果该考生取得了该专业校考合格证,系统显示其校考成绩为XX分。
2.3 志愿查看
点击菜单栏“志愿查看”链接,可以查看已填报志愿。
注意:填报志愿系统仅保留本次填报志愿信息。



























