近日,教育部教育技术与资源发展中心公布了全国首批高等学校虚拟仿真教学创新实验室项目。共有173所高等学校的325个教学团队入选高等学校虚拟仿真教学创新实验室项目学校及案例团队。
从院校层次来看,985院校38个,211院校70个,双一流20个,其他普通院校197个。
| @高考直通车 | 项目案例团队数量 |
| 985/211/双一流 | 38 |
| 211/双一流 | 70 |
| 双一流 | 20 |
| 其他普通院校 | 197 |
| 总计 | 325 |
从各省院校入选项目来看,江苏高校最多39个,其次是四川38个,山东34个。
| @高考直通车 | 项目案例团队数量 |
| 江苏 | 39 |
| 四川 | 38 |
| 山东 | 34 |
| 河北 | 31 |
| 上海 | 24 |
| 北京 | 18 |
| 湖北 | 18 |
| 甘肃 | 16 |
| 辽宁 | 16 |
| 浙江 | 15 |
| 山西 | 13 |
| 福建 | 7 |
| 广东 | 6 |
| 重庆 | 6 |
| 安徽 | 6 |
| 贵州 | 5 |
| 云南 | 5 |
| 海南 | 4 |
| 江西 | 4 |
| 青海 | 3 |
| 新疆 | 3 |
| 吉林 | 3 |
| 黑龙江 | 3 |
| 天津 | 3 |
| 陕西 | 2 |
| 湖南 | 1 |
| 广西 | 1 |
| 宁夏 | 1 |
| 总计 | 325 |
从各高校入选项目数量来看,入选最多的是山东大学7个,其次是大连海事大学5个。
| @高考直通车 | 项目案例团队数量 |
| 山东大学 | 7 |
| 大连海事大学 | 5 |
| 中国海洋大学 | 4 |
| 中国美术学院 | 4 |
| 东华大学 | 4 |
| 西南财经大学 | 4 |
| 中国人民警察大学 | 3 |
| 上海工程技术大学 | 3 |
| 成都医学院 | 3 |
| 甘肃农业大学 | 3 |
| 四川师范大学 | 3 |
| 贵州师范大学 | 3 |
| 南开大学 | 3 |
| 哈尔滨工程大学 | 3 |
| 山东中医药大学 | 3 |
| 河北大学 | 3 |
| 首都医科大学 | 3 |
| 河北工程大学 | 3 |
| 对外经济贸易大学 | 3 |
| 河北工业大学 | 3 |
| 南京信息工程大学 | 3 |
| 河北经贸大学 | 3 |
| 青海大学 | 3 |
| 河北科技大学 | 3 |
| 山东第一医科大学 | 3 |
| 河海大学 | 3 |
| 山西师范大学 | 3 |
| 湖北大学 | 3 |
| 沈阳航空航天大学 | 3 |
| 武汉大学 | 3 |
| 四川大学 | 3 |
| 西南科技大学 | 3 |
| 苏州大学 | 3 |
| 川北医学院 | 3 |
| 成都理工大学 | 3 |
| 兰州大学 | 3 |
| 中北大学 | 3 |
| 兰州理工大学 | 3 |
| 中国矿业大学 | 3 |
| 辽宁师范大学 | 3 |
| 中国民用航空飞行学院 | 3 |
| 南京大学 | 3 |
| 南京师范大学 | 3 |
| 重庆邮电大学 | 3 |
| 上海海洋大学 | 2 |
| 宜宾学院 | 2 |
| 温州大学 | 2 |
| 华南理工大学 | 2 |
| 山西大同大学 | 2 |
| 华南师范大学 | 2 |
| 杭州师范大学 | 2 |
| 吉林大学 | 2 |
| 大连民族大学 | 2 |
| 嘉兴大学 | 2 |
| 东北财经大学 | 2 |
| 江汉大学 | 2 |
| 华北电力大学(保定) | 2 |
| 江苏大学 | 2 |
| 上海体育大学 | 2 |
| 江苏海洋大学 | 2 |
| 河北东方学院 | 2 |
| 兰州财经大学 | 2 |
| 武汉纺织大学 | 2 |
| 防灾科技学院 | 2 |
| 新疆警察学院 | 2 |
| 兰州交通大学 | 2 |
| 长治医学院 | 2 |
| 绵阳师范学院 | 2 |
| 北京科技大学 | 2 |
| 南昌航空大学 | 2 |
| 中国药科大学 | 2 |
| 复旦大学 | 2 |
| 海南科技职业大学 | 2 |
| 南京工程学院 | 2 |
| 上海交通大学 | 2 |
| 北京邮电大学 | 2 |
| 绍兴文理学院 | 2 |
| 南京医科大学 | 2 |
| 四川警察学院 | 2 |
| 南京邮电大学 | 2 |
| 太原理工大学 | 2 |
| 安徽工业大学 | 2 |
| 北京警察学院 | 2 |
| 青岛大学 | 2 |
| 西华大学 | 2 |
| 青岛农业大学 | 2 |
| 西南大学 | 2 |
| 清华大学 | 2 |
| 燕山大学 | 2 |
| 三峡大学 | 2 |
| 云南大学 | 2 |
| 贵州大学 | 2 |
| 浙江水利水电学院 | 2 |
| 山东第二医科大学 | 2 |
| 中国传媒大学 | 2 |
| 安徽建筑大学 | 2 |
| 山东理工大学 | 2 |
| 海南大学 | 2 |
| 南昌大学 | 1 |
| 西南石油大学 | 1 |
| 武汉体育学院 | 1 |
| 南方医科大学 | 1 |
| 福州外语外贸学院 | 1 |
| 山东农业大学 | 1 |
| 中国石油大学(华东) | 1 |
| 山东师范大学 | 1 |
| 辽宁工业大学 | 1 |
| 山东协和学院 | 1 |
| 烟台理工学院 | 1 |
| 安徽理工大学 | 1 |
| 龙岩学院 | 1 |
| 南京财经大学 | 1 |
| 北京体育大学 | 1 |
| 山西工商学院 | 1 |
| 武汉工程大学 | 1 |
| 景德镇陶瓷大学 | 1 |
| 西北政法大学 | 1 |
| 空军军医大学 | 1 |
| 西南交通大学 | 1 |
| 南京工业大学 | 1 |
| 青岛科技大学 | 1 |
| 南京林业大学 | 1 |
| 青岛理工大学 | 1 |
| 吉林建筑大学 | 1 |
| 广州美术学院 | 1 |
| 上海理工大学 | 1 |
| 华东理工大学 | 1 |
| 上海立达学院 | 1 |
| 江苏师范大学 | 1 |
| 上海立信会计金融学院 | 1 |
| 湖南农业大学 | 1 |
| 上海商学院 | 1 |
| 中央司法警官学院 | 1 |
| 上海师范大学 | 1 |
| 武汉科技大学 | 1 |
| 上海师范大学天华学院 | 1 |
| 武夷学院 | 1 |
| 南京特殊教育师范学院 | 1 |
| 福建农林大学 | 1 |
| 南京晓庄学院 | 1 |
| 青岛工学院 | 1 |
| 甘肃政法大学 | 1 |
| 滇西科技师范学院 | 1 |
| 石河子大学 | 1 |
| 西南医科大学 | 1 |
| 石家庄铁道大学 | 1 |
| 邢台学院 | 1 |
| 合肥工业大学 | 1 |
| 燕京理工学院 | 1 |
| 河北北方学院 | 1 |
| 扬州大学 | 1 |
| 集美大学 | 1 |
| 玉溪师范学院 | 1 |
| 四川美术学院 | 1 |
| 云南师范大学 | 1 |
| 北部湾大学 | 1 |
| 浙江大学 | 1 |
| 四川文理学院 | 1 |
| 闽江学院 | 1 |
| 江苏第二师范学院 | 1 |
| 中国地质大学(武汉) | 1 |
| 甘肃中医药大学 | 1 |
| 河西学院 | 1 |
| 同济大学 | 1 |
| 湖北经济学院 | 1 |
| 南通大学 | 1 |
| 中国石油大学(北京) | 1 |
| 武昌理工学院 | 1 |
| 山东建筑大学 | 1 |
| 宁夏大学 | 1 |
| 上海电机学院 | 1 |
| 攀枝花学院 | 1 |
| 莆田学院 | 1 |
| 总计 | 325 |
985院校入选情况如下:
| @高考直通车 | 项目案例团队数量 |
| 山东大学 | 7 |
| 中国海洋大学 | 4 |
| 四川大学 | 3 |
| 兰州大学 | 3 |
| 武汉大学 | 3 |
| 南京大学 | 3 |
| 南开大学 | 3 |
| 复旦大学 | 2 |
| 华南理工大学 | 2 |
| 吉林大学 | 2 |
| 上海交通大学 | 2 |
| 清华大学 | 2 |
| 同济大学 | 1 |
| 浙江大学 | 1 |
| 总计 | 38 |
广东高校的入选情况
| @高考直通车 | 项目案例团队数量 |
| 华南师范大学 | 2 |
| 华南理工大学 | 2 |
| 南方医科大学 | 1 |
| 广州美术学院 | 1 |
| 总计 | 6 |
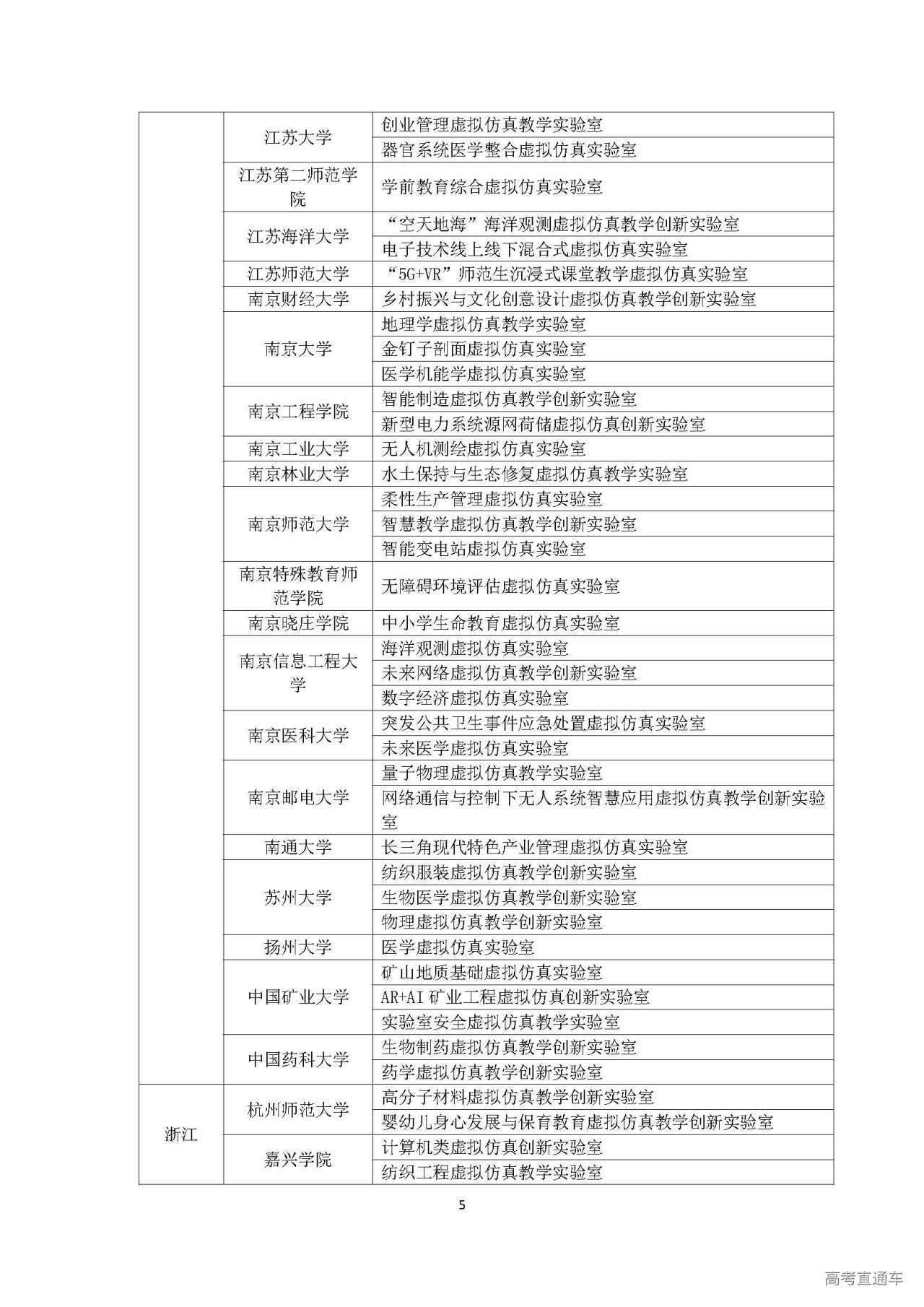
全部名单如下:









