关于高校学科评估,目前社会认可度较高的评估体系分为三类: 一是由教育部学位与研究生教育发展中心主导的高校“学科评估”;二是由国内高等教育专业评价机构主导的,如软科、校友会等评估体系;三是国际高等教育研究机构主导的,如QS、泰晤士、USnews等评估体系。
众多教育研究机构对高校学科评估指标、方法和侧重点各有所不同,虽具有较高的影响力、知名度、参考价值,但从一定意义上来说并非官方权威。
教育部“学科评估”是教育部学位与研究生教育发展中心(简称学位中心)按照国务院学位委员会和教育部颁布的《学位授予和人才培养学科目录》,对全国具有博士或硕士学位授予权的一级学科进行的整体水平评估。
“学科评估”是学位中心以第三方方式开展的非行政性、服务性评估项目。自2002年首次开展,经过近20年的探索实践,已形成相对成熟的学科评价体系。正逐步成为“中国特色、世界影响”的评估品牌。
“学科评估”平均4年一轮,至今已完成五轮。其中,在第四轮学科评估中,对前几轮学科评估显现的一些问题和不足,进行了相应改革,并首次采用“分档”方式公布评估结果。这也是对外公布最权威最完整的一次“学科评估”。“第四轮学科评估”结果公布后,备受社会各个层面的关注,评估结果已经成为高中生、大学生在报考高校的专业及学科时,极为重要且权威的参考依据。
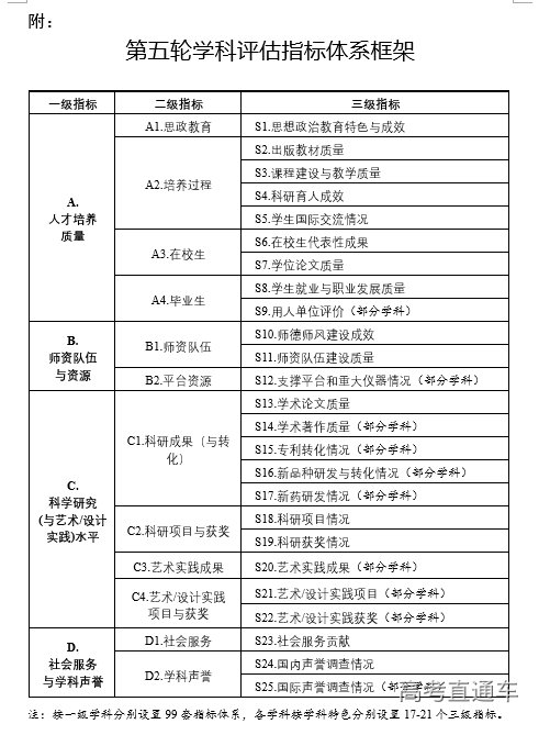
继“第四轮学科评估”之后,教育部学位中心于2020年11月公布《第五轮学科评估工作方案》,宣布启动第五轮学科评估工作。
按照正常的节奏,第五轮学科评估的结果应于2022底正式公布。大家满心期待,但却迟迟都没有等来消息。
其实《第五轮学科评估》在2022年7月份就已经完成。7月25日,学位中心召开干部职工大会上,教育部党组成员、副部长郑富芝在讲话中提到,“第五轮学科评估已顺利完成,要稳妥做好结果的反馈工作,重在诊断,促进高校在学科建设上改进提高。”2022年12月各参评单位陆续收到各自的评估结果,第五轮评估工作正式结束。
《法学学术前沿》期刊发表中国法学会法学教育研究会副会长、西北政法大学副校长王健署名文章《法学学科评估,从第一轮到第五轮》。
文章指出,第五轮学科评估结果的不公开,彻底阻断了参评高校互较学科排名的可能性。
作者指出,不公开学科评估结果会产生什么影响、会造成什么后果?
应该说主要有两条,一是有关评估结果的各项信息被限定在评估机构、参评单位以及可能的主管部门范围内,不为一般外界所能接触。至此,过去所谓评估在“服务社会,为学生报考、学科和社会人才流动提供参考”方面的功能定位不复存在。二是彻底阻断了参评单位之间互较评估结果和公开作出学科排名的可能。
王教也表示,评估结果的不再公开,淡化学科排名的愿望终于从根本上得到了可靠保障。
据悉,教育部将第五轮学科评估结果下发给了相关参评院校单位,并要求:评估结果仅作为学校学科建设的参考,不得公开。
教育部不对外公布评估结果,仅仅在各个学校内部下发,就是想淡化学科评估对各个高校的影响,不想让评估结果被过度比较和炒作,让评估结果对各个高校学科的发展起到正向的激励作用。

