各设区市自考办,各有关县(市)、高等学校自考办:
根据教育部教育考试院的统一部署,结合我区实际,经研究,现将广西2023年高等教育自学考试(以下简称自学考试)统考课程安排事项通知如下:
一、考试次数及考试时间
我区2023年共安排2次自学考试,考试时间分别为4月15日至16日、10月28日至29日。
二、课程、教材及大纲变化情况
(一)根据《关于2023年高等教育自学考试全国统考课程考试安排有关事项的通知》(教考院函〔2022〕90号)和《自治区高等教育自学考试委员会关于设置和调整我区高等教育自学考试专业的通知》(桂考委〔2019〕2号)要求,我区2023年开考专业的课程考试安排在2022年的基础上,增加了社区护理学(一)(课程代码 03004)、妇产科护理学(二)(课程代码 03010)、儿科护理学(二)(课程代码 03011)、西方法律思想史(课程代码 00265)、金融法(课程代码 05678)等5门课程考试,我区2023年自学考试课程考试安排详见附件1、2。
(二)全国统考课程高等数学(工专)(课程代码 00022)、高等数学(工本)(课程代码 00023)、概率论与数理统计(经管类)(课程代码 04183)和线性代数(经管类)(课程代码 04184)等4门课程从2023年起使用新大纲、教材(详见附件3)。
随着社会经济的不断发展,部分法律、法规和经济政策也会作出相应调整和改变,在命题时要将考试之日起6个月前由全国人大颁布的法律和国务院颁布的法规列入相应课程的考试范围。凡大纲、教材内容与现行法律、法规不符的,以现行法律、法规为准。
(三)本《通知》印发后,如涉及有新的专业、课程、考试大纲、教材等调整变化,相关情况将另行通知。
三、部分专业及课程限制报考情况
(一)报考听力类课程考试,限在广西大学和广西师范大学考点参加考试。
(二)报考日语听说(课程代码 00490)的考生,助学班考生在助学院校参加考试,社会考生在相应专业的主考学校参加考试。
(三)视觉传达设计(专业代码 130502)、环境设计(专业代码 130503)、艺术教育(专业代码 040105)、药学(专业代码 100701)等4个本科专业由经我办批准的助学院校组织报考,以上专业不接纳社会考生报考。
(四)根据合作开考专业特点及部分专业的行业特殊性,公安管理学(专业代码 030612TK)、护理(专业代码 620201)、护理学(专业代码 101101)、艺术教育(专业代 040105)等4个专科、本科专业所涉及到的广西警察学院、广西医科大学、广西艺术学院等高校,应就上述专业报考条件向考生做好宣传解释工作。
四、考试收费标准
按照广西壮族自治区物价局、财政厅《关于调整广西高等教育自学考试有关收费标准的通知》(桂价费字〔1996〕463号)和《关于我区普通高考等报名考试费收费标准的批复》(桂价费〔2009〕212号)规定,自学考试报名考试费每科次40元,外语口试面试类科目报名考试费每科次70元。
五、其他事项
(一)以上考试安排及有关规定如有变动,将另行通知,并在“广西招生考试院”网站(https://www.gxeea.cn/,下同)公布。
(二)我区自学考试专业课程考试安排和报考办法,可通过“广西招生考试院”网站登录“广西自学考试网上系统”,或在“广西招生考试院”网站的“自学考试-通知公告”进行查阅。
附件(可下载):
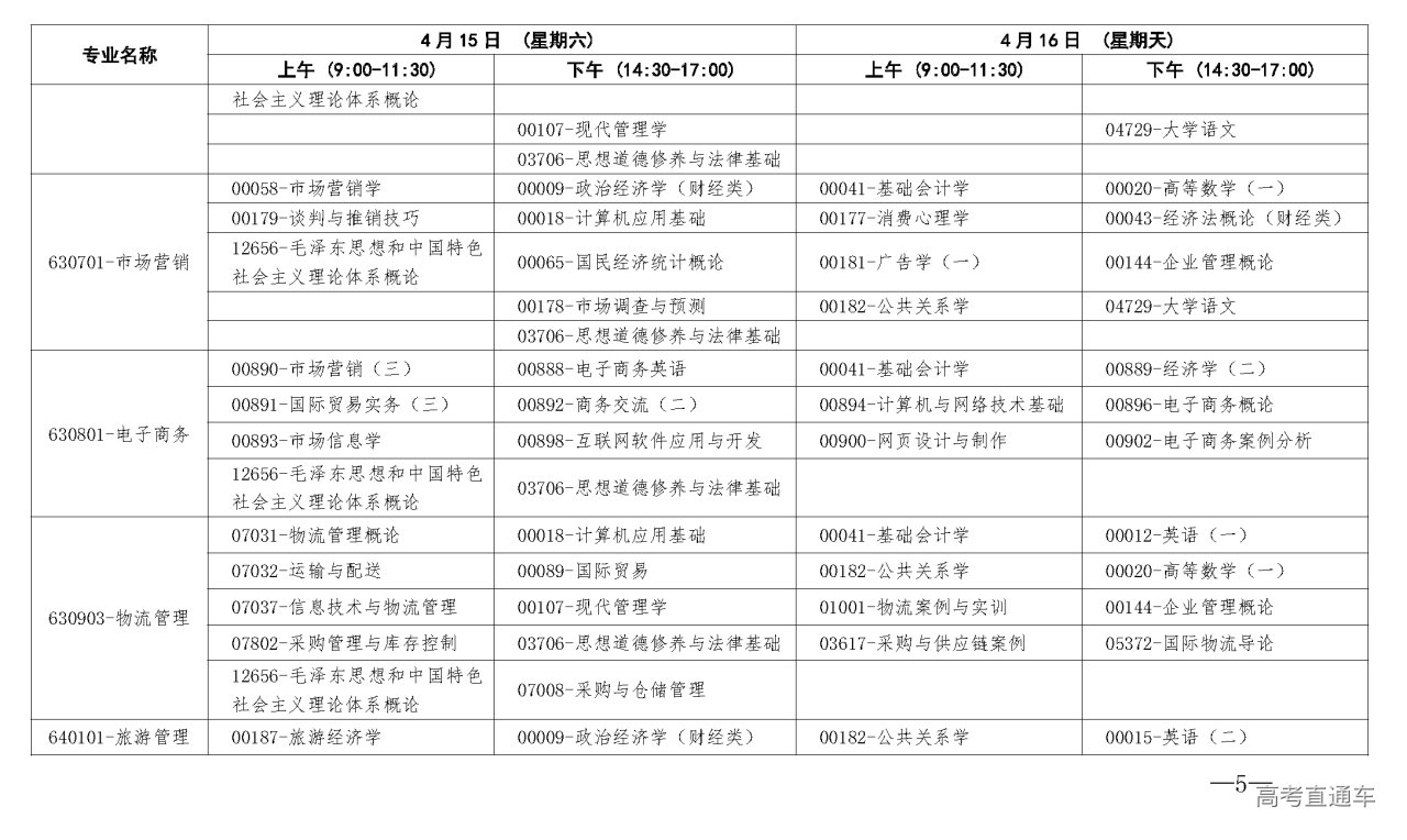
附件:1.广西2023年高等教育自学考试4月课程考试安排表
2.广西2023年高等教育自学考试10月课程考试安排表
3.2023年全国统编课程教材变化情况表
广西壮族自治区高等教育自学考试委员会办公室
2022年11月25日






































