高考成绩汇总更新,现有几张蹭饭图,其它的蹭饭图会持续补上!2025年中考招生已经结束,我已经放了一些学校自招群码,对这些学校有兴趣的朋友,可以入群等链接。
前九所高中高考信息

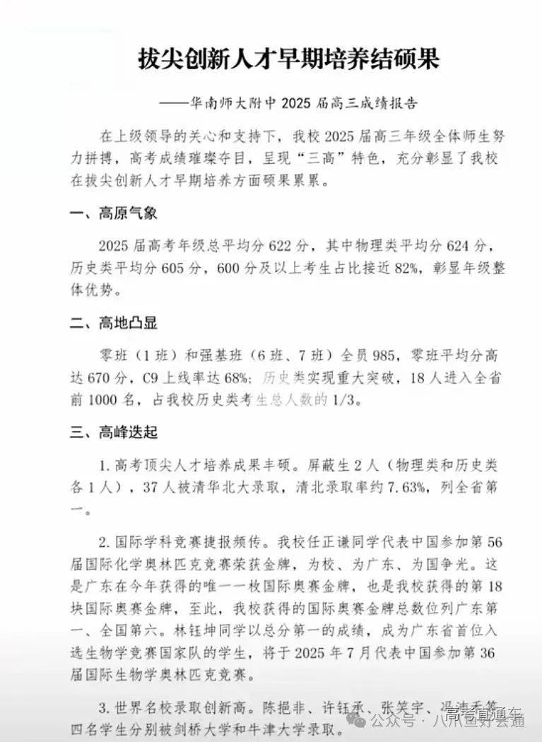
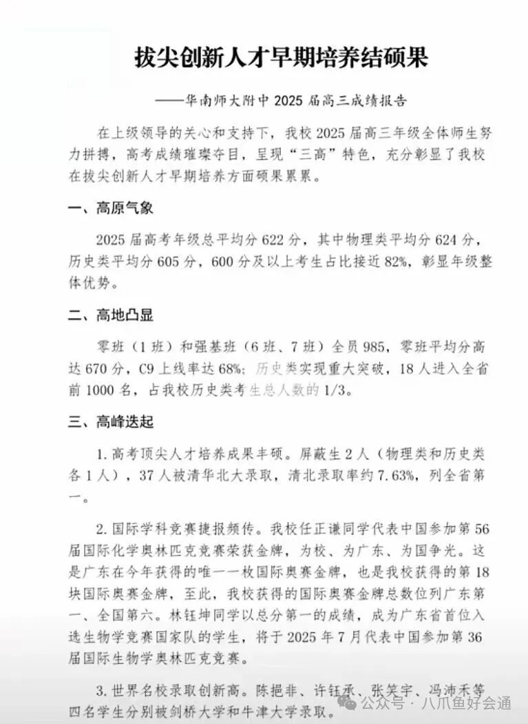
华附
|前九所高中
一、高原气象
2025届高考年级总平均分622分,其中物理类平均分624分,历史类平均分605分,600分及以上考生占比接近82%,彰显年级整体优势。
二、高地凸显
零班(1班)和强基班(6班、7班)全员985,零班平均分高达670分,C9上线率达68%:历史类实现重大突破,18人进入全省前1000名,占我校历史类考生总人数的1/3。
三、高峰迭起
1.高考顶尖人才培养成果丰硕。屏蔽生2人(物理类和历史类各1人),37人被清华北大录取,清北录取率约7.63%,列全省第一
2.国际学科竞赛捷报频传。具体看图:

省实
|前九所高中
①物理类省前100有9人、省前200有16人;历史类省前100有5人;
②600分以上人占比超80%,南山1班(竞赛)平均分656分,南山3班(综合)平均分665分,格致班平均分630分,年级均分(含文科)620分;
③另有14人已提前被大学录取,其中清北5人、中科大少年班9人,预测今年清北人数能达到25+。
二中
|前九所高中
文科省状元686
理科最高705(省三)
省排前100有11人:
物理类7人,历史类4人
600分率超71%+
应元班(理)平均分:656分
应元班(文)平均分:637分
普通班平均分:611分
全年级平均分:620.54分
应元二班

二中应元二班,是最强尖子班之一,3个清北,大量的C9,这张图的含金量非常大。这个分全员头部985。

二中17班

这是个文科班,也是非常好的出口,目测不是应元文科。
广附
|前九所高中
·屏蔽生1人:历史类各1人,
·3人进人全省前30名
·650分以上高分同学超过120人
·600分以上高分人数占比62.5%
·通过五大学科竞赛和清北大中衔接计划,已有11人确定被清华北大录取。
·通过高考多元升学,预计今年录取清华北大的人数有望突破20人
·高二年级5位同学报考中科大少年班,全部高分录取

这个班6个清北,多个C9,说明是重中之重的班型,成绩也非常好。
暨大211及兰大985,说明这个班型层次分明。
执信
|前九所高中
①物理类1人被屏蔽(省前十),省前100有3人,其中物理类2人、历史类1人;
②660分以上人数有近80人,600分以上人数据说有近600人(两校区),占比达55%,特控率94%。
广雅
|前九所高中
荔湾:
·全省前100名共2人:物理类1人,历史类1人
·总分600分以上合计超400人。
·岭南班:物理类600分以上占比 97%;
·历史类600分以上占比85%。

从这个图的出口来看,这应该是广雅的文科重点班。
也是非常好的出口。今年很积极了,这么早有蹭饭图了,说明考得好考得高兴。
花都:
600分以上超110人,占比近30%,特控率上线人数超370人,特控率达90%。
广外
|前九所高中
在扩招120人的前提下,
特控率近98%
985率接近50%,211率超80%(按去年华工和华师录取名次统计)
600分以上人数再创新高,共有220人,占比超过65%.
小语种单科成绩再创新高,其中法语2人满分(150分),五个小语种均分143.6分.

含985量也很高,且看起来未来就业会很好,都奔着就业去的。
六中
|前九所高中
①物理类最高分688分,省排119,680分以上有2人,660分以上有33人;历史类最高分665分,省排53,省前300有3人;
②黄埔1、2班平均分650,985率100%,黄埔3、4班平均分626分,985率94%,黄埔风班平均分611分,211率90%;历史类黄埔班平均分606分;
③网传600分率超50%,全年级特控率93.3%,过半班级特控率超95%,达近年新高。
铁一
|前九所高中
三区特控率超90%
越秀:网传物理类最高分679分
白云:网传物理类最高分674分,21班全员600+
番禺:网传物理类最高分686分,省排100+
其它市属高考信息

协和
|市属
·重点班特控率96%,
·物理方向1班陈同学,高考650分(入学715分),位列全省3000+名。
·历史方向3班王同学,高考638分(入学676分),位居全省第620名。
华侨
|市属
港澳台联考:
1.全国联考前15名2人,前30名4人,前45名6人。其中理工类最高分688分,全国排名15,文史类最高分664,全国排名13。
2.本次联考中,华侨中学38人冲入全国TOP5%名次,占本校考生人数的32%,均有望被国内顶尖985院校重点专业录取。
3.在全国联考总人数提升且高分线大幅度提升的大背景,华侨中学港澳班依旧有进一步突破,其中超高分线的同学共93人,占考生人数的80%+。
4.在澳门四校联考中,华侨中学46人已被澳门大学录取,8人三科总分超2900分,3位同学超2950分,其中最高分刘同学有望被国内C9院校录取。
5.华侨中学艺术类考生同样突出,有数位同学已获得中国传媒大学、中央戏剧学院、浙江传媒学院等院校合格证、有望被录取。
备注:华侨中学有港澳台子弟班,他们的港澳身份有天然的优势。
越秀区高考信息

七中
|越秀区高中
·物理类最高分688,还有一个680
·次重点班有31位在600分以上
注:七中的喜报没什么看点,我想这也许是他今年中考跌破668的原因之一。建议多做宣传。
十六
|越秀区高中
·文科一人648,省排200+;
·理科两人670,省排900+;
·年级特控率超90%。
培正
|越秀区高中
①网传张同学夺得物理类区第二名,676分,省排519:
②600分以上人数创新高,高三1班平均分620分
③全级整体特控上线人数再创新高。
培正中大班

一个入口689分,但是中大班的600分率达80%,非常好的成绩。
育才
|越秀区高中
特控线上线率:42.60%(该数据含体艺传媒)
物理类最高分孙一同学655分 排位2761名,总分600分以上15人,毕业比入学特控率提高约15%,中考入学690分以上100%超过特控线
单科最高分——语文130,数学131,英语137,物理94,历史89,化学96,政治91,生物92,地理95
鲁艺班迎来10年来最好的成绩美术类央美/国美共5人录取
广美/川美超10人录取25人达到985、211分数线姚X文化分575分.音乐类星海共3人预录取。传媒类 4人到达211录取分数线。
荔湾区高考信息

真光
|荔湾区高中
1.控线上线人数较去年增加100多人;
2.总分650分以上6人,620分以上98人;
3.省前1000名6人,省前2000名23人;
4.物理类高三1班总分600分以上40人,物理类高三2班总分600分以上39人,历史类高三16班总分600分以上32人。
白云区高考信息

培英
|荔湾区高中
2025届高考,网传海东青班平均分超特控线100分,预计100%达中大华工线。
天河区高考信息

广中
|天河区高中
·600+有34个
·660分+6个省前2000
·最高分685分和674分
另一组数据:
1班,34人有30人拿到600+。

34个600+,应该不是全校的数据。不然这个数据对不起他的生源。1个班这么多,也有点强了。
天中
|天河区高中
①特控率达71.9%。创历史新高,共417人特控线,比去年增加6.9个点,特控人数首次突破400人;
②600分以上有105人,比去年多了48人,班平均620分,物理最高分674,省排1573。
七十五中
|天河区高中
最高分陈同学642,省排5658
海珠区高考信息

五中
|海珠区高中
历史类1人勇夺全省第131名(区第一),物理类1人荣列全省第514名(区第一);跻身全省前500名4人,前1000名9人,前2000名18人,前3000名37人。
全校特控上线人数达544人,特控率90%+
600分以上考生达178人(比上一届大增34人),630分以上47人,650分以上9人,理科660分以上特优生5人。
两校区多名学子有望被清华大学(美院)、中央美院、北京电影学院等顶尖艺术学府录取。
五中(金碧)
|海珠区高中
2022年高一录取线670分,50%名额分配分数线602分,仅16人达第一梯度线,如今高考特控上线131人,上线率“破5”。
特控率50%+
两校区多名学子有望被清华大学(美院)、中央美院、北京电影学院等顶尖艺术学府录取。
南武
|海珠区高中
物理类:高三0班祝同学总分675分(中考入学分709分),全省591名。
2.历史类:高三4班关同学总分637分(中考718分),全省666名。
3.600分以上:学生人数突破50人。
4.南武岭画校区:物理类钟同学657分,排位2493名。10名日语生,最高136分,120以上共4人。
5. 高三4班许同学播音(粤语)全省总分第1,播音(普通话)全省总分第2;高三11班肖同学有望被北京电影学院皇牌专业摄影专业录取。(全国专业排名第13名);高三8班石同学有望被北京电影学院录取。
97
|海珠区高中
全级特控38%;理科绿创班特控实现100%;
绿创班211院校达到度68%,985 院校达到度24%;
入学670分(二梯度线)以上人群特控82%,特控上线人数较目标值(按入学分数定标)净增62倍!
(注:本届入学成绩仅652分,一梯度以上学生仅2人)
海实
|海珠区高中
①特控上线人数155人,特控率近45%,有3人进入省前2000名
②本科上线率高达98%;
③历史院士班大放异彩,47人达特控线,尖子生脱颖而出,其中省前1000有1人、前2000有3人、前5000有5人
④物理院士班特控率100%,其中73%的学生超特控线50分以上,92%的学生超特控线30分以上,7人入选中山大学综合评价录取名单,40%的学生达到2024年985院校录取线,95%的学生达到2024年211院校录取线。
黄埔区高考信息

86中
|黄埔区高中
1. 特控线通过率再攀新高:在籍学生特控线通过率接近70%,拔尖人才培养成效显著;
2. 高分段表现夺目亮眼:物理类最高分659分(全省排名2107名),历史类最高分630分(全省排名1079名),600分以上高分段人数突破70人,尖子生群体竞争力突出;
3. 艺体特长生全面开花:体育类考生庄同学以630分综合成绩位列全省第73名;艺术类考生实现100%上线率,多名学生已锁定中央美院、中国传媒大学等国内知名院校录取资格。
玉岩
|黄埔区高中
·北大一名(体育)
·600分+有150个,其中物理类122个,历史类26个
网传·前3000有两个,前5000有8个,前10000有30个。
北师大
|黄埔区高中
·本科率97.4%,特控率44.6%
·600分或以上,19人。前10000有2个。
开元
|黄埔区高中
·网传600+有6个,物理类5个,历史1个
科城中学
|黄埔区高中
·网传600+有11个,物理类10个,历史1个
南沙区高考信息

南沙广附
|南沙区高中
1.特控上线率52.6%(超上级目标人数75人,超出率20个百分点);
2.本科上线率97.5%,近全员本科;600分以上53人;
3.高分段学生:陈同学673分(全省排名731)、刘同学671分,蔡同学661分、杜同学650分、关学646分;
4.本届毕业生中考录取线为641分。
南沙天元
|南沙区高中
2025届高考,在招生500人(南沙区最多,最低录取分数622分)的严峻挑战下,在全体师生和家长共同努力下,成绩再创辉煌!
物理类最高分683分(有望被北大录取),历史类最高分627分(2人并列);全级600分以上达54人。
全级特控率接近 45%,本科率97%;应元1班特控率93.02%,应元2班特控率 92.85%。单科高分亮眼:英语145分以上3人,历史90分以上6人,化学95分以上6人。
南沙华附
|南沙区高中
今年高考特控线上线人数达80人,今年高考本科线上线人数达394人;音体尖子生突出,体育考生总分最高分位居全省21名,音乐位居47名
南沙一中
|南沙区高中
今年高考特控线上线人数达80人,今年高考本科线上线人数达394人;音体尖子生突出,体育考生总分最高分位居全省21名,音乐位居47名
①.高考特控线上线人数达62人(物理类55人,历史类7人),最高分635分位列全省第7823名。
②.有8名学生中考第三、四梯度上特控线。
③.高考特控线上线人数较一模(43人)、二模(42人)增幅分别达44.2%和47.9%,备考期间持续突破;育新班特控率约80%,培优成效显著。
番禺区高考信息

仲元
|番禺区高中
高考成绩全省排名前300名1人(该生排名全省296名,中考入学成绩排名全市6100名),全省前400名2人,全省前500名4人,全省前1000名10人,全省前2000名21人,600分以上人数再创新高,上特控人数比例较去年提高了4个百分点,上线人数及比例均创历史最高。
宇虎:去年比前年创新高,今年比去年创新高。到底得多高?
大龙中学
|番禺区高中
本届参加高考人数共448人,术科生29人。纯文化上线特控35人,特控率8.10%,本科上线319人,本科率73.84%。加上术科生本科上线人数共330人。
亮点一:高考本科上线人数及本科上线比率再创新高,同比去年本科增长26人。
亮点二:教育增值效益明显,实现低进优出、优进杰出。根据番禺区进修学校发布的我校本届学生数据流向图做回归分析,高一入学起点排位预测特控6人,实际高考完成35人,增长29人;高一入学起点排位预测本科275人,实际高考完成330人,增长55人。其中物理类考生冯靖楠同学高考604分,其高一入学起点成绩663分。
亮点三:空军招飞有望实现新突破。物理类考生黄俊敏同学高考561分,超过特控线27分,已达到空军招飞的分数要求。
增城区高考信息

增城广附
|增城区高中
特控率:47.5%
本科率:98.6%
理科最高分659分,文科最高分622分
增城中学
|增城区高中
在生源比去年大幅下降142人的情况,在全体高三师生的共同努力下,2025届高考特控上线人数398人,特控率达54.1%,本科上线人数730人,实现特控和本科八线顠红,再创辉煌!
新塘中学
|增城区高中
文理考生特控上线44人,纯文理本科上线416人,上线率70%。音乐类本科率100%,美术类本科率均100%,体育类本科率72%。尖子生方面,体育类600分以上3人,占比17%。
永和中学
|增城区高中
①纯文理考生特控上线人数为31人,上线率为12%,超区奋斗日标18人和6.2%;
②600分以上3位同学,分别是成同学628分、蒋同学607分、陈同学606分;
③纯文理考生本科上线人数为188人,上线率为73.4%,超区奋斗目标9人和11.9%;
④体艺类考生本科上线人数为27人,上线率90%,其中江同学表(导)演类(服装表演)合成总分541分,排全省第29位;全体考生本科上线215人,上线率75.2%
民办高考信息

黄广花都+增城
|热门民办
①清华录取1人北大录取1人清北强基等入围预计6人(录取待续)
②物理方向680分以上3人
670分以上9人
660分以上19人
历史方向640分以上6人
630分以上12人
③广东省前500名13人
前1000名20人
前2000名33人
600分以上学生占比56%
④黄广(花都)特控达线96%
黄广附属(增城)特控达线81%
全集团本科率100%
⑤黄广高中全体学生平均分601
物理类尖子班平均分674(全员可上C9高校)
历史类尖子班平均分636
根据省排名推测,超过中山大学录取线人数物理类52人,历史类16人,合计68人
广理工
|热门民办
文理考生特控上线44人,纯文理本科上线416人,上线率70%。音乐类本科率100%,美术类本科率均100%,体育类本科率72%。尖子生方面,体育类600分以上3人,占比17%。
1.高分层:钟*晴同学630分,超过中山大学、华南理工大学等985高校分数线。
2.特控率:55.18%。
3.本科率:98.1%。
4.港澳台联考:历史类周*伊同学613分,位居全国161名,超过南京大学(2024分数线611分)、同济大学(2024分数线607分)、厦门大学、武汉大学、华中科技大学、中山大学、华南理工大学等华五、C9、985高校分数线。
5.特长生:美术生刘*琪同学文化成绩、专业成绩均远超天津美术学院分数线,肖*美同学文化成绩、专业成绩均远超中央美术学院分数线。
源雅
|热门民办
物理类:
屏蔽生1人
省前30名2人
省前80名3人
省前140名4人
省前240名8人
省前330名10人
海华
|热门民办
第一年高三学子全员中考录取第一梯度线0生源的基础情况下,目前已接到高考3个600分以上学生。
广实外校
|热门民办
①特控率达 60.13%,本科率达98.00%,重点班特控率达100%,特控完成率118.72%,本科完成率110.53%。
②学校本届艺术传媒类学生,7人挺进全省前100名。其中林同学,播音与主持类全省第14名,洪同学,表(导)演类全省第17名,宣同学,表(导)演类全省第18名。陈同学,美术类全省第16名;
③学校本届外语类保送62名学生,共收到来自北京大学、上海交通大学、浙江大学、中国人民大学、哈尔滨工业大学、同济大学、西安交通大学、南京大学、厦门大学、武汉大学、华中科技大学、北京航空航天大学、中山大学、中南大学等123份国内重点高校录取通知。其中,C9高校录取24人次,985高校录取71人次所有保送生100%进入211高校。
庆丰实验
|热门民办
①本科线、特控线均大幅度超额完成预期目标,600分以上10余人。
②学生成绩低进高出,十多名中考仅630分左右的学生,高考均突破特控线,其中学生中考632分,高考612分,另一学生中考704分,高考625分;
③音乐、美术等20余人突破特控线,多元育人硕果累累。
为明
|热门民办
①清北班100%特控率,985率46%。元培班特控(重本)上线人数稳步增长;
②600分以上人数突破20人,630分以上7人,985增长率230%,历史类最高分吴同学631分,省排名976名;
③应届生综合特控率63.26%,:本科率3)98.6%,继续保持高位发展;
④艺体生与港澳生全部进入顶尖名校。
华美
|热门民办
①物理类最高分661分,省排1866,历史类最高分623分,省排1663名
②综合特控上线率达51.2%,较去年稳步提升,综合本科上线率90.3%,
③高三15班100%特控线上线率,总分平均分606分,领跑全校;
④学科均衡发展:语文平均分121.4,数学平均分118.2,英语平均分125.1。
华商
|热门民办
①特控线上线人数与2024年高考相比增加到375%,本科线上线人数增加到151.3%;新滋班特控上线率高达83.3%本科上线率100%
②特控上线达成度136.4%,本科上线达成度159.5%,艺术类考生本科上线率100%,港澳考生上线率100%
清远铁一
|热门民办
第一年高三学子全员中考录取第一梯度线0生源的基础情况下,目前已接到高考3个600分以上学生。
2025届高考文理考生711人,特控上线346人,上线人数比去年增加136人,上线率达48.66%,本科上线662人,上线率达93.11%。其中总分600分以上74人,比去年增加45人。
物化生A+班,最低559,21个上600分。物理类朱X言同学662分,潘X舜同学655分,历史类舒X玲同学630分。各类上线人数与去年相比均取得大幅进步!
华美
|民办
重点班特控率100%,均分606,最高分661,650以上4人!
华商
|民办
广州市第四批次进入高一的学生,特控线、本科线全部超增城区奋斗目标;
特控线上线人数与2024年高考相比增加到375%,本科线上线人数增加到151.3%;新滋班特控上线率高达83.3%,本科上线率100%;
特控上线达成度136.4%,本科上线达成度159.5%。艺术类考生本科上线率100%,港澳考生上线率100%,区8项指标全部达标。