为切实保障我市2023年体育中考平稳顺利,根据《广东省教育厅关于做好2023年初中毕业生升学体育考试工作的通知》(粤教体函〔2023〕6号)精神,2月11日,市教育局公布了今年体育中考主要调整方向。经过充分研究和论证,东莞市2023年初中学业水平考试体育与健康考试具体方案正式确定,全市体育中考现场考试将于2023年4月20日至4月28日举行,总体难度适当降低。
①原必考项目(男子1000米/女子800米和100米游泳)改为选考;
②体能素质考试增加“双杠一分钟杠端跳起支撑前摆下”供学生选择;
③男生引体向上和女生平行梯悬垂攀移评分标准继续执行2022年的临时标准(见附件);
④符合条件按程序申请免考或择考的,赋分分值有所增加。
一起来看看今年的具体考试项目和规则吧~
一、现场考试内容和项目 现场考试包括体能素质、选考两类考试项目。 (一)体能素质考试项目 体能素质项目主要考查学生的动力性力量素质,男生可选项目为:双杠一分钟杠端跳起支撑前摆下(杠面高度110cm)、引体向上;女生可选项目为:双杠一分钟杠端跳起支撑前摆下(杠面高度110cm)、平行梯悬垂攀移;考生从中选择一项考试。 (二)选考项目 选考项目考试主要考查学生个性化的运动能力。包括篮球运动能力、足球运动能力、排球运动能力、动作技能组合和动作技能、持续运动能力六类项目,考生选择其中两类项目进行考试。各项目2023年具体考核内容为: (1)篮球运动能力动作组合:体前换手变向运球接行进间投篮——抢篮板——运球——急停跳投(女生可选择进行定点投篮)——抢篮板球——运球——摆球——滑步及转身。 (2)足球运动能力动作组合:快速运球——接球或停球——变向运球——变向运球接射门。 (3)排球运动能力动作组合:垫球——垫球接击球——发球——拦网——传球——传球接击球。 (4)动作技能组合:素质四项:连续完成俯卧撑8次<男>、6次<女>-跳跃5个障碍——连续前滚翻<2次>-30米跑。 (5)动作技能:投掷实心球。 (6)持续运动能力:包括1000米(男)、800米(女),100米游泳(不限泳姿),考生可从中选择一项考试。 二、考试规则及评分标准 考试规则和评分标准按《关于印发<东莞市初中学业水平考试体育与健康科目考试实施方案(2019年修订)>的通知》(东教考函〔2019〕29号)执行。其中,2023年继续对体能素质类项目考试评分标准进行调整: (一)“男子引体向上”“女子平行梯悬垂攀移”项目评分标准详见《2023年引体向上(男)、平行梯悬垂攀移(女)考试项目临时评分标准》。 (二)“双杠一分钟杠端跳起支撑前摆下”考试项目,2023年杠面高度继续保持为1.10米,长度及相关评分标准不变。 (三)明确2024年体能素质考试项目。男生为:引体向上;女生为:平行梯悬垂攀移;两个项目评分标准按照《关于印发<东莞市初中学业水平考试体育与健康科目考试实施方案(2019年修订)>的通知》(东教考函〔2019〕29号)所规定的标准实施。
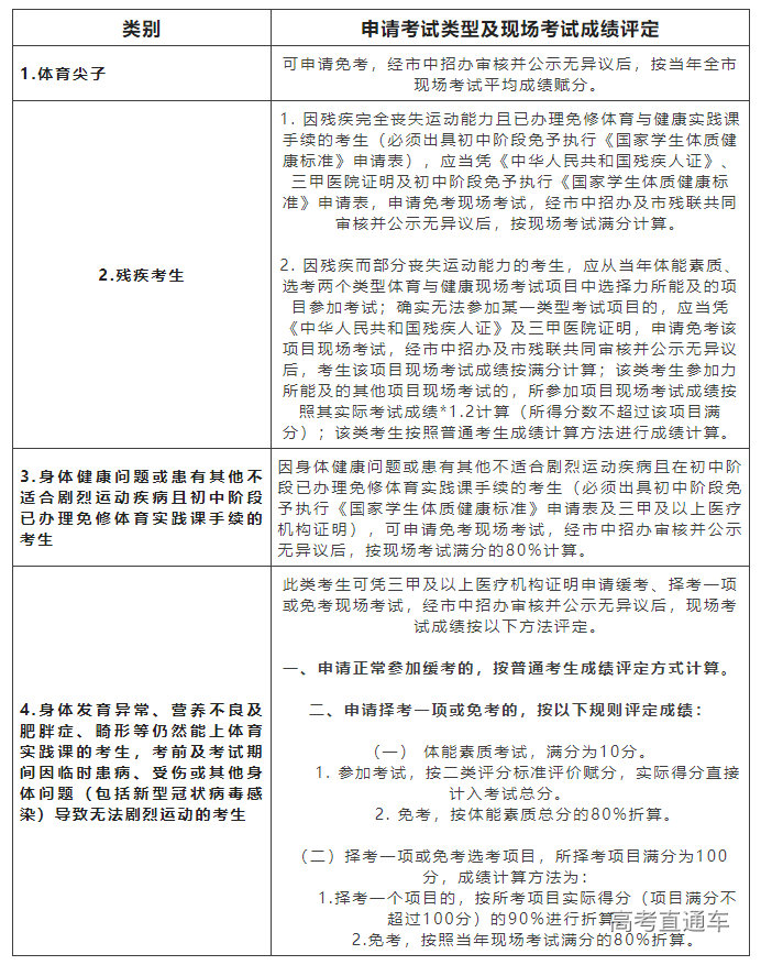
三、体育尖子和特殊考生 现场考试成绩评定 体育尖子和特殊考生的现场考试成绩评定方法如下: 教育君提醒广大考生: 每个人都是自己健康的“第一责任人”,在日常体育锻炼中,要科学合理、循序渐进安排运动训练,细致做好体育锻炼前、中、后的身体健康状况评估,切勿“带病训练”,降低日常训练和考试过程中可能产生的运动伤害风险。 预祝广大考生取得优异成绩!
附件(点击下载):附件:2023年引体向上(男)、平行梯悬垂攀移(女)考试项目临时评分标准.pdf


