目前,《四川省2026年普通高校招生实施规定》(下称《实施规定》)已公布,为帮助广大考生及家长快速掌握高考招生核心政策,将推出系列分期解读,针对大家高度关注的考试安排、志愿填报、录取批次等关键事项进行系统梳理。本期内容,将为大家详细介绍今年高考志愿填报时间和各批次的志愿设置情况。快和川小招一起来看~
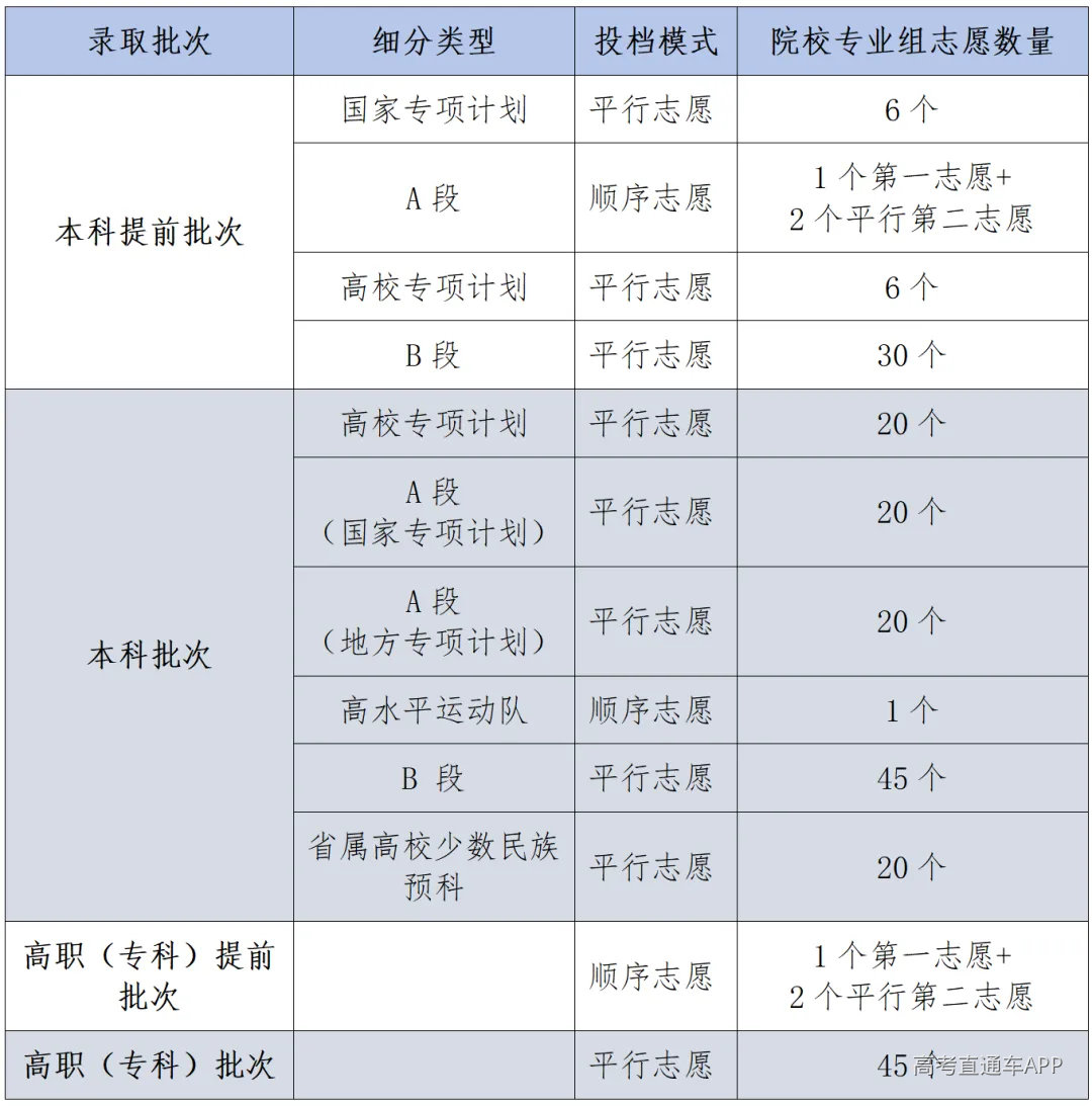
志愿填报时间如何安排 考生填报志愿安排在通知高考文化成绩之后进行,其中,本科提前批国家专项计划、本科提前批次A段、本科提前批次高校专项计划、艺术类本科提前批次志愿填报截止时间为6月28日17:00,其余本科〔含艺术体育类本科、“民族语言授课为主本科(含预科)”和“加授民族语文”本科〕志愿填报截止时间为7月1日17:00,专科提前批次、专科批次(含艺术体育类专科、“民族语言授课为主”专科和“加授民族语文”专科)志愿填报截止时间为7月5日17:00。 各批次志愿设置 一、普通类批次及志愿设置 1.本科提前批次 本科提前批次分为A段和B段。 本科提前批次国家专项计划设置6个平行的院校专业组志愿。 本科提前批次A段实行顺序志愿,设置1个院校专业组第一志愿和2个平行的院校专业组第二志愿。 本科提前批次高校专项计划设置6个平行的院校专业组志愿。 本科提前批次B段设置30个院校专业组志愿。 每个院校专业组志愿内设置6个专业志愿和是否服从专业调剂选项。 2.本科批次 本科批次分为A段、B段。 本科批次高校专项计划设置20个平行的院校专业组志愿。 本科批次A段含国家专项计划、地方专项计划,均实行平行志愿,分别设置20个院校专业组志愿。 本科批次高水平运动队设置1个院校专业组志愿,实行顺序志愿。 本科批次B段实行平行志愿,设置45个院校专业组志愿。 省属高校少数民族预科实行平行志愿,设置20个院校专业组志愿。 每个院校专业组志愿内设置6个专业志愿和是否服从专业调剂选项。 3.高职(专科)提前批次 高职(专科)提前批次实行顺序志愿,设置1个院校专业组第一志愿和2个平行的院校专业组第二志愿。 每个院校专业组志愿内设置6个专业志愿和是否服从专业调剂选项。 4.高职(专科)批次 高职(专科)批次实行平行志愿,设置45个院校专业组志愿。 每个院校专业组志愿内设置6个专业志愿和是否服从专业调剂选项。 二、艺术类批次及志愿设置 1.艺术类本科提前批次 艺术类本科提前批次实行顺序志愿,设置1个院校专业组志愿。 每个院校专业组志愿内设置6个专业志愿和是否服从专业调剂选项。 2.艺术类本科批次 艺术类本科批次实行平行志愿,设置45个院校专业组志愿。 每个院校专业组志愿内设置6个专业志愿和是否服从专业调剂选项。 3.艺术类高职(专科)批次 艺术类高职(专科)批次实行平行志愿,设置45个院校专业组志愿。 每个院校专业组志愿内设置6个专业志愿和是否服从专业调剂选项。 三、体育类批次及志愿设置 1.体育类本科批次 体育类本科批次实行平行志愿,设置20个院校专业组志愿。 每个院校专业组志愿内设置6个专业志愿和是否服从专业调剂选项。 2.体育类高职(专科)批次 体育类高职(专科)批次实行平行志愿,设置20个院校专业组志愿。 每个院校专业组志愿内设置6个专业志愿和是否服从专业调剂选项。 四、“民族语言授课为主”和“加授民族语文”批次及志愿设置 “民族语言授课为主”本科批次(含预科)实行平行志愿,设置20个院校专业组志愿;高职(专科)批次实行平行志愿,设置6个院校专业组志愿。 每个院校专业组志愿内设置6个专业志愿和是否服从专业调剂选项。 “加授民族语文”本科批次安排在“民族语言授课为主”本科、高职(专科)均实行平行志愿,分别设置6个院校专业组志愿。 每个院校专业组志愿内设置6个专业志愿和是否服从专业调剂选项。





