一批理工“后浪”,正乘势而起!
7月12日,浙江省委书记易炼红在杭州会见中国科学院院士、宁波东方理工大学(暂名)校长陈十一,上海韦尔半导体股份有限公司董事长虞仁荣,美国国家工程院院士张东晓一行。易炼红对宁波东方理工大学(暂名)的筹建工作给予充分肯定,并表示浙江省委、省政府将全力支持宁波东方理工大学(暂名)筹建工作,为学校提供更大的发展平台、更优的办学环境和更有含金量的政策支持。
图源:浙江在线
近年来,从国家到地方均在多点发力,支持推进理工类大学的建设发展。教育部2022年工作要点提出:布局建设新型高水平理工科大学。教育部高等教育司2023年工作要点又进一步明确:研究推进新型高水平理工科大学建设。今年4月,重庆宣布将实施高水平理工大学建设计划,推动理工科专业占比50%的院校向理工科大学转型。
这预示着,一批拥有广阔前景的理工科大学正在快速崛起,或将成为支撑科技强基的又一股新鲜力量!
图源:教育部高等教育司2023年工作要点
多所“理工大学”,要来了
今年是更名大学的关键时期,国内多所理工类院校紧抓机遇,力争跻身“理工大学”的行列。
6月,福建工程学院获教育部发函同意,成功更名为福建理工大学。
7月初,厦门市教育局透露:厦门理工学院更名为厦门理工大学工作已列入省高等学校设置“十四五”规划中,正稳步推进。
“湖南理工大学”“南阳理工大学”“东莞理工大学”“湖北理工大学”“南昌理工大学”的建设同样已在路上。
去年5月,《湖南理工学院“十四五”基本建设规划》发布,其中就提到:努力完成改办为湖南理工大学、获得博士学位授予单位资格两大发展任务。南阳理工学院也在其“十四五”事业发展规划中明确了发展目标:成为硕士学位授予单位;争取更名为南阳理工大学;综合实力排名进入全国理工类院校前100位......
哪所学院能率先成为下一所“理工大学”,值得期待!
理工新势力,展锋芒
除了更名的院校,多所办学定位为理工科方向的新大学,也在积极酝酿之中。其中,不少高校在筹建阶段就对标一流,展现出强劲的办学实力。
尚在筹建中的深圳理工大学(筹)凭借不断涌现的科研成果和持续壮大的高端人才队伍,成为“理工”新势力的典型代表。该校是由深圳市人民政府与中国科学院双方依托中国科学院深圳先进技术研究院共建,致力于建成理工为基、科学引领、世界一流的研究型大学。
7月7日,深圳理工大学(筹)生命健康学院讲席教授、中国科学院深圳先进技术研究院脑认知与脑疾病研究所叶克强团队,在《细胞》(Cell)发表了最新成果。7月11日,据中国科学院深圳先进技术研究院官网消息,深圳理工大学(筹)计算机科学与控制工程学院院长、讲席教授潘毅,当选为2023年欧洲自然科学院院士。据此前深圳新闻网报道,深圳理工大学(筹)着力组建一支与世界一流研究型大学建设目标相匹配的师资队伍,现已有专任教师近300人,其中约90%曾在世界一流高校和科研机构从事教学、研究工作,全职海内外院士已有12人。此外,学校还拥有2个诺贝尔奖实验室。
未来,凭借优质丰厚的科教资源,高起点、高标准、高水平、高质量建设的深圳理工大学(筹),或将为中国高等教育的发展带来更多惊喜。
图源:Cell官网
另一所定位高水平、创新型、国际化的新型研究型大学——宁波东方理工大学(暂名),也正向着世界级高等学府的目标高歌猛进。
据学校官网介绍,宁波东方理工大学(暂名)目前已初步建立了一支“政治素质过硬、教学科研能力突出、结构合理、充满活力、具有国际竞争力”的高素质师资队伍。截至目前,学校已正式签约50名核心教授(简称独立PI),其中院士/顶尖人才7人、国际著名学术机构会士(Fellow)12名、国家级高层次人才22名、34人拥有TOP 200院校的任职经验。10年内,宁波东方理工大学(暂名)的独立PI人数将达到600人。
未来在多方大力支持下,宁波东方理工大学(暂名)这颗冉冉升起的“理工之星”,发展势头将更加迅猛。
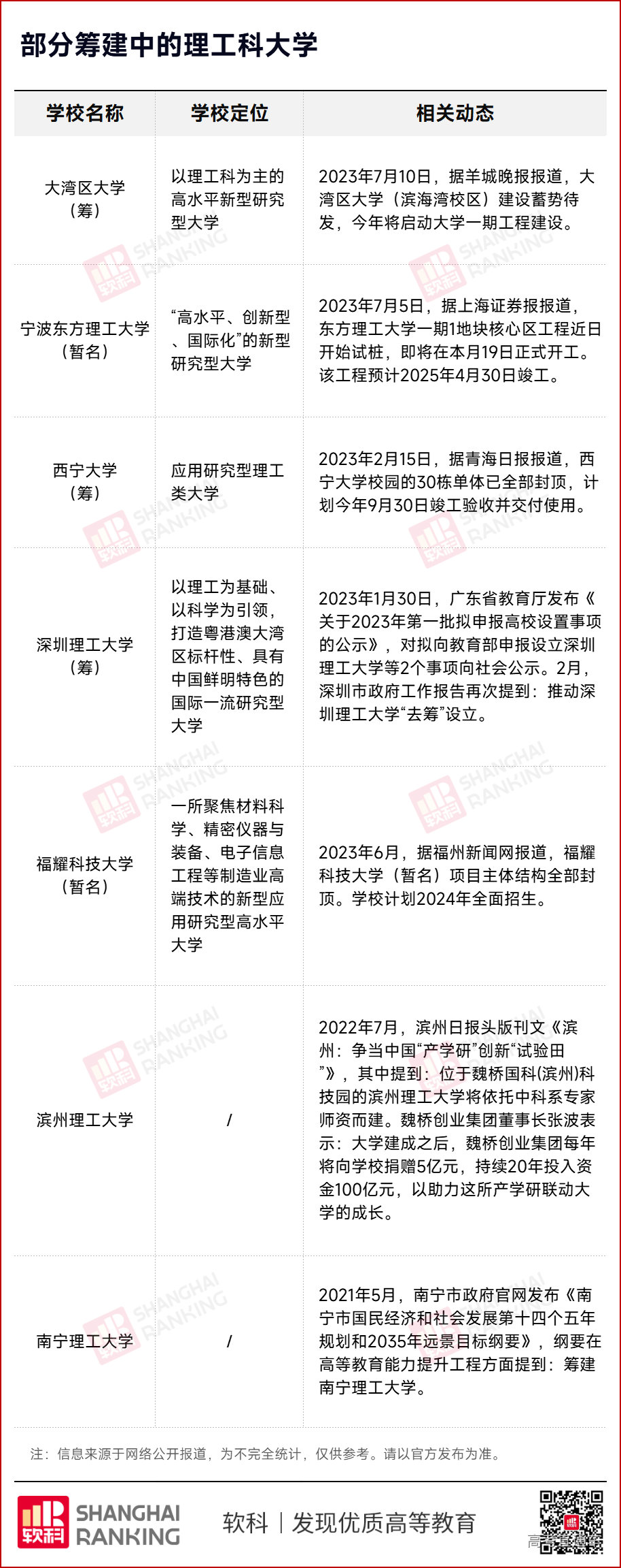
除了上述两所筹建与发展并行的新理工科大学,还有整体定位为以理工科为主的高水平新型研究型大学——大湾区大学(筹);对标国家“双一流”建设,打造的应用特色鲜明、服务改革发展的高水平应用研究型理工类大学——西宁大学(筹);聚焦材料科学、精密仪器与装备、电子信息工程等制造业高端技术的新型应用研究型高水平大学——福耀科技大学(暂名),以及山东正在筹建的滨州理工大学、广西正在筹建的南宁理工大学......
这些正在崛起的“理工”新势力,肩负着高水平、创新型的建设使命,以突围之势全力发展,渐展锋芒。可以看到,一批新型“理工”强校,正向我们走来!
理工“潜力股”,冲一流
在新理工类大学拔节生长的同时,现有高校中,一批理工大学“潜力股”同样不甘示弱,正以黑马之姿勇闯一流。
安全科学与工程学科实力雄厚的安徽理工大学,被视作安徽高校冲击一流的“先手棋”。
以“双一流”创建为引领,安徽理工大学近年来通过多渠道引进高端人才,积极组建由特聘院士教授、杰青、优青及企业院所高端专业人才导师等组成的专家智库。2022年以来,包括爱尔兰都柏林大学王文新教授、“大国工匠”朱恒银教授、国家级高层次人才唐春安教授、北京大学历史系教授(二级)、国家社科基金重大项目首席专家郭卫东教授、南方科技大学创新创业学院院长刘科院士等在内的多位学者相继加盟安理工,为学校的“双一流”创建再添人才动能。蓄势待发的安徽理工大学异军突起,指日可待。
图源:安徽理工大学
作为河南新一轮“双一流”创建预备役高校,河南理工大学安全科学与工程、测绘科学与技术两大学科获得重点支持,学科实力亦不容小觑。
例如,该校优势学科安全科学与工程学科在2017年第四轮学科评估中获A类评价,是全省高校唯一A类学科;2020年入选河南省特色骨干学科A类。另据河南理工大学校长杨小林介绍,在学校获得的8项国家科技进步二等奖中,有4项是该学科获得的。近年来,河南理工大学还通过设立一流学科建设特区,推进学科机制创新等多项举措高质量推动“双一流”创建工作,力争取得新突破。
河南理工大学获得2020年度国家科技进步二等奖
图源:河南理工大学
此外,长春理工大学、昆明理工大学等高校的“双一流”创建也备受支持。去年2月,吉林省教育厅在人民网领导留言板回复网友建议时就表示,启动“世界一流学科”建设培育工作,建立省校两级推动机制,加大政策扶持、项目倾斜和资金投入力度,支持长春理工大学已立项建设的学科实现内涵发展、特色发展、创新发展。去年10月,云南省人民政府办公厅发布《云南省人民政府履行教育职责自评报告》提到:支持昆明理工大学创建“双一流”。
理工“后浪”,来势汹汹。
无论是力争更名的理工类院校、从零建设的新型高校,还是瞄准一流的潜力选手,这股不可忽视的“理工”新势力,势必将在理工高校的建设名册上留下浓重一笔,成为重塑理工高校格局的生力军。







