1月4日,广州市教育局发布了关于公示2025年在穗高校服务广州高质量发展项目拟立项名单的通知。
名单显示,共拟立项项目21项,其中急需紧缺专业建设项目10项、拔尖创新人才培养类协同育人项目7项、中本贯通协同育人项目1项、教学发展监测项目1项、科研发展监测项目2项。
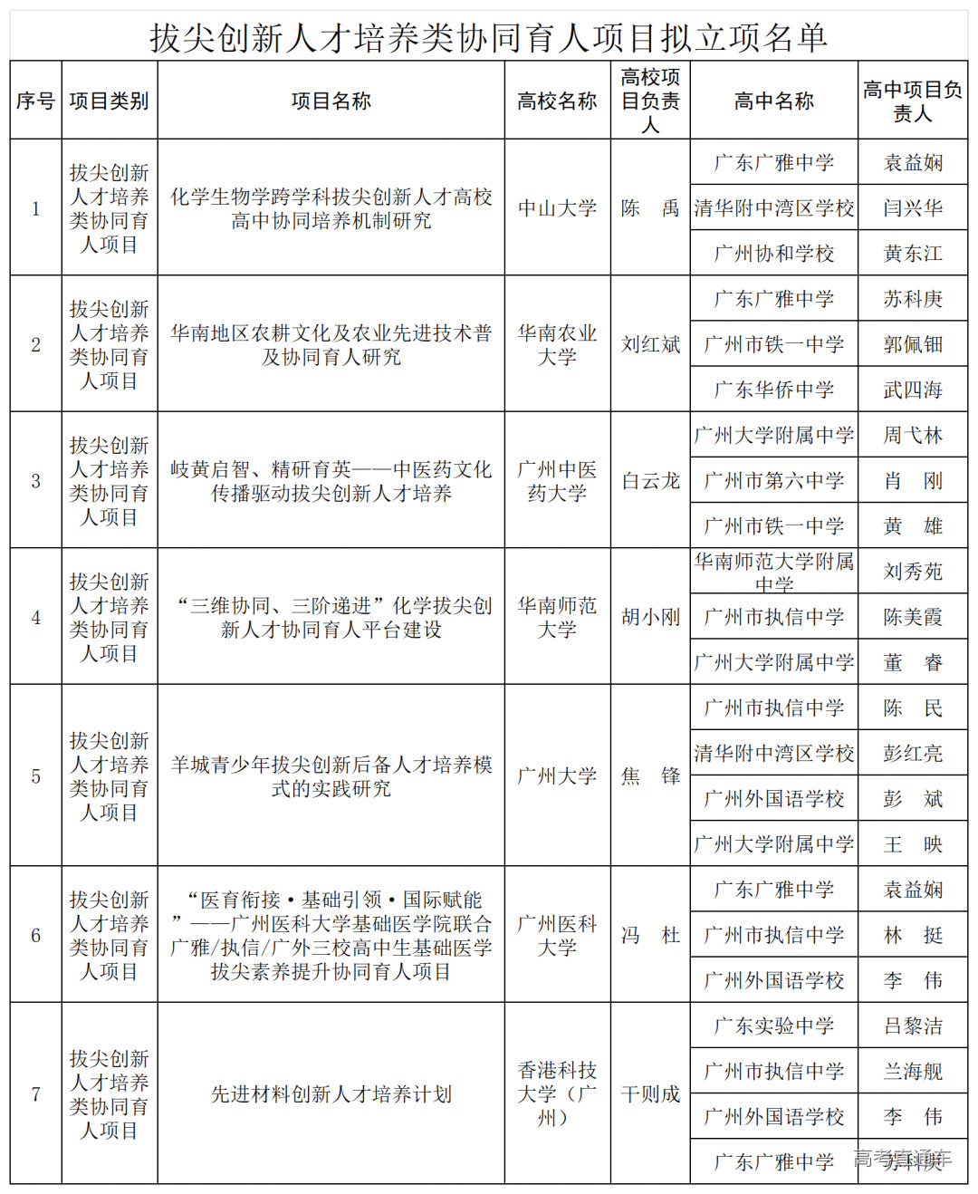
在高校拔尖创新人才培养类协同育人项目名单中,中山大学、华南农业大学、广州中医药大学、华南师范大学、广州大学、广州医科大学、香港科技大学(广州)等7所高校将与广州11所高中开展拔尖创新人才培养类协同育人项目。具体情况如下:
与高校开展拔尖创新人才培养类协同育人项目数目最多的是广雅和执信,均为4项。
来源:广州日报新花城客户端

