为进一步加强高素质干部队伍建设,大力培养首都高质量发展需要的优秀年轻干部人才,现决定在部分高校开展北京市2026年度定向选调和“优秀管理人才培养计划”(以下简称“优培计划”)招聘应届优秀大学毕业生工作。具体公告如下:
一、选调和招聘对象
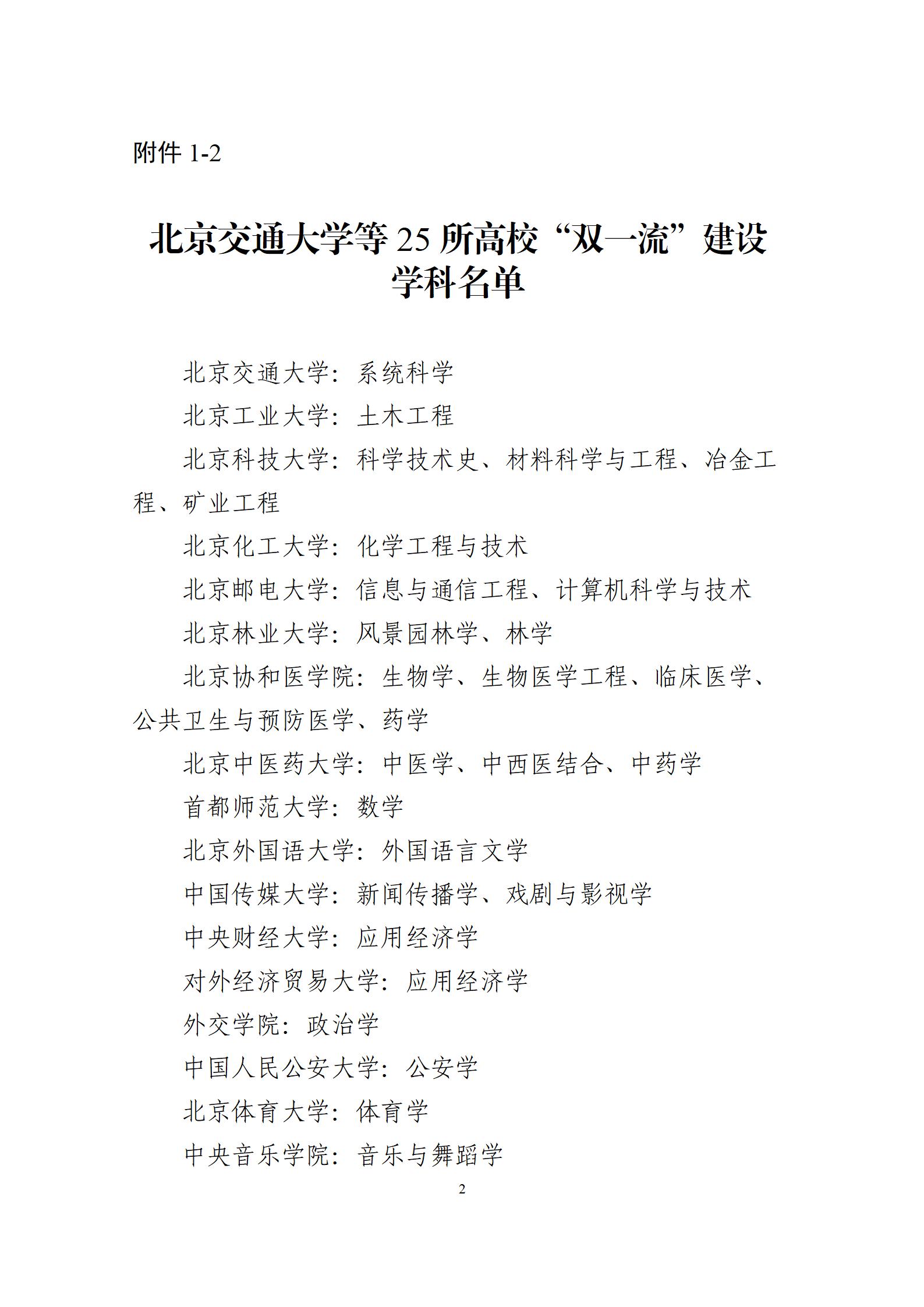
定向选调和“优培计划”招聘对象包括北京大学等43所“双一流”建设高校和北京交通大学等25所高校“双一流”建设学科应届优秀大学毕业生。
“优培计划”招聘对象还包括:
(一)北京工业大学等20所北京市属高校高精尖学科应届优秀大学毕业生;
(二)2025年8月1日至2026年7月31日期间取得世界排名前100名的国(境)外院校(以2025年软科世界大学学术排名为准)研究生学历学位、学制1年及以上、未落实工作单位,且本科阶段在“优培计划”面向的国(境)内相关学校(学科)就读的留学回国人员。
相关学校(学科)具体名单见附件。
定向选调职位为市级、区级机关和乡镇街道职位,计划选调529名;“优培计划”招聘职位为市属企事业单位职位,计划招聘401名。
二、选调和招聘条件
(一)具有中华人民共和国国籍;
(二)政治素质好,具有正确的政治立场和政治态度,认真学习习近平新时代中国特色社会主义思想,能够深刻领悟“两个确立”的决定性意义,增强“四个意识”、坚定“四个自信”、做到“两个维护”,自觉在思想上政治上行动上同以习近平同志为核心的党中央保持高度一致;
(三)自觉践行社会主义核心价值观,爱党爱国,有理想抱负和家国情怀,甘于为国家和人民服务奉献;
(四)作风朴实,诚实守信,吃苦耐劳,有较好的人际沟通和语言文字表达能力;
(五)学习成绩优良,最高学历期间必修课程无重修或补考,能如期毕业并取得大学本科及以上学历和相应学位的2026年全日制应届毕业生;国(境)内相关学校(学科)就读的非北京常住户口应届毕业生应符合《北京市引进毕业生管理办法》规定的条件要求;国(境)外高校非北京常住户口留学人员应符合《北京市促进留学人员来京创业和工作暂行办法》规定的条件要求;
(六)截至2025年9月,年满18周岁,本科生一般不超过24周岁,硕士研究生一般不超过27周岁,博士研究生一般不超过30周岁;
(七)具有正常履行职责的身体条件和心理素质;
(八)具备下述条件之一(京外高校的非北京生源应届毕业生须具备下述第2项条件):
1.中共党员(含中共预备党员);
2.在选调和招聘高校就读期间,获得过校级及以上“三好学生”“优秀学生干部”或者校级一等及以上学生奖学金;
3.具有参军入伍经历。
报考定向选调的人员还应具备《中华人民共和国公务员法》规定的条件。
定向培养、委托培养的应届毕业生,独立学院毕业生,毕业后申请第二学士学位毕业生,各类成人教育、远程教育毕业生,专升本毕业生不在定向选调和“优培计划”招聘范围内。
有违法违纪违规行为、学术不端和道德品行问题的,或有《中华人民共和国公务员法》和其他有关法律法规规定不得录用或聘用情形的,不得报考。报考人员不得报考录用后即构成回避关系的职位。
三、选调和招聘程序
选调工作严格按照公务员考录有关规定开展,“优培计划”招聘工作结合企事业单位招聘要求参照执行,采取自愿报名、组织推荐和考试考察相结合的方式进行。“优培计划”职位分为Ⅰ、Ⅱ两类,其中Ⅰ类为市级部门所属事业单位职位,报考此类职位的考生须参加定向选调笔试;Ⅱ类为市属高校、科研院所、医院、企业职位,仅报考此类职位的考生不参加定向选调笔试,具体招聘环节由各单位自行组织,具体工作流程和相关要求可查询各单位网站发布的招聘公告。留学回国人员组织推荐、资格复审、考察、签约等工作根据实际情况开展。主要有以下环节:
(一)报名推荐
1.发布公告。在北京市人力资源和社会保障局网站人事考试频道发布公告、简章。如需咨询报名条件等事宜,可与选调或招聘单位联系,咨询电话可通过简章查询。
2.网上报名。凡符合条件的应届毕业生均可于2025年9月22日9:00至2025年9月26日18:00期间,登录北京市人力资源和社会保障局网站人事考试频道(网址为http://rsj.beijing.gov.cn/ywsite/bjpta/,以下简称“报名系统”)进行报名。
符合报名条件的人员可同时报考1个定向选调职位、1个“优培计划”Ⅰ类职位、1个“优培计划”Ⅱ类职位,也可报考其中的1个或2个职位,每类最多报考1个职位。报考“优培计划”Ⅱ类职位的,报考前要认真阅读单位网站(见招聘简章备注栏)发布的招聘公告。
报名与考试时使用的本人有效居民身份证必须一致。报名时,考生要仔细阅读诚信承诺书,提交的报考申请材料应当真实、准确。提供虚假报考申请材料的,一经查实,即取消报考资格。对伪造、变造有关证件、材料、信息,骗取考试资格的,将按照有关规定严肃处理。考生与报考单位工作人员有亲属关系的,应当在报名时主动报告。
3.查询资格审查结果。考生于2025年9月22日至2025年9月27日期间登录报名系统查询是否通过资格审查。通过资格审查的,不能再报考其他职位。2025年9月22日9:00至2025年9月26日18:00期间,未通过资格审查的,可以改报其他职位;未审查的,考生可联系定向选调或“优培计划”招聘单位,申请改报其他职位;2025年9月26日18:00至2025年9月27日18:00期间,未审查或未通过资格审查的,不能再改报其他职位。
资格审查贯穿招录全过程。在各环节发现报考者不符合报考资格条件的,均可取消其报考资格或者录用聘用资格。
4.组织推荐。考生填写《北京市选调生推荐表》或《北京市“优秀管理人才培养计划”人员推荐表》上交各高校党委组织部审查推荐(留学回国人员为中共党员的须提供党组织关系所在单位<地>出具的推荐表,非中共党员的须提供本科就读学校出具的推荐表)。各高校党委组织部会同院系党组织在笔试前按照报考人员条件,负责对本校报名的毕业生进行报名信息审核,出具推荐意见。加盖公章的推荐表由考生在资格复审环节提交至定向选调或“优培计划”招聘单位。
5.打印准考证。报考定向选调职位或“优培计划”Ⅰ类职位的考生审核通过后,可于2025年10月14日10:00至2025年10月19日9:30期间从报名系统下载打印准考证。
(二)笔试面试
6.笔试。报考定向选调职位或“优培计划”Ⅰ类职位的考生参加统一笔试。笔试计划于2025年10月19日(星期日)上午9:00至11:30在北京、上海、武汉、广州、西安进行,考试科目为《综合能力测试》,考试时限150分钟,满分100分。2025年10月29日后,考生可通过报名系统查询笔试成绩和合格分数线,打印笔试成绩通知书,作为参加各定向选调或“优培计划”Ⅰ类职位招聘单位面试及调剂的凭证。
7.资格复审。定向选调和“优培计划”Ⅰ类招聘单位根据笔试成绩从高到低的顺序,按照定向选调或“优培计划”招聘简章中规定的面试比例确定拟进入面试人选名单。拟进入面试人选须进行资格复审,资格复审包括审查考生户籍、身份、学历和报考职位资格条件要求的相关等级、资格、资质证书等材料。凡有关材料主要信息不实,影响资格复审结果的,选调或招聘单位有权取消该报考者参加面试的资格。
8.确定首批面试人选名单。定向选调和“优培计划”Ⅰ类招聘单位根据考生资格复审情况确定首批进入面试人选,该名单将在报名系统公布。
9.调剂。资格复审后,达到笔试合格分数线的人数与计划录用人数比例低于面试比例的定向选调职位,将进行调剂。调剂职位将于2025年11月1日在报名系统公布,考生可于2025年11月3日9:00至2025年11月4日18:00期间登录报名系统进行报名。报考选调职位、参加统一笔试、成绩达到合格分数线,且未进入首批参加面试人选名单的考生可参加调剂。根据调剂报名考生的笔试成绩,按照职位空缺名额,通知进入调剂范围的考生进行调剂资格审查。审查结束后在报名系统公布调剂人选名单。进入调剂人选名单的人选不再参加原报考职位递补。
10.面试和专业能力测试。定向选调面试公告将在报名系统发布,部分选调单位将组织专业能力测试。参加面试人数与计划录用人数比例低于3:1的定向选调职位,考生面试成绩应达到面试公告中确定的面试合格分数线方可进入体检和考察。“优培计划”Ⅰ类职位面试和专业能力测试工作在定向选调面试工作结束后开展,由各招聘单位按照事业单位招聘要求自行组织,相关公告将在招聘单位网站发布。
11.确定综合成绩。报考定向选调和“优培计划”Ⅰ类招聘职位考生综合成绩的计算方法为:未组织专业能力测试的,笔试成绩占30%,面试成绩占70%;组织专业能力测试的,笔试成绩占30%,专业能力测试成绩占20%,面试成绩占50%。按照综合成绩从高到低的顺序确定参加体检和考察的人选。
(三)体检考察
12.体检。定向选调体检工作严格按照公务员录用体检通用标准等有关规定组织实施,在北京市指定的体检医疗机构进行体检。“优培计划”招聘体检工作由各招聘单位根据聘用要求自行组织。
13.考察。各单位深入考察对象所在高校、档案存管机构等了解情况,全面了解考察对象的政治素质、道德品行、能力素质、心理素质、学习表现、遵纪守法和廉洁自律情况,以及是否具有应当回避的情形、身心健康状况、与职位匹配度等情况。部分市级招录机关实行差额考察,实行差额考察的会在面试公告中载明差额比例。根据职位需要,各单位可以对报考者有关心理素质进行测评,测评结果作为择优确定拟选调或聘用人员的重要参考。
(四)公示和办理录用手续
14.公示。根据综合成绩、体检结果和考察情况等综合考虑择优确定拟选调或聘用人选,名单在单位网站进行公示,定向选调公示期为5个工作日,“优培计划”招聘公示期为7个工作日。
15.办理录用手续。公示期满,对没有问题或者反映的问题不影响录用的人员,定向选调或“优培计划”招聘单位与拟选调或聘用人员签订高校毕业生就业协议,拟录用人员取得学历、学位证书后,分别办理公务员录用手续或签订聘用合同(劳动合同),并协助办理户籍迁移等相关手续。
录用工作结束后,将适时开展定向选调补录工作,公告另行发布。
报考本次定向选调或“优培计划”招聘的人员,也可以参加北京市2026年度公务员考录。考生一经确定为定向选调生或“优培计划”人员,其参加的北京市2026年度公务员考录程序自动终止。
本次考试不收取任何费用。有关报考政策、考务安排等详见《北京市2026年度定向选调和“优培计划”招聘应届优秀大学毕业生报考指南》,请各位考生详细阅读后报考。
政策咨询电话:010-55568755
网上报名技术及考务咨询电话:010-12333
附件:1.相关学校及学科名单
3.北京市2026年度“优培计划”招聘应届优秀大学毕业生简章
4.北京市2026年度定向选调和“优培计划”招聘应届优秀大学毕业生报考指南
7.北京市“优秀管理人才培养计划”人员推荐表—国(境)外院校考生填写
中共北京市委组织部
2025年9月12日
附件1: 相关学校及学科名单
附件2:北京市2026年度定向选调应届优秀大学毕业生简章
| 附件2 | |||||||||||||||
| 北京市2026年度定向选调应届优秀大学毕业生简章 (共359个职位,招录529人) | |||||||||||||||
| 序号 | 职位代码 | 单位名称 | 职位名称 | 职位简介 | 招考人数 | 面试比例 | 学历 要求 | 学位要求 | 专业要求 | 政治 面貌 | 其它条件 | 是否组织专业能力测试 | 是否参照公务员法管理单位职位 | 考生咨询电话 | 备注 |
| 1 | 219900101 | 中共北京市纪律检查委员会、北京市监察委员会 | 纪检监察岗一 | 负责监督执纪执法等工作 | 3 | 5:1 | 本科或硕士研究生 | 与最高学历相对应的学位 | 本科:经济学(02),工商管理类(1202) 研究生:应用经济学(0202),金融(0251),工商管理学(1202),会计(1253),审计(1257) | 中共党员 | 1.本科:工商管理类(1202)专业方向须为会计学、审计学方向; 2.研究生:工商管理学(1202)专业方向须为会计学方向; 3.能适应高强度工作。 | 否 | 否 | 010-55561861 | |
| 2 | 219900102 | 中共北京市纪律检查委员会、北京市监察委员会 | 纪检监察岗二 | 负责监督执纪执法等工作 | 3 | 5:1 | 本科或硕士研究生 | 与最高学历相对应的学位 | 本科:电子信息类(0807),计算机类(0809),管理科学与工程类(1201) 研究生:计算机科学与技术(0812),软件工程(0835),电子信息(0854) | 中共党员 | 1.本科:电子信息类(0807)专业方向须为人工智能方向,管理科学与工程类(1201)专业方向须为大数据管理与应用方向; 2.能适应高强度工作。 | 否 | 否 | 010-55561861 | |
| 3 | 219900103 | 中共北京市纪律检查委员会、北京市监察委员会 | 纪检监察岗三 | 负责监督执纪执法等工作 | 4 | 5:1 | 本科或硕士研究生 | 与最高学历相对应的学位 | 本科:法学类(0301) 研究生:法学(0301),纪检监察学(0308),法律(0351) | 中共党员 | 1.通过国家司法考试或国家统一法律职业资格考试(A类); 2.能适应高强度工作。 | 否 | 否 | 010-55561861 010-55561209 | |
| 4 | 219900201 | 中共北京市委办公厅 | 文字综合岗 | 负责综合文稿和公文起草等工作 | 3 | 5:1 | 硕士研究生及以上 | 与最高学历相对应的学位 | 哲学(01),经济学(02),法学(0301),政治学(0302),社会学(0303),马克思主义理论(0305),法律(0351),社会工作(0352),教育学(04),文学(05) | 中共党员 | 能适应高强度工作。 | 是 | 否 | 010-55567120 | |
| 5 | 219900202 | 中共北京市委办公厅 | 综合管理岗 | 负责综合管理、调查研究等工作 | 2 | 8:1 | 硕士研究生及以上 | 与最高学历相对应的学位 | 理学(07),工学(08) | 中共党员 | 能适应高强度工作。 | 是 | 否 | 010-55567120 | |
| 6 | 219900301 | 北京市专用通信局 | 通信管理岗 | 负责专用通信系统建设、运行维护和网络管理等工作 | 3 | 5:1 | 硕士研究生及以上 | 与最高学历相对应的学位 | 数学(0701),系统科学(0711),电气工程(0808),电子科学与技术(0809),信息与通信工程(0810),控制科学与工程(0811),计算机科学与技术(0812),土木工程(0814),软件工程(0835),安全科学与工程(0837),网络空间安全(0839),电子信息(0854),集成电路科学与工程(1401),智能科学与技术(1405) | 中共党员 | 能适应高强度工作。 | 是 | 是 | 010-55560005 | |
| 7 | 219900302 | 北京市专用通信局 | 综合管理岗 | 负责综合管理、调查研究等工作 | 2 | 8:1 | 硕士研究生及以上 | 与最高学历相对应的学位 | 法学(03),文学(05),历史学(06),管理学(12) | 中共党员 | 能适应高强度工作。 | 是 | 是 | 010-55560005 | |
| 8 | 219900401、219900402 | 中共北京市委组织部 | 所属单位综合管理岗 | 负责组织工作有关文稿起草、综合协调、组织实施等工作 | 2 | 8:1 | 硕士研究生及以上 | 与最高学历相对应的学位 | 哲学(0101),经济学(02),教育学(0401),心理学(0402),教育(0451),应用心理(0454),文学(05),历史学(06),数学(0701),物理学(0702),系统科学(0711),统计学(0714),城乡规划学(0833),城乡规划(0853),管理学(12),交叉学科(14) | 中共党员 | 是 | 是 | 010-55569935 | 按照男女1:1录取,女性请填报职位219900401,男性请填报职位219900402。 | |
| 9 | 219900501 | 中共北京市委统一战线工作部(北京市人民政府侨务办公室) | 统战工作岗 | 负责统战工作文稿起草、调查研究、组织协调、统筹联系统战代表人士等工作 | 1 | 8:1 | 硕士研究生及以上 | 与最高学历相对应的学位 | 不限 | 中共党员 | 否 | 否 | 010 -55569650 | ||
| 10 | 219900601、219900602 | 中共北京市委社会工作部 | 文字综合岗 | 负责调查研究、综合文稿起草和公文办理等工作 | 2 | 8:1 | 仅限硕士研究生 | 硕士 | 哲学(01),法学(03),文学(05) | 中共党员 | 否 | 否 | 010 -55560247 | 按照男女1:1录取,女性请填报职位219900601,男性请填报职位219900602。 | |
| 11 | 219900702 | 中共北京市委研究室(中共北京市委全面深化改革委员会办公室) | 综合调研岗 | 负责围绕党建工作开展调查研究,起草市委重要文件、重要文稿等工作 | 1 | 8:1 | 仅限硕士研究生 | 硕士 | 哲学(01),理论经济学(0201),政治学(0302),马克思主义理论(0305),中共党史党建学(0307) | 中共党员 | 理论经济学(0201)专业方向须为政治经济学方向。 | 是 | 否 | 010-55563765 | |
| 12 | 219900801、219900802 | 中共北京市委网络安全和信息化委员会办公室(北京市互联网信息办公室) | 北京市网络监管和应急指挥中心应急处置岗 | 负责网络信息监测和应急处置等工作 | 2 | 8:1 | 硕士研究生及以上 | 与最高学历相对应的学位 | 电子科学与技术(0809),信息与通信工程(0810),计算机科学与技术(0812),软件工程(0835),网络空间安全(0839),电子信息(0854) | 中共党员 | 否 | 是 | 010-55520165 | 按照男女1:1录取,女性请填报职位219900801,男性请填报职位219900802。 | |
| 13 | 219900701 | 中共北京市委研究室(中共北京市委全面深化改革委员会办公室) | 综合调研岗 | 负责围绕经济工作开展调查研究,起草市委重要文件、重要文稿等工作 | 1 | 8:1 | 仅限硕士研究生 | 硕士 | 经济学(02) | 中共党员 | 是 | 否 | 010-55563765 | ||
| 14 | 219900901、219900902 | 中共北京市委机构编制委员会办公室 | 综合管理岗 | 负责机构编制事项审核审批、调查研究、综合管理等工作 | 2 | 8:1 | 硕士研究生及以上 | 与最高学历相对应的学位 | 不限 | 中共党员 | 否 | 否 | 010-55563918 | 按照男女1:1录取,女性请填报职位219900901,男性请填报职位219900902。 | |
| 15 | 219901001、219901002 | 中共北京市委金融委员会办公室、中共北京市委金融工作委员会(北京市地方金融管理局) | 综合服务管理岗 | 负责金融综合管理和金融服务等工作 | 4 | 8:1 | 硕士研究生及以上 | 与最高学历相对应的学位 | 经济学(02),法学(0301),法律(0351),数学(0701),统计学(0714),计算机科学与技术(0812),软件工程(0835) | 中共党员 | 否 | 否 | 010-88011774 010-88011775 | 按照男女1:1录取,女性请填报职位219901001,男性请填报职位219901002。 | |
| 16 | 219901101、219901102 | 中共北京市委台湾工作办公室(北京市人民政府台湾事务办公室) | 综合协调岗 | 负责政策研究制定,组织开展京台交流等工作 | 2 | 8:1 | 硕士研究生及以上 | 与最高学历相对应的学位 | 哲学(0101),应用经济学(0202),法学(0301),政治学(0302),社会学(0303),法律(0351),社会工作(0352),中国语言文学(0501),新闻传播学(0503),新闻与传播(0552),中国史(0602) | 中共党员 | 1.全国大学英语六级考试成绩达到合格或425分以上; 2.能适应高强度工作。 | 是 | 否 | 010-55564160 | 按照男女1:1录取,女性请填报职位219901101,男性请填报职位219901102。 |
| 17 | 219901201、219901202 | 中共北京市委市直属机关工作委员会 | 党建工作岗 | 负责基层党组织建设、党员教育管理、党建宣传、党建研究等工作 | 2 | 8:1 | 硕士研究生及以上 | 与最高学历相对应的学位 | 不限 | 中共党员 | 否 | 否 | 010-55564337 010-55564359 | 按照男女1:1录取,女性请填报职位219901201,男性请填报职位219901202。 | |
| 18 | 219901301 | 北京市人大常委会机关 | 财经管理岗 | 负责财政经济方面的立法监督等工作 | 1 | 8:1 | 硕士研究生及以上 | 与最高学历相对应的学位 | 经济学(02) | 中共党员 | 否 | 否 | 010-55588198 | ||
| 19 | 219901302 | 北京市人大常委会机关 | 立法监督岗 | 负责地方性法规的立法以及人大监督等工作 | 2 | 8:1 | 硕士研究生及以上 | 与最高学历相对应的学位 | 法学(0301),法律(0351) | 中共党员 | 本科专业须为法学类(0301),硕士研究生专业须为法学(0301)或法律(0351)。 | 否 | 否 | 010-55588198 | |
| 20 | 219901401 | 北京市人民政府办公厅 | 综合管理岗 | 负责综合管理、调查研究、文稿起草、公文办理、政策研究等工作 | 3 | 8:1 | 硕士研究生及以上 | 与最高学历相对应的学位 | 应用经济学(0202),金融(0251),应用统计(0252),数字经济(0258),社会学(0303),马克思主义理论(0305),社会工作(0352),统计学(0714),电子科学与技术(0809),计算机科学与技术(0812),城乡规划学(0833),城乡规划(0853),电子信息(0854),管理科学与工程(1201),公共管理学(1204),公共管理(1252),集成电路科学与工程(1401),智能科学与技术(1405) | 中共党员 | 能适应高强度工作。 | 是 | 否 | 010-55576664 | |
| 21 | 219901501、219901502 | 北京市发展和改革委员会 | 宏观政策研究岗一 | 负责国民经济和社会发展有关领域宏观政策研究等工作 | 4 | 5:1 | 硕士研究生及以上 | 与最高学历相对应的学位 | 数学(0701),物理学(0702),化学(0703),系统科学(0711),生态学(0713),力学(0801),机械工程(0802),光学工程(0803),仪器科学与技术(0804),材料科学与工程(0805),电子科学与技术(0809),信息与通信工程(0810),控制科学与工程(0811),计算机科学与技术(0812),建筑学(0813),土木工程(0814),水利工程(0815),交通运输工程(0823),环境科学与工程(0830),风景园林(0862),集成电路科学与工程(1401),智能科学与技术(1405),纳米科学与工程(1406) | 中共党员 | 否 | 否 | 010-55590491 010-55590502 | 按照男女1:1录取,女性请填报职位219901501,男性请填报职位219901502。 | |
| 22 | 219901503、219901504 | 北京市发展和改革委员会 | 宏观政策研究岗二 | 负责国民经济和社会发展有关领域宏观政策研究等工作 | 2 | 8:1 | 硕士研究生及以上 | 与最高学历相对应的学位 | 经济学(02),法学(0301),地理学(0705),城乡规划学(0833),城乡规划(0853) | 中共党员 | 否 | 否 | 010-55590491 010-55590502 | 按照男女1:1录取,女性请填报职位219901503,男性请填报职位219901504。 | |
| 23 | 219901601 | 北京市教育委员会 | 综合管理岗 | 负责综合协调、会议调研、公文处理、督查督办等工作 | 1 | 8:1 | 硕士研究生及以上 | 与最高学历相对应的学位 | 不限 | 中共党员 | 是 | 否 | 010-55563451 010-55563462 | ||
| 24 | 219901602 | 北京市教育委员会 | 基础教育综合改革岗 | 负责基础教育领域政策文件起草、指导区校实践等工作 | 1 | 8:1 | 仅限硕士研究生 | 硕士 | 不限 | 中共党员 | 能适应高强度工作。 | 是 | 否 | 010-55563451 010-55563462 | |
| 25 | 219901603 | 北京市教育委员会 | 科研管理岗 | 负责高校科研平台建设、科研项目和科技成果转化管理等工作 | 1 | 8:1 | 硕士研究生及以上 | 与最高学历相对应的学位 | 不限 | 中共党员 | 是 | 否 | 010-55563451 010-55563462 | ||
| 26 | 219901701 | 北京市科学技术委员会、中关村科技园区管理委员会 | 科技管理岗 | 负责人工智能、量子、区块链等领域科技发展规划和政策研究、科技项目组织实施等工作 | 1 | 8:1 | 硕士研究生及以上 | 与最高学历相对应的学位 | 物理学(0702),光学工程(0803),仪器科学与技术(0804),电子科学与技术(0809),信息与通信工程(0810),计算机科学与技术(0812),软件工程(0835),电子信息(0854),集成电路科学与工程(1401),智能科学与技术(1405) | 中共党员 | 否 | 否 | 010-55577959 | ||
| 27 | 219901702 | 北京市科学技术委员会、中关村科技园区管理委员会 | 综合管理岗 | 负责文稿起草、调查研究、联系服务实验室等工作 | 1 | 8:1 | 硕士研究生及以上 | 与最高学历相对应的学位 | 物理学(0702),化学(0703),系统科学(0711),科学技术史(0712),机械工程(0802),仪器科学与技术(0804),材料科学与工程(0805),电子科学与技术(0809),信息与通信工程(0810),计算机科学与技术(0812),生物医学工程(0831),软件工程(0835),生物工程(0836),网络空间安全(0839),电子信息(0854),机械(0855),材料与化工(0856),生物与医药(0860),基础医学(1001),集成电路科学与工程(1401),国家安全学(1402),智能科学与技术(1405) | 中共党员 | 否 | 否 | 010-55577959 | ||
| 28 | 219901703 | 北京市科学技术委员会、中关村科技园区管理委员会 | 北京市实验动物管理办公室综合管理岗 | 负责人类遗传资源日常监督管理等工作 | 1 | 8:1 | 硕士研究生及以上 | 与最高学历相对应的学位 | 生物学(0710),生态学(0713),生物医学工程(0831),生物与医药(0860) | 中共党员 | 否 | 是 | 010-55572371 | ||
| 29 | 219901704 | 北京市科学技术委员会、中关村科技园区管理委员会 | 北京市自然科学基金委员会办公室项目管理岗 | 负责项目管理、规划研究等工作 | 1 | 8:1 | 硕士研究生及以上 | 与最高学历相对应的学位 | 机械工程(0802),仪器科学与技术(0804),动力工程及工程热物理(0807),电气工程(0808),控制科学与工程(0811),航空宇航科学与技术(0825),软件工程(0835),电子信息(0854),机械(0855),能源动力(0858),基础医学(1001) | 中共党员 | 否 | 是 | 010-55571213 | ||
| 30 | 219901705 | 北京市科学技术委员会、中关村科技园区管理委员会 | 北京市科学技术奖励工作办公室奖励管理岗 | 负责科技奖励评审的组织与管理、前沿领域跟踪、奖励政策、获奖成果及人物宣传等工作 | 1 | 8:1 | 硕士研究生及以上 | 与最高学历相对应的学位 | 数学(0701),生态学(0713),网络空间安全(0839),集成电路科学与工程(1401) | 中共党员 | 否 | 是 | 010-55571299 | ||
| 31 | 219901801 | 北京市经济和信息化局 | 业务管理岗一 | 负责推进机器人、智能制造产业发展等工作 | 1 | 8:1 | 硕士研究生及以上 | 与最高学历相对应的学位 | 机械工程(0802),机械(0855),智能科学与技术(1405) | 中共党员 | 否 | 否 | 010-55520719 010-55520717 | ||
| 32 | 219901802 | 北京市经济和信息化局 | 业务管理岗二 | 负责电子信息产业发展政策研究、重大项目推进、产业创新平台服务等工作 | 1 | 8:1 | 硕士研究生及以上 | 与最高学历相对应的学位 | 物理学(0702),电子科学与技术(0809),电子信息(0854),集成电路科学与工程(1401) | 中共党员 | 否 | 否 | 010-55520719 010-55520717 | ||
| 33 | 219901803 | 北京市经济和信息化局 | 产业发展岗一 | 负责绿色能源领域政策研究、重大项目推进和产业发展等工作 | 1 | 8:1 | 硕士研究生及以上 | 与最高学历相对应的学位 | 动力工程及工程热物理(0807),电气工程(0808),能源动力(0858) | 中共党员 | 否 | 否 | 010-55520719 010-55520717 | ||
| 34 | 219901804 | 北京市经济和信息化局 | 产业发展岗二 | 负责信息软件产业规划、重大项目推进和产业发展等工作 | 1 | 8:1 | 硕士研究生及以上 | 与最高学历相对应的学位 | 信息与通信工程(0810),计算机科学与技术(0812),软件工程(0835),电子信息(0854) | 中共党员 | 否 | 否 | 010-55520719 010-55520717 | ||
| 35 | 219901901 | 北京市公安局 | 信息管理岗 | 负责网站设计开发、内容管理、故障修复等工作 | 1 | 8:1 | 硕士研究生及以上 | 与最高学历相对应的学位 | 电子科学与技术(0809),计算机科学与技术(0812),软件工程(0835),电子信息(0854) | 中共党员 | 考生须达到公安机关录用人民警察的各项标准(体能测评、体检、心理测试、综合考察,本岗位体能测评免测1000米(男)/800米(女)跑项目)。 | 否 | 否 | 010-85222226 | |
| 36 | 219901902 | 北京市公安局 | 信息化建设岗 | 负责警务通信和指挥科技建设、应用等工作 | 2 | 8:1 | 硕士研究生及以上 | 与最高学历相对应的学位 | 信息与通信工程(0810),计算机科学与技术(0812) | 不限 | 考生须达到公安机关录用人民警察的各项标准(体能测评、体检、心理测试、综合考察,本岗位体能测评免测1000米(男)/800米(女)跑项目)。 | 否 | 否 | 010-85222447 | |
| 37 | 219901903 | 北京市公安局 | 预算管理岗 | 负责预算管理、财务管理、经费执行等工作 | 1 | 8:1 | 硕士研究生及以上 | 与最高学历相对应的学位 | 应用经济学(0202),金融(0251),应用统计(0252),工商管理学(1202),工商管理(1251),会计(1253) | 中共党员 | 考生须达到公安机关录用人民警察的各项标准(体能测评、体检、心理测试、综合考察)。 | 否 | 否 | 010-85223921 | |
| 38 | 219901904 | 北京市公安局 | 装备管理岗 | 负责警务装备发展建设和保障管理等工作 | 1 | 8:1 | 硕士研究生及以上 | 与最高学历相对应的学位 | 信息与通信工程(0810),计算机科学与技术(0812),兵器科学与技术(0826) | 中共党员 | 考生须达到公安机关录用人民警察的各项标准(体能测评、体检、心理测试、综合考察)。 | 否 | 否 | 010-85223921 | |
| 39 | 219901905 | 北京市公安局 | 侦查分析岗一 | 负责运用科技信息化技术对经济案件开展分析与研判等工作 | 1 | 8:1 | 硕士研究生及以上 | 与最高学历相对应的学位 | 计算机科学与技术(0812),软件工程(0835),电子信息(0854) | 中共党员 | 考生须达到公安机关录用人民警察的各项标准(体能测评、体检、心理测试、综合考察)。 | 否 | 否 | 010-83991225 | |
| 40 | 219901906 | 北京市公安局 | 侦查分析岗二 | 负责经济案件侦查、资金审计等工作 | 1 | 8:1 | 硕士研究生及以上 | 与最高学历相对应的学位 | 应用经济学(0202),金融(0251),应用统计(0252),税务(0253),资产评估(0256),数字经济(0258),工商管理学(1202),会计(1253),审计(1257) | 中共党员 | 1.工商管理学(1202)专业方向须为会计学方向; 2.考生须达到公安机关录用人民警察的各项标准(体能测评、体检、心理测试、综合考察)。 | 否 | 否 | 010-83991225 | |
| 41 | 219901907 | 北京市公安局 | 科技信息化岗 | 负责业务数据建模及分析、信息化系统建设等工作 | 1 | 8:1 | 硕士研究生及以上 | 与最高学历相对应的学位 | 计算机科学与技术(0812),软件工程(0835),电子信息(0854) | 中共党员 | 考生须达到公安机关录用人民警察的各项标准(体能测评、体检、心理测试、综合考察)。 | 是 | 否 | 010-62074121 | |
| 42 | 219901908 | 北京市公安局 | 涉外法制岗 | 负责涉外法律法规、出入境政策、移民管理服务政策研究等工作 | 2 | 8:1 | 硕士研究生及以上 | 与最高学历相对应的学位 | 法学(0301),政治学(0302),公安学(0306) | 不限 | 1.法学(0301)专业方向须为法学理论、国际法学方向,政治学(0302)专业方向须为国际政治、国际关系、外交学方向; 2.通过国家司法考试或国家统一法律职业资格考试(A类); 3.考生须达到公安机关录用人民警察的各项标准(体能测评、体检、心理测试、综合考察)。 | 否 | 否 | 010-64034216 | |
| 43 | 219902001 | 北京市民政局 | 北京市接济救助管理事务中心综合管理服务岗 | 负责综合协调、调查研究、文稿起草等工作 | 1 | 8:1 | 硕士研究生及以上 | 与最高学历相对应的学位 | 法学(03) | 中共党员 | 否 | 是 | 010-55522251 010-55522249 | ||
| 44 | 219902002 | 北京市民政局 | 北京市社会组织管理中心文字综合岗 | 负责综合文稿起草、政策理论研究、公文办理等工作 | 1 | 8:1 | 硕士研究生及以上 | 与最高学历相对应的学位 | 哲学(01),经济学(02),法学(0301),政治学(0302),中国语言文学(0501),新闻传播学(0503),新闻与传播(0552) | 中共党员 | 否 | 是 | 010-55521546 | ||
| 45 | 219902101 | 北京市司法局 | 法治宣传岗 | 负责拟订法治宣传教育规划,组织实施普法宣传工作,指导依法治理和法治创建等工作 | 1 | 8:1 | 硕士研究生及以上 | 与最高学历相对应的学位 | 法学(0301),法律(0351) | 中共党员 | 1.全国大学英语四级考试成绩达到合格或425分以上; 2.通过国家司法考试或国家统一法律职业资格考试(A类)。 | 否 | 否 | 010-55579086 010-55578940 | |
| 46 | 219902201、219902202 | 北京市财政局 | 综合业务岗一 | 负责研究有关领域经费管理政策和办法等工作 | 2 | 8:1 | 硕士研究生及以上 | 与最高学历相对应的学位 | 应用经济学(0202),应用统计(0252),税务(0253),法学(0301),法律(0351),数学(0701),统计学(0714),电子科学与技术(0809),建筑学(0813),土木工程(0814),城乡规划(0853),管理科学与工程(1201),工商管理学(1202),公共管理学(1204),会计(1253) | 中共党员 | 建筑学(0813)专业方向须为城市规划与设计方向,公共管理学(1204)专业方向须为土地资源管理方向。 | 否 | 否 | 010-55592510 010-55592503 | 按照男女1:1录取,女性请填报职位219902201,男性请填报职位219902202。 |
| 47 | 219902203、219902204 | 北京市财政局 | 综合业务岗二 | 负责研究对外财经领域政策和办法等工作 | 2 | 8:1 | 硕士研究生及以上 | 与最高学历相对应的学位 | 政治学(0302),外国语言文学(0502) | 中共党员 | 1.政治学(0302)专业方向须为国际关系、外交学方向,外国语言文学(0502)专业方向须为英语语言文学、外国语言学及应用语言学方向; 2.外国语言文学(0502)专业报考人员须通过全国高等学校英语专业八级考试。 | 否 | 否 | 010-55592510 010-55592503 | 按照男女1:1录取,女性请填报职位219902203,男性请填报职位219902204。 |
| 48 | 219902205、219902206 | 北京市财政局 | 预算编制中心预算管理岗 | 负责有关领域部门预算管理,提出相关财政政策建议等工作 | 2 | 8:1 | 硕士研究生及以上 | 与最高学历相对应的学位 | 应用经济学(0202),应用统计(0252),税务(0253),法学(0301),法律(0351),数学(0701),统计学(0714),电子科学与技术(0809),建筑学(0813),土木工程(0814),城乡规划(0853),管理科学与工程(1201),工商管理学(1202),公共管理学(1204),会计(1253) | 中共党员 | 建筑学(0813)专业方向须为城市规划与设计方向,公共管理学(1204)专业方向须为土地资源管理方向。 | 否 | 是 | 010-55592510 010-55592503 | 按照男女1:1录取,女性请填报职位219902205,男性请填报职位219902206。 |
| 49 | 219902207、219902208 | 北京市财政局 | 绩效考评中心绩效管理岗 | 负责财政支出绩效管理及绩效评价、事前评估等工作 | 2 | 8:1 | 硕士研究生及以上 | 与最高学历相对应的学位 | 应用经济学(0202),应用统计(0252),资产评估(0256),法学(0301),法律(0351),统计学(0714),管理科学与工程(1201),工商管理学(1202),会计(1253),审计(1257) | 中共党员 | 应用经济学(0202)专业方向须为财政学、统计学方向。 | 否 | 是 | 010-55592510 010-55592503 | 按照男女1:1录取,女性请填报职位219902207,男性请填报职位219902208。 |
| 50 | 219902209、219902210 | 北京市财政局 | 国库支付中心国库管理岗 | 负责财政支付资金的审核、支付、会计核算、政府财务报告编制、国库现金管理等工作 | 2 | 8:1 | 硕士研究生及以上 | 与最高学历相对应的学位 | 应用经济学(0202),应用统计(0252),数学(0701),统计学(0714),工商管理学(1202),会计(1253),审计(1257) | 中共党员 | 应用经济学(0202)专业方向须为财政学、统计学方向。 | 否 | 是 | 010-55592510 010-55592503 | 按照男女1:1录取,女性请填报职位219902209,男性请填报职位219902210。 |
| 51 | 219902211、219902212 | 北京市财政局 | 财源建设和收入管理中心综合管理岗 | 负责政策执行、调查研究、机关综合性管理等工作 | 2 | 8:1 | 硕士研究生及以上 | 与最高学历相对应的学位 | 应用经济学(0202),应用统计(0252),税务(0253),数学(0701),统计学(0714),电子科学与技术(0809),建筑学(0813),土木工程(0814),城乡规划(0853),管理科学与工程(1201),工商管理学(1202),公共管理学(1204),会计(1253) | 中共党员 | 建筑学(0813)专业方向须为城市规划与设计方向,公共管理学(1204)专业方向须为土地资源管理方向。 | 否 | 是 | 010-55592510 010-55592503 | 按照男女1:1录取,女性请填报职位219902211,男性请填报职位219902212。 |
| 52 | 219902301 | 北京市人力资源和社会保障局 | 北京市就业促进中心就业创业指导岗 | 负责指导落实就业创业政策,完成相关统计、数据分析及系统建设等工作 | 1 | 8:1 | 硕士研究生及以上 | 与最高学历相对应的学位 | 应用经济学(0202),应用统计(0252),统计学(0714),电子科学与技术(0809),计算机科学与技术(0812) | 中共党员 | 能适应高强度工作。 | 否 | 是 | 010-84180806 | |
| 53 | 219902401 | 北京市规划和自然资源委员会 | 业务管理岗 | 负责城乡规划编制、实施及自然资源管理等工作 | 1 | 8:1 | 硕士研究生及以上 | 与最高学历相对应的学位 | 建筑学(0813),城乡规划学(0833),建筑(0851),城乡规划(0853),公共管理学(1204) | 中共党员 | 1.公共管理学(1204)专业方向须为土地资源管理方向; 2.能适应高强度工作。 | 否 | 否 | 010-55595551 | |
| 54 | 219902501 | 北京市规划和自然资源委员会通州分局 | 规划管理岗 | 负责城乡规划编制、管理、实施等工作 | 1 | 8:1 | 仅限硕士研究生 | 硕士 | 建筑学(0813),城乡规划学(0833),建筑(0851),城乡规划(0853) | 中共党员 | 否 | 否 | 010-69537424 | ||
| 55 | 219902601、219902602 | 北京市住房和城乡建设委员会 | 房屋管理岗 | 负责拟订房屋交易、房屋产权管理方面的政策措施等工作 | 2 | 8:1 | 硕士研究生及以上 | 与最高学历相对应的学位 | 应用经济学(0202),应用统计(0252),测绘科学与技术(0816),环境科学与工程(0830) | 中共党员 | 否 | 否 | 010-55597037 | 按照男女1:1录取,女性请填报职位219902601,男性请填报职位219902602。 | |
| 56 | 219902603、219902604 | 北京市住房和城乡建设委员会 | 工程管理岗 | 负责工程项目建设的协调、监管等工作 | 2 | 8:1 | 硕士研究生及以上 | 与最高学历相对应的学位 | 材料科学与工程(0805),电气工程(0808),计算机科学与技术(0812),土木工程(0814),土木水利(0859) | 中共党员 | 否 | 否 | 010-55597037 | 按照男女1:1录取,女性请填报职位219902603,男性请填报职位219902604。 | |
| 57 | 219902605、219902606 | 北京市住房和城乡建设委员会 | 工程建设岗 | 负责拟订建设工程质量和安全生产的规章制度并组织实施等工作 | 2 | 8:1 | 硕士研究生及以上 | 与最高学历相对应的学位 | 建筑学(0813),城乡规划学(0833),建筑(0851),城乡规划(0853) | 中共党员 | 否 | 否 | 010-55597037 | 按照男女1:1录取,女性请填报职位219902605,男性请填报职位219902606。 | |
| 58 | 219902607 | 北京市住房和城乡建设委员会 | 北京市建设工程安全质量监督总站监督管理岗 | 负责建筑工程施工现场监督管理等工作 | 1 | 8:1 | 硕士研究生及以上 | 与最高学历相对应的学位 | 土木工程(0814),土木水利(0859) | 中共党员 | 土木水利(0859)专业方向须为土木工程、市政工程(含给排水等)方向。 | 否 | 是 | 010-55597658 | |
| 59 | 219902608 | 北京市住房和城乡建设委员会 | 北京市建设工程招标投标管理事务中心备案管理岗 | 负责建设工程招标投标事中事后监管等工作 | 1 | 8:1 | 硕士研究生及以上 | 与最高学历相对应的学位 | 土木工程(0814),土木水利(0859) | 中共党员 | 土木水利(0859)专业方向须为土木工程、市政工程(含给排水等)方向。 | 否 | 是 | 010-55597776 010-55597773 | |
| 60 | 219902609 | 北京市住房和城乡建设委员会 | 北京市建设工程招标投标管理事务中心综合管理岗 | 负责建设工程招标投标政策研究等工作 | 1 | 8:1 | 硕士研究生及以上 | 与最高学历相对应的学位 | 应用经济学(0202) | 中共党员 | 否 | 是 | 010-55597776 010-55597773 | ||
| 61 | 219902610 | 北京市住房和城乡建设委员会 | 北京市建设工程造价管理总站造价管理岗 | 负责工程造价管理及相关标准编制等工作 | 1 | 8:1 | 硕士研究生及以上 | 与最高学历相对应的学位 | 土木工程(0814),土木水利(0859),管理科学与工程(1201),工程管理(1256) | 中共党员 | 否 | 是 | 010-55597660 | ||
| 62 | 219902701、219902702 | 北京市城市管理委员会 | 业务管理岗 | 负责环境建设规划、市容环境综合治理、照明政策制定和再生资源回收行业监督管理等工作 | 4 | 8:1 | 硕士研究生及以上 | 与最高学历相对应的学位 | 光学工程(0803),电气工程(0808),建筑学(0813),环境科学与工程(0830),城乡规划学(0833),建筑(0851),城乡规划(0853),风景园林(0862),公共管理学(1204),公共管理(1252),工程管理(1256) | 不限 | 否 | 否 | 010-66056167 | 按照男女1:1录取,女性请填报职位219902701,男性请填报职位219902702。 | |
| 63 | 219902703、219902704 | 北京市城市管理委员会 | 综合管理岗 | 负责政策研究、课题调研、能源运行综合协调、干部人事、行业科技和信息化管理等工作 | 4 | 8:1 | 硕士研究生及以上 | 与最高学历相对应的学位 | 中国语言文学(0501),计算机科学与技术(0812),土木工程(0814),软件工程(0835),网络空间安全(0839),能源动力(0858),工商管理学(1202),工商管理(1251) | 中共党员 | 否 | 否 | 010-66056167 | 按照男女1:1录取,女性请填报职位219902703,男性请填报职位219902704。 | |
| 64 | 219902801 | 北京市交通委员会 | 交通综合岗 | 负责交通综合管理、政策制定、调查研究、综合文稿起草等工作 | 1 | 8:1 | 硕士研究生及以上 | 与最高学历相对应的学位 | 土木工程(0814),交通运输工程(0823),土木水利(0859),交通运输(0861),智能科学与技术(1405) | 中共党员 | 1.土木水利(0859)专业方向须为土木工程方向; 2.能适应高强度工作。 | 是 | 否 | 010-55531096 | |
| 65 | 219902802 | 北京市交通委员会 | 智能交通岗 | 负责智能交通发展规划、政策研究、综合协调等工作 | 1 | 8:1 | 硕士研究生及以上 | 与最高学历相对应的学位 | 电子科学与技术(0809),信息与通信工程(0810),控制科学与工程(0811),计算机科学与技术(0812),电子信息(0854),智能科学与技术(1405) | 中共党员 | 能适应高强度工作。 | 是 | 否 | 010-55531096 | |
| 66 | 219902901 | 北京市水务局 | 北京市水务应急中心风险管理岗 | 负责洪涝风险分析评估、水旱灾害技术管理和培训、蓄滞洪区安全运用等工作 | 1 | 8:1 | 硕士研究生及以上 | 与最高学历相对应的学位 | 水利工程(0815),环境科学与工程(0830),安全科学与工程(0837),资源与环境(0857),土木水利(0859),水土保持与荒漠化防治学(0910) | 不限 | 资源与环境(0857)专业方向须为安全工程方向,土木水利(0859)专业方向须为水利工程方向。 | 否 | 是 | 010-55523176 010-55523201 | |
| 67 | 219902902 | 北京市水务局 | 北京市水利工程质量与安全监督中心站综合管理岗 | 负责水利工程建设质量监督等工作 | 1 | 8:1 | 硕士研究生及以上 | 与最高学历相对应的学位 | 土木工程(0814),水利工程(0815),土木水利(0859) | 不限 | 土木水利(0859)专业方向须为水利工程、农田水土工程方向。 | 否 | 是 | 010-56695621 010-56695891 | |
| 68 | 219903001 | 中共北京市委农村工作委员会、北京市农业农村局 | 北京市种子管理站种业管理服务岗 | 负责农作物品种试验、示范田间种植管理、种业行业管理服务等工作 | 1 | 8:1 | 硕士研究生及以上 | 与最高学历相对应的学位 | 生物学(0710),作物学(0901),园艺学(0902),植物保护(0904),农业(0951) | 中共党员 | 1.农业(0951)专业方向须为作物、园艺、植物保护、种业方向; 2.全国大学英语六级考试成绩达到合格或425分以上。 | 否 | 是 | 010-62248689 010-62248628 | |
| 69 | 219903002、219903003 | 中共北京市委农村工作委员会、北京市农业农村局 | 综合管理岗 | 负责推进农业农村现代化发展,指导农业产业升级、数字乡村建设、合作经济管理等工作 | 2 | 8:1 | 硕士研究生及以上 | 与最高学历相对应的学位 | 生物学(0710),农业工程(0828),城乡规划学(0833),农林经济管理(1203),审计(1257),智能科学与技术(1405) | 中共党员 | 1.生物学(0710)专业方向须为发育生物学、细胞生物学、生物化学与分子生物学方向; 2.全国大学英语六级考试成绩达到合格或425分以上。 | 否 | 否 | 010-55525086 010-55525089 | 按照男女1:1录取,女性请填报职位219903002,男性请填报职位219903003。 |
| 70 | 219903101、219903102 | 北京市商务局 | 综合管理岗 | 负责消费促进、“两区”建设、商务领域发展和政策研究等工作 | 2 | 8:1 | 硕士研究生及以上 | 与最高学历相对应的学位 | 经济学(02),法学(03),文学(05),理学(07),工学(08),管理学(12),交叉学科(14) | 中共党员 | 否 | 否 | 010-55579350 | 按照男女1:1录取,女性请填报职位219903101,男性请填报职位219903102。 | |
| 71 | 219903201、219903202 | 北京市文化和旅游局 | 活动策划岗 | 负责艺术行业管理及大型文旅活动的策划和组织实施等工作 | 2 | 8:1 | 硕士研究生及以上 | 与最高学历相对应的学位 | 应用经济学(0202),新闻传播学(0503),公共管理学(1204),艺术学(1301) | 中共党员 | 能适应高强度工作。 | 否 | 否 | 010-55525716 | 按照男女1:1录取,女性请填报职位219903201,男性请填报职位219903202。 |
| 72 | 219903203、219903204 | 北京市文化和旅游局 | 市场监管岗 | 负责文化和旅游行业非现场监管、智能化应用及住宿业经济指标监测分析等工作 | 2 | 8:1 | 硕士研究生及以上 | 与最高学历相对应的学位 | 应用经济学(0202),统计学(0714),计算机科学与技术(0812),公共管理学(1204),旅游管理(1254) | 中共党员 | 能适应高强度工作。 | 否 | 否 | 010-55525716 | 按照男女1:1录取,女性请填报职位219903203,男性请填报职位219903204。 |
| 73 | 219903205、219903206 | 北京市文化和旅游局 | 政策研究岗 | 负责经济统计分析、调查研究、政策制定、内部审计等工作 | 2 | 8:1 | 硕士研究生及以上 | 与最高学历相对应的学位 | 应用经济学(0202),统计学(0714),信息资源管理(1205),会计(1253),审计(1257) | 中共党员 | 能适应高强度工作。 | 否 | 否 | 010-55525716 | 按照男女1:1录取,女性请填报职位219903205,男性请填报职位219903206。 |
| 74 | 219903207、219903208 | 北京市文化和旅游局 | 综合协调岗 | 负责制订旅游资源开发政策文件,统筹假日安全生产与应急工作,发布假日旅游提醒等工作 | 2 | 8:1 | 硕士研究生及以上 | 与最高学历相对应的学位 | 应用经济学(0202),数字经济(0258),计算机科学与技术(0812),安全科学与工程(0837),工商管理学(1202) | 中共党员 | 能适应高强度工作。 | 否 | 否 | 010-55525716 | 按照男女1:1录取,女性请填报职位219903207,男性请填报职位219903208。 |
| 75 | 219903301 | 北京市卫生健康委员会 | 基层卫生管理岗 | 负责基层卫生健康综合管理、基层卫生服务体系和能力建设等工作 | 1 | 8:1 | 硕士研究生及以上 | 与最高学历相对应的学位 | 临床医学(1002),公共卫生与预防医学(1004),临床医学(1051),公共卫生(1053),公共管理学(1204) | 中共党员 | 公共管理学(1204)专业方向须为社会医学与卫生事业管理方向。 | 否 | 否 | 010-55532400 | |
| 76 | 219903302 | 北京市卫生健康委员会 | 审计管理岗 | 负责审计等工作 | 1 | 8:1 | 硕士研究生及以上 | 与最高学历相对应的学位 | 经济学(02),计算机科学与技术(0812),电子信息(0854),工商管理学(1202),会计(1253),审计(1257) | 中共党员 | 1.工商管理学(1202)专业方向须为会计学方向,电子信息(0854)专业方向须为计算机技术方向; 2.能适应高强度工作。 | 否 | 否 | 010-55532400 | |
| 77 | 219903303 | 北京市卫生健康委员会 | 信息化管理岗 | 负责医疗行业信息化管理、大数据应用、人工智能规划建设等工作 | 1 | 8:1 | 硕士研究生及以上 | 与最高学历相对应的学位 | 电子科学与技术(0809),信息与通信工程(0810),计算机科学与技术(0812),软件工程(0835),电子信息(0854) | 中共党员 | 否 | 否 | 010-55532400 | ||
| 78 | 219903304 | 北京市卫生健康委员会 | 干部人事管理岗 | 负责干部人事管理等工作 | 1 | 8:1 | 硕士研究生及以上 | 与最高学历相对应的学位 | 法学(0301),医学(10),工商管理学(1202),公共管理学(1204) | 中共党员 | 工商管理学(1202)专业方向须为人力资源管理方向,公共管理学(1204)专业方向须为行政管理、社会医学与卫生事业管理方向。 | 否 | 否 | 010-55532400 | |
| 79 | 219903305 | 北京市卫生健康委员会 | 北京市疾病预防控制局综合管理岗 | 负责组织实施疾病预防控制相关法律、法规、规章、政策等工作 | 1 | 8:1 | 硕士研究生及以上 | 与最高学历相对应的学位 | 法学(0301),法律(0351),公共卫生与预防医学(1004),公共卫生(1053) | 中共党员 | 否 | 否 | 010-55532010 010-55532017 | ||
| 80 | 219903306 | 北京市卫生健康委员会 | 北京市医院管理中心安全生产管理岗 | 负责市属医院安全生产管理等工作 | 1 | 8:1 | 硕士研究生及以上 | 与最高学历相对应的学位 | 动力工程及工程热物理(0807),电气工程(0808),安全科学与工程(0837),资源与环境(0857),能源动力(0858) | 不限 | 资源与环境(0857)专业方向须为安全工程方向,能源动力(0858)专业方向须为电气工程、动力工程方向。 | 是 | 是 | 010-55532405 | |
| 81 | 219903401、219903402 | 北京市市场监督管理局 | 政策研究管理岗 | 负责优化营商环境政策研究、商事制度改革法规研究等工作 | 2 | 8:1 | 硕士研究生及以上 | 与最高学历相对应的学位 | 理论经济学(0201),应用统计(0252),法学(0301),法律(0351),统计学(0714) | 中共党员 | 否 | 否 | 010-55526661 | 按照男女1:1录取,女性请填报职位219903401,男性请填报职位219903402。 | |
| 82 | 219903403、219903404 | 北京市市场监督管理局 | 计量监督管理岗 | 负责计量标准、计量标准物质、计量器具管理、组织量值传递溯源和计量比对等工作 | 2 | 8:1 | 硕士研究生及以上 | 与最高学历相对应的学位 | 物理学(0702),化学(0703),力学(0801),机械工程(0802),光学工程(0803),仪器科学与技术(0804),电子科学与技术(0809),机械(0855),资源与环境(0857) | 中共党员 | 否 | 否 | 010-55526661 | 按照男女1:1录取,女性请填报职位219903403,男性请填报职位219903404。 | |
| 83 | 219903405、219903406 | 北京市市场监督管理局 | 机场分局监督管理岗 | 负责案件审核、行政诉讼、行政复议、行政执法监督和协调、法规宣传培训等工作 | 2 | 8:1 | 硕士研究生及以上 | 与最高学历相对应的学位 | 法学(0301),法律(0351) | 中共党员 | 否 | 否 | 010-84169680 | 按照男女1:1录取,女性请填报职位219903405,男性请填报职位219903406。 | |
| 84 | 219903407、219903408 | 北京市市场监督管理局 | 北京市食品技术审评检查中心审评检查岗 | 负责食品(含特殊食品和食品添加剂)生产经营主体的审评检查等工作 | 2 | 8:1 | 硕士研究生及以上 | 与最高学历相对应的学位 | 化学(0703),化学工程与技术(0817),食品科学与工程(0832) | 中共党员 | 否 | 是 | 010-55526169 | 按照男女1:1录取,女性请填报职位219903407,男性请填报职位219903408。 | |
| 85 | 219903501 | 北京市药品监督管理局 | 第二分局药械监管岗 | 负责药品医疗器械智慧监管、人工智能医疗器械监管等工作 | 1 | 8:1 | 硕士研究生及以上 | 与最高学历相对应的学位 | 计算机科学与技术(0812),生物医学工程(0831),电子信息(0854),生物与医药(0860) | 不限 | 否 | 否 | 010-88866342 | ||
| 86 | 219903502 | 北京市药品监督管理局 | 第四分局药品生产监管岗 | 负责药品、疫苗生产经营主体监管等工作 | 1 | 8:1 | 硕士研究生及以上 | 与最高学历相对应的学位 | 生物学(0710),生物医学工程(0831),生物工程(0836),生物与医药(0860),基础医学(1001),药学(1007),中药学(1008),药学(1055),中药(1056) | 中共党员 | 生物学(0710)专业方向须为微生物学、细胞生物学、生物化学与分子生物学方向,基础医学(1001)专业方向须为免疫学方向。 | 否 | 否 | 010-69749746 | |
| 87 | 219903503 | 北京市药品监督管理局 | 北京市医疗器械审评检查中心审评检查岗一 | 负责人工智能医疗器械产品注册技术审评与核查检查等工作 | 1 | 8:1 | 硕士研究生及以上 | 与最高学历相对应的学位 | 计算机科学与技术(0812),生物医学工程(0831),电子信息(0854) | 不限 | 专业研究方向须为人工智能相关方向。 | 否 | 是 | 010-55527108 | |
| 88 | 219903504 | 北京市药品监督管理局 | 北京市医疗器械审评检查中心审评检查岗二 | 负责脑机接口医疗器械产品注册技术审评与核查检查等工作 | 1 | 8:1 | 硕士研究生及以上 | 与最高学历相对应的学位 | 计算机科学与技术(0812),生物医学工程(0831),电子信息(0854) | 不限 | 专业研究方向须为脑机接口相关方向。 | 否 | 是 | 010-55527108 | |
| 89 | 219903505 | 北京市药品监督管理局 | 北京市药品不良反应监测中心信息化管理岗 | 负责药物警戒信息化项目建设及大数据分析、人工智能应用研究等工作 | 1 | 8:1 | 硕士研究生及以上 | 与最高学历相对应的学位 | 生物医学工程(0831),电子信息(0854),生物与医药(0860),公共卫生与预防医学(1004),药学(1007),公共卫生(1053),药学(1055) | 不限 | 电子信息(0854)专业方向须为生物医学工程方向。 | 否 | 是 | 010-55527153 | |
| 90 | 219903506 | 北京市药品监督管理局 | 北京市药品审评检查中心化药检查岗 | 负责化学药品检查等工作 | 1 | 8:1 | 硕士研究生及以上 | 与最高学历相对应的学位 | 生物学(0710),化学工程与技术(0817),药学(1007),药学(1055) | 不限 | 生物学(0710)专业方向须为生物化学与分子生物学方向,化学工程与技术(0817)专业方向须为生物工艺方向。 | 否 | 是 | 010-55527029 | |
| 91 | 219903507 | 北京市药品监督管理局 | 北京市药品审评检查中心化药审评岗 | 负责化学药品审评等工作 | 2 | 8:1 | 硕士研究生及以上 | 与最高学历相对应的学位 | 化学(0703),药学(1007),药学(1055) | 不限 | 否 | 是 | 010-55527029 | ||
| 92 | 219903601、219903602 | 北京市审计局 | 所属单位审计业务岗 | 负责审计等工作 | 8 | 5:1 | 仅限硕士研究生 | 硕士 | 应用经济学(0202),金融(0251),计算机科学与技术(0812),工商管理学(1202),农林经济管理(1203),会计(1253),审计(1257) | 中共党员 | 应用经济学(0202)专业方向须为区域经济学、财政学、金融学、国际贸易学、劳动经济学方向,工商管理学(1202)专业方向须为会计学方向。 | 否 | 是 | 010-55527562 010-55527564 | 按照男女1:1录取,女性请填报职位219903601,男性请填报职位219903602。 |
| 93 | 219903701、219903702 | 中共北京市委外事工作委员会办公室、北京市人民政府外事办公室(北京市人民政府港澳事务办公室) | 对外交流岗 | 负责与有关国家地方政府开展交流合作、缔结友好城市等工作 | 2 | 8:1 | 硕士研究生及以上 | 与最高学历相对应的学位 | 不限 | 不限 | 通过全国高等学校英语专业八级考试或具有人社部口译二级证书或雅思7.5分或托福100分以上,报名时需在备注栏注明英语水平等级及分数。 | 是 | 否 | 010-55574117 | 按照男女1:1录取,女性请填报职位219903701,男性请填报职位219903702。 |
| 94 | 219903801 | 北京市人民政府国有资产监督管理委员会 | 产业发展岗 | 负责研究推进所监管企业产业布局和结构调整、高精尖产业发展等工作 | 2 | 8:1 | 硕士研究生及以上 | 与最高学历相对应的学位 | 工学(08) | 中共党员 | 是 | 否 | 010-55528480 010-55528476 | ||
| 95 | 219903802 | 北京市人民政府国有资产监督管理委员会 | 国资监管岗 | 负责指导推进所监管企业改革发展等工作 | 3 | 8:1 | 硕士研究生及以上 | 与最高学历相对应的学位 | 经济学(02) | 中共党员 | 是 | 否 | 010-55528480 010-55528476 | ||
| 96 | 219903901 | 北京市广播电视局 | 依法行政岗 | 负责网络视听节目内容管理和综合治理等工作 | 1 | 8:1 | 硕士研究生及以上 | 与最高学历相对应的学位 | 新闻传播学(0503),艺术学(1301),戏剧与影视(1354) | 中共党员 | 艺术学(1301)专业方向须为戏剧与影视方向,新闻传播学(0503)专业方向须为广播电视学、传媒经济学方向。 | 否 | 否 | 010-55565376 010-55565380 | |
| 97 | 219903902 | 北京市广播电视局 | 人事综合管理岗 | 负责人事人才综合管理等工作 | 1 | 8:1 | 硕士研究生及以上 | 与最高学历相对应的学位 | 应用经济学(0202),金融(0251),会计(1253) | 中共党员 | 否 | 否 | 010-55565522 | ||
| 98 | 219904001 | 北京市体育局 | 法制工作岗 | 负责依法行政、政策制定、执法监督指导等工作 | 1 | 8:1 | 硕士研究生及以上 | 与最高学历相对应的学位 | 法学(0301),法律(0351) | 中共党员 | 通过国家司法考试或国家统一法律职业资格考试(A类)。 | 否 | 否 | 010-55533297 | |
| 99 | 219904002 | 北京市体育局 | 体育经济促进岗 | 负责开展产业调查研究,拟订产业政策,参与产业数据管理体系建设和产业统计等工作 | 1 | 8:1 | 硕士研究生及以上 | 与最高学历相对应的学位 | 经济学(02),统计学(0714),管理学(12) | 不限 | 否 | 否 | 010-55533297 | ||
| 100 | 219904101、219904102 | 北京市统计局 | 北京市经济社会调查总队专业统计岗 | 负责组织实施统计调查、报告撰写等工作 | 2 | 8:1 | 硕士研究生及以上 | 与最高学历相对应的学位 | 理论经济学(0201),应用经济学(0202),应用统计(0252),统计学(0714),计算机科学与技术(0812),软件工程(0835) | 中共党员 | 否 | 是 | 010-55535302 010-55535301 | 按照男女1:1录取,女性请填报职位219904101,男性请填报职位219904102。 | |
| 101 | 219904201 | 北京市园林绿化局 | 北京市林业工作总站工程管理岗 | 负责林业工程建设管理、工程质量检查和技术指导等工作 | 1 | 8:1 | 仅限硕士研究生 | 硕士 | 林学(0907) | 中共党员 | 林学(0907)专业方向须为森林培育、森林保护学、森林经理学、水土保持与荒漠化防治方向。 | 否 | 是 | 010-55535629 010-55535630 | |
| 102 | 219904202 | 北京市园林绿化局 | 北京市园林绿化资源保护中心资源保护岗 | 负责林业有害生物防治、林草种苗良种选育推广、野生动植物保护管理等工作 | 1 | 8:1 | 硕士研究生及以上 | 与最高学历相对应的学位 | 植物保护(0904),林学(0907) | 中共党员 | 植物保护(0904)专业方向须为农业昆虫与害虫防治、农药学方向。 | 否 | 是 | 010-55535513 010-55535516 | |
| 103 | 219904301 | 北京市政务服务和数据管理局 | 综合管理岗 | 负责文稿起草、调查研究、机关综合性管理等工作 | 1 | 8:1 | 硕士研究生及以上 | 与最高学历相对应的学位 | 数字经济(0258),法学(0301),法律(0351),公共管理学(1204),公共管理(1252) | 中共党员 | 能适应高强度工作。 | 否 | 否 | 010-55529670 | |
| 104 | 219904302 | 北京市政务服务和数据管理局 | 京津冀政务协同岗 | 负责推动政务服务区域协同发展,协调推进同事同标、资格互认、跨省跨区通办等工作 | 1 | 8:1 | 硕士研究生及以上 | 与最高学历相对应的学位 | 工商管理学(1202),公共管理学(1204),信息资源管理(1205),工商管理(1251),公共管理(1252) | 中共党员 | 能适应高强度工作。 | 否 | 否 | 010-55529670 | |
| 105 | 219904303 | 北京市政务服务和数据管理局 | 规划管理岗 | 负责数字政务建设领域的规划计划及项目建设管理等工作 | 1 | 8:1 | 硕士研究生及以上 | 与最高学历相对应的学位 | 信息与通信工程(0810),计算机科学与技术(0812),软件工程(0835),电子信息(0854) | 中共党员 | 否 | 否 | 010-55529670 | ||
| 106 | 219904304 | 北京市政务服务和数据管理局 | 政务公开岗 | 负责政务公开、政府信息公开、政策服务等工作 | 1 | 8:1 | 仅限硕士研究生 | 硕士 | 法学(0301),法律(0351) | 中共党员 | 否 | 否 | 010-55529670 | ||
| 107 | 219904305 | 北京市政务服务和数据管理局 | 北京市市民热线服务中心研究分析岗 | 负责调查研究、数据分析、文稿起草等工作 | 1 | 8:1 | 硕士研究生及以上 | 与最高学历相对应的学位 | 法学(0301),社会学(0303),法律(0351),公共管理学(1204),公共管理(1252) | 中共党员 | 否 | 是 | 010-55529670 | ||
| 108 | 219904306 | 北京市政务服务和数据管理局 | 北京市市民热线服务中心诉求督办管理岗 | 负责热线诉求督办等工作 | 1 | 8:1 | 硕士研究生及以上 | 与最高学历相对应的学位 | 法学(0301),法律(0351),公共管理学(1204),公共管理(1252) | 中共党员 | 否 | 是 | 010-55529670 | ||
| 109 | 219904307 | 北京市政务服务和数据管理局 | 北京市市民热线服务中心现场业务管理岗 | 负责热线受理业务的监督指导、社会风险的预警监测、应急值班值守等工作 | 1 | 8:1 | 硕士研究生及以上 | 与最高学历相对应的学位 | 法学(0301),社会学(0303),法律(0351),公共管理学(1204),公共管理(1252) | 中共党员 | 否 | 是 | 010-55529670 | ||
| 110 | 219904401 | 北京市机关事务管理局 | 文字综合岗 | 负责调查研究、文稿起草和公文办理等工作 | 1 | 8:1 | 硕士研究生及以上 | 与最高学历相对应的学位 | 不限 | 中共党员 | 是 | 否 | 010-55575269 | ||
| 111 | 219904402 | 北京市机关事务管理局 | 政策研究岗 | 负责制定机关事务行业规范、推进机关事务体制机制改革等工作 | 1 | 8:1 | 硕士研究生及以上 | 与最高学历相对应的学位 | 不限 | 中共党员 | 是 | 否 | 010-55575269 | ||
| 112 | 219904501 | 北京市国防动员办公室 | 综合管理岗 | 负责行业内部统计调查、分析评估,行政复议及应诉等工作 | 1 | 8:1 | 硕士研究生及以上 | 与最高学历相对应的学位 | 应用统计(0252),法学(0301),法律(0351),统计学(0714),管理科学与工程(1201) | 中共党员 | 管理科学与工程(1201)专业方向须为国民经济动员学方向。 | 否 | 否 | 010 -83116962 | |
| 113 | 219904601 | 北京市人民政府研究室 | 决策研究岗 | 负责经济社会发展决策研究,参与相关文稿起草等工作 | 2 | 8:1 | 硕士研究生及以上 | 与最高学历相对应的学位 | 经济学(02),法学(0301),中国语言文学(0501),新闻传播学(0503),新闻与传播(0552) | 中共党员 | 是 | 否 | 010-55574534 | ||
| 114 | 219904701 | 北京市重点站区管理委员会 | 规划管理岗 | 负责协调重点站区相关场站的规划与建设管理等工作 | 2 | 8:1 | 硕士研究生及以上 | 与最高学历相对应的学位 | 建筑学(0813),土木工程(0814),城乡规划学(0833),安全科学与工程(0837),建筑(0851),城乡规划(0853),土木水利(0859),工程管理(1256) | 中共党员 | 否 | 否 | 010-63395267 010-63345117 | ||
| 115 | 219904702 | 北京市重点站区管理委员会 | 政策研究岗 | 负责重点站区相关场站综合管理有关领域的政策研究等工作 | 1 | 8:1 | 硕士研究生及以上 | 与最高学历相对应的学位 | 哲学(0101),经济学(02),历史学(06),交通运输工程(0823),交通运输(0861),管理学(12) | 中共党员 | 否 | 否 | 010-63395267 010-63345117 | ||
| 116 | 219904801 | 北京市重大项目建设指挥部办公室 | 工程协调岗 | 负责城市轨道交通等市级重大项目建设协调等工作 | 2 | 8:1 | 仅限硕士研究生 | 硕士 | 电气工程(0808),电子科学与技术(0809),信息与通信工程(0810),计算机科学与技术(0812),建筑学(0813),土木工程(0814),交通运输工程(0823),城乡规划学(0833),建筑(0851),城乡规划(0853),电子信息(0854),土木水利(0859),交通运输(0861) | 不限 | 否 | 否 | 010 -55572862 | ||
| 117 | 219904802 | 北京市重大项目建设指挥部办公室 | 文字综合岗 | 负责综合文稿起草、公文办理等工作 | 1 | 8:1 | 仅限硕士研究生 | 硕士 | 法学(0301),社会学(0303),法律(0351),中国语言文学(0501),新闻传播学(0503),新闻与传播(0552) | 不限 | 否 | 否 | 010 -55572862 | ||
| 118 | 219904901、219904902 | 北京市投资促进服务中心 | 综合管理岗 | 负责投资促进工作调查研究、招商引资活动筹办、项目促进和企业服务等工作 | 2 | 8:1 | 硕士研究生及以上 | 与最高学历相对应的学位 | 理论经济学(0201),应用经济学(0202),金融(0251),计算机科学与技术(0812),管理科学与工程(1201),工商管理学(1202),公共管理学(1204),工商管理(1251),公共管理(1252) | 不限 | 全国大学英语六级考试成绩达到425分以上或通过全国高等学校英语专业八级考试。 | 否 | 是 | 010-89153633 010-89153635 | 按照男女1:1录取,女性请填报职位219904901,男性请填报职位219904902。 |
| 119 | 219905001 | 北京市人民检察院第二分院 | 检察业务岗 | 负责协助检察官从事司法办案或检察监督等工作 | 1 | 8:1 | 仅限硕士研究生 | 硕士 | 法学(0301),纪检监察学(0308),法律(0351),知识产权(0354) | 不限 | 1.全国大学英语六级考试成绩达到合格或425分以上; 2.通过国家司法考试或国家统一法律职业资格考试(A类); 3.能适应高强度工作。 | 是 | 否 | 010 -59906214 | |
| 120 | 219905101、219905102 | 北京市高级人民法院 | 法官助理岗 | 负责审判辅助、执行辅助等工作 | 2 | 8:1 | 硕士研究生及以上 | 与最高学历相对应的学位 | 法学(0301),法律(0351) | 不限 | 通过国家司法考试或国家统一法律职业资格考试(A类)。 | 是 | 否 | 010-85269519 | 按照男女1:1录取,女性请填报职位219905101,男性请填报职位219905102。 |
| 121 | 219905201、219905202 | 北京市第一中级人民法院 | 法官助理岗 | 负责审判辅助、执行辅助等工作 | 2 | 8:1 | 硕士研究生及以上 | 与最高学历相对应的学位 | 法学(0301),法律(0351) | 不限 | 通过国家司法考试或国家统一法律职业资格考试(A类)。 | 是 | 否 | 010-59891652 | 按照男女1:1录取,女性请填报职位219905201,男性请填报职位219905202。 |
| 122 | 219905301 | 北京市第二中级人民法院 | 法官助理岗 | 负责审判辅助等工作 | 3 | 8:1 | 仅限硕士研究生 | 硕士 | 法学(0301),法律(0351) | 不限 | 通过国家司法考试或国家统一法律职业资格考试(A类)。 | 是 | 否 | 010-87552180 010-87552172 | |
| 123 | 219905401、219905402 | 北京市第三中级人民法院 | 法官助理岗 | 负责审判辅助等工作 | 2 | 8:1 | 仅限硕士研究生 | 硕士 | 法学(0301),法律(0351) | 不限 | 通过国家司法考试或国家统一法律职业资格考试(A类)。 | 是 | 否 | 010-84773150 | 按照男女1:1录取,女性请填报职位219905401,男性请填报职位219905402。 |
| 124 | 219905501、219905502 | 北京市残疾人联合会 | 康复研究管理岗 | 负责残疾人康复、辅助器具业务研究,对残疾人康复服务机构开展业务指导、日常监督管理等工作 | 2 | 8:1 | 硕士研究生及以上 | 与最高学历相对应的学位 | 教育学(0401),教育(0451),公共卫生与预防医学(1004),公共卫生(1053),工商管理学(1202),工商管理(1251) | 中共党员 | 1.专业为教育学(0401)、教育(0451)的,本科专业须为教育技术学(040104)、学前教育(040106)、特殊教育(040108)、教育康复学(040110TK)、认知科学与技术(040112T)、融合教育(040113T); 2.专业为工商管理学(1202)、工商管理(1251)的,本科专业须为会计学(120203K)、财务管理(120204)、审计学(120207)、财务会计教育(120213T)。 | 否 | 是 | 010-63295855 | 按照男女1:1录取,女性请填报职位219905501,男性请填报职位219905502。 |
| 125 | 219905601 | 北京市工商业联合会 | 经济服务岗 | 负责服务民营企业科技创新、产业创新、投融资等工作 | 1 | 8:1 | 硕士研究生及以上 | 与最高学历相对应的学位 | 经济学(02) | 中共党员 | 能适应高强度工作。 | 是 | 否 | 010-55583826 010-55583823 | |
| 126 | 219905701、219905702 | 中国国际贸易促进委员会北京市分会 | 涉外企业服务岗 | 负责国际贸易投资促进等工作 | 2 | 8:1 | 硕士研究生及以上 | 与最高学历相对应的学位 | 经济学(02) | 不限 | 否 | 是 | 010-55560573 010-55560575 | 按照男女1:1录取,女性请填报职位219905701,男性请填报职位219905702。 | |
| 127 | 219905801、219905802 | 北京市档案馆 | 档案管理岗 | 负责馆藏档案的收集、保管和利用等工作 | 2 | 8:1 | 硕士研究生及以上 | 与最高学历相对应的学位 | 中国史(0602),信息资源管理(1205) | 中共党员 | 1.信息资源管理(1205)专业方向须为档案学方向; 2.全国大学英语六级考试成绩达到合格或425分以上。 | 否 | 是 | 010-87092032 010-87092810 | 按照男女1:1录取,女性请填报职位219905801,男性请填报职位219905802。 |
| 128 | 219905803 | 北京市档案馆 | 档案信息化管理岗 | 负责档案数字化管理,推进数字档案馆系统建设等工作 | 1 | 8:1 | 硕士研究生及以上 | 与最高学历相对应的学位 | 计算机科学与技术(0812),软件工程(0835) | 中共党员 | 全国大学英语六级考试成绩达到合格或425分以上。 | 否 | 是 | 010-87092032 010-87092810 | |
| 129 | 220105901、220105902 | 中共北京市东城区纪律检查委员会、北京市东城区监察委员会 | 纪检监察岗 | 负责监督检查和审查调查、纪检监察宣传教育、新闻影视资料制作等工作 | 2 | 8:1 | 本科或硕士研究生 | 与最高学历相对应的学位 | 本科:法学类(0301),新闻传播学类(0503) 研究生:法学(0301),法律(0351),新闻传播学(0503),新闻与传播(0552) | 中共党员 | 否 | 否 | 010-86606076 010-86606078 | 按照男女1:1录取,女性请填报职位220105901,男性请填报职位220105902。 | |
| 130 | 220106001 | 北京市东城区商务局 | 消费促进岗 | 负责国际消费中心城市建设等工作 | 1 | 8:1 | 硕士研究生及以上 | 与最高学历相对应的学位 | 理论经济学(0201),应用经济学(0202),金融(0251),应用统计(0252),数字经济(0258),工商管理学(1202),会计(1253) | 中共党员 | 工商管理学(1202)专业方向须为会计学方向。 | 否 | 否 | 010-67079112 010-67021211 | |
| 131 | 220106101 | 北京市东城区应急管理局 | 安全生产管理岗 | 负责安全生产、应急管理等工作 | 1 | 8:1 | 本科及以上 | 与最高学历相对应的学位 | 本科:安全科学与工程类(0829),应急管理(120111T) 研究生:安全科学与工程(0837),资源与环境(0857) | 不限 | 资源与环境(0857)专业方向须为安全工程方向。 | 否 | 否 | 010-87928831 010-87928832 | |
| 132 | 220106201、220106202 | 北京市东城区园林绿化局 | 绿化管理岗 | 负责绿地规划、园林建设、养护管理等工作 | 2 | 8:1 | 本科或硕士研究生 | 与最高学历相对应的学位 | 本科:城乡规划(082802),风景园林(082803),园艺(090102),植物保护(090103),园林(090502) 研究生:城乡规划学(0833),城乡规划(0853),风景园林(0862),林学(0907),农业(0951) | 中共党员或共青团员 | 林学(0907)专业方向须为园林植物与观赏园艺方向,农业(0951)专业方向须为园艺、植物保护方向。 | 否 | 否 | 010-84060114 010-84060108 | 按照男女1:1录取,女性请填报职位220106201,男性请填报职位220106202。 |
| 133 | 220106301 | 北京市东城区政务服务和数据管理局 | 数据管理岗 | 负责组织智慧城市、数据等相关规划编制,开展数据管理及数据要素市场建设等工作 | 1 | 8:1 | 硕士研究生及以上 | 与最高学历相对应的学位 | 信息与通信工程(0810),计算机科学与技术(0812),软件工程(0835),网络空间安全(0839),电子信息(0854),管理科学与工程(1201) | 中共党员 | 否 | 否 | 010-51271183 010-51271831 | ||
| 134 | 220106401、220106402 | 北京市东城区和平里街道 | 党建工作岗 | 负责基层党组织建设等工作 | 2 | 8:1 | 硕士研究生及以上 | 与最高学历相对应的学位 | 不限 | 中共党员 | 否 | 否 | 010-84210381 010-84225376 | 按照男女1:1录取,女性请填报职位220106401,男性请填报职位220106402。 | |
| 135 | 220106501、220106502 | 北京市东城区东华门街道 | 基层治理岗 | 负责综合管理、基层社会治理、民生服务保障等工作 | 2 | 8:1 | 本科或硕士研究生 | 与最高学历相对应的学位 | 不限 | 中共党员 | 否 | 否 | 010-65250142 010-65275243 | 按照男女1:1录取,女性请填报职位220106501,男性请填报职位220106502。 | |
| 136 | 220106601、220106602 | 北京市东城区北新桥街道(北京市东城区簋街管理委员会) | 基层治理岗 | 负责社工管理、社区服务建设、住房保障、社会救助、养老服务等工作 | 2 | 8:1 | 仅限硕士研究生 | 硕士 | 不限 | 中共党员 | 否 | 否 | 010-64004071 010-84044233 | 按照男女1:1录取,女性请填报职位220106601,男性请填报职位220106602。 | |
| 137 | 220106701、220106702 | 北京市东城区东四街道 | 党建工作岗 | 负责基层党组织建设等工作 | 2 | 8:1 | 硕士研究生及以上 | 与最高学历相对应的学位 | 不限 | 中共党员 | 否 | 否 | 010-64008355 010-64457284 | 按照男女1:1录取,女性请填报职位220106701,男性请填报职位220106702。 | |
| 138 | 220106801、220106802 | 北京市东城区建国门街道 | 综合管理岗 | 负责依法行政、人事管理、文稿起草、组织协调、服务保障等工作 | 2 | 8:1 | 硕士研究生及以上 | 与最高学历相对应的学位 | 哲学(01),法学(0301),马克思主义理论(0305),法律(0351),中国语言文学(0501),新闻传播学(0503),新闻与传播(0552),历史学(06),工商管理学(1202),公共管理学(1204),工商管理(1251),公共管理(1252) | 中共党员 | 法学(0301)、法律(0351)专业报考人员须通过国家司法考试或国家统一法律职业资格考试(A类)。 | 否 | 否 | 010-65142936 | 按照男女1:1录取,女性请填报职位220106801,男性请填报职位220106802。 |
| 139 | 220106901 | 北京市东城区东花市街道 | 基层治理岗 | 负责依法行政、招商引资等工作 | 1 | 8:1 | 仅限硕士研究生 | 硕士 | 经济学(02),法学(03) | 中共党员 | 否 | 否 | 010-67159320 010-67155394 | ||
| 140 | 220107001、220107002 | 北京市东城区永定门外街道 | 党建工作岗 | 负责基层党组织建设等工作 | 2 | 8:1 | 硕士研究生及以上 | 与最高学历相对应的学位 | 不限 | 中共党员 | 否 | 否 | 010-87279284 010-87808408 | 按照男女1:1录取,女性请填报职位220107001,男性请填报职位220107002。 | |
| 141 | 220207101、220207102 | 北京市西城区大栅栏街道 | 党建工作岗 | 负责基层党建、调查研究、文稿起草等工作 | 2 | 8:1 | 仅限硕士研究生 | 硕士 | 经济学(02),法学(03),新闻传播学(0503),新闻与传播(0552) | 中共党员 | 否 | 否 | 010-63035081 | 按照男女1:1录取,女性请填报职位220207101,男性请填报职位220207102。 | |
| 142 | 220207201、220207202 | 北京市西城区新街口街道 | 基层治理岗 | 负责综合治理、社区建设、平安建设等工作 | 2 | 8:1 | 本科及以上 | 与最高学历相对应的学位 | 本科:哲学类(0101),经济学(02),法学类(0301),社会学类(0303) 研究生:哲学(0101),经济学(02),法学(0301),社会学(0303),法律(0351),社会工作(0352) | 不限 | 否 | 否 | 010-66002736 010-66002864 | 按照男女1:1录取,女性请填报职位220207201,男性请填报职位220207202。 | |
| 143 | 220207301、220207302 | 北京市西城区金融街街道 | 城市管理岗 | 负责城市环境建设、综合整治、规划建设管理、政策法规宣传等工作 | 2 | 8:1 | 本科及以上 | 与最高学历相对应的学位 | 本科:法学类(0301),环境科学与工程类(0825),建筑类(0828),安全科学与工程类(0829),管理科学与工程类(1201),公共管理类(1204) 研究生:法学(0301),法律(0351),建筑学(0813),环境科学与工程(0830),城乡规划学(0833),安全科学与工程(0837),建筑(0851),城乡规划(0853),资源与环境(0857),管理科学与工程(1201),公共管理学(1204),公共管理(1252) | 中共党员 | 否 | 否 | 010-66219539 | 按照男女1:1录取,女性请填报职位220207301,男性请填报职位220207302。 | |
| 144 | 220207401、220207402 | 北京市西城区椿树街道 | 党建工作岗 | 负责基层党建、党组织和党员队伍管理、文稿起草等工作 | 2 | 8:1 | 本科及以上 | 与最高学历相对应的学位 | 本科:政治学类(0302),社会学类(0303),马克思主义理论类(0305),文学(05),历史学类(0601) 研究生:政治学(0302),社会学(0303),马克思主义理论(0305),中共党史党建学(0307),社会工作(0352),文学(05),历史学(06) | 中共党员 | 否 | 否 | 010-63103592 | 按照男女1:1录取,女性请填报职位220207401,男性请填报职位220207402。 | |
| 145 | 220207501、220207502 | 北京市西城区陶然亭街道 | 基层治理岗 | 负责综合管理、调查研究、社区治理等工作 | 2 | 8:1 | 仅限硕士研究生 | 硕士 | 应用经济学(0202),金融(0251),法学(0301),法律(0351),信息与通信工程(0810),计算机科学与技术(0812),建筑学(0813),建筑(0851),电子信息(0854),公共管理学(1204),公共管理(1252) | 不限 | 否 | 否 | 010-52683767 010-52683766 | 按照男女1:1录取,女性请填报职位220207501,男性请填报职位220207502。 | |
| 146 | 220207601、220207602 | 北京市西城区展览路街道 | 综合行政岗 | 负责文稿起草、公文办理、调查研究、会议活动组织等工作 | 2 | 8:1 | 仅限硕士研究生 | 硕士 | 应用经济学(0202),应用统计(0252),法学(0301),政治学(0302),社会学(0303),马克思主义理论(0305),法律(0351),社会工作(0352),建筑学(0813),城乡规划学(0833),建筑(0851),城乡规划(0853),公共管理学(1204),公共管理(1252) | 中共党员 | 否 | 否 | 010-68318115 010-68316594 | 按照男女1:1录取,女性请填报职位220207601,男性请填报职位220207602。 | |
| 147 | 220207701、220207702 | 北京市西城区月坛街道 | 基层治理岗 | 负责基层党建、区域化党建等工作 | 2 | 8:1 | 本科及以上 | 与最高学历相对应的学位 | 本科:财政学类(0202),法学类(0301),政治学类(0302),马克思主义理论类(0305),会计学(120203K) 研究生:应用经济学(0202),金融(0251),应用统计(0252),法学(0301),政治学(0302),马克思主义理论(0305),法律(0351),工商管理学(1202),会计(1253) | 中共党员 | 工商管理学(1202)专业方向须为会计学方向。 | 否 | 否 | 010-51813735 | 按照男女1:1录取,女性请填报职位220207701,男性请填报职位220207702。 |
| 148 | 220207703 | 北京市西城区月坛街道 | 综合行政岗 | 负责综合管理、组织协调、数据分析、应急处置等工作 | 1 | 8:1 | 本科及以上 | 与最高学历相对应的学位 | 本科:经济学类(0201),统计学类(0712),计算机类(0809) 研究生:应用经济学(0202),金融(0251),应用统计(0252),统计学(0714),计算机科学与技术(0812),电子信息(0854) | 中共党员 | 否 | 否 | 010-51813735 | ||
| 149 | 220207801 | 北京市西城区广安门内街道 | 组织宣传岗 | 负责基层党组织建设、党员队伍建设管理、思想政治宣传等工作 | 1 | 8:1 | 本科及以上 | 与最高学历相对应的学位 | 本科:政治学类(0302),社会学类(0303),马克思主义理论类(0305),汉语言文学(050101),新闻传播学类(0503) 研究生:政治学(0302),社会学(0303),马克思主义理论(0305),中共党史党建学(0307),社会工作(0352),中国语言文学(0501),新闻传播学(0503),新闻与传播(0552) | 中共党员 | 否 | 否 | 010-83172743 | ||
| 150 | 220207901、220207902 | 北京市西城区牛街街道 | 基层治理岗 | 负责综合协调、调研宣传、基层治理、依法行政等工作 | 2 | 8:1 | 本科及以上 | 与最高学历相对应的学位 | 不限 | 中共党员 | 否 | 否 | 010-83998527 010-83998507 | 按照男女1:1录取,女性请填报职位220207901,男性请填报职位220207902。 | |
| 151 | 220208001 | 北京市西城区白纸坊街道 | 司法管理岗 | 负责法治宣传、矫正帮教、社区戒毒及人民调解等工作 | 2 | 8:1 | 本科及以上 | 与最高学历相对应的学位 | 本科:法学类(0301) 研究生:法学(0301),法律(0351) | 不限 | 通过国家司法考试或国家统一法律职业资格考试(A类)。 | 否 | 否 | 010-83511927 | |
| 152 | 220508101、220508102 | 中共北京市朝阳区纪律检查委员会、北京市朝阳区监察委员会 | 纪检监察岗一 | 负责监督执纪执法等工作 | 2 | 8:1 | 硕士研究生及以上 | 与最高学历相对应的学位 | 应用经济学(0202),法学(0301),政治学(0302),工商管理学(1202),会计(1253),审计(1257) | 中共党员 | 1.法学(0301)专业方向须为刑法学、诉讼法学方向,政治学(0302)专业方向须为国家监察学方向,工商管理学(1202)专业方向须为会计学方向; 2.法学(0301)、政治学(0302)专业报考人员须通过国家司法考试或国家统一法律职业资格考试(A类); 3.能适应高强度工作。 | 否 | 否 | 010-65094662 | 按照男女1:1录取,女性请填报职位220508101,男性请填报职位220508102。 |
| 153 | 220508103 | 中共北京市朝阳区纪律检查委员会、北京市朝阳区监察委员会 | 纪检监察岗二 | 负责监督执纪执法等工作 | 2 | 8:1 | 硕士研究生及以上 | 与最高学历相对应的学位 | 信息与通信工程(0810),计算机科学与技术(0812),软件工程(0835),电子信息(0854),智能科学与技术(1405) | 中共党员 | 能适应高强度工作。 | 否 | 否 | 010-65094662 | |
| 154 | 220508201 | 北京市朝阳区发展和改革委员会 | 分析研究岗 | 负责区域经济发展、产业转型升级政策研究等工作 | 1 | 8:1 | 硕士研究生及以上 | 与最高学历相对应的学位 | 理论经济学(0201),应用经济学(0202),应用统计(0252),计算机科学与技术(0812),软件工程(0835),电子信息(0854),智能科学与技术(1405) | 中共党员 | 否 | 否 | 010-65090501 | ||
| 155 | 220508301 | 北京市朝阳区数据局 | 数字经济岗 | 负责推进数字经济发展、研究培育数据要素市场、拟定数据要素相关管理制度等工作 | 1 | 8:1 | 硕士研究生及以上 | 与最高学历相对应的学位 | 应用经济学(0202),数字经济(0258),计算机科学与技术(0812),电子信息(0854) | 中共党员 | 全国大学英语六级考试成绩达到合格或425分以上。 | 否 | 否 | 010-65099904 | |
| 156 | 220508401 | 北京市朝阳区司法局 | 调解工作岗 | 负责人民调解、行政调解、行业性专业性调解等工作 | 1 | 8:1 | 仅限硕士研究生 | 硕士 | 法学(0301),法律(0351) | 中共党员 | 1.全国大学英语六级考试成绩达到合格或425分以上; 2.通过国家司法考试或国家统一法律职业资格考试(A类)。 | 否 | 否 | 010-65033872 | |
| 157 | 220508501 | 北京市朝阳区财政局 | 财务管理岗 | 负责提出政府采购年度预算编制建议,监督预算单位依法实施政府采购等工作 | 1 | 8:1 | 仅限硕士研究生 | 硕士 | 工商管理学(1202),会计(1253) | 中共党员 | 1.工商管理学(1202)专业方向须为会计学方向; 2.全国大学英语六级考试成绩达到合格或425分以上。 | 否 | 否 | 010-65090351 010-65090212 | |
| 158 | 220508601 | 北京市朝阳区生态环境局 | 文字综合岗 | 负责文稿起草、公文办理、综合协调等工作 | 1 | 8:1 | 仅限硕士研究生 | 硕士 | 中国语言文学(0501),新闻传播学(0503),新闻与传播(0552),环境科学与工程(0830),资源与环境(0857),公共管理学(1204),公共管理(1252) | 不限 | 否 | 否 | 010-65947125 | ||
| 159 | 220508701 | 北京市朝阳区住房和城乡建设委员会 | 项目建设管理岗 | 负责保障房项目建设过程中的综合协调等工作 | 1 | 8:1 | 仅限硕士研究生 | 硕士 | 土木工程(0814),土木水利(0859) | 中共党员 | 土木水利(0859)专业方向须为土木工程方向。 | 否 | 否 | 010-85641726 | |
| 160 | 220508801 | 北京市朝阳区城市管理委员会(北京市朝阳区交通委员会) | 人事管理岗 | 负责机关及所属事业单位人事信息化系统管理等工作 | 1 | 8:1 | 仅限硕士研究生 | 硕士 | 计算机科学与技术(0812),电子信息(0854) | 中共党员 | 否 | 否 | 010-67329026 | ||
| 161 | 220508901、220508902 | 北京市朝阳区市场监督管理局 | 市场监管岗一 | 负责依据法律、法规开展市场主体日常监督管理等工作 | 2 | 8:1 | 硕士研究生及以上 | 与最高学历相对应的学位 | 法学(0301),法律(0351) | 中共党员 | 1.全国大学英语六级考试成绩达到合格或425分以上; 2.通过国家司法考试或国家统一法律职业资格考试(A类)。 | 否 | 否 | 010-51069656 | 按照男女1:1录取,女性请填报职位220508901,男性请填报职位220508902。 |
| 162 | 220508903、220508904 | 北京市朝阳区市场监督管理局 | 市场监管岗二 | 负责市场监管投诉举报的受理、处置、分析汇总以及综合管理等工作 | 2 | 8:1 | 硕士研究生及以上 | 与最高学历相对应的学位 | 应用经济学(0202),金融(0251),中国语言文学(0501),新闻传播学(0503),新闻与传播(0552),机械工程(0802),电气工程(0808),计算机科学与技术(0812),食品科学与工程(0832),安全科学与工程(0837),电子信息(0854),机械(0855) | 中共党员 | 全国大学英语六级考试成绩达到合格或425分以上。 | 否 | 否 | 010-51069656 | 按照男女1:1录取,女性请填报职位220508903,男性请填报职位220508904。 |
| 163 | 220509001 | 北京市朝阳区园林绿化局 | 文字综合岗 | 负责各类公文、材料的撰写等工作 | 1 | 8:1 | 硕士研究生及以上 | 与最高学历相对应的学位 | 法学(03),工学(08),农学(09) | 中共党员 | 否 | 否 | 010-65041897 | ||
| 164 | 220509101 | 中共北京市朝阳区委中关村科技园区朝阳园工作委员会、中关村科技园区朝阳园管理委员会、北京市朝阳区科学技术和信息化局 | 产业促进岗 | 负责产业发展促进、重大项目培育、招商引资等工作 | 1 | 8:1 | 硕士研究生及以上 | 与最高学历相对应的学位 | 经济学(02),理学(07),工学(08),管理学(12) | 中共党员 | 否 | 否 | 010-64369751 | ||
| 165 | 220509201 | 北京市朝阳区八里庄街道 | 民生保障岗 | 负责就业促进、社会保障、养老助残等工作 | 1 | 8:1 | 本科及以上 | 与最高学历相对应的学位 | 本科:社会学类(0303),公共管理类(1204) 研究生:社会学(0303),社会工作(0352),公共管理学(1204),公共管理(1252) | 不限 | 否 | 否 | 010-53203521 010-65002093 | ||
| 166 | 220509301 | 北京市朝阳区左家庄街道 | 综合管理岗 | 负责财务、税源建设、居民法律援助、各类文稿撰写及宣传发布等工作 | 1 | 8:1 | 硕士研究生及以上 | 与最高学历相对应的学位 | 应用经济学(0202),法学(0301),法律(0351),中国语言文学(0501),新闻传播学(0503),新闻与传播(0552) | 中共党员 | 否 | 否 | 010-64627349 | ||
| 167 | 220509401 | 北京市朝阳区和平街街道 | 城市管理岗 | 负责城市管理等工作 | 1 | 8:1 | 硕士研究生及以上 | 与最高学历相对应的学位 | 建筑学(0813),土木工程(0814),水利工程(0815),城乡规划学(0833),安全科学与工程(0837),建筑(0851),城乡规划(0853),土木水利(0859),风景园林(0862) | 中共党员 | 否 | 否 | 010-84280424 010-84284664 | ||
| 168 | 220509501 | 北京市朝阳区双井街道 | 党群工作岗 | 负责统筹推进区域化党建、社区党建和党员队伍建设管理等工作 | 1 | 8:1 | 硕士研究生及以上 | 与最高学历相对应的学位 | 法学(0301),法律(0351),电子科学与技术(0809),信息与通信工程(0810),电子信息(0854),智能科学与技术(1405) | 中共党员 | 否 | 否 | 010-87759542 | ||
| 169 | 220509601 | 北京市朝阳区呼家楼街道 | 党建工作岗 | 负责基层党组织建设、党员教育管理、宣传教育等工作 | 1 | 8:1 | 仅限硕士研究生 | 硕士 | 政治学(0302),社会学(0303),马克思主义理论(0305),中共党史党建学(0307),社会工作(0352),中国语言文学(0501),新闻传播学(0503),新闻与传播(0552) | 中共党员 | 否 | 否 | 010-65023245 010-65004792 | ||
| 170 | 220509701 | 北京市朝阳区小关街道 | 城市管理岗 | 负责城乡规划管理、环境整治、住房保障、工程建设、物业管理等工作 | 1 | 8:1 | 本科及以上 | 与最高学历相对应的学位 | 本科:土木类(0810),水利类(0811),测绘类(0812),环境科学与工程类(0825),建筑类(0828),安全科学与工程类(0829),管理科学与工程类(1201) 研究生:建筑学(0813),土木工程(0814),水利工程(0815),测绘科学与技术(0816),环境科学与工程(0830),城乡规划学(0833),建筑(0851),城乡规划(0853),资源与环境(0857),土木水利(0859),管理科学与工程(1201) | 不限 | 否 | 否 | 010-84856706 010-84856672 | ||
| 171 | 220509801 | 北京市朝阳区麦子店街道 | 规划建设岗 | 负责城市环境建设、综合治理、规划管理等工作 | 1 | 8:1 | 本科及以上 | 与最高学历相对应的学位 | 本科:环境科学与工程类(0825),城乡规划(082802),管理科学与工程类(1201) 研究生:环境科学与工程(0830),城乡规划学(0833),城乡规划(0853),资源与环境(0857),管理科学与工程(1201),工程管理(1256) | 不限 | 否 | 否 | 010-58260745 010-58260749 | ||
| 172 | 220509901 | 北京市朝阳区望京街道 | 民生保障岗 | 负责民生事务保障等工作 | 1 | 8:1 | 本科及以上 | 与最高学历相对应的学位 | 本科:法学(03),教育学(04),医学(10) 研究生:法学(03),教育学(04),医学(10) | 中共党员 | 否 | 否 | 010-84778836 | ||
| 173 | 220510001 | 北京市朝阳区大屯街道 | 规划建设岗 | 负责城市规划建设、城市环境管理、城市更新等工作 | 1 | 8:1 | 本科及以上 | 与最高学历相对应的学位 | 本科:土木类(0810),环境科学与工程类(0825),建筑类(0828) 研究生:建筑学(0813),土木工程(0814),环境科学与工程(0830),城乡规划学(0833),建筑(0851),城乡规划(0853),资源与环境(0857),土木水利(0859),风景园林(0862) | 不限 | 否 | 否 | 010-64925044 | ||
| 174 | 220510101 | 北京市朝阳区奥运村街道 | 平安建设岗 | 负责社会治安综合治理、安全生产、消防、应急处突等工作 | 1 | 8:1 | 硕士研究生及以上 | 与最高学历相对应的学位 | 公安学(0306),电子科学与技术(0809),计算机科学与技术(0812),软件工程(0835),安全科学与工程(0837),电子信息(0854),管理科学与工程(1201),工程管理(1256) | 不限 | 否 | 否 | 010-84945958 010-84945556-819 | ||
| 175 | 220510201 | 北京市朝阳区东湖街道 | 综合管理岗 | 负责综合保障、平安建设、城市管理、社区建设、民生保障等工作 | 1 | 8:1 | 本科或硕士研究生 | 与最高学历相对应的学位 | 本科:理学(07),工学(08) 研究生:理学(07),工学(08) | 不限 | 否 | 否 | 010-87415664 010-87415670 | ||
| 176 | 220510301 | 北京市朝阳区高碑店地区(乡) | 社区建设岗 | 负责社区建设及社区管理等工作 | 1 | 8:1 | 硕士研究生及以上 | 与最高学历相对应的学位 | 不限 | 中共党员 | 否 | 否 | 010-85749582 | ||
| 177 | 220510401 | 北京市朝阳区十八里店地区(乡) | 平安建设岗 | 负责落实企业安全生产监督管理、突发事件应对、安全治理体系搭建等工作 | 1 | 8:1 | 本科或硕士研究生 | 与最高学历相对应的学位 | 本科:公安学类(0306),机械工程(080201),机械设计制造及其自动化(080202),工业设计(080205),电子信息工程(080701),电子科学与技术(080702),通信工程(080703),自动化(080801),计算机类(0809) 研究生:公安学(0306),机械工程(0802),电气工程(0808),电子科学与技术(0809),信息与通信工程(0810),计算机科学与技术(0812),安全科学与工程(0837),电子信息(0854),机械(0855) | 中共党员 | 否 | 否 | 010-67473250 | ||
| 178 | 220510501 | 北京市朝阳区平房地区(乡) | 综合管理岗 | 负责文稿起草、综合协调、应急处突等工作 | 1 | 8:1 | 本科及以上 | 与最高学历相对应的学位 | 本科:法学类(0301),理学(07),工学(08) 研究生:法学(0301),法律(0351),理学(07),工学(08) | 中共党员 | 否 | 否 | 010-85573336 | ||
| 179 | 220510601 | 北京市朝阳区东坝地区(乡) | 规划建设岗 | 负责城乡规划、城市环境美化绿化管理、综合整治、重点项目建设管理等工作 | 1 | 8:1 | 本科及以上 | 与最高学历相对应的学位 | 本科:土木类(0810),水利类(0811),测绘类(0812),农业工程类(0823),环境科学与工程类(0825),建筑类(0828),园艺(090102),农业资源与环境(090201) 研究生:建筑学(0813),土木工程(0814),水利工程(0815),测绘科学与技术(0816),农业工程(0828),环境科学与工程(0830),城乡规划学(0833),安全科学与工程(0837),建筑(0851),城乡规划(0853),资源与环境(0857),土木水利(0859),园艺学(0902),农业资源与环境(0903) | 中共党员 | 否 | 否 | 010-65491778 010-65491776 | ||
| 180 | 220510701 | 北京市朝阳区金盏地区(乡) | 综合管理岗 | 负责农业和农村经济发展,协助做好社会稳定风险评估等工作 | 1 | 8:1 | 本科及以上 | 与最高学历相对应的学位 | 本科:经济学(02),法学(03),工学(08),农业经济管理类(1203) 研究生:经济学(02),法学(03),工学(08),农林经济管理(1203) | 不限 | 否 | 否 | 010-84333256 | ||
| 181 | 220510801 | 北京市朝阳区三间房地区(乡) | 文字综合岗 | 负责文稿起草、文档处理、调查研究、综合协调等工作 | 1 | 8:1 | 硕士研究生及以上 | 与最高学历相对应的学位 | 法学(0301),法律(0351),中国语言文学(0501),新闻传播学(0503),新闻与传播(0552),计算机科学与技术(0812),电子信息(0854) | 中共党员 | 否 | 否 | 010-65420004 010-65420046 | ||
| 182 | 220510901 | 北京市朝阳区东风地区(乡) | 发展规划岗 | 负责经济发展、产业促进、规划建设等工作 | 1 | 8:1 | 硕士研究生及以上 | 与最高学历相对应的学位 | 经济学(02),建筑学(0813),城乡规划学(0833),建筑(0851),城乡规划(0853) | 中共党员 | 否 | 否 | 010-85843191 010-85825428 | ||
| 183 | 220611001 | 中共北京市海淀区纪律检查委员会、北京市海淀区监察委员会 | 纪检监察岗 | 负责纪检监察等工作 | 1 | 8:1 | 本科及以上 | 与最高学历相对应的学位 | 本科:法学类(0301) 研究生:法学(0301),纪检监察学(0308),法律(0351) | 中共党员 | 本科:法学类(0301)专业方向须为法学、纪检监察方向。 | 否 | 否 | 010-82510785 010-82468099 | |
| 184 | 220611101 | 北京市海淀区财政局 | 财务管理岗 | 负责部门预决算审核、财政资金支付管理及资产管理等工作 | 1 | 8:1 | 硕士研究生及以上 | 与最高学历相对应的学位 | 经济学(02),工商管理学(1202),会计(1253) | 中共党员 | 工商管理学(1202)专业方向须为会计学方向。 | 否 | 否 | 010-88488463 | |
| 185 | 220611201 | 北京市海淀区水务局 | 水务管理岗 | 负责水资源开发利用、水务工程建设管理、供水排水统筹监管等工作 | 1 | 8:1 | 硕士研究生及以上 | 与最高学历相对应的学位 | 水利工程(0815) | 中共党员 | 否 | 否 | 010-88405838 010-88405812 | ||
| 186 | 220611301 | 北京市海淀区文化和旅游局 | 安全应急岗 | 负责文化、文物和旅游行业安全,开展安全宣传、教育培训及安全演练等工作 | 1 | 8:1 | 硕士研究生及以上 | 与最高学历相对应的学位 | 经济学(02),电子科学与技术(0809),建筑学(0813),安全科学与工程(0837),建筑(0851),电子信息(0854),资源与环境(0857) | 中共党员 | 资源与环境(0857)专业方向须为安全工程方向。 | 否 | 否 | 010-82614383 010-62616211 | |
| 187 | 220611401 | 北京市海淀区卫生健康委员会 | 医政管理岗 | 负责医疗服务有关政策、规范、标准的指导落实、监督管理等工作 | 1 | 8:1 | 硕士研究生及以上 | 与最高学历相对应的学位 | 临床医学(1002),临床医学(1051) | 中共党员 | 否 | 否 | 010-88364062 010-88364110 | ||
| 188 | 220611501 | 北京市海淀区应急管理局 | 应急管理岗 | 负责应急管理、安全生产、防灾减灾、夜间值守等工作 | 1 | 8:1 | 硕士研究生及以上 | 与最高学历相对应的学位 | 安全科学与工程(0837),资源与环境(0857) | 中共党员 | 资源与环境(0857)专业方向须为安全工程方向。 | 否 | 否 | 010-83430788 | |
| 189 | 220611601 | 北京市海淀区市场监督管理局 | 知识产权管理岗 | 负责知识产权综合管理,服务创新主体知识产权创造、运用、保护等工作 | 1 | 8:1 | 硕士研究生及以上 | 与最高学历相对应的学位 | 知识产权(0354) | 不限 | 否 | 否 | 010-82692066 | ||
| 190 | 220611701 | 北京市海淀区统计局 | 统计工作岗 | 负责统计数据处理、经济分析、信息管理、社会调查等工作 | 1 | 8:1 | 硕士研究生及以上 | 与最高学历相对应的学位 | 应用经济学(0202),应用统计(0252),统计学(0714),计算机科学与技术(0812) | 中共党员 | 应用经济学(0202)专业方向须为统计学、数量经济学方向。 | 否 | 否 | 010-88487730 | |
| 191 | 220611801 | 北京市海淀区数据局 | 数据规划岗 | 负责数据资源开发利用等工作 | 1 | 8:1 | 硕士研究生及以上 | 与最高学历相对应的学位 | 数字经济(0258),数学(0701),电子科学与技术(0809),信息与通信工程(0810),控制科学与工程(0811),计算机科学与技术(0812),软件工程(0835),网络空间安全(0839),电子信息(0854),集成电路科学与工程(1401),智能科学与技术(1405) | 不限 | 否 | 否 | 010-50869096 010-87130820 | ||
| 192 | 220611901 | 共青团北京市海淀区委员会 | 科技创新岗 | 负责青年创新创业、青年人才交流及联系服务等工作 | 1 | 8:1 | 硕士研究生及以上 | 与最高学历相对应的学位 | 理学(07),工学(08),医学(10) | 中共党员或共青团员 | 否 | 是 | 010-62585958 | ||
| 193 | 220612001 | 北京市海淀区清河街道 | 城乡规划岗 | 负责街区规划、城乡管理、城市更新等工作 | 1 | 8:1 | 硕士研究生及以上 | 与最高学历相对应的学位 | 建筑学(0813),城乡规划学(0833),建筑(0851),城乡规划(0853) | 中共党员 | 否 | 否 | 010-62938409 | ||
| 194 | 220612101、220612102 | 北京市海淀区马连洼街道 | 经济管理岗 | 负责区域经济发展、产业政策促进、园区建设、科技创新、企业联系服务等工作 | 2 | 8:1 | 硕士研究生及以上 | 与最高学历相对应的学位 | 应用经济学(0202),金融(0251),应用统计(0252),税务(0253),数字经济(0258),知识产权(0354) | 中共党员 | 否 | 否 | 010-62811194 | 按照男女1:1录取,女性请填报职位220612101,男性请填报职位220612102。 | |
| 195 | 220612201 | 北京市海淀区香山街道 | 规划建设岗 | 负责城乡规划管理、落实街道责任规划师制度等工作 | 1 | 8:1 | 仅限本科 | 学士 | 土木类(0810),建筑类(0828) | 不限 | 否 | 否 | 010-82596539 | ||
| 196 | 220612301 | 北京市海淀区曙光街道 | 服务经济岗 | 负责优化营商环境与企业服务、数据统计与分析等工作 | 1 | 8:1 | 硕士研究生及以上 | 与最高学历相对应的学位 | 经济学(02) | 不限 | 否 | 否 | 010-88898572 010-88898551 | ||
| 197 | 220612401、220612402 | 北京市海淀区东升镇 | 规划管理岗 | 负责科技创新服务、地区规划建设、园区建设管理、文稿起草等工作 | 2 | 8:1 | 硕士研究生及以上 | 与最高学历相对应的学位 | 应用经济学(0202),金融(0251),应用统计(0252),税务(0253),国际商务(0254),资产评估(0256),数字经济(0258),电子科学与技术(0809),信息与通信工程(0810),计算机科学与技术(0812),建筑学(0813),城乡规划学(0833),建筑(0851),城乡规划(0853),电子信息(0854) | 中共党员 | 否 | 否 | 010-82619078 010-82619066 | 按照男女1:1录取,女性请填报职位220612401,男性请填报职位220612402。 | |
| 198 | 220612501、220612502 | 北京市海淀区四季青镇 | 科技管理岗 | 负责协助落实科技创新政策、城市规划、社区治理等工作 | 2 | 8:1 | 本科及以上 | 与最高学历相对应的学位 | 本科:电气类(0806),电子信息类(0807),自动化类(0808),计算机类(0809),土木类(0810),水利类(0811),测绘类(0812),建筑类(0828) 研究生:电气工程(0808),电子科学与技术(0809),信息与通信工程(0810),计算机科学与技术(0812),建筑学(0813),土木工程(0814),水利工程(0815),测绘科学与技术(0816),城乡规划学(0833),软件工程(0835),网络空间安全(0839),建筑(0851),城乡规划(0853),电子信息(0854),土木水利(0859) | 中共党员 | 否 | 否 | 010-88443003 010-88438299 | 按照男女1:1录取,女性请填报职位220612501,男性请填报职位220612502。 | |
| 199 | 220612601 | 北京市海淀区温泉镇 | 科创研究岗 | 负责科创政策研究、科创成果转化服务研究、材料撰写等工作 | 1 | 8:1 | 硕士研究生及以上 | 与最高学历相对应的学位 | 经济学(02),电子科学与技术(0809),信息与通信工程(0810),计算机科学与技术(0812),电子信息(0854) | 中共党员 | 否 | 否 | 010-62467255 | ||
| 200 | 220712701 | 北京市丰台区司法局 | 法律服务岗 | 负责公共法律服务体系和平台建设等工作 | 1 | 8:1 | 硕士研究生及以上 | 与最高学历相对应的学位 | 法学(0301),法律(0351) | 中共党员 | 通过国家司法考试或国家统一法律职业资格考试(A类)。 | 否 | 否 | 010-63813875 | |
| 201 | 220712801 | 北京市丰台区生态环境局 | 法制业务岗 | 负责综合性依法行政等工作 | 1 | 8:1 | 硕士研究生及以上 | 与最高学历相对应的学位 | 法学(0301),法律(0351) | 不限 | 通过国家司法考试或国家统一法律职业资格考试(A类)。 | 否 | 否 | 010-83368510 | |
| 202 | 220712901 | 中共北京市丰台区委农村工作委员会、北京市丰台区农业农村局 | 农村经济管理岗 | 负责农村区域发展、乡村振兴、产业经济发展等工作 | 1 | 8:1 | 硕士研究生及以上 | 与最高学历相对应的学位 | 应用经济学(0202),农林经济管理(1203) | 不限 | 否 | 否 | 010- 63853641 | ||
| 203 | 220713001 | 北京市丰台区市场监督管理局 | 综合监管岗 | 负责依据法律、法规开展市场主体日常监督管理、调查研究、发展规划等工作 | 1 | 8:1 | 硕士研究生及以上 | 与最高学历相对应的学位 | 法学(0301),法律(0351),理学(07),工学(08),农学(09),医学(10) | 不限 | 全国大学英语六级考试成绩达到合格或425分以上。 | 否 | 否 | 010-83661533 | |
| 204 | 220713101 | 北京市丰台区审计局 | 审计业务岗 | 负责党政机关、国有企事业单位审计等工作 | 1 | 8:1 | 硕士研究生及以上 | 与最高学历相对应的学位 | 审计(1257) | 中共党员 | 否 | 否 | 010-63812877 | ||
| 205 | 220713201 | 北京市丰台区人民政府国有资产监督管理委员会 | 综合管理岗 | 负责综合事务协调、文稿起草、办文办会等工作 | 1 | 8:1 | 硕士研究生及以上 | 与最高学历相对应的学位 | 金融(0251),法学(0301),新闻传播学(0503),新闻与传播(0552) | 中共党员 | 否 | 否 | 010-63258273 010-63258418 | ||
| 206 | 220713301 | 北京市丰台区卢沟桥街道 | 综合管理岗 | 负责基层党建、文稿起草等工作 | 1 | 8:1 | 硕士研究生及以上 | 与最高学历相对应的学位 | 马克思主义理论(0305),中国语言文学(0501),新闻传播学(0503) | 中共党员 | 否 | 否 | 010-83213579 010-83213505 | ||
| 207 | 220713401 | 北京市丰台区青塔街道 | 财务管理岗 | 负责财务管理、费用核算等工作 | 1 | 8:1 | 硕士研究生及以上 | 与最高学历相对应的学位 | 理论经济学(0201),应用经济学(0202),应用统计(0252),税务(0253),统计学(0714) | 中共党员 | 否 | 否 | 010-68221729 010-68238529 | ||
| 208 | 220713501 | 北京市丰台区五里店街道 | 司法管理岗 | 负责法律服务、法治宣传教育、社区矫正帮教、人民调解等工作 | 1 | 8:1 | 本科及以上 | 与最高学历相对应的学位 | 本科:法学类(0301) 研究生:法学(0301),法律(0351) | 中共党员 | 1.本科专业须为法学类(0301); 2.通过国家司法考试或国家统一法律职业资格考试(A类)。 | 否 | 否 | 010-83363927 010-83363928 | |
| 209 | 220713601 | 北京市丰台区右安门街道 | 综合管理岗 | 负责综合事务协调、文稿起草、调查研究等工作 | 1 | 8:1 | 硕士研究生及以上 | 与最高学历相对应的学位 | 经济学(02),法学(03),文学(05),理学(07),工学(08) | 中共党员 | 否 | 否 | 010-83401512 010-83402442 | ||
| 210 | 220713701 | 北京市丰台区西罗园街道 | 综合管理岗 | 负责文稿起草、组织协调、综合事务管理等工作 | 1 | 8:1 | 硕士研究生及以上 | 与最高学历相对应的学位 | 法学(0301),法律(0351),中国语言文学(0501) | 中共党员 | 否 | 否 | 010-87203339 010-67213327 | ||
| 211 | 220713801 | 北京市丰台区马家堡街道 | 综合管理岗 | 负责城市管理综合事务、城市更新项目推进、老旧小区改造等工作 | 1 | 8:1 | 硕士研究生及以上 | 与最高学历相对应的学位 | 中国语言文学(0501),翻译(0551),土木工程(0814),环境科学与工程(0830),资源与环境(0857),土木水利(0859) | 不限 | 否 | 否 | 010-87579873 | ||
| 212 | 220713901 | 北京市丰台区东铁匠营街道 | 党建管理岗 | 负责基层党组织建设、党员管理、思想政治等工作 | 1 | 8:1 | 硕士研究生及以上 | 与最高学历相对应的学位 | 中共党史党建学(0307),光学工程(0803),电子科学与技术(0809),计算机科学与技术(0812) | 中共党员 | 全国大学英语六级考试成绩达到合格或425分以上。 | 否 | 否 | 010-67668410 010-67616063 | |
| 213 | 220714001 | 北京市丰台区南苑街道 | 城乡管理岗 | 负责城乡规划、建设、管理、综合治理、环境保护等工作 | 1 | 8:1 | 硕士研究生及以上 | 与最高学历相对应的学位 | 经济学(02),法学(03) | 不限 | 否 | 否 | 010-67984757 | ||
| 214 | 220714101 | 北京市丰台区宛平街道 | 综合管理岗 | 负责推进文化中心建设项目、红色文化传承、文旅融合、综合协调等工作 | 1 | 8:1 | 硕士研究生及以上 | 与最高学历相对应的学位 | 旅游管理(1254) | 中共党员 | 否 | 否 | 010-83212088 010-83212311 | ||
| 215 | 220714201 | 北京市丰台区王佐镇 | 产业发展岗 | 负责协调产业规划、招商引资等工作 | 1 | 8:1 | 硕士研究生及以上 | 与最高学历相对应的学位 | 理论经济学(0201),应用经济学(0202),金融(0251),数字经济(0258) | 中共党员 | 否 | 否 | 010-83316344 010-83316415 | ||
| 216 | 220814301、220814302 | 中共北京市石景山区委政法委员会 | 法治监督岗 | 负责机关政务、法治监督、社会治安综合治理及政法队伍建设等工作 | 2 | 8:1 | 硕士研究生及以上 | 与最高学历相对应的学位 | 法学(0301),社会学(0303),法律(0351),社会工作(0352) | 中共党员 | 法学(0301)、法律(0351)专业报考人员须通过国家司法考试或国家统一法律职业资格考试(A类)。 | 否 | 否 | 010-88699118 | 按照男女1:1录取,女性请填报职位220814301,男性请填报职位220814302。 |
| 217 | 220814401 | 中共北京市石景山区委教育工作委员会、北京市石景山区教育委员会 | 综合管理岗 | 负责指导协调学校推进教育统计、基建工程等工作 | 1 | 8:1 | 硕士研究生及以上 | 与最高学历相对应的学位 | 应用经济学(0202),应用统计(0252),统计学(0714),土木工程(0814),土木水利(0859) | 中共党员 | 否 | 否 | 010-68873983 | ||
| 218 | 220814501 | 北京市石景山区住房和城市建设委员会 | 建设工程管理岗 | 负责建设工程安全质量监督管理等工作 | 2 | 8:1 | 硕士研究生及以上 | 与最高学历相对应的学位 | 建筑学(0813),土木工程(0814),建筑(0851),土木水利(0859) | 不限 | 否 | 否 | 010-68880079 010-68842459 | ||
| 219 | 220814502 | 北京市石景山区住房和城市建设委员会 | 房屋管理岗 | 负责房屋基础性管理、物业行业管理等工作 | 2 | 8:1 | 硕士研究生及以上 | 与最高学历相对应的学位 | 建筑学(0813),土木工程(0814),建筑(0851),土木水利(0859) | 不限 | 否 | 否 | 010-68880079 010-68842459 | ||
| 220 | 220814601 | 北京市石景山区城市管理委员会 | 市政工程岗 | 负责城市道路、轨道交通、交通枢纽、桥梁等方面规划编制、工程建设、综合管理等工作 | 1 | 8:1 | 硕士研究生及以上 | 与最高学历相对应的学位 | 土木工程(0814),交通运输工程(0823),城乡规划学(0833),城乡规划(0853),土木水利(0859),交通运输(0861),工程管理(1256) | 不限 | 否 | 否 | 010-68870236 010-88925541 | ||
| 221 | 220814701 | 北京市石景山区卫生健康委员会 | 疾病防控岗 | 负责传染病和地方病防控管理和规划、措施拟定、组织实施和效果评估管理等工作 | 1 | 8:1 | 硕士研究生及以上 | 与最高学历相对应的学位 | 临床医学(1002),公共卫生与预防医学(1004),临床医学(1051),公共卫生(1053) | 不限 | 否 | 否 | 010-88605063 | ||
| 222 | 220814801 | 北京市石景山区园林绿化局 | 综合管理岗 | 负责园林绿化规划设计、工程建设管理、园林绿化项目监督管理等工作 | 1 | 8:1 | 硕士研究生及以上 | 与最高学历相对应的学位 | 建筑学(0813),环境科学与工程(0830),城乡规划学(0833),建筑(0851),城乡规划(0853),资源与环境(0857),风景园林(0862),工程管理(1256) | 中共党员 | 否 | 否 | 010-68291705 010-68291765 | ||
| 223 | 220814901 | 北京市石景山区经济和信息化局 | 产业发展岗 | 负责数字经济产业发展、工业互联网产业发展、数据基础制度先行区建设、招商引资等工作 | 1 | 8:1 | 硕士研究生及以上 | 与最高学历相对应的学位 | 应用经济学(0202),数字经济(0258),信息与通信工程(0810),城乡规划学(0833),软件工程(0835),城乡规划(0853),电子信息(0854),工商管理学(1202),公共管理学(1204),工商管理(1251),公共管理(1252) | 中共党员 | 否 | 否 | 010-88699896 | ||
| 224 | 220815001、220815002 | 北京市石景山区八角街道 | 文字综合岗 | 负责组织调研、公文起草、综合管理、数据统计分析、信息化建设等工作 | 2 | 8:1 | 硕士研究生及以上 | 与最高学历相对应的学位 | 应用统计(0252),法学(0301),法律(0351),中国语言文学(0501),新闻传播学(0503),新闻与传播(0552),统计学(0714) | 中共党员 | 法学(0301)、法律(0351)专业报考人员须通过国家司法考试或国家统一法律职业资格考试(A类)。 | 否 | 否 | 010-68820151 010-68887848 | 按照男女1:1录取,女性请填报职位220815001,男性请填报职位220815002。 |
| 225 | 220815101 | 北京市石景山区古城街道 | 规划建设岗 | 负责工程建设等相关项目的巡查、日常管理等工作 | 1 | 8:1 | 硕士研究生及以上 | 与最高学历相对应的学位 | 建筑学(0813),土木工程(0814),城乡规划学(0833),建筑(0851),城乡规划(0853),土木水利(0859) | 中共党员 | 否 | 否 | 010-88924036 | ||
| 226 | 220815201 | 北京市石景山区金顶街街道 | 综合管理岗 | 负责综合行政、信息化建设、城市规划管理、城市服务、工程管理、法治建设等工作 | 1 | 8:1 | 硕士研究生及以上 | 与最高学历相对应的学位 | 法学(0301),社会学(0303),法律(0351),社会工作(0352),信息与通信工程(0810),城乡规划学(0833),软件工程(0835),城乡规划(0853),电子信息(0854),管理科学与工程(1201),工程管理(1256) | 中共党员 | 法学(0301)、法律(0351)专业报考人员须通过国家司法考试或国家统一法律职业资格考试(A类)。 | 否 | 否 | 010-88715526 010-88713896 | |
| 227 | 220815301 | 北京市石景山区五里坨街道 | 综合管理岗 | 负责城市规划、工程管理、法治宣传、矫正帮教、综合治理、数据采集等工作 | 1 | 8:1 | 硕士研究生及以上 | 与最高学历相对应的学位 | 法学(0301),法律(0351),计算机科学与技术(0812),环境科学与工程(0830),城乡规划学(0833),软件工程(0835),安全科学与工程(0837),城乡规划(0853),电子信息(0854),资源与环境(0857) | 不限 | 法学(0301)、法律(0351)专业报考人员须通过国家司法考试或国家统一法律职业资格考试(A类)。 | 否 | 否 | 010-88904238 010-88906863 | |
| 228 | 220815401 | 北京市石景山区鲁谷街道 | 综合管理岗 | 负责基层党建、社区治理、社会保障、基层法治建设、信息化建设及综合事务管理等工作 | 1 | 8:1 | 硕士研究生及以上 | 与最高学历相对应的学位 | 法学(0301),社会学(0303),中共党史党建学(0307),法律(0351),社会工作(0352),计算机科学与技术(0812),电子信息(0854) | 中共党员 | 法学(0301)、法律(0351)专业报考人员须通过国家司法考试或国家统一法律职业资格考试(A类)。 | 否 | 否 | 010-68625657 | |
| 229 | 220915501、220915502 | 中共北京市门头沟区纪律检查委员会、北京市门头沟区监察委员会 | 纪检监察岗 | 负责纪检监察等工作 | 2 | 8:1 | 硕士研究生及以上 | 与最高学历相对应的学位 | 法学(0301),纪检监察学(0308),法律(0351) | 中共党员 | 否 | 否 | 010-69840081 010-69844241 | 按照男女1:1录取,女性请填报职位220915501,男性请填报职位220915502。 | |
| 230 | 220915601、220915602 | 中共北京市门头沟区委办公室 | 综合管理岗 | 负责调查研究、文稿起草、公文办理、信息编发、综合协调等工作 | 2 | 8:1 | 硕士研究生及以上 | 与最高学历相对应的学位 | 哲学(01),经济学(02),法学(03),文学(05),历史学(06),工学(08),管理学(12),国家安全学(1402),密码(1452) | 中共党员 | 否 | 否 | 010-69843509 | 按照男女1:1录取,女性请填报职位220915601,男性请填报职位220915602。 | |
| 231 | 220915701、220915702 | 北京市门头沟区财政局 | 预算管理岗 | 负责预算编制、审核及执行管理等工作 | 2 | 8:1 | 硕士研究生及以上 | 与最高学历相对应的学位 | 应用经济学(0202),金融(0251),应用统计(0252),税务(0253),数字经济(0258),统计学(0714),工商管理学(1202),公共管理学(1204),工商管理(1251),公共管理(1252),会计(1253),审计(1257) | 不限 | 否 | 否 | 010-69844185 010-69844109 | 按照男女1:1录取,女性请填报职位220915701,男性请填报职位220915702。 | |
| 232 | 221015801 | 中共北京市房山区委办公室 | 文字综合岗 | 负责会议组织、综合文秘、信息报送等工作 | 1 | 8:1 | 硕士研究生及以上 | 与最高学历相对应的学位 | 政治学(0302),公共管理学(1204),公共管理(1252) | 中共党员 | 能适应高强度工作。 | 否 | 否 | 010-89358840 | |
| 233 | 221015802 | 中共北京市房山区委办公室 | 督查考评岗 | 负责督办落实、综合协调、检查考核等工作 | 1 | 8:1 | 硕士研究生及以上 | 与最高学历相对应的学位 | 哲学(0101),法学(0301),法律(0351) | 中共党员 | 能适应高强度工作。 | 否 | 否 | 010-89358840 | |
| 234 | 221015901 | 中共北京市房山区委组织部 | 文字综合岗 | 负责综合协调、组织调研、综合文稿起草等工作 | 1 | 8:1 | 硕士研究生及以上 | 与最高学历相对应的学位 | 理论经济学(0201),应用经济学(0202),金融(0251),政治学(0302),社会学(0303),中共党史党建学(0307),社会工作(0352),心理学(0402),应用心理(0454),土木工程(0814),农业工程(0828),林业工程(0829),环境科学与工程(0830),生物医学工程(0831),土木水利(0859),公共管理学(1204),公共管理(1252) | 中共党员 | 否 | 否 | 010-89358840 | ||
| 235 | 221016001、221016002 | 中共北京市房山区委宣传部 | 文字综合岗 | 负责机关日常运转、内外联系、统筹协调等工作 | 2 | 8:1 | 硕士研究生及以上 | 与最高学历相对应的学位 | 哲学(01),经济学(02),中国语言文学(0501),新闻传播学(0503),新闻与传播(0552) | 中共党员 | 否 | 否 | 010-89358840 | 按照男女1:1录取,女性请填报职位221016001,男性请填报职位221016002。 | |
| 236 | 221016101、221016102 | 北京市房山区住房和城乡建设委员会 | 建设管理岗 | 负责工程项目建设审批、协调、监管等工作 | 2 | 8:1 | 硕士研究生及以上 | 与最高学历相对应的学位 | 建筑学(0813),土木工程(0814),建筑(0851),土木水利(0859) | 中共党员 | 否 | 否 | 010-89358840 | 按照男女1:1录取,女性请填报职位221016101,男性请填报职位221016102。 | |
| 237 | 221016201 | 北京市房山区卫生健康委员会 | 监督管理岗 | 负责完善卫生健康综合监督体系及相关制度等工作 | 1 | 8:1 | 硕士研究生及以上 | 与最高学历相对应的学位 | 法学(0301),法律(0351),中国语言文学(0501),计算机科学与技术(0812),电子信息(0854) | 中共党员 | 否 | 否 | 010-89358840 | ||
| 238 | 221016301 | 中共北京市房山区委教育工作委员会、北京市房山区教育委员会 | 教育管理岗 | 负责科学教育、人工智能教育领域研究、教学管理等工作 | 1 | 8:1 | 硕士研究生及以上 | 与最高学历相对应的学位 | 计算机科学与技术(0812),软件工程(0835),电子信息(0854),智能科学与技术(1405) | 中共党员 | 全国大学英语六级考试成绩达到合格或425分以上。 | 否 | 否 | 010-89358840 | |
| 239 | 221016302 | 中共北京市房山区委教育工作委员会、北京市房山区教育委员会 | 教育评价岗 | 负责教育督导、信息分析、课程改革研究等工作 | 1 | 8:1 | 硕士研究生及以上 | 与最高学历相对应的学位 | 教育学(0401),教育(0451) | 中共党员 | 全国大学英语六级考试成绩达到合格或425分以上。 | 否 | 否 | 010-89358840 | |
| 240 | 221016401、221016402 | 中共北京市房山区委农村工作委员会、北京市房山区农业农村局 | 综合业务岗 | 负责耕地及永久基本农田质量保护、农田整治、农业各行业监督管理等工作 | 2 | 8:1 | 硕士研究生及以上 | 与最高学历相对应的学位 | 农业工程(0828),城乡规划学(0833),城乡规划(0853),农业资源与环境(0903),农业(0951),农林经济管理(1203) | 中共党员 | 否 | 否 | 010-89358840 | 按照男女1:1录取,女性请填报职位221016401,男性请填报职位221016402。 | |
| 241 | 221016501 | 北京市房山区良乡大学城管理委员会 | 文字综合岗 | 负责综合协调、组织调研、文稿起草等工作 | 1 | 8:1 | 硕士研究生及以上 | 与最高学历相对应的学位 | 法学(0301),法律(0351) | 中共党员 | 否 | 否 | 010-89358840 | ||
| 242 | 221016601、221016602 | 北京市房山区燕山财政分局 | 资金管理岗 | 负责财政收支管理、绩效评价、国有资产管理、财源建设等工作 | 2 | 8:1 | 硕士研究生及以上 | 与最高学历相对应的学位 | 应用经济学(0202),金融(0251),工商管理学(1202),工商管理(1251) | 中共党员 | 工商管理学(1202)专业方向须为企业管理方向。 | 否 | 否 | 010-89358840 | 按照男女1:1录取,女性请填报职位221016601,男性请填报职位221016602。 |
| 243 | 221116701、221116702 | 北京市通州区发展和改革委员会 | 综合管理岗 | 负责文稿起草、综合协调等工作 | 2 | 8:1 | 硕士研究生及以上 | 与最高学历相对应的学位 | 理论经济学(0201),应用经济学(0202),金融(0251),国际商务(0254),数字经济(0258),法学(0301),法律(0351),土木工程(0814),水利工程(0815),城乡规划学(0833),城乡规划(0853),土木水利(0859) | 中共党员 | 否 | 否 | 010-69547756 010-69546140 | 按照男女1:1录取,女性请填报职位221116701,男性请填报职位221116702。 | |
| 244 | 221116801、221116802 | 北京市通州区科学技术委员会 | 科技服务岗 | 负责科技人才队伍建设、国际交流与合作、科技资源共享的规划和落实等工作 | 2 | 8:1 | 硕士研究生及以上 | 与最高学历相对应的学位 | 应用经济学(0202),金融(0251),国际商务(0254),法学(0301),法律(0351),新闻传播学(0503),新闻与传播(0552),化学(0703),材料科学与工程(0805),电气工程(0808),电子科学与技术(0809),信息与通信工程(0810),计算机科学与技术(0812),生物医学工程(0831),软件工程(0835),网络空间安全(0839),电子信息(0854),材料与化工(0856),生物与医药(0860),管理科学与工程(1201),智能科学与技术(1405) | 中共党员 | 否 | 否 | 010-89526673 010-69546592 | 按照男女1:1录取,女性请填报职位221116801,男性请填报职位221116802。 | |
| 245 | 221116901 | 北京市通州区经济和信息化局 | 产业发展促进岗 | 负责组织协调工业科技重大项目的实施,推动技术创新和产学研相结合等工作 | 1 | 8:1 | 硕士研究生及以上 | 与最高学历相对应的学位 | 经济学(02),理学(07),工学(08),管理学(12) | 中共党员 | 否 | 否 | 010-69549150 010-69548910 | ||
| 246 | 221116902 | 北京市通州区经济和信息化局 | 数字经济建设岗 | 负责信息化基础设施建设、人工智能及数据要素产业发展等工作 | 1 | 8:1 | 硕士研究生及以上 | 与最高学历相对应的学位 | 数学(0701),电子科学与技术(0809),信息与通信工程(0810),计算机科学与技术(0812),电子信息(0854),智能科学与技术(1405) | 中共党员 | 否 | 否 | 010-69549150 010-69548910 | ||
| 247 | 221117001、221117002 | 北京市通州区财政局 | 财务管理岗 | 负责财务管理等工作 | 2 | 8:1 | 硕士研究生及以上 | 与最高学历相对应的学位 | 应用经济学(0202),金融(0251),应用统计(0252),税务(0253),资产评估(0256),数字经济(0258),统计学(0714),土木工程(0814),土木水利(0859),工商管理学(1202),工商管理(1251),会计(1253),审计(1257) | 中共党员 | 否 | 否 | 010-81537219 010-81533003 | 按照男女1:1录取,女性请填报职位221117001,男性请填报职位221117002。 | |
| 248 | 221117101 | 北京市通州区住房和城乡建设委员会 | 施工现场管理岗 | 负责建筑工程项目建设管理等工作 | 1 | 8:1 | 硕士研究生及以上 | 与最高学历相对应的学位 | 系统科学(0711),建筑学(0813),土木工程(0814),城乡规划学(0833),建筑(0851),城乡规划(0853),土木水利(0859) | 中共党员 | 否 | 否 | 010-69557423 010-69543452 | ||
| 249 | 221117201、221117202 | 北京市通州区城市管理委员会 | 综合事务岗 | 负责合同及规范性文件审查、拟定能源运行调控方案、协调解决能源运行相关问题等工作 | 2 | 8:1 | 硕士研究生及以上 | 与最高学历相对应的学位 | 法学(0301),法律(0351),数学(0701),动力工程及工程热物理(0807),电气工程(0808),能源动力(0858) | 中共党员 | 否 | 否 | 010-60540708 010-69545490 | 按照男女1:1录取,女性请填报职位221117201,男性请填报职位221117202。 | |
| 250 | 221117301 | 北京市通州区市场监督管理局 | 综合管理岗 | 负责市场综合监管等工作 | 1 | 8:1 | 硕士研究生及以上 | 与最高学历相对应的学位 | 教育学(0401),教育(0451),工学(08) | 中共党员 | 否 | 否 | 010-69512972 010-69541634 | ||
| 251 | 221117401、221117402 | 北京市通州区北苑街道 | 平安建设岗 | 负责安全生产、应急处突、营商环境建设等工作 | 2 | 8:1 | 硕士研究生及以上 | 与最高学历相对应的学位 | 应用经济学(0202),金融(0251),教育学(0401),教育(0451),新闻传播学(0503),新闻与传播(0552),系统科学(0711),机械工程(0802),信息与通信工程(0810),机械(0855) | 中共党员 | 否 | 否 | 010-69553039 010-69541579 | 按照男女1:1录取,女性请填报职位221117401,男性请填报职位221117402。 | |
| 252 | 221117501、221117502 | 北京市通州区文景街道 | 城市管理岗 | 负责城市管理等工作 | 2 | 8:1 | 硕士研究生及以上 | 与最高学历相对应的学位 | 信息与通信工程(0810),建筑学(0813),土木工程(0814),水利工程(0815),城乡规划学(0833),建筑(0851),城乡规划(0853),土木水利(0859) | 中共党员 | 否 | 否 | 010-80579016 010-80579019 | 按照男女1:1录取,女性请填报职位221117501,男性请填报职位221117502。 | |
| 253 | 221117601 | 北京市通州区临河里街道 | 司法管理岗 | 负责社区矫正、人民调解、法制审核等工作 | 1 | 8:1 | 硕士研究生及以上 | 与最高学历相对应的学位 | 法学(0301),法律(0351) | 不限 | 通过国家司法考试或国家统一法律职业资格考试(A类)。 | 否 | 否 | 010-80811127 | |
| 254 | 221117701 | 北京市通州区杨庄街道 | 统计分析岗 | 负责统计业务、数据分析、材料撰写等工作 | 1 | 8:1 | 硕士研究生及以上 | 与最高学历相对应的学位 | 理论经济学(0201),应用经济学(0202),金融(0251),应用统计(0252),资产评估(0256),数字经济(0258),社会学(0303),社会工作(0352),数学(0701),统计学(0714) | 中共党员 | 否 | 否 | 010-80812336 010-80812166 | ||
| 255 | 221117801、221117802 | 北京市通州区永顺镇 | 综合文字岗 | 负责城乡规划、综合协调、公文写作等工作 | 2 | 8:1 | 硕士研究生及以上 | 与最高学历相对应的学位 | 哲学(0101),法学(0301),法律(0351),中国语言文学(0501),土木工程(0814),测绘科学与技术(0816),农业工程(0828),城乡规划学(0833),城乡规划(0853),植物保护(0904) | 中共党员 | 否 | 否 | 010-69550236 010-69546370 | 按照男女1:1录取,女性请填报职位221117801,男性请填报职位221117802。 | |
| 256 | 221117901、221117902 | 北京市通州区宋庄镇 | 综合管理岗 | 负责文字材料撰写、数据整合与沟通协调等工作 | 2 | 8:1 | 硕士研究生及以上 | 与最高学历相对应的学位 | 应用经济学(0202),金融(0251),中国语言文学(0501),生态学(0713),计算机科学与技术(0812),农业工程(0828),城乡规划学(0833),城乡规划(0853) | 中共党员 | 否 | 否 | 010-69599696 010-89515051 | 按照男女1:1录取,女性请填报职位221117901,男性请填报职位221117902。 | |
| 257 | 221118001、221118002 | 北京市通州区潞城镇 | 基层治理岗 | 负责基层治理、综合协调服务、社区建设、民生保障、规划建设等工作 | 4 | 5:1 | 硕士研究生及以上 | 与最高学历相对应的学位 | 经济学(02),法学(0301),法律(0351),中国语言文学(0501),城乡规划学(0833),城乡规划(0853),会计(1253) | 中共党员 | 1.经济学(02)、会计(1253)专业报考人员须具有初级以上会计专业技术资格; 2.法学(0301)、法律(0351)专业报考人员须通过国家司法考试或国家统一法律职业资格考试(A类)。 | 否 | 否 | 010-89581356 010-89582119 | 按照男女1:1录取,女性请填报职位221118001,男性请填报职位221118002。 |
| 258 | 221118101 | 北京市通州区漷县镇 | 司法管理岗 | 负责法治宣传、矫正帮教、人民调解等工作 | 1 | 8:1 | 硕士研究生及以上 | 与最高学历相对应的学位 | 法学(03) | 不限 | 通过国家司法考试或国家统一法律职业资格考试(A类)。 | 否 | 否 | 010-80586215 010-80586083 | |
| 259 | 221118201 | 北京市通州区张家湾镇 | 城市设计岗 | 负责城市更新建设等工作 | 1 | 8:1 | 硕士研究生及以上 | 与最高学历相对应的学位 | 建筑学(0813),城乡规划学(0833),建筑(0851),城乡规划(0853),电子信息(0854),农林经济管理(1203),设计(1357),设计学(1403),智能科学与技术(1405) | 不限 | 否 | 否 | 010-61507832 010-69573821 | ||
| 260 | 221118202、221118203 | 北京市通州区张家湾镇 | 农村经济管理岗 | 负责乡村振兴、产业经济发展等工作 | 2 | 8:1 | 硕士研究生及以上 | 与最高学历相对应的学位 | 农业工程(0828),城乡规划学(0833),城乡规划(0853),农业资源与环境(0903),农林经济管理(1203) | 不限 | 否 | 否 | 010-61507832 010-69573821 | 按照男女1:1录取,女性请填报职位221118202,男性请填报职位221118203。 | |
| 261 | 221118301、221118302 | 北京市通州区永乐店镇 | 规划建设岗 | 负责城市建设、综合整治、城乡规划、项目开发管理、农村地区发展建设等工作 | 2 | 8:1 | 硕士研究生及以上 | 与最高学历相对应的学位 | 理学(07),工学(08),农学(09),工商管理学(1202),公共管理学(1204),工商管理(1251),公共管理(1252) | 中共党员 | 否 | 否 | 010-80572248 010-80572118 | 按照男女1:1录取,女性请填报职位221118301,男性请填报职位221118302。 | |
| 262 | 221118303、221118304 | 北京市通州区永乐店镇 | 综合管理岗 | 负责农村经济事务协调、农业发展规划、经济发展管理等工作 | 2 | 8:1 | 硕士研究生及以上 | 与最高学历相对应的学位 | 经济学(02),法学(03),理学(07),农业工程(0828),林业工程(0829),城乡规划学(0833),城乡规划(0853),工商管理学(1202),农林经济管理(1203),公共管理学(1204),工商管理(1251),公共管理(1252),智能科学与技术(1405) | 中共党员 | 否 | 否 | 010-80572248 010-80572118 | 按照男女1:1录取,女性请填报职位221118303,男性请填报职位221118304。 | |
| 263 | 221118401 | 北京市通州区于家务回族乡 | 司法管理岗 | 负责法治宣传、矫正帮教、人民调解等工作 | 1 | 8:1 | 硕士研究生及以上 | 与最高学历相对应的学位 | 法学(0301),法律(0351) | 不限 | 通过国家司法考试或国家统一法律职业资格考试(A类)。 | 否 | 否 | 010-80535798 010-80532816 | |
| 264 | 221418501、221418502 | 中共北京市顺义区委组织部 | 人才发展岗 | 负责高层次人才引进、培养、服务及重点产业人才队伍规划研究、政策制定等工作 | 2 | 8:1 | 硕士研究生及以上 | 与最高学历相对应的学位 | 应用经济学(0202),金融(0251),国际商务(0254),法学(0301),政治学(0302),法律(0351),中国语言文学(0501),新闻传播学(0503),新闻与传播(0552),计算机科学与技术(0812),软件工程(0835),管理科学与工程(1201),工商管理学(1202),公共管理学(1204),工商管理(1251),公共管理(1252) | 中共党员 | 全国大学英语六级考试成绩达到合格或425分以上。 | 否 | 否 | 010-69441469 010-81481722 | 按照男女1:1录取,女性请填报职位221418501,男性请填报职位221418502。 |
| 265 | 221418601、221418602 | 中共北京市顺义区委宣传部 | 宣传管理岗 | 负责新闻宣传、信息发布、媒体管理、新闻队伍建设等工作 | 2 | 8:1 | 硕士研究生及以上 | 与最高学历相对应的学位 | 应用经济学(0202),中国语言文学(0501),外国语言文学(0502),新闻传播学(0503),翻译(0551),新闻与传播(0552),电子科学与技术(0809),信息与通信工程(0810),计算机科学与技术(0812),软件工程(0835),安全科学与工程(0837),网络空间安全(0839),电子信息(0854),工商管理学(1202),公共管理学(1204),工商管理(1251),公共管理(1252) | 中共党员 | 否 | 否 | 010-69443479 | 按照男女1:1录取,女性请填报职位221418601,男性请填报职位221418602。 | |
| 266 | 221418701 | 北京市顺义区教育委员会 | 规划建设岗 | 负责基础教育设施规划建设及相关资金管理等工作 | 1 | 8:1 | 本科及以上 | 与最高学历相对应的学位 | 本科:建筑类(0828) 研究生:建筑学(0813),土木工程(0814),建筑(0851),工商管理学(1202),会计(1253),审计(1257) | 不限 | 工商管理学(1202)专业方向须为会计学方向。 | 否 | 否 | 010-69421937 010-69444324 | |
| 267 | 221418801 | 北京市顺义区经济和信息化局 | 综合管理岗 | 负责产业研究、产业项目对接、综合文稿起草等工作 | 1 | 8:1 | 硕士研究生及以上 | 与最高学历相对应的学位 | 应用经济学(0202),数字经济(0258),机械工程(0802),材料科学与工程(0805),电子科学与技术(0809),信息与通信工程(0810),计算机科学与技术(0812),电子信息(0854),机械(0855) | 不限 | 否 | 否 | 010-69443818 | ||
| 268 | 221418901 | 北京市顺义区司法局 | 行政复议调解岗 | 负责审理行政复议案件,草拟行政复议决定等工作 | 1 | 8:1 | 仅限硕士研究生 | 硕士 | 法学(0301),法律(0351) | 中共党员 | 通过国家司法考试或国家统一法律职业资格考试(A类)。 | 否 | 否 | 010-69423915 | |
| 269 | 221419001、221419002 | 北京市顺义区财政局 | 预算管理岗 | 负责提出财政政策、预算管理制度建议,编制中期财政规划等工作 | 2 | 8:1 | 硕士研究生及以上 | 与最高学历相对应的学位 | 应用经济学(0202),金融(0251),税务(0253),工商管理学(1202),会计(1253) | 不限 | 工商管理学(1202)专业方向须为会计学方向。 | 否 | 否 | 010-69468487 010-69468474 | 按照男女1:1录取,女性请填报职位221419001,男性请填报职位221419002。 |
| 270 | 221419101 | 北京市顺义区城市管理委员会 | 工程建设岗 | 负责市政工程建设和周边附属设施建设等工作 | 1 | 8:1 | 本科及以上 | 与最高学历相对应的学位 | 本科:电气类(0806),土木类(0810) 研究生:林业工程(0829),城乡规划学(0833),城乡规划(0853),风景园林(0862) | 不限 | 否 | 否 | 010-81492816 | ||
| 271 | 221419201 | 中共北京市顺义区委农村工作委员会、北京市顺义区农业农村局 | 政策研究岗 | 负责“三农”领域政策研究、产业项目布局及农业资源统筹规划等工作 | 1 | 8:1 | 仅限硕士研究生 | 硕士 | 应用经济学(0202),数字经济(0258),农业工程(0828),城乡规划学(0833),城乡规划(0853),农业资源与环境(0903),畜牧学(0905),农业(0951),农林经济管理(1203) | 中共党员 | 否 | 否 | 010-69442648 | ||
| 272 | 221419301 | 北京市顺义区商务局 | 经济分析岗 | 负责数据统计、经济分析等工作 | 1 | 8:1 | 硕士研究生及以上 | 与最高学历相对应的学位 | 应用经济学(0202),应用统计(0252),国际商务(0254) | 不限 | 否 | 否 | 010-69443513 | ||
| 273 | 221419401 | 北京市顺义区卫生健康委员会 | 医疗卫生岗 | 负责医疗卫生综合管理等工作 | 1 | 8:1 | 硕士研究生及以上 | 与最高学历相对应的学位 | 基础医学(1001),临床医学(1002),公共卫生与预防医学(1004),中医学(1005),中西医结合(1006),临床医学(1051),公共卫生(1053),中医(1057),医学技术(1058) | 不限 | 否 | 否 | 010-89452519 010-89453169 | ||
| 274 | 221419501 | 北京市顺义区人民政府国有资产监督管理委员会 | 改革管理岗 | 负责国企改革、企业发展战略规划、国有经济布局调整等工作 | 1 | 8:1 | 硕士研究生及以上 | 与最高学历相对应的学位 | 应用经济学(0202),资产评估(0256),法学(0301),法律(0351),工学(08),工程管理(1256),审计(1257) | 不限 | 否 | 否 | 010-89447727 010-89444211 | ||
| 275 | 221419601 | 北京市顺义区统计局 | 专业统计岗 | 负责统计调查、统计分析、数据处理、统计研究等工作 | 1 | 8:1 | 硕士研究生及以上 | 与最高学历相对应的学位 | 经济学(02),数学(0701),统计学(0714) | 不限 | 全国大学英语六级考试成绩达到合格或425分以上。 | 否 | 否 | 010-89445794 010-89445408 | |
| 276 | 221419701、221419702 | 北京市顺义区市场监督管理局 | 知识产权管理岗 | 负责统筹协调知识产权保护、规范专利商标管理等工作 | 2 | 8:1 | 仅限硕士研究生 | 硕士 | 法学(0301),法律(0351),知识产权(0354),生物医学工程(0831),生物与医药(0860) | 中共党员 | 法学(0301)、法律(0351)专业报考人员须通过国家司法考试或国家统一法律职业资格考试(A类)。 | 否 | 否 | 010-89448399 | 按照男女1:1录取,女性请填报职位221419701,男性请填报职位221419702。 |
| 277 | 221419703、221419704 | 北京市顺义区市场监督管理局 | 行政审批岗 | 负责统筹协调行政审批项目,拟定项目办理流程、审批标准及规范等工作 | 2 | 8:1 | 仅限硕士研究生 | 硕士 | 应用经济学(0202),金融(0251),公共管理学(1204),公共管理(1252) | 中共党员 | 否 | 否 | 010-89448399 | 按照男女1:1录取,女性请填报职位221419703,男性请填报职位221419704。 | |
| 278 | 221419801 | 中关村科技园区顺义园管理委员会 | 产业促进岗 | 负责智能新能源汽车、第三代半导体、生物医药等领域产业研究规划等工作 | 1 | 8:1 | 硕士研究生及以上 | 与最高学历相对应的学位 | 机械工程(0802),材料科学与工程(0805),电气工程(0808),电子科学与技术(0809),信息与通信工程(0810),控制科学与工程(0811),计算机科学与技术(0812),航空宇航科学与技术(0825),生物医学工程(0831),电子信息(0854),机械(0855),生物与医药(0860),智能科学与技术(1405) | 中共党员 | 否 | 否 | 010-69491011 | ||
| 279 | 221419901 | 北京市顺义区胜利街道 | 司法管理岗 | 负责法律服务、法治宣传、民事调解、社区矫正等工作 | 1 | 8:1 | 本科及以上 | 与最高学历相对应的学位 | 本科:法学类(0301),社会学类(0303) 研究生:法学(0301),社会学(0303),法律(0351),社会工作(0352) | 不限 | 通过国家司法考试或国家统一法律职业资格考试(A类)。 | 否 | 否 | 010-69420221 010-69431823 | |
| 280 | 221420001、221420002 | 北京市顺义区仁和镇 | 产业规划岗 | 负责经济发展政策研究、招商引资、产业用地规划、产业项目管理、数据分析处理等工作 | 2 | 8:1 | 硕士研究生及以上 | 与最高学历相对应的学位 | 应用经济学(0202),金融(0251),电子科学与技术(0809),信息与通信工程(0810),计算机科学与技术(0812),城乡规划学(0833),城乡规划(0853),电子信息(0854) | 不限 | 否 | 否 | 010-69461820 010-69432013 | 按照男女1:1录取,女性请填报职位221420001,男性请填报职位221420002。 | |
| 281 | 221420101 | 北京市顺义区牛栏山镇 | 规划建设岗 | 负责城乡建设规划等工作 | 1 | 8:1 | 硕士研究生及以上 | 与最高学历相对应的学位 | 城乡规划学(0833),城乡规划(0853) | 不限 | 否 | 否 | 010-69417588 | ||
| 282 | 221420201 | 北京市顺义区赵全营镇 | 规划建设岗 | 负责城乡建设规划、基础设施建设等工作 | 2 | 8:1 | 硕士研究生及以上 | 与最高学历相对应的学位 | 机械工程(0802),电气工程(0808),土木工程(0814),机械(0855),能源动力(0858),土木水利(0859) | 不限 | 否 | 否 | 010-60434345 | ||
| 283 | 221420301、221420302 | 北京市顺义区后沙峪镇 | 产业发展岗 | 负责高新技术领域招商引资、企业服务等工作 | 2 | 8:1 | 仅限硕士研究生 | 硕士 | 材料科学与工程(0805),信息与通信工程(0810) | 中共党员 | 否 | 否 | 010-80474957 | 按照男女1:1录取,女性请填报职位221420301,男性请填报职位221420302。 | |
| 284 | 221420401、221420402 | 北京市顺义区天竺镇 | 规划建设岗 | 负责城乡建设规划、基础设施建设等工作 | 2 | 8:1 | 硕士研究生及以上 | 与最高学历相对应的学位 | 城乡规划学(0833),城乡规划(0853),工程管理(1256) | 中共党员 | 否 | 否 | 010-80462011 010-80462334 | 按照男女1:1录取,女性请填报职位221420401,男性请填报职位221420402。 | |
| 285 | 221420501 | 北京市顺义区李桥镇 | 规划建设岗 | 负责规划编制、项目研究、法律审核、论证报告等工作 | 1 | 8:1 | 仅限硕士研究生 | 硕士 | 经济学(02),法学(0301),法律(0351),中国语言文学(0501),新闻传播学(0503),新闻与传播(0552),城乡规划学(0833),城乡规划(0853) | 不限 | 否 | 否 | 010-89426900 | ||
| 286 | 221420601 | 北京市顺义区李遂镇 | 产业发展岗 | 负责招商引资、区域产业发展、新能源汽车科技生态港建设及相关企业服务等工作 | 2 | 8:1 | 硕士研究生及以上 | 与最高学历相对应的学位 | 动力工程及工程热物理(0807),集成电路科学与工程(1401) | 不限 | 否 | 否 | 010-89481958 010-89487084 | ||
| 287 | 221220701、221220702 | 中共北京市昌平区纪律检查委员会、北京市昌平区监察委员会 | 纪检监察岗 | 负责纪检监察等工作 | 2 | 8:1 | 硕士研究生及以上 | 与最高学历相对应的学位 | 法学(0301),政治学(0302),纪检监察学(0308),法律(0351),信息与通信工程(0810),计算机科学与技术(0812),软件工程(0835),电子信息(0854),工商管理学(1202),会计(1253),审计(1257),智能科学与技术(1405) | 中共党员 | 1.政治学(0302)专业方向须为国家监察学方向,工商管理学(1202)专业方向须为会计学方向; 2.法学(0301)、法律(0351)专业报考人员须通过国家司法考试或国家统一法律职业资格考试(A类); 3.能适应高强度工作。 | 否 | 否 | 010-81916013 | 按照男女1:1录取,女性请填报职位221220701,男性请填报职位221220702。 |
| 288 | 221220801、221220802 | 中共北京市昌平区委办公室 | 综合调研岗 | 负责调查研究、文稿起草、综合协调、服务保障等工作 | 2 | 8:1 | 本科及以上 | 与最高学历相对应的学位 | 本科:中国语言文学类(0501),计算机类(0809),工商管理类(1202) 研究生:中国语言文学(0501),电子科学与技术(0809),计算机科学与技术(0812),软件工程(0835),网络空间安全(0839),工商管理学(1202),工商管理(1251),会计(1253),审计(1257) | 中共党员 | 能适应高强度工作。 | 否 | 否 | 010-69742713 | 按照男女1:1录取,女性请填报职位221220801,男性请填报职位221220802。 |
| 289 | 221220901、221220902 | 北京市昌平区发展和改革委员会 | 经济管理岗 | 负责政策分析研究、区域协调发展、投资项目推进等工作 | 2 | 8:1 | 硕士研究生及以上 | 与最高学历相对应的学位 | 应用经济学(0202),环境科学与工程(0830),城乡规划学(0833),城乡规划(0853),资源与环境(0857),农林经济管理(1203) | 中共党员 | 否 | 否 | 010-89741359 | 按照男女1:1录取,女性请填报职位221220901,男性请填报职位221220902。 | |
| 290 | 221221001 | 北京市昌平区教育委员会 | 中小学教育管理岗 | 负责中小学教育教学管理、教学研究等工作 | 1 | 8:1 | 硕士研究生及以上 | 与最高学历相对应的学位 | 教育学(0401),教育(0451) | 中共党员 | 否 | 否 | 010-69742366 | ||
| 291 | 221221101 | 北京市昌平区交通局 | 交通运输管理岗 | 负责交通运输行业管理、运输服务保障和应急管理等工作 | 1 | 8:1 | 硕士研究生及以上 | 与最高学历相对应的学位 | 交通运输工程(0823),交通运输(0861) | 中共党员或共青团员 | 否 | 否 | 010-69746246 | ||
| 292 | 221221201 | 北京市昌平区体育局 | 综合管理岗 | 负责体育法规宣传、会议调研、综合协调等工作 | 1 | 8:1 | 本科及以上 | 与最高学历相对应的学位 | 本科:法学类(0301),体育学类(0402),中国语言文学类(0501) 研究生:法学(0301),法律(0351),体育学(0403),体育(0452),中国语言文学(0501) | 不限 | 否 | 否 | 010-69700100 | ||
| 293 | 221221301 | 北京未来科学城管理委员会 | 信息化建设岗 | 负责信息化系统建设、数据对接、分析研究、报告编制,推进科技创新中心建设等工作 | 1 | 8:1 | 硕士研究生及以上 | 与最高学历相对应的学位 | 电子科学与技术(0809),信息与通信工程(0810),控制科学与工程(0811),计算机科学与技术(0812),电子信息(0854) | 中共党员 | 全国大学英语六级考试成绩达到合格或425分以上。 | 否 | 否 | 010-89789803 | |
| 294 | 221221302 | 北京未来科学城管理委员会 | 综合管理岗 | 负责园区企业及高校服务、招商引资、科技金融、经济分析统计、项目建设管理等工作 | 1 | 8:1 | 硕士研究生及以上 | 与最高学历相对应的学位 | 经济学(02),工学(08),管理学(12),交叉学科(14) | 中共党员 | 全国大学英语六级考试成绩达到合格或425分以上。 | 否 | 否 | 010-89789803 | |
| 295 | 221221401、221221402 | 北京市昌平区城南街道 | 城市管理岗 | 负责城市规划、环境整治、城市运行监督和管理等工作 | 2 | 8:1 | 硕士研究生及以上 | 与最高学历相对应的学位 | 环境科学与工程(0830),城乡规划学(0833),城乡规划(0853),资源与环境(0857) | 中共党员 | 否 | 否 | 010-60743002 | 按照男女1:1录取,女性请填报职位221221401,男性请填报职位221221402。 | |
| 296 | 221221501 | 北京市昌平区天通苑北街道 | 规划建设岗 | 负责城市更新、老旧小区改造、公共空间提升等工作 | 1 | 8:1 | 本科及以上 | 与最高学历相对应的学位 | 本科:工学(08) 研究生:工学(08) | 不限 | 否 | 否 | 010-56766867 | ||
| 297 | 221221601 | 北京市昌平区霍营街道 | 规划建设岗 | 负责疏解整治、城乡规划等工作 | 1 | 8:1 | 本科及以上 | 与最高学历相对应的学位 | 本科:土木类(0810),建筑类(0828) 研究生:建筑学(0813),土木工程(0814),城乡规划学(0833),建筑(0851),城乡规划(0853),土木水利(0859) | 中共党员 | 土木水利(0859)专业方向须为土木工程方向。 | 否 | 否 | 010-60728290 | |
| 298 | 221221701 | 北京市昌平区回龙观街道 | 城市管理岗 | 负责老旧小区综合整治、城乡规划管理等工作 | 1 | 8:1 | 本科及以上 | 与最高学历相对应的学位 | 本科:自动化类(0808),土木类(0810),水利类(0811),地质类(0814),环境科学与工程类(0825),建筑类(0828),管理科学与工程类(1201) 研究生:建筑学(0813),土木工程(0814),水利工程(0815),地质资源与地质工程(0818),环境科学与工程(0830),城乡规划学(0833),建筑(0851),城乡规划(0853),资源与环境(0857),土木水利(0859),管理科学与工程(1201) | 不限 | 否 | 否 | 010-82463793 | ||
| 299 | 221221801 | 北京市昌平区东小口镇 | 城乡建设岗 | 负责城乡建设、规划管理等工作 | 1 | 8:1 | 硕士研究生及以上 | 与最高学历相对应的学位 | 建筑学(0813),土木工程(0814),测绘科学与技术(0816),地质资源与地质工程(0818),城乡规划学(0833),建筑(0851),城乡规划(0853),资源与环境(0857),土木水利(0859) | 不限 | 资源与环境(0857)专业方向须为地质工程、测绘工程方向。 | 否 | 否 | 010-84818902 | |
| 300 | 221221901 | 北京市昌平区十三陵镇 | 经济管理岗 | 负责招商引资、企业服务、产业分析等工作 | 1 | 8:1 | 硕士研究生及以上 | 与最高学历相对应的学位 | 应用经济学(0202),金融(0251),应用统计(0252) | 中共党员 | 否 | 否 | 010-89761733 | ||
| 301 | 221222001 | 北京市昌平区马池口镇 | 综合管理岗 | 负责城乡规划、环境设计、市政设施管理保护等工作 | 1 | 8:1 | 本科及以上 | 与最高学历相对应的学位 | 本科:理学(07),工学(08) 研究生:理学(07),工学(08) | 中共党员 | 否 | 否 | 010-60758402 | ||
| 302 | 221222101 | 北京市昌平区北七家镇 | 综合管理岗 | 负责综合管理、调查研究、文稿起草等工作 | 1 | 8:1 | 硕士研究生及以上 | 与最高学历相对应的学位 | 经济学(02),法学(0301),政治学(0302),社会学(0303),法律(0351),社会工作(0352),中国语言文学(0501),新闻传播学(0503),新闻与传播(0552),计算机科学与技术(0812),土木工程(0814),城乡规划学(0833),城乡规划(0853),土木水利(0859),公共管理学(1204),公共管理(1252) | 中共党员 | 土木水利(0859)专业方向须为土木工程方向。 | 否 | 否 | 010-69754024 | |
| 303 | 221222201、221222202 | 北京市昌平区兴寿镇 | 发展规划岗 | 负责规划建设、乡村振兴等工作 | 2 | 8:1 | 硕士研究生及以上 | 与最高学历相对应的学位 | 工学(08) | 中共党员 | 否 | 否 | 010-61721716 | 按照男女1:1录取,女性请填报职位221222201,男性请填报职位221222202。 | |
| 304 | 221222301 | 北京市昌平区百善镇 | 综合管理岗 | 负责调查研究、统筹协调、文稿起草等工作 | 1 | 8:1 | 仅限本科 | 学士 | 哲学(01),经济学(02),法学(03),文学(05),历史学(06),工学(08),农学(09) | 不限 | 否 | 否 | 010-61739094 | ||
| 305 | 221222401 | 北京市昌平区流村镇 | 规划管理岗 | 负责城乡规划、项目建设管理等工作 | 1 | 8:1 | 本科及以上 | 与最高学历相对应的学位 | 本科:工学(08) 研究生:工学(08) | 不限 | 否 | 否 | 010-89773611 | ||
| 306 | 221222501、221222502 | 北京市昌平区小汤山镇 | 城乡规划岗 | 负责城乡建设、规划管理等工作 | 2 | 8:1 | 仅限硕士研究生 | 硕士 | 土木工程(0814),城乡规划学(0833),城乡规划(0853),土木水利(0859) | 中共党员 | 否 | 否 | 010-61781419 | 按照男女1:1录取,女性请填报职位221222501,男性请填报职位221222502。 | |
| 307 | 221522601 | 中共北京市大兴区委办公室 | 文字综合岗 | 负责组织协调、沟通联络、公文起草等工作 | 1 | 8:1 | 硕士研究生及以上 | 与最高学历相对应的学位 | 经济学(02),法学(03),理学(07),工学(08),管理学(12) | 中共党员 | 能适应高强度工作。 | 否 | 否 | 010-61298827 010-61298827 | |
| 308 | 221522701、221522702 | 北京市大兴区财政局 | 政策法规岗 | 负责监督检查会计法律、法规、规章执行情况等工作 | 2 | 8:1 | 硕士研究生及以上 | 与最高学历相对应的学位 | 经济学(02),工商管理学(1202),会计(1253) | 中共党员 | 工商管理学(1202)专业方向须为会计学方向。 | 否 | 否 | 010-81296587 010-81296597 | 按照男女1:1录取,女性请填报职位221522701,男性请填报职位221522702。 |
| 309 | 221522801、221522802 | 北京市大兴区人力资源和社会保障局 | 案件管理岗 | 负责案件信息采集分析、争议调解等工作 | 2 | 8:1 | 本科及以上 | 与最高学历相对应的学位 | 本科:法学类(0301),公安学类(0306) 研究生:法学(0301),公安学(0306),法律(0351),警务(0353) | 不限 | 否 | 否 | 010-81296117 010-81296119 | 按照男女1:1录取,女性请填报职位221522801,男性请填报职位221522802。 | |
| 310 | 221522901 | 北京市大兴区住房和城乡建设委员会 | 市场管理岗 | 负责房屋市场监督管理、规范市场秩序等工作 | 1 | 8:1 | 本科及以上 | 与最高学历相对应的学位 | 本科:土木类(0810) 研究生:土木工程(0814),土木水利(0859) | 不限 | 否 | 否 | 010-69242744 | ||
| 311 | 221523001 | 北京市大兴区人民政府国有资产监督管理委员会 | 国资管理岗 | 负责国有资产管理、产权监督、投资管理、考核管理等工作 | 1 | 8:1 | 硕士研究生及以上 | 与最高学历相对应的学位 | 经济学(02),管理学(12) | 中共党员 | 否 | 否 | 010-81296233 010-81296234 | ||
| 312 | 221523101、221523102 | 北京市大兴区市场监督管理局 | 财务审计岗 | 负责财务审计、资金管理等工作 | 2 | 8:1 | 本科及以上 | 与最高学历相对应的学位 | 不限 | 不限 | 否 | 否 | 010-69246788 | 按照男女1:1录取,女性请填报职位221523101,男性请填报职位221523102。 | |
| 313 | 221523201、221523202 | 北京市大兴区统计局 | 综合统计岗 | 负责采集、分析经济运行数据和运行情况等工作 | 2 | 8:1 | 硕士研究生及以上 | 与最高学历相对应的学位 | 应用经济学(0202),金融(0251),应用统计(0252),统计学(0714),工商管理学(1202),工商管理(1251),会计(1253) | 不限 | 否 | 否 | 010-81295410 010-81295473 | 按照男女1:1录取,女性请填报职位221523201,男性请填报职位221523202。 | |
| 314 | 221523301 | 中关村科技园区大兴生物医药产业基地管理委员会 | 产业发展岗 | 负责研究园区产业政策、成本管理、工程建设、经营管理、项目管理等工作 | 1 | 8:1 | 硕士研究生及以上 | 与最高学历相对应的学位 | 应用经济学(0202),法学(0301),法律(0351),电气工程(0808),土木工程(0814),环境科学与工程(0830),生物医学工程(0831),资源与环境(0857),土木水利(0859),生物与医药(0860),工商管理学(1202),会计(1253) | 中共党员 | 工商管理学(1202)专业方向须为会计学方向。 | 否 | 否 | 010-61251267 | |
| 315 | 221523401、221523402 | 北京市大兴区黄村镇 | 调研信息岗 | 负责组织调研、协调督查、综合文稿起草等工作 | 2 | 8:1 | 本科及以上 | 与最高学历相对应的学位 | 本科:政治学类(0302),马克思主义理论类(0305),中国语言文学类(0501),新闻传播学类(0503) 研究生:政治学(0302),马克思主义理论(0305),中国语言文学(0501),新闻传播学(0503),新闻与传播(0552) | 中共党员 | 否 | 否 | 010-69256247 010-69249747 | 按照男女1:1录取,女性请填报职位221523401,男性请填报职位221523402。 | |
| 316 | 221523501、221523502 | 北京市大兴区庞各庄镇 | 产业规划岗 | 负责撰写经济、产业、农业、规划方面综合文稿以及会务组织、调查研究等工作 | 2 | 8:1 | 本科及以上 | 与最高学历相对应的学位 | 本科:经济学(02),法学(03),文学(05),建筑类(0828) 研究生:经济学(02),法学(03),文学(05),农业工程(0828),城乡规划学(0833),城乡规划(0853) | 中共党员 | 否 | 否 | 010-89205215 | 按照男女1:1录取,女性请填报职位221523501,男性请填报职位221523502。 | |
| 317 | 221523601、221523602 | 北京市大兴区榆垡镇 | 科技服务岗 | 负责优化科技创新环境、制定和落实创新政策等工作 | 2 | 8:1 | 本科及以上 | 与最高学历相对应的学位 | 本科:理学(07),工学(08) 研究生:理学(07),工学(08) | 中共党员 | 否 | 否 | 010-89220285 010-89214772 | 按照男女1:1录取,女性请填报职位221523601,男性请填报职位221523602。 | |
| 318 | 221523701 | 北京市大兴区礼贤镇 | 规划建设岗 | 负责城乡规划编制、落实等工作 | 1 | 8:1 | 硕士研究生及以上 | 与最高学历相对应的学位 | 工学(08) | 不限 | 否 | 否 | 010-89274918 010-89275990 | ||
| 319 | 221523702、221523703 | 北京市大兴区礼贤镇 | 综合管理岗 | 负责综合事务协调、基层治理、文稿起草等工作 | 2 | 8:1 | 硕士研究生及以上 | 与最高学历相对应的学位 | 法学(03),理学(07),工学(08) | 中共党员 | 否 | 否 | 010-89274918 010-89275990 | 按照男女1:1录取,女性请填报职位221523702,男性请填报职位221523703。 | |
| 320 | 221523801、221523802 | 北京市大兴区安定镇 | 产业发展岗 | 负责优化营商环境、招商引资、企业服务以及服务商业航天产业发展等工作 | 2 | 8:1 | 本科及以上 | 与最高学历相对应的学位 | 本科:经济学(02),工学(08),管理学(12) 研究生:经济学(02),工学(08),管理学(12) | 不限 | 否 | 否 | 010-80233935 010-80231151 | 按照男女1:1录取,女性请填报职位221523801,男性请填报职位221523802。 | |
| 321 | 221523901 | 北京市大兴区魏善庄镇 | 产业发展岗 | 负责产业发展、招商引资等工作 | 1 | 8:1 | 硕士研究生及以上 | 与最高学历相对应的学位 | 经济学(02),城乡规划学(0833),城乡规划(0853),工商管理学(1202),工商管理(1251) | 中共党员 | 否 | 否 | 010-89231043 010-89236299 | ||
| 322 | 221524001 | 北京市大兴区青云店镇 | 司法管理岗 | 负责法治、人民调解、社区戒毒、社区康复、社区矫正等工作 | 1 | 8:1 | 本科及以上 | 与最高学历相对应的学位 | 本科:法学(03) 研究生:法学(03) | 不限 | 通过国家司法考试或国家统一法律职业资格考试(A类)。 | 否 | 否 | 010-80281613 010-80286001 | |
| 323 | 221524101、221524102 | 北京市大兴区长子营镇 | 产业发展岗 | 负责统计数据处理、经济分析、经济合作发展、招商营商等工作 | 2 | 8:1 | 本科及以上 | 与最高学历相对应的学位 | 本科:经济学(02),管理学(12) 研究生:经济学(02),管理学(12) | 不限 | 否 | 否 | 010-80260551 010-80262090 | 按照男女1:1录取,女性请填报职位221524101,男性请填报职位221524102。 | |
| 324 | 221524201、221524202 | 北京市大兴区采育镇 | 党务管理岗 | 负责基层党组织建设及党员队伍建设、村干部监督管理等工作 | 2 | 8:1 | 硕士研究生及以上 | 与最高学历相对应的学位 | 不限 | 中共党员 | 否 | 否 | 010-80274082 010-80278171 | 按照男女1:1录取,女性请填报职位221524201,男性请填报职位221524202。 | |
| 325 | 221524301 | 北京市大兴区西红门镇 | 司法管理岗 | 负责法治建设和人民调解、社区矫正等工作 | 1 | 8:1 | 本科及以上 | 与最高学历相对应的学位 | 本科:法学类(0301) 研究生:法学(0301),法律(0351) | 不限 | 通过国家司法考试或国家统一法律职业资格考试(A类)。 | 否 | 否 | 010-60290172 010-60290206 | |
| 326 | 221524401 | 北京市大兴区林校路街道 | 党务管理岗 | 负责基层党组织建设、区域化党建、党员队伍建设及流动党员管理等工作 | 1 | 8:1 | 本科及以上 | 与最高学历相对应的学位 | 本科:法学(03),理学(07),工学(08),管理学(12) 研究生:法学(03),理学(07),工学(08),管理学(12) | 中共党员 | 否 | 否 | 010-81295166 010-81297305 | ||
| 327 | 221524501 | 北京市大兴区观音寺街道 | 综合管理岗 | 负责会议组织、文稿起草及综合事务协调等工作 | 1 | 8:1 | 硕士研究生及以上 | 与最高学历相对应的学位 | 经济学(02),法学(03),文学(05),理学(07),工学(08),管理学(12) | 不限 | 否 | 否 | 010-60282277 010-60282280 | ||
| 328 | 221324601 | 中共北京市平谷区委办公室 | 文字综合岗 | 负责文稿起草、公文办理、调查研究等工作 | 1 | 8:1 | 硕士研究生及以上 | 与最高学历相对应的学位 | 不限 | 中共党员 | 否 | 否 | 010-69966855 | ||
| 329 | 221324701、221324702 | 中共北京市平谷区委组织部 | 干部档案管理中心档案信息管理岗 | 负责干部档案信息管理及系统建设等工作 | 2 | 8:1 | 本科及以上 | 与最高学历相对应的学位 | 本科:电子信息类(0807),计算机类(0809) 研究生:系统科学(0711),电子科学与技术(0809),信息与通信工程(0810),计算机科学与技术(0812),软件工程(0835),电子信息(0854) | 中共党员 | 否 | 是 | 010-69965563 | 按照男女1:1录取,女性请填报职位221324701,男性请填报职位221324702。 | |
| 330 | 221324801 | 北京市平谷区发展和改革委员会 | 产业发展岗 | 负责分析产业发展情况、研提发展战略,拟定并协调实施产业结构调整战略和政策等工作 | 1 | 8:1 | 硕士研究生及以上 | 与最高学历相对应的学位 | 经济学(02),城乡规划学(0833),城乡规划(0853) | 不限 | 否 | 否 | 010-89999179 | ||
| 331 | 221324901 | 中共北京市平谷区委教育工作委员会、北京市平谷区教育委员会 | 信息化建设岗 | 负责教育系统信息化设计、建设与管理、推动教育数字化发展等工作 | 1 | 8:1 | 硕士研究生及以上 | 与最高学历相对应的学位 | 电子科学与技术(0809),信息与通信工程(0810),计算机科学与技术(0812),软件工程(0835),网络空间安全(0839),电子信息(0854) | 不限 | 否 | 否 | 010-89995884 | ||
| 332 | 221325001 | 北京市平谷区人民政府国有资产监督管理委员会 | 国有资产监管岗 | 负责国资国企发展监管、综合文稿起草等工作 | 1 | 8:1 | 硕士研究生及以上 | 与最高学历相对应的学位 | 应用经济学(0202),金融(0251),法学(0301),法律(0351),中国语言文学(0501) | 不限 | 否 | 否 | 010-89996503 | ||
| 333 | 221325101 | 北京市平谷区民政局 | 民政事业发展岗 | 负责民政事业规划、重点任务落实推进、政策宣传等工作 | 1 | 8:1 | 硕士研究生及以上 | 与最高学历相对应的学位 | 法学(0301),法律(0351),中国语言文学(0501),新闻传播学(0503),新闻与传播(0552) | 不限 | 否 | 否 | 010-69967720 | ||
| 334 | 221325201 | 中共北京市平谷区委农村工作委员会、北京市平谷区农业农村局 | 集体经济发展岗 | 负责农村集体经济发展谋划、经营指导等工作 | 1 | 8:1 | 硕士研究生及以上 | 与最高学历相对应的学位 | 工商管理学(1202),农林经济管理(1203),审计(1257) | 中共党员 | 否 | 否 | 010-89959312 | ||
| 335 | 221325301 | 北京市平谷区市场监督管理局 | 特种设备监管岗 | 负责特种设备生产、使用、检验等环节的监督检查等工作 | 1 | 8:1 | 硕士研究生及以上 | 与最高学历相对应的学位 | 工学(08) | 不限 | 否 | 否 | 010-69920909 | ||
| 336 | 221625401、221625402 | 中共北京市怀柔区纪律检查委员会、北京市怀柔区监察委员会 | 纪检监察岗 | 负责监督检查和审查调查等工作 | 2 | 8:1 | 本科及以上 | 与最高学历相对应的学位 | 本科:法学(030101K),纪检监察(030108TK),侦查学(030602K),犯罪学(030611TK),大数据管理与应用(120108T),内部审计(120218T) 研究生:法学(0301),公安学(0306),纪检监察学(0308),法律(0351),工商管理学(1202),会计(1253),审计(1257) | 中共党员 | 工商管理学(1202)专业方向须为会计学方向。 | 否 | 否 | 010-69686377 010-69645091 | 按照男女1:1录取,女性请填报职位221625401,男性请填报职位221625402。 |
| 337 | 221625501、221625502 | 中共北京市怀柔区委办公室 | 综合管理岗 | 负责文字综合、对外联络、会议筹备、督察督办、机关综合管理等工作 | 2 | 8:1 | 硕士研究生及以上 | 与最高学历相对应的学位 | 经济学(02),法学(03),文学(05),理学(07),工学(08),管理学(12) | 中共党员 | 法学(0301)、法律(0351)专业报考人员须通过国家司法考试或国家统一法律职业资格考试(A类)。 | 否 | 否 | 010-69691212 | 按照男女1:1录取,女性请填报职位221625501,男性请填报职位221625502。 |
| 338 | 221625601、221625602 | 中共北京市怀柔区委组织部 | 人才发展促进中心人才工作管理岗 | 负责高层次人才开发、实施人才引进使用、培养开发等工作 | 2 | 8:1 | 硕士研究生及以上 | 与最高学历相对应的学位 | 经济学(02),法学(03),理学(07),工学(08),工商管理学(1202),工商管理(1251) | 中共党员 | 法学(0301)、法律(0351)专业报考人员须通过国家司法考试或国家统一法律职业资格考试(A类)。 | 否 | 是 | 010-69645275 010-69628030 | 按照男女1:1录取,女性请填报职位221625601,男性请填报职位221625602。 |
| 339 | 221625701、221625702 | 北京市怀柔区人民政府办公室 | 综合管理岗 | 负责政务活动组织、协调、服务等工作 | 2 | 8:1 | 硕士研究生及以上 | 与最高学历相对应的学位 | 哲学(01),经济学(02),法学(03),教育学(04),文学(05),理学(07),工学(08),管理学(12) | 中共党员 | 否 | 否 | 010-69685327 010-69698540 | 按照男女1:1录取,女性请填报职位221625701,男性请填报职位221625702。 | |
| 340 | 221625801、221625802 | 北京怀柔科学城管理委员会 | 综合管理岗 | 负责综合管理、组织协调等工作 | 2 | 8:1 | 硕士研究生及以上 | 与最高学历相对应的学位 | 经济学(02),法学(03),理学(07),工学(08),管理学(12) | 中共党员 | 法学(0301)、法律(0351)专业报考人员须通过国家司法考试或国家统一法律职业资格考试(A类)。 | 否 | 否 | 010-61663812 | 按照男女1:1录取,女性请填报职位221625801,男性请填报职位221625802。 |
| 341 | 221825901 | 北京市密云区发展和改革委员会 | 农村地区发展岗 | 负责组织实施农村经济、新型城镇化、区域协调发展相关战略与规划等工作 | 1 | 8:1 | 硕士研究生及以上 | 与最高学历相对应的学位 | 土木工程(0814),水利工程(0815),农业工程(0828),林业工程(0829),环境科学与工程(0830),城乡规划学(0833),城乡规划(0853),资源与环境(0857),土木水利(0859) | 不限 | 否 | 否 | 010-69048176 | ||
| 342 | 221826001 | 北京市密云区住房和城乡建设委员会 | 工程建设岗 | 负责建设工程施工管理等工作 | 1 | 8:1 | 硕士研究生及以上 | 与最高学历相对应的学位 | 建筑学(0813),土木工程(0814),建筑(0851),土木水利(0859) | 不限 | 否 | 否 | 010-69029400 010-69029472 | ||
| 343 | 221826101、221826102 | 北京市密云区教育委员会 | 中学教育管理岗 | 负责全区普通中学德育工作、教学管理、课程教材建设等工作 | 2 | 8:1 | 硕士研究生及以上 | 与最高学历相对应的学位 | 哲学(0101),政治学(0302),马克思主义理论(0305),教育学(0401),教育(0451),中国语言文学(0501),数学(0701),物理学(0702),化学(0703) | 不限 | 否 | 否 | 010-69042993 010-69042660-216 | 按照男女1:1录取,女性请填报职位221826101,男性请填报职位221826102。 | |
| 344 | 221826201、221826202 | 中共北京市密云区委农村工作委员会、北京市密云区农业农村局 | 乡村振兴岗 | 负责乡村振兴战略规划和工作计划的推进执行等工作 | 2 | 8:1 | 硕士研究生及以上 | 与最高学历相对应的学位 | 法学(0301),法律(0351),农业工程(0828),作物学(0901),农业资源与环境(0903),植物保护(0904),畜牧学(0905),兽医学(0906),水产(0908),农业(0951),兽医(0952),农林经济管理(1203) | 不限 | 否 | 否 | 010-69044040 010-69068939 | 按照男女1:1录取,女性请填报职位221826201,男性请填报职位221826202。 | |
| 345 | 221726301、221726302 | 中共北京市延庆区委组织部 | 组织工作岗 | 负责有关组织工作的综合协调、组织实施等工作 | 2 | 8:1 | 硕士研究生及以上 | 与最高学历相对应的学位 | 不限 | 中共党员 | 否 | 否 | 010-69177074 010-69103954 | 按照男女1:1录取,女性请填报职位221726301,男性请填报职位221726302。 | |
| 346 | 221726401 | 中共北京市延庆区委宣传部 | 理论宣教岗 | 负责马克思主义理论研究阐释,指导马克思主义理论教育教学和理论队伍建设等工作 | 1 | 8:1 | 硕士研究生及以上 | 与最高学历相对应的学位 | 马克思主义理论(0305) | 中共党员 | 否 | 否 | 010-69174789 010-69103678 | ||
| 347 | 221726501 | 中共北京市延庆区委机构编制委员会办公室 | 编制管理岗 | 负责职能配置、机构设置、编制配备、职数核定等工作 | 1 | 8:1 | 硕士研究生及以上 | 与最高学历相对应的学位 | 不限 | 中共党员 | 否 | 否 | 010-69102430 010-69101002 | ||
| 348 | 221726601、221726602 | 中共北京市延庆区委教育工作委员会、北京市延庆区教育委员会 | 教育管理岗 | 负责中学教育教学管理等工作 | 2 | 8:1 | 硕士研究生及以上 | 与最高学历相对应的学位 | 哲学(01),法学(03),教育学(0401),教育(0451),文学(05),理学(07) | 中共党员 | 通过国家中学教师资格考试或为中学学段师范生。 | 否 | 否 | 010-69141355 010-69181259 | 按照男女1:1录取,女性请填报职位221726601,男性请填报职位221726602。 |
| 349 | 221726701、221726702 | 北京市延庆区司法局 | 综合管理岗 | 负责司法行政等工作 | 2 | 8:1 | 硕士研究生及以上 | 与最高学历相对应的学位 | 法学(0301),法律(0351) | 不限 | 通过国家司法考试或国家统一法律职业资格考试(A类)。 | 否 | 否 | 010-69102421 010-69149276 | 按照男女1:1录取,女性请填报职位221726701,男性请填报职位221726702。 |
| 350 | 221726801 | 北京市延庆区城市管理委员会 | 工程管理岗 | 负责市政工程管理等工作 | 1 | 8:1 | 硕士研究生及以上 | 与最高学历相对应的学位 | 工学(08) | 不限 | 否 | 否 | 010-69103786 010-69103011 | ||
| 351 | 221726901、221726902 | 北京市延庆区交通局 | 交通规划岗 | 负责交通运输发展、交通规划等工作 | 2 | 8:1 | 硕士研究生及以上 | 与最高学历相对应的学位 | 交通运输工程(0823),城乡规划学(0833),城乡规划(0853),交通运输(0861) | 中共党员 | 否 | 否 | 010-81196332 010-81196331 | 按照男女1:1录取,女性请填报职位221726901,男性请填报职位221726902。 | |
| 352 | 221727001 | 北京市延庆区水务局 | 水务规划岗 | 负责水务项目规划编制、项目统筹及政策研究等工作 | 1 | 8:1 | 硕士研究生及以上 | 与最高学历相对应的学位 | 水利工程(0815),土木水利(0859) | 不限 | 否 | 否 | 010-69101453 010-69101385 | ||
| 353 | 221727101 | 北京市延庆区文化和旅游局 | 文化发展岗 | 负责公共文化服务体系建设、推进文化产业发展、分析文旅经济形势等工作 | 1 | 8:1 | 硕士研究生及以上 | 与最高学历相对应的学位 | 应用经济学(0202),工商管理学(1202),旅游管理(1254) | 不限 | 工商管理学(1202)专业方向须为旅游管理方向。 | 否 | 否 | 010-69146491 010-81191198 | |
| 354 | 221727201 | 北京市延庆区卫生健康委员会 | 医疗卫生管理岗 | 负责医疗卫生管理等工作 | 1 | 8:1 | 硕士研究生及以上 | 与最高学历相对应的学位 | 临床医学(1002),口腔医学(1003),中医学(1005),中西医结合(1006),中医(1057),公共管理学(1204) | 不限 | 公共管理学(1204)专业方向须为社会医学与卫生事业管理方向。 | 否 | 否 | 010-69141197 010-69101145 | |
| 355 | 221727301 | 北京市延庆区审计局 | 金融审计岗 | 负责财政预算执行情况审计等工作 | 1 | 8:1 | 硕士研究生及以上 | 与最高学历相对应的学位 | 工商管理学(1202),会计(1253),审计(1257) | 不限 | 工商管理学(1202)专业方向须为会计学方向。 | 否 | 否 | 010-69142634 010-69103952 | |
| 356 | 221727401、221727402 | 北京市延庆区统计局 | 综合统计岗 | 负责工业及固定资产投资统计调查、对统计数据质量进行检查评估及统计分析等工作 | 2 | 8:1 | 硕士研究生及以上 | 与最高学历相对应的学位 | 应用经济学(0202),应用统计(0252),统计学(0714) | 不限 | 应用经济学(0202)专业方向须为统计学方向。 | 否 | 否 | 010-69175795 010-69175951 | 按照男女1:1录取,女性请填报职位221727401,男性请填报职位221727402。 |
| 357 | 221727501 | 北京市延庆区园林绿化局 | 营林造林岗 | 负责营林造林、生态保护修复等工作 | 1 | 8:1 | 硕士研究生及以上 | 与最高学历相对应的学位 | 风景园林(0862),林学(0907),林业(0954) | 不限 | 否 | 否 | 010-69108837 010-69101328 | ||
| 358 | 221727601 | 北京市延庆区政务服务和数据管理局 | 数据管理岗 | 负责数据资源建设、开发利用、分级管理等工作 | 1 | 8:1 | 硕士研究生及以上 | 与最高学历相对应的学位 | 计算机科学与技术(0812),电子信息(0854) | 不限 | 否 | 否 | 010-69146493 010-69180305 | ||
| 359 | 221727701 | 北京市延庆区文物局 | 文物保护岗 | 负责文物和博物馆事业发展、文物保护、世界文化遗产和文物单位管理等工作 | 1 | 8:1 | 硕士研究生及以上 | 与最高学历相对应的学位 | 历史学(06),文物(1451) | 不限 | 否 | 否 | 010-69121473 010-69121259 | ||
附件3:北京市2026年度“优培计划”招聘应届优秀大学毕业生简章
| 北京市2026年度“优培计划”招聘(I类)应届优秀大学毕业生简章 (共154个职位,招聘223人) | ||||||||||||||
| 序号 | 职位代码 | 单位名称 | 职位名称 | 职位简介 | 招考 人数 | 面试 比例 | 学历 要求 | 学位要求 | 专业要求 | 政治 面貌 | 其它条件 | 是否组织专业能力测试 | 考生咨询电话 | 备注 |
| 1 | 819900104 | 中共北京市纪律检查委员会、北京市监察委员会 | 北京市监察委员会蟒山留置保障中心财务管理岗 | 负责财务核算、预决算管理等工作 | 2 | 8:1 | 本科及以上 | 与最高学历相对应的学位 | 本科:财政学类(0202),金融学类(0203),管理科学与工程类(1201),工商管理类(1202) 研究生:应用经济学(0202),金融(0251),资产评估(0256),工商管理学(1202),会计(1253),审计(1257) | 中共党员 | 1.报考人员须为北京大学等43所“双一流”建设高校、北京交通大学等25所高校“双一流”建设学科和北京工业大学等20所北京市属高校高精尖学科的应届优秀大学毕业生; 2.本科:工商管理类(1202)专业方向须为会计学、财务管理、审计学方向; 3.研究生:应用经济学(0202)专业方向须为财政学、金融学方向,工商管理学(1202)专业方向须为会计学方向。 | 否 | 010-55561861 010-55561209 | 能适应高强度工作。 |
| 2 | 819900105 | 中共北京市纪律检查委员会、北京市监察委员会 | 北京市监察委员会蟒山留置保障中心综合管理岗 | 负责综合协调、服务保障、文字起草等工作 | 2 | 8:1 | 本科及以上 | 与最高学历相对应的学位 | 本科:经济学(02),法学(03),中国语言文学类(0501),管理学(12) 研究生:经济学(02),法学(03),中国语言文学(0501),管理学(12) | 中共党员 | 报考人员须为北京大学等43所“双一流”建设高校、北京交通大学等25所高校“双一流”建设学科和北京工业大学等20所北京市属高校高精尖学科的应届优秀大学毕业生。 | 否 | 010-55561861 010-55561209 | 能适应高强度工作。 |
| 3 | 819900106 | 中共北京市纪律检查委员会、北京市监察委员会 | 北京市监察委员会蟒山留置保障中心信息技术岗 | 负责协调信息化建设、运维管理以及备品备件管理等工作 | 1 | 8:1 | 本科及以上 | 与最高学历相对应的学位 | 本科:电子信息类(0807),计算机类(0809),管理科学与工程类(1201) 研究生:计算机科学与技术(0812),软件工程(0835),电子信息(0854) | 中共党员 | 1.报考人员须为北京大学等43所“双一流”建设高校、北京交通大学等25所高校“双一流”建设学科和北京工业大学等20所北京市属高校高精尖学科的应届优秀大学毕业生; 2.本科:电子信息类(0807)专业方向须为人工智能方向,管理科学与工程类(1201)专业方向须为大数据管理与应用方向。 | 否 | 010-55561861 010-55561209 | 能适应高强度工作。 |
| 4 | 819900107 | 中共北京市纪律检查委员会、北京市监察委员会 | 北京市监察委员会磁各庄留置保障中心财务管理岗 | 负责财务核算、预决算管理等工作 | 1 | 8:1 | 本科及以上 | 与最高学历相对应的学位 | 本科:财政学类(0202),金融学类(0203),管理科学与工程类(1201),工商管理类(1202) 研究生:应用经济学(0202),金融(0251),资产评估(0256),工商管理学(1202),会计(1253),审计(1257) | 中共党员 | 1.报考人员须为北京大学等43所“双一流”建设高校、北京交通大学等25所高校“双一流”建设学科和北京工业大学等20所北京市属高校高精尖学科的应届优秀大学毕业生; 2.本科:工商管理类(1202)专业方向须为会计学、财务管理、审计学方向; 3.研究生:应用经济学(0202)专业方向须为财政学、金融学方向,工商管理学(1202)专业方向须为会计学方向。 | 否 | 010-55561861 010-55561209 | 能适应高强度工作。 |
| 5 | 819900108 | 中共北京市纪律检查委员会、北京市监察委员会 | 北京市监察委员会磁各庄留置保障中心综合管理岗 | 负责综合协调、服务保障、文字起草等工作 | 1 | 8:1 | 本科及以上 | 与最高学历相对应的学位 | 本科:经济学(02),法学(03),中国语言文学类(0501),管理学(12) 研究生:经济学(02),法学(03),中国语言文学(0501),管理学(12) | 中共党员 | 报考人员须为北京大学等43所“双一流”建设高校、北京交通大学等25所高校“双一流”建设学科和北京工业大学等20所北京市属高校高精尖学科的应届优秀大学毕业生。 | 否 | 010-55561861 010-55561209 | 能适应高强度工作。 |
| 6 | 819927801 | 北京市密码管理局 | 北京市电子政务内网管理中心信息化建设岗 | 负责信息化应用、网络与信息系统安全运维管理等工作 | 3 | 5:1 | 本科或硕士研究生 | 与最高学历相对应的学位 | 本科:电子信息类(0807),计算机类(0809),安全科学与工程类(0829),交叉工程类(0832) 研究生:电子科学与技术(0809),信息与通信工程(0810),计算机科学与技术(0812),软件工程(0835),网络空间安全(0839),电子信息(0854),国家安全学(1402),密码(1452) | 中共党员 | 报考人员须为北京大学等43所“双一流”建设高校、北京交通大学等25所高校“双一流”建设学科和北京工业大学等20所北京市属高校高精尖学科的应届优秀大学毕业生。 | 是 | 010-55566206 | 能适应高强度工作。 |
| 7 | 819927802 | 北京市密码管理局 | 北京市电子政务内网管理中心信息化管理岗 | 负责信息系统规划建设、项目管理等工作 | 1 | 8:1 | 本科或硕士研究生 | 与最高学历相对应的学位 | 本科:管理科学与工程类(1201),工商管理类(1202),公共管理类(1204) 研究生:管理科学与工程(1201),工商管理学(1202),公共管理学(1204),信息资源管理(1205),工商管理(1251),公共管理(1252),工程管理(1256) | 中共党员 | 报考人员须为北京大学等43所“双一流”建设高校、北京交通大学等25所高校“双一流”建设学科和北京工业大学等20所北京市属高校高精尖学科的应届优秀大学毕业生。 | 是 | 010-55566206 | 能适应高强度工作。 |
| 8 | 819927901 | 中共北京市委宣传部 | 北京市新闻舆情中心(北京市新闻工作者协会秘书处)舆情信息岗 | 负责新闻舆论、舆情信息等工作 | 1 | 8:1 | 硕士研究生及以上 | 与最高学历相对应的学位 | 法学(0301),法律(0351) | 中共党员 | 报考人员须为北京大学等43所“双一流”建设高校、北京交通大学等25所高校“双一流”建设学科和北京工业大学等20所北京市属高校高精尖学科的应届优秀大学毕业生。 | 否 | 010-55569240 | |
| 9 | 819927902 | 中共北京市委宣传部 | 北京市对外传播交流中心编辑岗 | 负责对外宣传等工作 | 1 | 8:1 | 硕士研究生及以上 | 与最高学历相对应的学位 | 中国语言文学(0501) | 中共党员 | 报考人员须为北京大学等43所“双一流”建设高校、北京交通大学等25所高校“双一流”建设学科和北京工业大学等20所北京市属高校高精尖学科的应届优秀大学毕业生。 | 否 | 010-55569240 | |
| 10 | 819927903 | 中共北京市委宣传部 | 首都精神文明促进中心宣传教育岗 | 负责精神文明宣传教育、公共文明引导等工作 | 1 | 8:1 | 硕士研究生及以上 | 与最高学历相对应的学位 | 新闻传播学(0503),新闻与传播(0552) | 中共党员 | 报考人员须为北京大学等43所“双一流”建设高校、北京交通大学等25所高校“双一流”建设学科和北京工业大学等20所北京市属高校高精尖学科的应届优秀大学毕业生。 | 否 | 010-55569240 | |
| 11 | 819927904、819927905 | 中共北京市委宣传部 | 香山革命纪念馆展览讲解岗 | 负责展览和遗址、遗迹讲解,开展教育活动,爱国主义教育基地间交流等工作 | 2 | 8:1 | 硕士研究生及以上 | 与最高学历相对应的学位 | 政治学(0302),中共党史党建学(0307) | 中共党员 | 报考人员须为北京大学等43所“双一流”建设高校、北京交通大学等25所高校“双一流”建设学科和北京工业大学等20所北京市属高校高精尖学科的应届优秀大学毕业生。 | 否 | 010-55569240 | 按照男女1:1录取,女性请填报职位819927904,男性请填报职位819927905。 |
| 12 | 819927906、819927907 | 中共北京市委宣传部 | 中国共产党早期北京革命活动纪念馆新闻宣传岗 | 负责中国共产党早期北京革命历史的研究和新闻宣传等工作 | 2 | 8:1 | 硕士研究生及以上 | 与最高学历相对应的学位 | 马克思主义理论(0305),历史学(06),文物(1451) | 中共党员 | 报考人员须为北京大学等43所“双一流”建设高校、北京交通大学等25所高校“双一流”建设学科和北京工业大学等20所北京市属高校高精尖学科的应届优秀大学毕业生。 | 否 | 010-55569240 | 按照男女1:1录取,女性请填报职位819927906,男性请填报职位819927907。 |
| 13 | 819901303 | 北京市人大常委会机关 | 综合保障中心信息技术岗 | 负责机关网络安全及办公系统应用维护等工作 | 1 | 8:1 | 硕士研究生及以上 | 与最高学历相对应的学位 | 计算机科学与技术(0812),软件工程(0835),电子信息(0854) | 中共党员 | 报考人员须为北京大学等43所“双一流”建设高校、北京交通大学等25所高校“双一流”建设学科和北京工业大学等20所北京市属高校高精尖学科的应届优秀大学毕业生。 | 否 | 010-55588198 | |
| 14 | 819901304 | 北京市人大常委会机关 | 《北京人大》编辑部文字编辑岗 | 负责文字编辑、新闻采编等工作 | 1 | 8:1 | 硕士研究生及以上 | 与最高学历相对应的学位 | 中国语言文学(0501),新闻传播学(0503),新闻与传播(0552),出版(0553) | 中共党员 | 报考人员须为北京大学等43所“双一流”建设高校、北京交通大学等25所高校“双一流”建设学科和北京工业大学等20所北京市属高校高精尖学科的应届优秀大学毕业生。 | 否 | 010-55588198 | |
| 15 | 819901305 | 北京市人大常委会机关 | 《北京人大》编辑部新媒体编辑岗 | 负责新媒体编辑等工作 | 1 | 8:1 | 硕士研究生及以上 | 与最高学历相对应的学位 | 中国语言文学(0501),新闻传播学(0503),新闻与传播(0552),设计学(1403) | 中共党员 | 报考人员须为北京大学等43所“双一流”建设高校、北京交通大学等25所高校“双一流”建设学科和北京工业大学等20所北京市属高校高精尖学科的应届优秀大学毕业生。 | 否 | 010-55588198 | |
| 16 | 819901505、819901506 | 北京市发展和改革委员会 | 北京节能环保中心能源研究岗 | 负责能源领域相关政策及课题研究,能源发展形势分析等工作 | 2 | 8:1 | 硕士研究生及以上 | 与最高学历相对应的学位 | 动力工程及工程热物理(0807),电气工程(0808),环境科学与工程(0830) | 不限 | 报考人员须为北京大学等43所“双一流”建设高校、北京交通大学等25所高校“双一流”建设学科和北京工业大学等20所北京市属高校高精尖学科的应届优秀大学毕业生。 | 否 | 010-55591065 010-55591067 | 按照男女1:1录取,女性请填报职位819901505,男性请填报职位819901506。 |
| 17 | 819901507、819901508 | 北京市发展和改革委员会 | 北京市经济社会发展研究院经济发展研究岗 | 负责国民经济发展战略、规划、政策研究等工作 | 2 | 8:1 | 硕士研究生及以上 | 与最高学历相对应的学位 | 应用经济学(0202) | 中共党员 | 报考人员须为北京大学等43所“双一流”建设高校、北京交通大学等25所高校“双一流”建设学科和北京工业大学等20所北京市属高校高精尖学科的应届优秀大学毕业生。 | 是 | 010-55590873 010-55590548 | 按照男女1:1录取,女性请填报职位819901507,男性请填报职位819901508。 |
| 18 | 819901509、819901510 | 北京市发展和改革委员会 | 北京市经济社会发展研究院智能工程研究岗 | 负责新一代信息技术、大数据等领域战略、规划、政策研究等工作 | 2 | 8:1 | 硕士研究生及以上 | 与最高学历相对应的学位 | 信息与通信工程(0810) | 中共党员 | 报考人员须为北京大学等43所“双一流”建设高校、北京交通大学等25所高校“双一流”建设学科和北京工业大学等20所北京市属高校高精尖学科的应届优秀大学毕业生。 | 是 | 010-55590873 010-55590548 | 按照男女1:1录取,女性请填报职位819901509,男性请填报职位819901510。 |
| 19 | 819901511 | 北京市发展和改革委员会 | 北京市经济社会发展研究院数字经济研究岗 | 负责集成电路及高精尖产业发展战略、规划、政策研究等工作 | 1 | 8:1 | 硕士研究生及以上 | 与最高学历相对应的学位 | 集成电路科学与工程(1401) | 中共党员 | 报考人员须为北京大学等43所“双一流”建设高校、北京交通大学等25所高校“双一流”建设学科和北京工业大学等20所北京市属高校高精尖学科的应届优秀大学毕业生。 | 是 | 010-55590873 010-55590548 | |
| 20 | 819901512 | 北京市发展和改革委员会 | 北京市经济社会发展研究院区域经济研究岗 | 负责京津冀协同发展、城乡统筹、乡村振兴等领域战略、规划、政策研究等工作 | 1 | 8:1 | 硕士研究生及以上 | 与最高学历相对应的学位 | 地理学(0705) | 中共党员 | 报考人员须为北京大学等43所“双一流”建设高校、北京交通大学等25所高校“双一流”建设学科和北京工业大学等20所北京市属高校高精尖学科的应届优秀大学毕业生。 | 是 | 010-55590873 010-55590548 | |
| 21 | 819901513、819901514 | 北京市发展和改革委员会 | 北京市公共资源交易中心项目管理岗 | 负责公共资源交易项目管理等工作 | 2 | 8:1 | 硕士研究生及以上 | 与最高学历相对应的学位 | 应用经济学(0202),金融(0251),应用统计(0252),信息与通信工程(0810),计算机科学与技术(0812),建筑学(0813),土木工程(0814),电子信息(0854) | 中共党员 | 报考人员须为北京大学等43所“双一流”建设高校、北京交通大学等25所高校“双一流”建设学科和北京工业大学等20所北京市属高校高精尖学科的应届优秀大学毕业生。 | 否 | 010-63562951 010-83521515-4134 | 按照男女1:1录取,女性请填报职位819901513,男性请填报职位819901514。 |
| 22 | 819901515、819901516 | 北京市发展和改革委员会 | 北京市公共资源交易中心政策研究岗 | 负责公共资源交易政策研究,规范平台运行和服务管理等工作 | 2 | 8:1 | 硕士研究生及以上 | 与最高学历相对应的学位 | 法学(0301),法律(0351),中国语言文学(0501),管理科学与工程(1201),公共管理学(1204),公共管理(1252),工程管理(1256) | 中共党员 | 报考人员须为北京大学等43所“双一流”建设高校、北京交通大学等25所高校“双一流”建设学科和北京工业大学等20所北京市属高校高精尖学科的应届优秀大学毕业生。 | 否 | 010-63562951 010-83521515-4134 | 按照男女1:1录取,女性请填报职位819901515,男性请填报职位819901516。 |
| 23 | 819901706 | 北京市科学技术委员会、中关村科技园区管理委员会 | 北京医药健康科技发展中心综合业务岗 | 负责医药健康领域研究,创新主体服务、产业融合、科技项目管理等工作 | 1 | 8:1 | 硕士研究生及以上 | 与最高学历相对应的学位 | 生物学(0710),生物医学工程(0831),临床医学(1002),药学(1007),临床医学(1051),药学(1055) | 中共党员 | 全国大学英语六级考试成绩达到合格或425分以上。 | 否 | 010-62898398 | |
| 24 | 819901707、819901708 | 北京市科学技术委员会、中关村科技园区管理委员会 | 北京新技术应用促进中心综合业务岗 | 负责中关村论坛策划协调、新技术新产品新服务认定及推广应用、科技新场景建设等工作 | 4 | 8:1 | 硕士研究生及以上 | 与最高学历相对应的学位 | 机械工程(0802),材料科学与工程(0805),电气工程(0808),电子科学与技术(0809),信息与通信工程(0810),控制科学与工程(0811),电子信息(0854),机械(0855),材料与化工(0856),能源动力(0858) | 中共党员 | 全国大学英语六级考试成绩达到合格或425分以上。 | 否 | 010-88827054 010-88827037 | 按照男女1:1录取,女性请填报职位819901707,男性请填报职位819901708。 |
| 25 | 819901709 | 北京市科学技术委员会、中关村科技园区管理委员会 | 北京新材料和新能源科技发展中心综合业务岗 | 负责新材料、智能制造等领域研究、项目组织、综合管理、创新主体服务及产业促进等工作 | 2 | 8:1 | 硕士研究生及以上 | 与最高学历相对应的学位 | 机械工程(0802),仪器科学与技术(0804),电气工程(0808),控制科学与工程(0811),机械(0855),管理学(12),智能科学与技术(1405) | 中共党员 | 全国大学英语六级考试成绩达到合格或425分以上。 | 否 | 010-66158036 | |
| 26 | 819901710 | 北京市科学技术委员会、中关村科技园区管理委员会 | 北京信息科技发展中心综合业务岗 | 负责开展信息技术领域创新发展规划布局研究,项目组织及管理等工作 | 2 | 8:1 | 硕士研究生及以上 | 与最高学历相对应的学位 | 电子科学与技术(0809),信息与通信工程(0810),控制科学与工程(0811),计算机科学与技术(0812),软件工程(0835),电子信息(0854),集成电路科学与工程(1401),智能科学与技术(1405) | 不限 | 全国大学英语六级考试成绩达到合格或425分以上。 | 否 | 010-88827105 | |
| 27 | 819901909 | 北京市公安局 | 研究中心一科研岗 | 负责图像视频及自然语言处理相关技术研究等工作 | 1 | 8:1 | 硕士研究生及以上 | 与最高学历相对应的学位 | 数学(0701),物理学(0702),地理学(0705),系统科学(0711),统计学(0714),机械工程(0802),光学工程(0803),仪器科学与技术(0804),电气工程(0808),电子科学与技术(0809),信息与通信工程(0810),控制科学与工程(0811),计算机科学与技术(0812),测绘科学与技术(0816),交通运输工程(0823),航空宇航科学与技术(0825),电子信息(0854) | 不限 | 1.报考人员须为北京大学等43所“双一流”建设高校、北京交通大学等25所高校“双一流”建设学科和北京工业大学等20所北京市属高校高精尖学科的应届优秀大学毕业生; 2.考生须达到公安机关录用人民警察的各项标准(体能测评、体检、心理测试、综合考察,本岗位体能测评免测1000米(男)/800米(女)跑项目); 3.熟练掌握Python、C、C++编码语言,熟悉OpenCV等基础库,熟悉Linux编程开发环境,熟练使用一种以上主流深度学习框架,具备自然语言处理、图像处理、模式识别、计算机视觉方面的专业知识。 | 是 | 010-53121163 | |
| 28 | 819901910、819901911 | 北京市公安局 | 研究中心二技术检测岗 | 负责关键信息基础设施安全防护等工作 | 2 | 8:1 | 硕士研究生及以上 | 与最高学历相对应的学位 | 电子科学与技术(0809),信息与通信工程(0810),控制科学与工程(0811),计算机科学与技术(0812),网络空间安全(0839),电子信息(0854),智能科学与技术(1405) | 不限 | 1.报考人员须为北京大学等43所“双一流”建设高校、北京交通大学等25所高校“双一流”建设学科和北京工业大学等20所北京市属高校高精尖学科的应届优秀大学毕业生; 2.考生须达到公安机关录用人民警察的各项标准(体能测评、体检、心理测试、综合考察,本岗位体能测评免测1000米(男)/800米(女)跑项目); 3.熟练掌握C、C++、Java、Python等开发语言。 | 是 | 010-53121162 | 按照男女1:1录取,女性请填报职位819901910,男性请填报职位819901911。 |
| 29 | 819902102 | 北京市司法局 | 政府法治研究中心法治研究岗 | 负责法治(含涉外法治)理论及实践研究等工作 | 1 | 8:1 | 硕士研究生及以上 | 与最高学历相对应的学位 | 法学(0301),法律(0351) | 中共党员 | 1.报考人员须为北京大学等43所“双一流”建设高校、北京交通大学等25所高校“双一流”建设学科和北京工业大学等20所北京市属高校高精尖学科的应届优秀大学毕业生; 2.全国大学英语四级考试成绩达到合格或425分以上; 3.通过国家司法考试或国家统一法律职业资格考试(A类)。 | 否 | 010-55579086 010-55578940 | |
| 30 | 819902213、819902214 | 北京市财政局 | 预算评审中心预算评审岗 | 负责研究制定本市财政项目支出预算评审制度和操作规程,承担部门预算项目的预、决(结)算审核等工作 | 2 | 8:1 | 硕士研究生及以上 | 与最高学历相对应的学位 | 应用经济学(0202),建筑学(0813),土木工程(0814),城乡规划(0853),工商管理学(1202),会计(1253),审计(1257) | 中共党员 | 应用经济学(0202)专业方向须为财政学、统计学方向,建筑学(0813)专业方向须为城市规划与设计方向。 | 否 | 010-55592510 010-55592503 | 按照男女1:1录取,女性请填报职位819902213,男性请填报职位819902214。 |
| 31 | 819902215、819902216 | 北京市财政局 | 政府债务管理事务中心债务管理岗 | 负责研究政府债务管理政策,承担政府债务动态监测、统计分析、风险评估等工作 | 2 | 8:1 | 硕士研究生及以上 | 与最高学历相对应的学位 | 应用经济学(0202),金融(0251),应用统计(0252),税务(0253),数学(0701),统计学(0714) | 中共党员 | 否 | 010-55592510 010-55592503 | 按照男女1:1录取,女性请填报职位819902215,男性请填报职位819902216。 | |
| 32 | 819902217、819902218 | 北京市财政局 | 会计专业技术资格考试事务中心会计考务岗 | 负责落实会计职称制度改革研究工作,组织实施会计系列初中高级专业技术资格考试考务等工作 | 2 | 8:1 | 硕士研究生及以上 | 与最高学历相对应的学位 | 应用经济学(0202),应用统计(0252),法学(0301),法律(0351),统计学(0714),管理科学与工程(1201),工商管理学(1202),会计(1253) | 中共党员 | 应用经济学(0202)专业方向须为统计学方向,工商管理学(1202)专业方向须为财务管理方向。 | 否 | 010-55592510 010-55592503 | 按照男女1:1录取,女性请填报职位819902217,男性请填报职位819902218。 |
| 33 | 819902219、819902220 | 北京市财政局 | 综合事务中心综合事务岗 | 负责局机关综合服务保障,承担有关资产、公务用车、职工宿舍管理,服务管理局离退休人员等工作 | 2 | 8:1 | 硕士研究生及以上 | 与最高学历相对应的学位 | 应用经济学(0202),应用统计(0252),资产评估(0256),法学(0301),法律(0351),统计学(0714),管理科学与工程(1201),工商管理学(1202),公共管理学(1204),会计(1253),审计(1257) | 中共党员 | 应用经济学(0202)专业方向须为财政学、统计学方向,工商管理学(1202)专业方向须为会计学、财务管理方向,公共管理学(1204)专业方向须为行政管理方向。 | 否 | 010-55592510 010-55592503 | 按照男女1:1录取,女性请填报职位819902219,男性请填报职位819902220。 |
| 34 | 819902302 | 北京市人力资源和社会保障局 | 综合事务中心运行效能管理岗 | 负责以智能化、现代化管理保障机关事务高效运行等工作 | 1 | 8:1 | 本科及以上 | 与最高学历相对应的学位 | 本科:工商管理类(1202),公共管理类(1204) 研究生:工商管理学(1202),公共管理学(1204),工商管理(1251),公共管理(1252) | 不限 | 报考人员须为北京大学等43所“双一流”建设高校、北京交通大学等25所高校“双一流”建设学科和北京工业大学等20所北京市属高校高精尖学科的应届优秀大学毕业生。 | 否 | 010-55585538 | |
| 35 | 819902303 | 北京市人力资源和社会保障局 | 大数据中心大数据应用岗 | 负责数据模型构建、大数据展示监测平台构建,大数据分析等工作 | 1 | 8:1 | 硕士研究生及以上 | 与最高学历相对应的学位 | 应用统计(0252),数学(0701),统计学(0714),控制科学与工程(0811),计算机科学与技术(0812),软件工程(0835),网络空间安全(0839),电子信息(0854),管理科学与工程(1201),智能科学与技术(1405) | 中共党员 | 报考人员须为北京大学等43所“双一流”建设高校、北京交通大学等25所高校“双一流”建设学科和北京工业大学等20所北京市属高校高精尖学科的应届优秀大学毕业生。 | 否 | 010-55585423 010-55585425 | |
| 36 | 819902304、819902305 | 北京市人力资源和社会保障局 | 科学研究所就业社保科研岗 | 负责就业和社会保障领域理论与实践研究等工作 | 2 | 8:1 | 硕士研究生及以上 | 与最高学历相对应的学位 | 理论经济学(0201),应用经济学(0202),应用统计(0252),统计学(0714),公共管理学(1204) | 中共党员 | 1.报考人员须为北京大学等43所“双一流”建设高校、北京交通大学等25所高校“双一流”建设学科和北京工业大学等20所北京市属高校高精尖学科的应届优秀大学毕业生; 2.全国大学英语六级考试成绩达到合格或425分以上。 | 否 | 010-55585439 010-55585436 010-55585570 | 按照男女1:1录取,女性请填报职位819902304,男性请填报职位819902305。 |
| 37 | 819902306 | 北京市人力资源和社会保障局 | 科学研究所劳动关系科研岗 | 负责人力资源和劳动关系领域理论与实践研究等工作 | 1 | 8:1 | 硕士研究生及以上 | 与最高学历相对应的学位 | 法学(0301),社会学(0303),马克思主义理论(0305),工商管理学(1202),公共管理学(1204) | 中共党员 | 1.报考人员须为北京大学等43所“双一流”建设高校、北京交通大学等25所高校“双一流”建设学科和北京工业大学等20所北京市属高校高精尖学科的应届优秀大学毕业生; 2.全国大学英语六级考试成绩达到合格或425分以上。 | 否 | 010-55585439 010-55585436 010-55585570 | |
| 38 | 819902307 | 北京市人力资源和社会保障局 | 北京市职业技能鉴定管理中心试题管理岗 | 负责职业技能等级认定标准和试题的开发、试卷评测分析等工作 | 1 | 8:1 | 硕士研究生及以上 | 与最高学历相对应的学位 | 应用统计(0252),教育学(0401),心理学(0402),应用心理(0454),数学(0701),统计学(0714),计算机科学与技术(0812) | 中共党员 | 报考人员须为北京大学等43所“双一流”建设高校、北京交通大学等25所高校“双一流”建设学科和北京工业大学等20所北京市属高校高精尖学科的应届优秀大学毕业生。 | 否 | 010-64918931 | |
| 39 | 819902308、819902309 | 北京市人力资源和社会保障局 | 北京市公共人力资源服务中心落户审核岗 | 负责积分落户、区级公共集体户落户审核管理、统计和数据分析等工作 | 2 | 8:1 | 硕士研究生及以上 | 与最高学历相对应的学位 | 应用经济学(0202),数学(0701),统计学(0714),计算机科学与技术(0812),管理科学与工程(1201) | 中共党员 | 报考人员须为北京大学等43所“双一流”建设高校、北京交通大学等25所高校“双一流”建设学科和北京工业大学等20所北京市属高校高精尖学科的应届优秀大学毕业生。 | 否 | 010-64521439 | 按照男女1:1录取,女性请填报职位819902308,男性请填报职位819902309。 |
| 40 | 819902402 | 北京市规划和自然资源委员会 | 北京市地质调查研究所地质遗迹研究岗 | 负责地质遗迹、古生物化石保护与利用,地质公园申报、规划编制等工作 | 1 | 8:1 | 仅限博士研究生 | 博士 | 地理学(0705),地质学(0709) | 不限 | 1.地质学(0709)专业方向须为古生物学与地层学方向; 2.熟悉地质行业工作流程、标准及规范,掌握并熟练应用Arcgis、Mapgis软件。 | 否 | 010-51529299 | 能适应高强度工作。 |
| 41 | 819902403 | 北京市规划和自然资源委员会 | 北京市工程地质研究所地质专业技术岗 | 负责岩土工程、工程勘察设计与管理、地下水资源勘查和评价研究等工作 | 2 | 8:1 | 仅限硕士研究生 | 硕士 | 土木工程(0814),水利工程(0815),地质资源与地质工程(0818) | 不限 | 1.报考人员须为北京大学等43所“双一流”建设高校、北京交通大学等25所高校“双一流”建设学科和北京工业大学等20所北京市属高校高精尖学科的应届优秀大学毕业生; 2.土木工程(0814)专业方向须为岩土工程方向,水利工程(0815)专业研究方向须为地下水资源方向,地质资源与地质工程(0818)专业方向须为地质工程方向。 | 否 | 010-51166291 | 能适应高强度工作。 |
| 42 | 819902404 | 北京市规划和自然资源委员会 | 北京市矿产地质研究所矿产地质岗 | 负责矿产地质调查、资源储量核查、矿产资源保护方法研究等工作 | 1 | 8:1 | 仅限硕士研究生 | 硕士 | 地质学(0709),地质资源与地质工程(0818) | 中共党员 | 1.地质资源与地质工程(0818)专业方向须为矿产普查与勘探方向; 2.专业知识基础扎实,熟练掌握Arcgis、Mapgis等专业软件。 | 否 | 010-69044137 | 能适应高强度工作。 |
| 43 | 819902405 | 北京市规划和自然资源委员会 | 北京市矿产地质研究所地理信息岗 | 负责矿山地质环境调查、评价、分析、监测预警和综合研究等工作 | 1 | 8:1 | 仅限硕士研究生 | 硕士 | 地理学(0705),计算机科学与技术(0812),测绘科学与技术(0816) | 中共党员 | 1.地理学(0705)专业方向须为地图学与地理信息系统方向,计算机科学与技术(0812)专业方向须为计算机应用技术方向,测绘科学与技术(0816)专业方向须为地图制图学与地理信息工程方向; 2.熟练掌握和使用Arcgis、Envi、Erdas相关专业软件对数据进行处理和分析,熟练掌握和使用Python、Java等编程工具维护相关信息系统。 | 否 | 010-69044137 | |
| 44 | 819902406 | 北京市规划和自然资源委员会 | 北京市生态地质研究所地球物理勘查岗 | 负责反射地震野外数据采集、处理与解释、地球物理类项目研究等工作 | 1 | 8:1 | 硕士研究生及以上 | 与最高学历相对应的学位 | 地球物理学(0708),地质学(0709),地质资源与地质工程(0818) | 不限 | 1.地球物理学(0708)专业方向须为固体地球物理学、空间探测与信息处理技术、地球与空间探测技术方向,地质学(0709)专业方向须为资源勘查与地球物理方向,地质资源与地质工程(0818)专业方向须为地球探测与信息技术方向; 2.参与过反射地震勘探方向类的项目; 3.熟练掌握Geogiga、Geoeast、Omega等相关地震数据处理与解释软件以及Arcgis、Mapgis等相关专业软件。 | 否 | 010-51632011 | 能适应高强度工作。 |
| 45 | 819902407 | 北京市规划和自然资源委员会 | 北京市测绘设计研究院地理信息研发岗 | 负责测绘数据处理及地理信息技术研发、平台建设等工作 | 2 | 8:1 | 硕士研究生及以上 | 与最高学历相对应的学位 | 地理学(0705),计算机科学与技术(0812),测绘科学与技术(0816),软件工程(0835),资源与环境(0857) | 不限 | 地理学(0705)专业方向须为地图学与地理信息系统方向,计算机科学与技术(0812)专业方向须为计算机软件与理论、计算机应用技术方向,测绘科学与技术(0816)专业方向须为地图制图学与地理信息工程、大地测量学与测量工程方向,资源与环境(0857)专业方向须为环境工程、测绘工程方向。 | 否 | 010-88073419 | |
| 46 | 819902408 | 北京市规划和自然资源委员会 | 北京市土地储备中心研究分析岗 | 负责研究土地储备空间资源、开展土地市场分析等工作 | 1 | 8:1 | 硕士研究生及以上 | 与最高学历相对应的学位 | 应用经济学(0202),数学(0701),地理学(0705),城乡规划学(0833),城乡规划(0853),公共管理学(1204) | 中共党员 | 应用经济学(0202)专业方向须为区域经济学、金融学、统计学、数量经济学方向,数学(0701)专业方向须为概率论与数理统计、应用数学方向,地理学(0705)专业方向须为自然地理学、人文地理学方向,公共管理学(1204)专业方向须为土地资源管理方向。 | 否 | 010-55595161 | |
| 47 | 819928001、819928002 | 北京市生态环境局 | 北京市生态环境监测中心监测数据分析岗 | 负责大气、水、生态环境质量综合分析、数据质量控制以及空气质量预测预报等工作 | 2 | 8:1 | 硕士研究生及以上 | 与最高学历相对应的学位 | 大气科学(0706),生态学(0713),测绘科学与技术(0816),环境科学与工程(0830),资源与环境(0857) | 不限 | 全国大学英语六级考试成绩达到合格或425分以上。 | 否 | 010-68474275 010-68459223 | 按照男女1:1录取,女性请填报职位819928001,男性请填报职位819928002。 |
| 48 | 819928003、819928004 | 北京市生态环境局 | 北京市生态环境监测中心监测技术岗 | 负责水、大气、土壤等环境质量监测、系统运行、污染源现场及实验室监测、数据分析等工作 | 2 | 8:1 | 硕士研究生及以上 | 与最高学历相对应的学位 | 化学(0703),仪器科学与技术(0804),化学工程与技术(0817),环境科学与工程(0830) | 不限 | 全国大学英语六级考试成绩达到合格或425分以上。 | 否 | 010-68474275 010-68459223 | 按照男女1:1录取,女性请填报职位819928003,男性请填报职位819928004。 |
| 49 | 819928005 | 北京市生态环境局 | 北京市污染源管理事务中心大气综合治理岗 | 负责大气综合治理对策及技术研究,防治水平评估等工作 | 1 | 8:1 | 硕士研究生及以上 | 与最高学历相对应的学位 | 大气科学(0706),环境科学与工程(0830),资源与环境(0857) | 中共党员 | 全国大学英语六级考试成绩达到合格或425分以上。 | 否 | 010-82565201 010-82567359 | |
| 50 | 819928006 | 北京市生态环境局 | 北京市机动车排放管理事务中心车辆数据分析岗 | 负责机动车数据研究分析等工作 | 1 | 8:1 | 硕士研究生及以上 | 与最高学历相对应的学位 | 机械工程(0802),动力工程及工程热物理(0807),计算机科学与技术(0812),交通运输工程(0823),环境科学与工程(0830),电子信息(0854),机械(0855),资源与环境(0857),能源动力(0858),交通运输(0861) | 不限 | 1.机械工程(0802)专业方向须为车辆工程方向,动力工程及工程热物理(0807)专业方向须为工程热物理、热能工程、动力机械及工程方向,能源动力(0858)专业方向须为清洁能源技术方向; 2.全国大学英语六级考试成绩达到合格或425分以上。 | 否 | 010-81254215 | |
| 51 | 819902611 | 北京市住房和城乡建设委员会 | 建筑节能与建筑材料管理事务中心建筑节能岗 | 负责建筑节能管理,建筑绿色发展等工作 | 1 | 8:1 | 硕士研究生及以上 | 与最高学历相对应的学位 | 建筑学(0813),土木工程(0814),建筑(0851),土木水利(0859) | 中共党员 | 否 | 010-55598103 | ||
| 52 | 819902612 | 北京市住房和城乡建设委员会 | 物业指导中心老旧改推进岗 | 负责推进央产老旧小区改造等工作 | 1 | 8:1 | 硕士研究生及以上 | 与最高学历相对应的学位 | 法学(0301),法律(0351),中国语言文学(0501),新闻传播学(0503),新闻与传播(0552),土木工程(0814),土木水利(0859) | 中共党员 | 1.报考人员须为北京大学等43所“双一流”建设高校、北京交通大学等25所高校“双一流”建设学科和北京工业大学等20所北京市属高校高精尖学科的应届优秀大学毕业生; 2.法学(0301)专业须为宪法学与行政法学方向,中国语言文学(0501)专业须为汉语言文字学方向。 | 否 | 010-55597823 | |
| 53 | 819902613 | 北京市住房和城乡建设委员会 | 北京市住房和城乡建设宣传中心新闻宣传岗 | 负责新闻宣传策划、文字采编、视频制作剪辑,新媒体内容编辑、发布、维护等工作 | 1 | 8:1 | 硕士研究生及以上 | 与最高学历相对应的学位 | 新闻传播学(0503),新闻与传播(0552) | 中共党员 | 报考人员须为北京大学等43所“双一流”建设高校、北京交通大学等25所高校“双一流”建设学科和北京工业大学等20所北京市属高校高精尖学科的应届优秀大学毕业生。 | 否 | 010-55597015 | |
| 54 | 819902705 | 北京市城市管理委员会 | 北京市环境卫生管理事务中心环境卫生管理岗 | 负责环境卫生管理等工作 | 1 | 8:1 | 硕士研究生及以上 | 与最高学历相对应的学位 | 计算机科学与技术(0812),化学工程与技术(0817),环境科学与工程(0830),资源与环境(0857) | 不限 | 否 | 010-87501108 | 能适应高强度工作。 | |
| 55 | 819902706、819902707 | 北京市城市管理委员会 | 北京市城市管理研究院固废管理研究岗 | 负责生活垃圾管理政策分析、模拟与评价,生活垃圾、可回收物专项规划研究等工作 | 2 | 8:1 | 硕士研究生及以上 | 与最高学历相对应的学位 | 环境科学与工程(0830),城乡规划学(0833),城乡规划(0853) | 不限 | 全国大学英语六级考试成绩达到合格或425分以上。 | 否 | 010-64683082 | 按照男女1:1录取,女性请填报职位819902706,男性请填报职位819902707。 |
| 56 | 819902803 | 北京市交通委员会 | 北京市交通运输职业资格事务中心人才评价岗 | 负责交通运输行业人才发展研究、人才评价及职业资格发展等工作 | 1 | 8:1 | 硕士研究生及以上 | 与最高学历相对应的学位 | 法学(0301),法律(0351),中国语言文学(0501),交通运输工程(0823),交通运输(0861),工商管理学(1202),公共管理学(1204),工商管理(1251),公共管理(1252) | 中共党员 | 报考人员须为北京大学等43所“双一流”建设高校、北京交通大学等25所高校“双一流”建设学科和北京工业大学等20所北京市属高校高精尖学科的应届优秀大学毕业生。 | 否 | 010-87875018 | |
| 57 | 819902804 | 北京市交通委员会 | 北京市交通运行监测调度中心技术保障岗 | 负责交通运行监测、运维管理等工作 | 1 | 8:1 | 硕士研究生及以上 | 与最高学历相对应的学位 | 哲学(0101),新闻传播学(0503),新闻与传播(0552),计算机科学与技术(0812),交通运输工程(0823),软件工程(0835),电子信息(0854),交通运输(0861),公共管理学(1204),公共管理(1252) | 不限 | 报考人员须为北京大学等43所“双一流”建设高校、北京交通大学等25所高校“双一流”建设学科和北京工业大学等20所北京市属高校高精尖学科的应届优秀大学毕业生。 | 否 | 010-55531658 | 能适应高强度工作。 |
| 58 | 819902805 | 北京市交通委员会 | 北京市城市道路养护管理中心工程管理岗 | 负责城市道路桥梁养护工程等工作 | 1 | 8:1 | 硕士研究生及以上 | 与最高学历相对应的学位 | 建筑学(0813),土木工程(0814),城乡规划学(0833),建筑(0851),城乡规划(0853) | 不限 | 报考人员须为北京大学等43所“双一流”建设高校、北京交通大学等25所高校“双一流”建设学科和北京工业大学等20所北京市属高校高精尖学科的应届优秀大学毕业生。 | 否 | 010-63515601 | |
| 59 | 819902806 | 北京市交通委员会 | 北京市公路事业发展中心工程管理岗 | 负责公路工程管理等工作 | 1 | 8:1 | 硕士研究生及以上 | 与最高学历相对应的学位 | 建筑学(0813),土木工程(0814),城乡规划学(0833),建筑(0851),城乡规划(0853),土木水利(0859) | 中共党员 | 1.报考人员须为北京大学等43所“双一流”建设高校、北京交通大学等25所高校“双一流”建设学科和北京工业大学等20所北京市属高校高精尖学科的应届优秀大学毕业生; 2.土木水利(0859)专业方向须为土木工程方向。 | 否 | 010-55531629 | |
| 60 | 819902903 | 北京市水务局 | 北京市水利工程管理中心潮白河管理处水务工程管理岗 | 负责年度资金计划编制、水利工程项目管理等工作 | 1 | 8:1 | 硕士研究生及以上 | 与最高学历相对应的学位 | 土木工程(0814),水利工程(0815),环境科学与工程(0830) | 不限 | 报考人员须为北京大学等43所“双一流”建设高校、北京交通大学等25所高校“双一流”建设学科和北京工业大学等20所北京市属高校高精尖学科的应届优秀大学毕业生。 | 否 | 010-69402828-2170 | |
| 61 | 819902904 | 北京市水务局 | 北京市永定河管理处水利管理岗 | 负责防汛、调水、水文测报、水利工程运行管理等工作 | 1 | 8:1 | 硕士研究生及以上 | 与最高学历相对应的学位 | 土木工程(0814),水利工程(0815),土木水利(0859) | 不限 | 报考人员须为北京大学等43所“双一流”建设高校、北京交通大学等25所高校“双一流”建设学科和北京工业大学等20所北京市属高校高精尖学科的应届优秀大学毕业生。 | 否 | 010-63590205 010-63590256 | |
| 62 | 819902905 | 北京市水务局 | 北京市河湖流域管理事务中心河湖监管岗 | 负责对河长制工作落实情况进行监督检查等工作 | 1 | 8:1 | 硕士研究生及以上 | 与最高学历相对应的学位 | 水利工程(0815),环境科学与工程(0830) | 不限 | 报考人员须为北京大学等43所“双一流”建设高校、北京交通大学等25所高校“双一流”建设学科和北京工业大学等20所北京市属高校高精尖学科的应届优秀大学毕业生。 | 否 | 010-55523650 | |
| 63 | 819902906 | 北京市水务局 | 北京市水务局政务服务中心技术审查岗 | 负责组织涉水审批事项技术审查、水务政务服务改革的统筹协调、监督指导等工作 | 1 | 8:1 | 硕士研究生及以上 | 与最高学历相对应的学位 | 土木工程(0814),水利工程(0815),土木水利(0859) | 不限 | 报考人员须为北京大学等43所“双一流”建设高校、北京交通大学等25所高校“双一流”建设学科和北京工业大学等20所北京市属高校高精尖学科的应届优秀大学毕业生。 | 否 | 010-86627207 010-86627212 | |
| 64 | 819902907 | 北京市水务局 | 北京市水文总站水文监测评价岗 | 负责水文站网规划,水文分析评价及城市水循环规律研究,水文监测新技术研究与应用等工作 | 1 | 8:1 | 硕士研究生及以上 | 与最高学历相对应的学位 | 计算机科学与技术(0812),水利工程(0815),软件工程(0835) | 不限 | 1.报考人员须为北京大学等43所“双一流”建设高校、北京交通大学等25所高校“双一流”建设学科和北京工业大学等20所北京市属高校高精尖学科的应届优秀大学毕业生; 2.水利工程(0815)专业方向须为水文学及水资源、水力学及河流动力学、水工结构工程、水利水电工程方向,计算机科学与技术(0812)专业方向须为计算机软件与理论方向。 | 否 | 010-68215505 | |
| 65 | 819902908 | 北京市水务局 | 北京市智慧水务发展研究院科研技术岗 | 负责水务智慧化领域前沿科技跟踪与研究,水务行业智能应用场景的开发建设等工作 | 1 | 8:1 | 硕士研究生及以上 | 与最高学历相对应的学位 | 控制科学与工程(0811),计算机科学与技术(0812),软件工程(0835),电子信息(0854) | 不限 | 1.报考人员须为北京大学等43所“双一流”建设高校、北京交通大学等25所高校“双一流”建设学科和北京工业大学等20所北京市属高校高精尖学科的应届优秀大学毕业生; 2.电子信息(0854)专业方向须为计算机技术、软件工程方向。 | 否 | 010-55523311 | |
| 66 | 819902909 | 北京市水务局 | 北京市水务建设管理事务中心工程建设管理岗 | 负责水利工程建设管理法规规章起草、规划编制和技术标准研究等工作 | 1 | 8:1 | 硕士研究生及以上 | 与最高学历相对应的学位 | 力学(0801),土木工程(0814),水利工程(0815),环境科学与工程(0830),土木水利(0859) | 不限 | 报考人员须为北京大学等43所“双一流”建设高校、北京交通大学等25所高校“双一流”建设学科和北京工业大学等20所北京市属高校高精尖学科的应届优秀大学毕业生。 | 否 | 010-56695671 | |
| 67 | 819902910 | 北京市水务局 | 北京市水务规划研究院综合规划岗 | 负责水务规划编制、重大水务项目前期技术论证、水务公共政策及发展战略研究等工作 | 1 | 8:1 | 硕士研究生及以上 | 与最高学历相对应的学位 | 生态学(0713),土木工程(0814),水利工程(0815),城乡规划学(0833),城乡规划(0853),土木水利(0859) | 不限 | 1.报考人员须为北京大学等43所“双一流”建设高校、北京交通大学等25所高校“双一流”建设学科和北京工业大学等20所北京市属高校高精尖学科的应届优秀大学毕业生; 2.土木工程(0814)专业方向须为市政工程方向,土木水利(0859)专业方向须为水利工程、市政工程(含给排水等)方向。 | 否 | 010-55523367 | |
| 68 | 819902911 | 北京市水务局 | 北京市水科学技术研究院防灾减灾科研岗 | 负责山洪防御及防灾减灾相关科学与政策研究、技术咨询与服务等工作 | 1 | 8:1 | 硕士研究生及以上 | 与最高学历相对应的学位 | 地理学(0705),土木工程(0814),水利工程(0815) | 不限 | 1.报考人员须为北京大学等43所“双一流”建设高校、北京交通大学等25所高校“双一流”建设学科和北京工业大学等20所北京市属高校高精尖学科的应届优秀大学毕业生; 2.土木工程(0814)专业方向须为防灾减灾工程及防护工程方向。 | 否 | 010-68731806 | |
| 69 | 819903004 | 中共北京市委农村工作委员会、北京市农业农村局 | 北京市植物保护站蔬菜作物专业技术岗 | 负责蔬菜作物病虫害防控指导,新技术、新产品研发、引进和示范推广等工作 | 1 | 8:1 | 硕士研究生及以上 | 与最高学历相对应的学位 | 作物学(0901),园艺学(0902),植物保护(0904),农业(0951) | 不限 | 否 | 010-82078493 | ||
| 70 | 819903005 | 中共北京市委农村工作委员会、北京市农业农村局 | 北京市耕地建设保护中心耕地质量技术岗 | 负责高标准农田建设,耕地环境质量调查监测与评价,耕地与基本农田信息化建设等工作 | 1 | 8:1 | 硕士研究生及以上 | 与最高学历相对应的学位 | 农业工程(0828),土木水利(0859),农业资源与环境(0903) | 不限 | 农业工程(0828)专业方向须为农业水土工程方向,土木水利(0859)专业方向须为农田水土工程方向。 | 否 | 010-82078435 010-82078454 | 能适应高强度工作。 |
| 71 | 819903006 | 中共北京市委农村工作委员会、北京市农业农村局 | 北京市人工影响天气中心专业技术岗 | 负责增雨(雪)、防雹、课题研究等工作 | 1 | 8:1 | 硕士研究生及以上 | 与最高学历相对应的学位 | 数学(0701),物理学(0702),大气科学(0706),地球物理学(0708),气象(0751),计算机科学与技术(0812),电子信息(0854) | 不限 | 否 | 010-68400535 | ||
| 72 | 819903103 | 北京市商务局 | 北京市国际服务贸易事务中心项目管理岗 | 负责服贸会筹办、会展业发展促进等工作 | 1 | 8:1 | 硕士研究生及以上 | 与最高学历相对应的学位 | 应用经济学(0202),国际商务(0254),数字经济(0258),系统科学(0711),控制科学与工程(0811),计算机科学与技术(0812),电子信息(0854),管理科学与工程(1201),信息资源管理(1205),工程管理(1256) | 不限 | 全国大学英语六级考试成绩达到合格或425分以上。 | 否 | 010-67909335 | 能适应高强度工作。 |
| 73 | 819903307、819903308 | 北京市卫生健康委员会 | 北京市疾病预防控制中心卫生政策研究岗 | 负责政策研究制定、项目协调管理等工作 | 2 | 8:1 | 硕士研究生及以上 | 与最高学历相对应的学位 | 公共管理学(1204) | 中共党员 | 公共管理学(1204)专业方向须为社会医学与卫生事业管理方向。 | 否 | 010-64407008 | 按照男女1:1录取,女性请填报职位819903307,男性请填报职位819903308。 |
| 74 | 819903309 | 北京市卫生健康委员会 | 北京市卫生健康人力资源发展中心人力资源管理岗 | 负责卫生健康人力资源管理等工作 | 1 | 8:1 | 硕士研究生及以上 | 与最高学历相对应的学位 | 工商管理学(1202) | 中共党员 | 工商管理学(1202)专业方向须为人力资源管理方向。 | 否 | 010-83366903 | |
| 75 | 819903409、819903410 | 北京市市场监督管理局 | 发展研究中心政策研究岗 | 负责市场监管领域政策及理论研究、专家库建设等工作 | 2 | 8:1 | 硕士研究生及以上 | 与最高学历相对应的学位 | 应用经济学(0202),应用统计(0252),数字经济(0258),统计学(0714),工商管理学(1202),工商管理(1251) | 中共党员 | 否 | 010-55526248 | 按照男女1:1录取,女性请填报职位819903409,男性请填报职位819903410。 | |
| 76 | 819903411 | 北京市市场监督管理局 | 风险管理中心统计分析岗 | 负责市场监管领域数据统计分析、报告撰写等工作 | 1 | 8:1 | 硕士研究生及以上 | 与最高学历相对应的学位 | 应用经济学(0202),应用统计(0252),数学(0701),统计学(0714) | 中共党员 | 否 | 010-55526217 | ||
| 77 | 819903412 | 北京市市场监督管理局 | 计量检测科学研究院检验检测岗 | 负责压力、流量、温湿度、氢能相关项目的计量检测及智慧计量相关的科研等工作 | 1 | 8:1 | 仅限博士研究生 | 博士 | 物理学(0702),机械工程(0802),仪器科学与技术(0804),动力工程及工程热物理(0807),电子科学与技术(0809),信息与通信工程(0810),控制科学与工程(0811),石油与天然气工程(0820),电子信息(0854),机械(0855),能源动力(0858) | 中共党员 | 否 | 010-57521532 | ||
| 78 | 819903413 | 北京市市场监督管理局 | 标准化研究院标准研究岗 | 负责绿色低碳等领域政策及科研等工作 | 1 | 8:1 | 仅限博士研究生 | 博士 | 系统科学(0711),生态学(0713),统计学(0714),计算机科学与技术(0812),环境科学与工程(0830),资源与环境(0857) | 中共党员 | 否 | 010-64298112 | ||
| 79 | 819903414 | 北京市市场监督管理局 | 特种设备检验检测研究院科研检测岗 | 负责特种设备的检验检测及科研等工作 | 1 | 8:1 | 仅限博士研究生 | 博士 | 力学(0801),机械工程(0802),材料科学与工程(0805),动力工程及工程热物理(0807),电气工程(0808),电子科学与技术(0809),信息与通信工程(0810),控制科学与工程(0811),计算机科学与技术(0812),环境科学与工程(0830),电子信息(0854),机械(0855),材料与化工(0856),资源与环境(0857),能源动力(0858) | 中共党员 | 否 | 010-57520804 010-57520893 | ||
| 80 | 819903415 | 北京市市场监督管理局 | 产品质量监督检验研究院汽车检测研究岗 | 负责产品检测研究、实验室能力建设及检验检测等工作 | 1 | 8:1 | 仅限博士研究生 | 博士 | 机械工程(0802),仪器科学与技术(0804),电气工程(0808),电子科学与技术(0809),信息与通信工程(0810),控制科学与工程(0811),计算机科学与技术(0812),交通运输工程(0823),软件工程(0835),电子信息(0854),机械(0855),能源动力(0858),交通运输(0861) | 中共党员 | 否 | 010-57520986 010-57521163 | ||
| 81 | 819903416 | 北京市市场监督管理局 | 食品检验研究院仪器分析岗 | 负责食品检验检测和科研项目研究等工作 | 1 | 8:1 | 仅限博士研究生 | 博士 | 化学(0703),化学工程与技术(0817),食品科学与工程(0832),公共卫生与预防医学(1004),药学(1007),公共卫生(1053),药学(1055) | 中共党员 | 否 | 010-82479338 | ||
| 82 | 819903508 | 北京市药品监督管理局 | 北京市药品检验研究院(北京市疫苗检验中心)化学药品检验岗 | 负责化学药品、医疗机构制剂、药用辅料检验检测等工作 | 3 | 5:1 | 硕士研究生及以上 | 与最高学历相对应的学位 | 化学(0703),药学(1007),药学(1055) | 不限 | 1.化学(0703)专业方向须为分析化学方向; 2.无化学试剂、药物等过敏史。 | 否 | 010-52779528 | |
| 83 | 819903509 | 北京市药品监督管理局 | 北京市药品检验研究院(北京市疫苗检验中心)生物制品检验岗 | 负责生化药品、生物制品、疫苗检验检测等工作 | 4 | 5:1 | 硕士研究生及以上 | 与最高学历相对应的学位 | 生物学(0710),基础医学(1001) | 不限 | 1.生物学(0710)专业方向须为细胞生物学、生物化学与分子生物学、微生物学、遗传学方向,基础医学(1001)专业方向须为免疫学、病原生物学方向; 2.无化学试剂、药物等过敏史。 | 否 | 010-52779528 | |
| 84 | 819903510 | 北京市药品监督管理局 | 北京市药品检验研究院(北京市疫苗检验中心)化妆品检验岗 | 负责化妆品原料、产品检验检测及标准研究等工作 | 1 | 8:1 | 硕士研究生及以上 | 与最高学历相对应的学位 | 化学(0703),生物学(0710) | 不限 | 1.生物学(0710)专业方向须为细胞生物学、生物化学与分子生物学、植物学方向; 2.无化学试剂、药物等过敏史。 | 否 | 010-52779528 | |
| 85 | 819903511 | 北京市药品监督管理局 | 北京市药品检验研究院(北京市疫苗检验中心)放药检验岗 | 负责放射性药品检验检测和检验能力建设等工作 | 1 | 8:1 | 硕士研究生及以上 | 与最高学历相对应的学位 | 物理学(0702),基础医学(1001) | 不限 | 1.物理学(0702)专业方向须为粒子物理与原子核物理方向,基础医学(1001)专业方向须为放射医学方向; 2.无化学试剂、药物等过敏史。 | 否 | 010-52779528 | |
| 86 | 819903512 | 北京市药品监督管理局 | 北京市药品检验研究院(北京市疫苗检验中心)药理毒理检验岗 | 负责药品生物安全性、生物活性相关检验检测和非临床安全性评价研究等工作 | 1 | 8:1 | 硕士研究生及以上 | 与最高学历相对应的学位 | 公共卫生与预防医学(1004),药学(1007),药学(1055) | 不限 | 1.公共卫生与预防医学(1004)专业方向须为卫生毒理学、流行病与卫生统计学方向,药学(1007)(1055)专业研究方向须为药理学方向; 2.无化学试剂、药物、动物皮毛等过敏史。 | 否 | 010-52779528 | |
| 87 | 819903513 | 北京市药品监督管理局 | 北京市医疗器械检验研究院(北京市医用生物防护装备检验研究中心)医疗器械检验岗 | 负责体外诊断产品检验检测和标准研究等工作 | 1 | 8:1 | 硕士研究生及以上 | 与最高学历相对应的学位 | 生物学(0710),基础医学(1001) | 不限 | 1.生物学(0710)专业方向须为遗传学、发育生物学、细胞生物学、生物化学与分子生物学方向,基础医学(1001)专业方向须为免疫学、病原生物学方向; 2.全国大学英语六级考试成绩达到合格或425分以上。 | 否 | 010-57901338 | |
| 88 | 819903514 | 北京市药品监督管理局 | 北京市医疗器械检验研究院(北京市医用生物防护装备检验研究中心)化学检验岗 | 负责医疗器械产品材料化学检验检测和相关研究等工作 | 1 | 8:1 | 硕士研究生及以上 | 与最高学历相对应的学位 | 化学(0703),药学(1007) | 不限 | 1.化学(0703)专业方向须为分析化学、有机化学方向,药学(1007)专业方向须为药物化学、药剂学、药物分析学方向; 2.全国大学英语六级考试成绩达到合格或425分以上。 | 否 | 010-57901338 | |
| 89 | 819903603、819903604 | 北京市审计局 | 综合事务中心审计专业技术岗 | 负责大数据审计、审计整改等工作 | 4 | 8:1 | 仅限硕士研究生 | 硕士 | 计算机科学与技术(0812),管理科学与工程(1201),工商管理学(1202),会计(1253),审计(1257) | 中共党员 | 报考人员须为北京大学等43所“双一流”建设高校、北京交通大学等25所高校“双一流”建设学科和北京工业大学等20所北京市属高校高精尖学科的应届优秀大学毕业生。 | 否 | 010-55527562 010-55527564 | 按照男女1:1录取,女性请填报职位819903603,男性请填报职位819903604。 |
| 90 | 819903903、819903904 | 北京市广播电视局 | 北京新视听发展中心(北京市音像资料馆)产业研究岗 | 负责开展视听行业经济发展研究、编写行业发展报告等工作 | 2 | 8:1 | 硕士研究生及以上 | 与最高学历相对应的学位 | 应用经济学(0202),金融(0251),应用统计(0252),数字经济(0258),公共管理学(1204) | 中共党员 | 否 | 010-55565311 010-55565522 | 按照男女1:1录取,女性请填报职位819903903,男性请填报职位819903904。 | |
| 91 | 819903905 | 北京市广播电视局 | 北京市视听节目审查和服务中心审查服务岗 | 负责组织视听节目内容审查、影视拍摄服务及综合文稿等工作 | 1 | 8:1 | 硕士研究生及以上 | 与最高学历相对应的学位 | 新闻传播学(0503),艺术学(1301),戏剧与影视(1354) | 中共党员 | 新闻传播学(0503)专业方向须为广播电视学、传媒经济学方向,艺术学(1301)专业方向须为戏剧与影视方向。 | 否 | 010-55565376 010-55565522 | |
| 92 | 819903906 | 北京市广播电视局 | 北京广播影视交流促进中心交流服务岗 | 负责组织开展行业资源要素对接和产业交流合作,承担行业机构和人员调查统计分析等工作 | 1 | 8:1 | 硕士研究生及以上 | 与最高学历相对应的学位 | 应用经济学(0202),金融(0251),应用统计(0252),国际商务(0254),数字经济(0258),管理科学与工程(1201),公共管理学(1204) | 中共党员 | 否 | 010-55565313 010-55565522 | ||
| 93 | 819904003、819904004 | 北京市体育局 | 北京市体育竞赛管理和国际交流中心赛事经济岗 | 负责大型国际、国内赛事活动的组织策划、市场开发、品牌推广、特许产品、票务管理等工作 | 2 | 8:1 | 硕士研究生及以上 | 与最高学历相对应的学位 | 理论经济学(0201),应用经济学(0202),应用统计(0252),国际商务(0254),资产评估(0256),体育学(0403),体育(0452),工商管理学(1202),工商管理(1251) | 不限 | 全国大学英语六级考试成绩达到合格或425分以上。 | 否 | 010-65915548 | 按照男女1:1录取,女性请填报职位819904003,男性请填报职位819904004。 |
| 94 | 819904005、819904006 | 北京市体育局 | 北京市体育竞赛管理和国际交流中心赛事传播岗 | 负责大型国际、国内赛事活动的媒体运行、媒体服务、赛事转播服务、赛事传播力研究等工作 | 2 | 8:1 | 本科及以上 | 与最高学历相对应的学位 | 本科:马克思主义理论类(0305),中国语言文学类(0501),新闻传播学类(0503),工商管理类(1202) 研究生:马克思主义理论(0305),中国语言文学(0501),新闻传播学(0503),新闻与传播(0552),工商管理学(1202),工商管理(1251) | 中共党员 | 全国大学英语六级考试成绩达到合格或425分以上。 | 否 | 010-65915548 | 按照男女1:1录取,女性请填报职位819904005,男性请填报职位819904006。 |
| 95 | 819904007 | 北京市体育局 | 北京市体育竞赛管理和国际交流中心赛事规划岗 | 负责中心中长期发展规划制定、研究分析国内外体育赛事发展趋势、开发自主赛事IP、赛事体系构建等工作 | 1 | 8:1 | 硕士研究生及以上 | 与最高学历相对应的学位 | 应用经济学(0202),应用统计(0252),资产评估(0256),政治学(0302),中国语言文学(0501),工商管理学(1202),公共管理学(1204),工商管理(1251),公共管理(1252) | 不限 | 全国大学英语六级考试成绩达到合格或425分以上。 | 否 | 010-65915548 | |
| 96 | 819904008 | 北京市体育局 | 北京市体育竞赛管理和国际交流中心国际交流岗 | 负责与国际(各国)体育组织沟通联络、国际体育赛事活动交流等工作 | 1 | 8:1 | 硕士研究生及以上 | 与最高学历相对应的学位 | 不限 | 不限 | 报考人员须满足下列条件之一: (1)通过全国高等学校英语专业八级考试; (2)雅思成绩7.5以上; (3)托福成绩100分以上。 | 是 | 010-65915548 | |
| 97 | 819904009 | 北京市体育局 | 北京市木樨园体育运动技术学校科技保障岗 | 负责训练和比赛数据采集与AI建模分析、管理维护数据平台等工作 | 1 | 8:1 | 硕士研究生及以上 | 与最高学历相对应的学位 | 数学(0701),信息与通信工程(0810),计算机科学与技术(0812),软件工程(0835),电子信息(0854) | 不限 | 否 | 010-67230961 | ||
| 98 | 819904010 | 北京市体育局 | 北京市先农坛体育运动技术学校足球竞赛管理岗 | 负责日常训练、足球竞赛组织,推进青训体系建设等工作 | 1 | 8:1 | 本科及以上 | 与最高学历相对应的学位 | 不限 | 不限 | 否 | 010-63032987 | ||
| 99 | 819904011 | 北京市体育局 | 北京市体育总会秘书处社会组织管理岗 | 负责市级体育社会组织日常监督管理等工作 | 1 | 8:1 | 硕士研究生及以上 | 与最高学历相对应的学位 | 法学(0301),社会学(0303),法律(0351),公共管理学(1204) | 不限 | 否 | 010-55533361 | ||
| 100 | 819904012 | 北京市体育局 | 北京市体育科学研究所智慧体育大模型开发岗 | 负责运动训练与健康大数据模型搭建、体育智慧场景建设等工作 | 1 | 8:1 | 硕士研究生及以上 | 与最高学历相对应的学位 | 电子科学与技术(0809),计算机科学与技术(0812),软件工程(0835),电子信息(0854) | 不限 | 否 | 010-87280754 | ||
| 101 | 819904103、819904104 | 北京市统计局 | 北京市统计监测评价中心分析研究岗 | 负责经济社会运行状况统计监测、分析研究等工作 | 2 | 8:1 | 仅限硕士研究生 | 硕士 | 应用经济学(0202),应用统计(0252),社会学(0303),统计学(0714) | 中共党员 | 报考人员须为北京大学等43所“双一流”建设高校、北京交通大学等25所高校“双一流”建设学科和北京工业大学等20所北京市属高校高精尖学科的应届优秀大学毕业生。 | 否 | 010-55533950 | 按照男女1:1录取,女性请填报职位819904103,男性请填报职位819904104。 |
| 102 | 819904203 | 北京市园林绿化局 | 大数据中心信息管理岗 | 负责园林绿化行业信息系统的建设、运维等工作 | 1 | 8:1 | 硕士研究生及以上 | 与最高学历相对应的学位 | 计算机科学与技术(0812),软件工程(0835),网络空间安全(0839) | 不限 | 报考人员须为北京大学等43所“双一流”建设高校、北京交通大学等25所高校“双一流”建设学科和北京工业大学等20所北京市属高校高精尖学科的应届优秀大学毕业生。 | 否 | 010-55535432 010-55535465 | |
| 103 | 819904204 | 北京市园林绿化局 | 财务核算中心财务审计岗 | 负责财务管理、内部审计体系建设等工作 | 1 | 8:1 | 仅限硕士研究生 | 硕士 | 会计(1253),审计(1257) | 不限 | 报考人员须为北京大学等43所“双一流”建设高校、北京交通大学等25所高校“双一流”建设学科和北京工业大学等20所北京市属高校高精尖学科的应届优秀大学毕业生。 | 否 | 010-55536145 | |
| 104 | 819904205 | 北京市园林绿化局 | 综合事务中心综合管理岗 | 负责公文流转、文字材料撰写、档案管理等工作 | 1 | 8:1 | 仅限本科 | 学士 | 法学类(0301),中国语言文学类(0501),公共管理类(1204),图书情报与档案管理类(1205) | 中共党员 | 1.报考人员须为北京大学等43所“双一流”建设高校、北京交通大学等25所高校“双一流”建设学科和北京工业大学等20所北京市属高校高精尖学科的应届优秀大学毕业生; 2.法学类(0301)专业方向须为法学方向,中国语言文学类(0501)专业方向须为汉语言文学方向,公共管理类(1204)专业方向须为行政管理方向,图书情报与档案管理类(1205)专业方向须为档案学方向。 | 否 | 010-55536027 | |
| 105 | 819904206 | 北京市园林绿化局 | 综合事务中心职称评审岗 | 负责园林绿化行业职称评价组织、实施等工作 | 1 | 8:1 | 仅限本科 | 学士 | 林学类(0905),公共管理类(1204) | 中共党员 | 1.报考人员须为北京大学等43所“双一流”建设高校、北京交通大学等25所高校“双一流”建设学科和北京工业大学等20所北京市属高校高精尖学科的应届优秀大学毕业生; 2.林学类(0905)专业方向须为林学、园林、森林保护方向,公共管理类(1204)专业方向须为行政管理方向。 | 否 | 010-55536027 | |
| 106 | 819904207 | 北京市园林绿化局 | 北京市园林绿化科学研究院科学研究岗 | 负责林木病害虫防控技术研究和示范推广、生物防治和生态调控等工作 | 1 | 8:1 | 仅限博士研究生 | 博士 | 植物保护(0904),林学(0907) | 不限 | 1.报考人员须为北京大学等43所“双一流”建设高校、北京交通大学等25所高校“双一流”建设学科和北京工业大学等20所北京市属高校高精尖学科的应届优秀大学毕业生; 2.林学(0907)专业方向须为森林保护学方向。 | 否 | 010-84164001 010-64730468 | |
| 107 | 819904208 | 北京市园林绿化局 | 北京市西山试验林场管理处人事管理岗 | 负责单位组织人事、公开招聘、考核奖励、档案管理等工作 | 1 | 8:1 | 硕士研究生及以上 | 与最高学历相对应的学位 | 公共管理学(1204),信息资源管理(1205),公共管理(1252) | 中共党员 | 1.报考人员须为北京大学等43所“双一流”建设高校、北京交通大学等25所高校“双一流”建设学科和北京工业大学等20所北京市属高校高精尖学科的应届优秀大学毕业生; 2.信息资源管理(1205)专业方向须为档案学方向。 | 否 | 010-62598487 | |
| 108 | 819904209 | 北京市园林绿化局 | 北京市公园管理中心组织人事岗 | 负责干部队伍建设规划等工作 | 1 | 8:1 | 仅限硕士研究生 | 硕士 | 法律(0351),中国语言文学(0501),工商管理学(1202) | 中共党员 | 报考人员须为北京大学等43所“双一流”建设高校、北京交通大学等25所高校“双一流”建设学科和北京工业大学等20所北京市属高校高精尖学科的应届优秀大学毕业生。 | 否 | 010-68352096 | |
| 109 | 819904210 | 北京市园林绿化局 | 北京动物园管理处人力资源岗 | 负责人事政策拟定、分析研究、工资、档案等工作 | 1 | 8:1 | 仅限硕士研究生 | 硕士 | 应用经济学(0202),工商管理学(1202),工商管理(1251) | 中共党员 | 报考人员须为北京大学等43所“双一流”建设高校、北京交通大学等25所高校“双一流”建设学科和北京工业大学等20所北京市属高校高精尖学科的应届优秀大学毕业生。 | 否 | 010-68390229 | |
| 110 | 819904211 | 北京市园林绿化局 | 北京动物园管理处信息化建设岗 | 负责信息化建设、运维管理等工作 | 1 | 8:1 | 仅限硕士研究生 | 硕士 | 信息与通信工程(0810),计算机科学与技术(0812),软件工程(0835),网络空间安全(0839) | 不限 | 报考人员须为北京大学等43所“双一流”建设高校、北京交通大学等25所高校“双一流”建设学科和北京工业大学等20所北京市属高校高精尖学科的应届优秀大学毕业生。 | 否 | 010-68390229 | |
| 111 | 819904212 | 北京市园林绿化局 | 北京市植物园管理处科学研究岗 | 负责植物科学研究等工作 | 2 | 8:1 | 仅限博士研究生 | 博士 | 生物学(0710),生态学(0713),林业工程(0829),农学(09) | 不限 | 报考人员须为北京大学等43所“双一流”建设高校、北京交通大学等25所高校“双一流”建设学科和北京工业大学等20所北京市属高校高精尖学科的应届优秀大学毕业生。 | 否 | 010-62595704 | |
| 112 | 819904213 | 北京市园林绿化局 | 北京市颐和园管理处文物保护研究岗 | 负责文物保护研究等工作 | 1 | 8:1 | 仅限硕士研究生 | 硕士 | 博物馆(0651),建筑学(0813) | 不限 | 报考人员须为北京大学等43所“双一流”建设高校、北京交通大学等25所高校“双一流”建设学科和北京工业大学等20所北京市属高校高精尖学科的应届优秀大学毕业生。 | 否 | 010-62866188 | |
| 113 | 819904308、819904309 | 北京市政务服务和数据管理局 | 北京市大数据中心标准安全岗 | 负责数据工作和智慧城市建设相关技术标准研制,网络数据安全分析和管理等工作 | 2 | 8:1 | 硕士研究生及以上 | 与最高学历相对应的学位 | 电子科学与技术(0809),信息与通信工程(0810),控制科学与工程(0811),计算机科学与技术(0812),软件工程(0835),网络空间安全(0839),电子信息(0854) | 中共党员 | 否 | 010-55529738 | 按照男女1:1录取,女性请填报职位819904308,男性请填报职位819904309。 | |
| 114 | 819904310、819904311 | 北京市政务服务和数据管理局 | 北京市大数据中心数据分析挖掘岗 | 负责数据和智慧城市场景开放及成果转化的开发管理,智慧决策系统数据分析开发等工作 | 2 | 8:1 | 硕士研究生及以上 | 与最高学历相对应的学位 | 电子科学与技术(0809),信息与通信工程(0810),控制科学与工程(0811),计算机科学与技术(0812),软件工程(0835),电子信息(0854),智能科学与技术(1405) | 中共党员 | 否 | 010-55529738 | 按照男女1:1录取,女性请填报职位819904310,男性请填报职位819904311。 | |
| 115 | 819904312 | 北京市政务服务和数据管理局 | 北京市政务服务中心服务优化研究岗 | 负责窗口调整、流程优化等工作 | 1 | 8:1 | 硕士研究生及以上 | 与最高学历相对应的学位 | 社会学(0303),管理科学与工程(1201),公共管理学(1204),公共管理(1252) | 中共党员 | 否 | 010-89153223 010-89153218 | ||
| 116 | 819904403 | 北京市机关事务管理局 | 资产管理中心国有资产调配岗 | 负责行政办公区国有资产的日常管理、配置优化等工作 | 1 | 8:1 | 本科及以上 | 与最高学历相对应的学位 | 本科:经济学类(0201),财政学类(0202),法学类(0301),计算机类(0809),管理科学与工程类(1201),工商管理类(1202) 研究生:应用经济学(0202),应用统计(0252),资产评估(0256),法学(0301),法律(0351),计算机科学与技术(0812),管理科学与工程(1201),工商管理学(1202),工商管理(1251),工程管理(1256) | 中共党员 | 是 | 010-55575269 | ||
| 117 | 819904404 | 北京市机关事务管理局 | 信息化技术保障中心信息化技术岗 | 负责机关事务信息化建设、基础设施运行维护、信息化技术保障等工作 | 1 | 8:1 | 本科及以上 | 与最高学历相对应的学位 | 本科:电子信息类(0807),自动化类(0808),计算机类(0809) 研究生:电子科学与技术(0809),信息与通信工程(0810),控制科学与工程(0811),计算机科学与技术(0812),软件工程(0835),电子信息(0854) | 中共党员 | 是 | 010-55575269 | ||
| 118 | 819904405 | 北京市机关事务管理局 | 宣传教育中心宣传文化岗 | 负责机关事务文化建设、媒体宣传及相关刊物制发等工作 | 1 | 8:1 | 本科及以上 | 与最高学历相对应的学位 | 本科:法学类(0301),政治学类(0302),马克思主义理论类(0305),中国语言文学类(0501),新闻传播学类(0503),设计学类(1305) 研究生:法学(0301),政治学(0302),马克思主义理论(0305),中共党史党建学(0307),法律(0351),中国语言文学(0501),新闻传播学(0503),新闻与传播(0552),设计(1357),设计学(1403) | 中共党员 | 是 | 010-55575269 | ||
| 119 | 819904406 | 北京市机关事务管理局 | 财务核算中心财务管理岗 | 负责行政办公区运行经费管理等工作 | 1 | 8:1 | 本科及以上 | 与最高学历相对应的学位 | 本科:经济学类(0201),财政学类(0202),工商管理类(1202) 研究生:应用经济学(0202),应用统计(0252),工商管理学(1202),工商管理(1251),会计(1253),审计(1257) | 中共党员 | 是 | 010-55575269 | ||
| 120 | 819904407 | 北京市机关事务管理局 | 办公用房管理中心办公用房管理岗 | 负责行政办公区办公用房及办公用地的调配处置等工作 | 1 | 8:1 | 本科及以上 | 与最高学历相对应的学位 | 本科:计算机类(0809),土木类(0810),建筑类(0828),管理科学与工程类(1201) 研究生:计算机科学与技术(0812),建筑学(0813),土木工程(0814),建筑(0851),城乡规划(0853),管理科学与工程(1201),工程管理(1256) | 中共党员 | 是 | 010-55575269 | ||
| 121 | 819904408 | 北京市机关事务管理局 | 基建维修中心基础设施建设岗 | 负责房屋建筑及其附属和配套设施的日常维修管理及应急抢修等工作 | 1 | 8:1 | 本科及以上 | 与最高学历相对应的学位 | 本科:土木类(0810),建筑类(0828),管理科学与工程类(1201) 研究生:建筑学(0813),土木工程(0814),城乡规划学(0833),建筑(0851),风景园林(0862),管理科学与工程(1201),工程管理(1256) | 中共党员 | 是 | 010-55575269 | ||
| 122 | 819928101 | 北京市信访办公室 | 综合事务中心统计分析岗 | 负责对信访情况进行分析研判和预警预测等工作 | 1 | 8:1 | 本科及以上 | 与最高学历相对应的学位 | 本科:经济学类(0201),数学类(0701),统计学类(0712) 研究生:理论经济学(0201),应用经济学(0202),应用统计(0252),数学(0701),统计学(0714) | 中共党员 | 报考人员须为北京大学等43所“双一流”建设高校、北京交通大学等25所高校“双一流”建设学科和北京工业大学等20所北京市属高校高精尖学科的应届优秀大学毕业生。 | 否 | 010-55572723 | |
| 123 | 819928201 | 北京市知识产权局 | 北京市知识产权保护中心(北京专利代办处)专利预审岗 | 负责新能源产业预审审查等工作 | 2 | 8:1 | 硕士研究生及以上 | 与最高学历相对应的学位 | 材料科学与工程(0805),动力工程及工程热物理(0807),控制科学与工程(0811),化学工程与技术(0817),材料与化工(0856),能源动力(0858) | 中共党员 | 1.报考人员须为北京大学等43所“双一流”建设高校、北京交通大学等25所高校“双一流”建设学科和北京工业大学等20所北京市属高校高精尖学科的应届优秀大学毕业生; 2.全国大学英语六级考试成绩达到合格或425分以上。 | 否 | 010-89156900-603 010-89156900-604 | |
| 124 | 819928301 | 北京市人民检察院 | 北京检察科技中心技术服务岗 | 负责检察机关大数据技术支撑、法律监督数据分析、网络安全等工作 | 1 | 8:1 | 硕士研究生及以上 | 与最高学历相对应的学位 | 计算机科学与技术(0812),软件工程(0835),网络空间安全(0839),电子信息(0854) | 中共党员 | 1.报考人员须为北京大学等43所“双一流”建设高校、北京交通大学等25所高校“双一流”建设学科和北京工业大学等20所北京市属高校高精尖学科的应届优秀大学毕业生; 2.熟练掌握软件研发、数据分析和挖掘、BI、ES、语义识别算法等技术手段。 | 否 | 010-58763134 | |
| 125 | 819928401 | 北京日报社 | 评论部评论员岗 | 负责围绕时政要闻、社会热点和国际时局撰写评论文章等工作 | 1 | 8:1 | 硕士研究生及以上 | 与最高学历相对应的学位 | 应用经济学(0202),政治学(0302),马克思主义理论(0305),中国语言文学(0501),新闻传播学(0503),新闻与传播(0552) | 中共党员 | 报考人员须为北京大学等43所“双一流”建设高校、北京交通大学等25所高校“双一流”建设学科和北京工业大学等20所北京市属高校高精尖学科的应届优秀大学毕业生。 | 是 | 010-85201236 | |
| 126 | 819928501 | 北京广播电视台 | 党建工作文秘岗 | 负责会议、活动、服务保障,制度文件起草修订,决策事项督办落实等工作 | 1 | 8:1 | 硕士研究生及以上 | 与最高学历相对应的学位 | 哲学(01),法学(03),文学(05),历史学(06),管理学(12) | 中共党员 | 否 | 010-85338572 | ||
| 127 | 819928502 | 北京广播电视台 | 培训与开发岗 | 负责培训制度建设、实施、人才选拔推荐及数据统计分析等工作 | 1 | 8:1 | 硕士研究生及以上 | 与最高学历相对应的学位 | 经济学(02),法学(03),教育学(04),文学(05),管理学(12) | 中共党员 | 否 | 010-85338572 | ||
| 128 | 819928601 | 国家大剧院 | 人力资源管理岗 | 负责人力资源招聘、干部管理、薪酬、培训等工作 | 1 | 8:1 | 硕士研究生及以上 | 与最高学历相对应的学位 | 应用经济学(0202),马克思主义理论(0305),工商管理学(1202),公共管理学(1204),工商管理(1251),公共管理(1252) | 中共党员 | 否 | 010-66550945 | ||
| 129 | 819928701 | 中国电影博物馆 | 展览策划岗 | 负责展览策划、视觉传播与展陈设计、展览项目落地与优化等工作 | 1 | 8:1 | 硕士研究生及以上 | 与最高学历相对应的学位 | 艺术学(1301),设计(1357) | 不限 | 报考人员须为北京大学等43所“双一流”建设高校、北京交通大学等25所高校“双一流”建设学科和北京工业大学等20所北京市属高校高精尖学科的应届优秀大学毕业生。 | 否 | 010-84355722 | |
| 130 | 819928801 | 北京人民艺术剧院 | 法务专员岗 | 负责法律事务管理、法务合同管理、法律风险防控、诉讼支持等工作 | 1 | 8:1 | 硕士研究生及以上 | 与最高学历相对应的学位 | 法学(0301),法律(0351) | 不限 | 否 | 010-65252557 | ||
| 131 | 819928901 | 中国人民抗日战争纪念馆 | 史学研究岗 | 负责抗战史学术文章及展览大纲撰写、展览策划设计、学术课题研究和学术委员会等工作 | 1 | 8:1 | 硕士研究生及以上 | 与最高学历相对应的学位 | 中共党史党建学(0307),中国史(0602),世界史(0603) | 不限 | 报考人员须为北京大学等43所“双一流”建设高校、北京交通大学等25所高校“双一流”建设学科和北京工业大学等20所北京市属高校高精尖学科的应届优秀大学毕业生。 | 否 | 010-83892355-203 | |
| 132 | 819928902 | 中国人民抗日战争纪念馆 | 宣传推广岗 | 负责重大活动宣传、数字博物馆运维、网站和视频资料管理等工作 | 1 | 8:1 | 硕士研究生及以上 | 与最高学历相对应的学位 | 中共党史党建学(0307),中国史(0602),世界史(0603) | 不限 | 报考人员须为北京大学等43所“双一流”建设高校、北京交通大学等25所高校“双一流”建设学科和北京工业大学等20所北京市属高校高精尖学科的应届优秀大学毕业生。 | 否 | 010-83892355-203 | |
| 133 | 819928903 | 中国人民抗日战争纪念馆 | 社会教育综合岗 | 负责讲解词撰写、讲解、组织实施社会教育、研究宣传等工作 | 1 | 8:1 | 硕士研究生及以上 | 与最高学历相对应的学位 | 政治学(0302),马克思主义理论(0305),中共党史党建学(0307),教育学(0401),教育(0451),新闻传播学(0503),新闻与传播(0552),艺术学(1301),音乐(1352),舞蹈(1353),戏剧与影视(1354) | 不限 | 报考人员须为北京大学等43所“双一流”建设高校、北京交通大学等25所高校“双一流”建设学科和北京工业大学等20所北京市属高校高精尖学科的应届优秀大学毕业生。 | 否 | 010-83892355-203 | |
| 134 | 819929001 | 共青团北京市委员会 | 北京青少年服务中心(北京市禁毒教育基地管理中心)文教专员岗 | 负责青少年科技创新教育、活动统筹协调、资源对接、服务支持等工作 | 1 | 8:1 | 本科或硕士研究生 | 与最高学历相对应的学位 | 本科:电子信息类(0807),计算机类(0809) 研究生:电子科学与技术(0809),信息与通信工程(0810),控制科学与工程(0811),计算机科学与技术(0812),电子信息(0854) | 中共党员 | 报考人员须为北京大学等43所“双一流”建设高校、北京交通大学等25所高校“双一流”建设学科和北京工业大学等20所北京市属高校高精尖学科的应届优秀大学毕业生。 | 否 | 010-55565659 | |
| 135 | 819929101 | 北京市科学技术协会 | 北京科技社团服务中心组织建设岗 | 负责指导科技类社会组织党建工作,开展科技类社会组织、基层组织的服务管理等工作 | 1 | 8:1 | 仅限硕士研究生 | 硕士 | 理学(07),工学(08),农学(09),医学(10) | 中共党员 | 否 | 010-84650077-8619 | ||
| 136 | 819929102 | 北京市科学技术协会 | 北京科学中心(北京青少年科技中心)科学传播岗 | 负责科技创新相关展览、教育活动的策划设计、内容研究、实施执行等工作 | 1 | 8:1 | 硕士研究生及以上 | 与最高学历相对应的学位 | 理学(07),工学(08),农学(09) | 中共党员 | 否 | 010-83059865 010-83059861 | ||
| 137 | 819929103 | 北京市科学技术协会 | 北京科普发展与研究中心数字信息岗 | 负责北京科协官网、新媒体平台的运营维护、技术保障及相关研究等工作 | 1 | 8:1 | 硕士研究生及以上 | 与最高学历相对应的学位 | 理学(07),工学(08),智能科学与技术(1405) | 中共党员 | 全国大学英语六级考试成绩达到合格或425分以上。 | 否 | 010-84619537 | |
| 138 | 819905503 | 北京市残疾人联合会 | 北京市残疾人社会服务中心大数据分析岗 | 负责数据管理平台建设维护、残疾人事业指标体系建设、残疾人大数据共享应用等工作 | 1 | 8:1 | 硕士研究生及以上 | 与最高学历相对应的学位 | 电子科学与技术(0809),信息与通信工程(0810),计算机科学与技术(0812),软件工程(0835),网络空间安全(0839),电子信息(0854),智能科学与技术(1405) | 不限 | 否 | 010-63295855 | ||
| 139 | 819905504 | 北京市残疾人联合会 | 北京市残疾人社会保障和就业服务中心就业工作研究岗 | 负责残疾人就业工作研究、就业创业服务、职业技能培训和信息化服务平台管理等工作 | 1 | 8:1 | 硕士研究生及以上 | 与最高学历相对应的学位 | 数学(0701),统计学(0714),信息与通信工程(0810),计算机科学与技术(0812),电子信息(0854),管理科学与工程(1201),信息资源管理(1205),智能科学与技术(1405) | 中共党员 | 否 | 010-63295855 | ||
| 140 | 819905505 | 北京市残疾人联合会 | 北京市残疾人服务示范中心楼宇运行管理岗 | 负责楼宇运行与安全管理研究、规划和监管等工作 | 1 | 8:1 | 硕士研究生及以上 | 与最高学历相对应的学位 | 机械工程(0802),安全科学与工程(0837),管理科学与工程(1201),工程管理(1256) | 不限 | 否 | 010-63295855 | ||
| 141 | 819905506 | 北京市残疾人联合会 | 北京市残疾人康复服务中心儿童康复研究岗 | 负责残疾儿童康复工作研究及服务等工作 | 1 | 8:1 | 硕士研究生及以上 | 与最高学历相对应的学位 | 基础医学(1001),临床医学(1002),公共卫生与预防医学(1004),中医学(1005),中西医结合(1006),中医(1057),医学技术(1058),针灸(1059) | 中共党员 | 取得医师执业资格证书。 | 否 | 010-63295855 | |
| 142 | 819929201、819929202 | 北京经济技术开发区管理委员会 | 内设机构大数据岗 | 负责推进信息技术产业、数字经济发展和信息化建设等工作 | 4 | 8:1 | 硕士研究生及以上 | 与最高学历相对应的学位 | 电子科学与技术(0809),信息与通信工程(0810),控制科学与工程(0811),计算机科学与技术(0812),软件工程(0835),电子信息(0854),智能科学与技术(1405) | 不限 | 报考人员须为北京大学等43所“双一流”建设高校、北京交通大学等25所高校“双一流”建设学科和北京工业大学等20所北京市属高校高精尖学科的应届优秀大学毕业生。 | 否 | 010-67887267 010-67889122 010-67882091 | 1.按照男女1:1录取,女性请填报职位819929201,男性请填报职位819929202; 2.培养期结束经考核合格后纳入聘任制管理,综合考虑部门岗位需求和个人能力素质特点定岗定责。 |
| 143 | 819929203、819929204 | 北京经济技术开发区管理委员会 | 内设机构产业促进岗一 | 负责推进主导产业和未来产业发展等工作 | 4 | 8:1 | 硕士研究生及以上 | 与最高学历相对应的学位 | 生物学(0710),生物医学工程(0831),生物工程(0836),生物与医药(0860),药学(1007),药学(1055),医学技术(1058) | 不限 | 报考人员须为北京大学等43所“双一流”建设高校、北京交通大学等25所高校“双一流”建设学科和北京工业大学等20所北京市属高校高精尖学科的应届优秀大学毕业生。 | 否 | 010-67887267 010-67889122 010-67882091 | 1.按照男女1:1录取,女性请填报职位819929203,男性请填报职位819929204; 2.培养期结束经考核合格后纳入聘任制管理,综合考虑部门岗位需求和个人能力素质特点定岗定责。 |
| 144 | 819929205、819929206 | 北京经济技术开发区管理委员会 | 内设机构产业促进岗二 | 负责推进主导产业和未来产业发展等工作 | 6 | 8:1 | 硕士研究生及以上 | 与最高学历相对应的学位 | 物理学(0702),化学(0703),材料科学与工程(0805),化学工程与技术(0817),材料与化工(0856),集成电路科学与工程(1401),纳米科学与工程(1406) | 不限 | 报考人员须为北京大学等43所“双一流”建设高校、北京交通大学等25所高校“双一流”建设学科和北京工业大学等20所北京市属高校高精尖学科的应届优秀大学毕业生。 | 否 | 010-67887267 010-67889122 010-67882091 | 1.按照男女1:1录取,女性请填报职位819929205,男性请填报职位819929206; 2.培养期结束经考核合格后纳入聘任制管理,综合考虑部门岗位需求和个人能力素质特点定岗定责。 |
| 145 | 819929207、819929208 | 北京经济技术开发区管理委员会 | 内设机构产业促进岗三 | 负责推进主导产业和未来产业发展等工作 | 6 | 8:1 | 硕士研究生及以上 | 与最高学历相对应的学位 | 机械工程(0802),仪器科学与技术(0804),电气工程(0808),航空宇航科学与技术(0825),机械(0855) | 不限 | 报考人员须为北京大学等43所“双一流”建设高校、北京交通大学等25所高校“双一流”建设学科和北京工业大学等20所北京市属高校高精尖学科的应届优秀大学毕业生。 | 否 | 010-67887267 010-67889122 010-67882091 | 1.按照男女1:1录取,女性请填报职位819929207,男性请填报职位819929208; 2.培养期结束经考核合格后纳入聘任制管理,综合考虑部门岗位需求和个人能力素质特点定岗定责。 |
| 146 | 819929209、819929210 | 北京经济技术开发区管理委员会 | 内设机构经济发展岗 | 负责经济发展、政策研究、数据分析、营商环境建设等工作 | 4 | 8:1 | 硕士研究生及以上 | 与最高学历相对应的学位 | 理论经济学(0201),应用经济学(0202),金融(0251),应用统计(0252),数字经济(0258),法学(0301),法律(0351),知识产权(0354) | 不限 | 报考人员须为北京大学等43所“双一流”建设高校、北京交通大学等25所高校“双一流”建设学科和北京工业大学等20所北京市属高校高精尖学科的应届优秀大学毕业生。 | 否 | 010-67887267 010-67889122 010-67882091 | 1.按照男女1:1录取,女性请填报职位819929209,男性请填报职位819929210; 2.培养期结束经考核合格后纳入聘任制管理,综合考虑部门岗位需求和个人能力素质特点定岗定责。 |
| 147 | 819929211、819929212 | 北京经济技术开发区管理委员会 | 内设机构产城融合岗 | 负责城市建设管理、规划设计等工作 | 4 | 8:1 | 硕士研究生及以上 | 与最高学历相对应的学位 | 建筑学(0813),土木工程(0814),水利工程(0815),地质资源与地质工程(0818),交通运输工程(0823),交通运输(0861) | 不限 | 报考人员须为北京大学等43所“双一流”建设高校、北京交通大学等25所高校“双一流”建设学科和北京工业大学等20所北京市属高校高精尖学科的应届优秀大学毕业生。 | 否 | 010-67887267 010-67889122 010-67882091 | 1.按照男女1:1录取,女性请填报职位819929211,男性请填报职位819929212; 2.培养期结束经考核合格后纳入聘任制管理,综合考虑部门岗位需求和个人能力素质特点定岗定责。 |
| 148 | 819929213、819929214 | 北京经济技术开发区管理委员会 | 内设机构教育管理岗 | 负责教育事业发展管理等工作 | 2 | 8:1 | 硕士研究生及以上 | 与最高学历相对应的学位 | 教育学(0401),教育(0451) | 不限 | 报考人员须为北京大学等43所“双一流”建设高校、北京交通大学等25所高校“双一流”建设学科和北京工业大学等20所北京市属高校高精尖学科的应届优秀大学毕业生。 | 否 | 010-67887267 010-67889122 010-67882091 | 1.按照男女1:1录取,女性请填报职位819929213,男性请填报职位819929214; 2.培养期结束经考核合格后纳入聘任制管理,综合考虑部门岗位需求和个人能力素质特点定岗定责。 |
| 149 | 819929301 | 北京大兴国际机场临空经济区联合管理委员会 | 综合管理岗 | 负责公文起草、综合协调以及各类调研安排等工作 | 1 | 8:1 | 硕士研究生及以上 | 与最高学历相对应的学位 | 经济学(02),法学(03),管理学(12) | 不限 | 报考人员须为北京大学等43所“双一流”建设高校、北京交通大学等25所高校“双一流”建设学科和北京工业大学等20所北京市属高校高精尖学科的应届优秀大学毕业生。 | 否 | 010-53977967 010-53977978 | 培养期结束经考核合格后纳入聘任制管理,综合考虑部门岗位需求和个人能力素质特点定岗定责。 |
| 150 | 819929401 | 北京奥运城市发展促进中心 | 项目管理岗 | 负责双奥遗产传承项目的执行管理、成果转化、交流合作和宣传推广等工作 | 1 | 8:1 | 硕士研究生及以上 | 与最高学历相对应的学位 | 哲学(01),法学(03),文学(05),历史学(06) | 中共党员 | 全国大学英语六级考试成绩达到合格或425分以上。 | 否 | 010-84373236 | |
| 151 | 819929501 | 北京住房公积金管理中心(北京市住房资金管理中心) | 贷款业务岗 | 负责住房公积金贷款相关政策制定、统计分析、发展研究、监督管理等工作 | 1 | 8:1 | 硕士研究生及以上 | 与最高学历相对应的学位 | 金融(0251),土木工程(0814) | 不限 | 报考人员须为北京大学等43所“双一流”建设高校、北京交通大学等25所高校“双一流”建设学科和北京工业大学等20所北京市属高校高精尖学科的应届优秀大学毕业生。 | 否 | 010-67235566-521 | |
| 152 | 819929502 | 北京住房公积金管理中心(北京市住房资金管理中心) | 信息化业务岗 | 负责住房公积金信息化建设、系统运维等工作 | 1 | 8:1 | 仅限博士研究生 | 博士 | 信息与通信工程(0810),计算机科学与技术(0812),软件工程(0835),电子信息(0854) | 不限 | 1.报考人员须为北京大学等43所“双一流”建设高校、北京交通大学等25所高校“双一流”建设学科和北京工业大学等20所北京市属高校高精尖学科的应届优秀大学毕业生; 2.电子信息(0854)专业方向须为计算机技术方向。 | 否 | 010-67235566-521 | |
| 153 | 819929601 | 北京教育考试院 | AI技术应用岗 | 负责智能化招考平台建设、信息化项目管理、信息系统开发与运维、技术保障与支持等工作 | 1 | 8:1 | 硕士研究生及以上 | 与最高学历相对应的学位 | 计算机科学与技术(0812),软件工程(0835),网络空间安全(0839),电子信息(0854) | 中共党员 | 报考人员须为北京大学等43所“双一流”建设高校、北京交通大学等25所高校“双一流”建设学科和北京工业大学等20所北京市属高校高精尖学科的应届优秀大学毕业生。 | 否 | 010-82837118 | |
| 154 | 819929602 | 北京教育考试院 | 考试评价研究岗 | 负责考试招生组织管理、考试评价工作实践与研究、教育评价政策理论研究等工作 | 1 | 8:1 | 硕士研究生及以上 | 与最高学历相对应的学位 | 教育学(0401),教育(0451) | 中共党员 | 报考人员须为北京大学等43所“双一流”建设高校、北京交通大学等25所高校“双一流”建设学科和北京工业大学等20所北京市属高校高精尖学科的应届优秀大学毕业生。 | 否 | 010-82837118 | |
附件4:北京市2026年度定向选调和“优培计划”招聘应届优秀大学毕业生报考指南
附件5:北京市选调生推荐表
附件6:北京市“优秀管理人才培养计划”人员推荐表
附件7:北京市“优秀管理人才培养计划”人员推荐表—国(境)外院校考生填写
附件8:个人信息表

























