目前,我国各类高校有三千所左右,面对这么庞大的高校群,我们是如何管理的呢?今天我们就从隶属关系上来了解一下。
整体来说,我国高校从隶属关系上讲,分为两大类:中央部委直属高校和地方所属高校。
中央部属高校是指国务院组成部门及其直属机构在全国范围内直属管理一批高等院校。目前,我国中央部属高校共117所。
其中,教育部直属高校有75所,工业和信息化部有8所,国家民族事务委员会有6所,公安部5所,民用航空总局4所,其它大多部委都是1所高校。
这些高校的共同特点就是实力较强、学科特色鲜明,全部是“211”高校,其中36所是“985”高校。比如“北京大学、清华大学、天津大学、四川大学、复旦大学、河海大学等老牌重点大学都属于教育部直属。
其他部委直属高校经过调整,数量不是太多,共有45所。
有些是“985”高校,如北京理工大学属于工业和信息化部,中国科技大学属于中国科学院;有些是“211”高校,如大连海事大学属于交通部;有些属于一般院校,如北京电子科技学院属于中央办公厅,中南民族大学属于国家民族事务委员会,上海海关学院属于海关总署。
这些中央部属高校总体而言是我国高校中的精英,他们得到的资源较多,发展较快,一般都是师资力量强、教学条件一流、就业率高、发展前景好。
中央部委直属高校名单
(来源:中国教育在线)
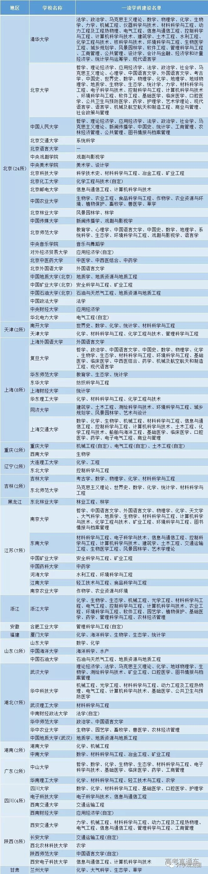
教育部直属高校名单
(附各校一流学科建设名单)
(来源:中国教育在线)
地方所属高校通常又叫省属高校,是指隶属各省、自治区、直辖市、港澳特区,大多数靠地方财政供养,共有2500多所。
作为我国高等教育体系的主体部分,这些高校以服务区域经济社会发展为目标,着力为地方培养高素质人才。
比如上海大学、苏州大学、郑州大学、广州大学、深圳大学、长江大学、成都理工大学、绵阳师范学院。这些地方大学中,有些界定有比较模糊,比如成都理工大学由四川省人民政府和自然资源部、成都市人民政府共建,长春理工大学由吉林省人民政府与国家国防科技工业局共建。
所以,地方高校又分三种模式:省属国家“211工程”重点大学、“省部共建大学”(部省合建)、地方性直属高校。
部省合建高校名单
部省合建”是指在尚无教育部直属高校的省份,按“一省一校”原则,重点支持河北大学、郑州大学等14所高校的建设,由地方部门和教育部共同管理。
意义在于解决14所高校所在省市自治区的高等教育过去长期投入不足、基础条件不强的问题,使高校获得更优质的办学资源,促使14所高校快速成长为中西部高等教育的“排头兵”,加快中西部高等教育发展。
一般来说,和其他高校相比,这些中央部委直属的高校得到的资源多,地理位置相对较好,发展也更为迅速,实力不容小觑。感兴趣的同学不妨多多了解,并设为你的目标院校。


