根据教育部、司法部《关于印发<中国政法大学、西南政法大学、中南财经政法大学、华东政法学院、西北政法学院和中央司法警官学院提前录取专业招生办法>的通知》(教学司〔2003〕16号)和《人力资源社会保障部等六部门关于进一步加强司法行政机关人民警察招录培养工作的意见》(人社部发〔2018〕20号)精神,为确保2020年度司法院校招生生源质量,切实做好体检、面试、体能测试、政审工作,结合我省实际,特制定本办法。
一、测试对象
参加2020年高考,拟报考中央司法警学院所有专业及专业方向的考生;拟报考黑龙江司法警官职业学院提前批次专业的考生(刑事执行、刑事侦查技术、罪犯心理测量与矫正技术、司法信息安全)必须参加体检、面试、体能测试。未参加体检、面试、体能测试以及测试未合格的考生,招生院校不予录取。
二、测试组织
省司法厅负责组织体检、面试、体能测试工作,省招考院负责对体检、面试和体能测试工作中的重点环节、重点岗位、重点人员进行监督检查。体检由省司法厅指定医院进行。面试和体能测试由相关院校和省司法厅工作人员共同实施。
(一)网上预约时间
参加测试考生应当在7月13日9时--15日17时,登录司法厅网站(http://sft.hlj.gov.cn/)网上预约测试时间,未网上预约的不予安排测试。
(二)测试时间和地点
具体时间安排:7月20日,拟报中央司法警官学院的考生;7月21日--22日拟报黑龙江司法警官职业学院的考生,以上时间过期不予安排。咨询电话:0451-82297020
地点:黑龙江司法警官职业学院(哈尔滨市南岗区学府路503号,在哈尔滨火车站乘343路汽车在新建监狱下车直走即是)。
联系电话:0451—88079106。
(三)测试流程
考生携带身份证、准考证、条形码(现场打印)和近期近身同底版1寸免冠照片2张。检测按照体检、面试、体能测试的先后顺序进行,三项检测须在当日内完成,任一个项目不合格不能参加后续项目检测。体检没有抽血化验项目,考生无需空腹,自备体能测试运动鞋。
(四)测试标准
参照《普通高等学校招生条件工作指导意见》和教育部、司法部《关于印发<中国政法大学、西南政法大学、中南财经政法大学、华东政法学院、西北政法学院和中央司法警官学院提前录取专业招生办法>的通知》(教学司〔2003〕16号)相关规定,制定具体体检、面试和体能测试项目和标准(见附件)。
(五)政审内容及要求
考生应当在参加面试、体检、体能测试前完成政审。考生可从中央司法警官学院官方网站(招生网页“下载专区”)和黑龙江司法警官职业学院官方网站下载打印招生政审表(见附件),到户籍所在地公安派出所进行政治审查,在参加面试时提交。政审不合格或未进行政审的考生不得参加面试、体检、体能测试。
三、工作要求
司法院校招生工作是司法行政系统培养专业人才的重要环节,对提升司法行政系统所属院校人才质量,提高司法行政机关人民警察队伍素质具有重要作用。各级招生考试主管部门和司法行政机关要充分认识此项工作的重要意义,切实加强对司法院校招生工作的领导。省招委会建立由司法、教育、卫健、疾控等部门组成的司法院校招生工作协调机制,统筹协调指导司法院校在我省的招生工作。
院校招生工作社会高度关注,影响面大,为确保招生工作的公平、公正、公开,确保生源质量,维护招生工作的社会信誉,招生工作人员必须坚持原则,遵守招生纪律,严格执行体检、面试、体能测试和政审的有关规定。对违反招生规定,徇私舞弊,弄虚作假或工作敷衍、不负责任造成重大失误的,要严肃处理。
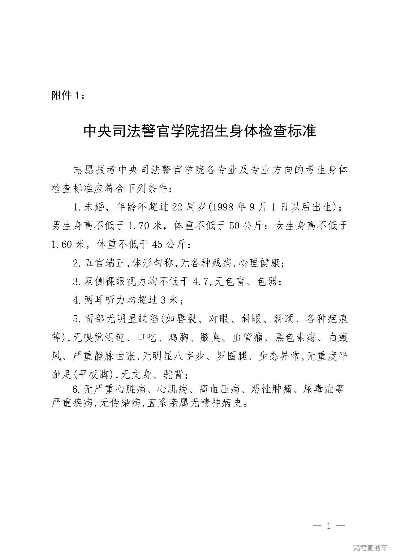
附件:1.中央司法警官学院招生身体检查标准
2.中央司法警官学院招生体能测试项目及标准
3.黑龙江司法警官职业学院招生身体检查标准
4.黑龙江司法警官职业学院招生体能测试项目及标准
5.中央司法警官学院2020年招生政审表
6.黑龙江司法警官职业学院2020年招生政审表







