2022年上海市普通高校招生本科艺体类批次录取工作自8月5日开始,在各招生院校的积极配合下,至8月8日已顺利完成甲批次顺序段和平行段的录取工作。考生可通过相关招生院校或上海市教育考试院“上海招考热线”网站(www.shmeea.edu.cn,下同)查询录取结果。
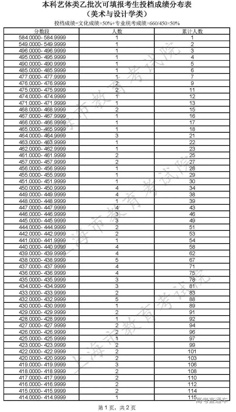
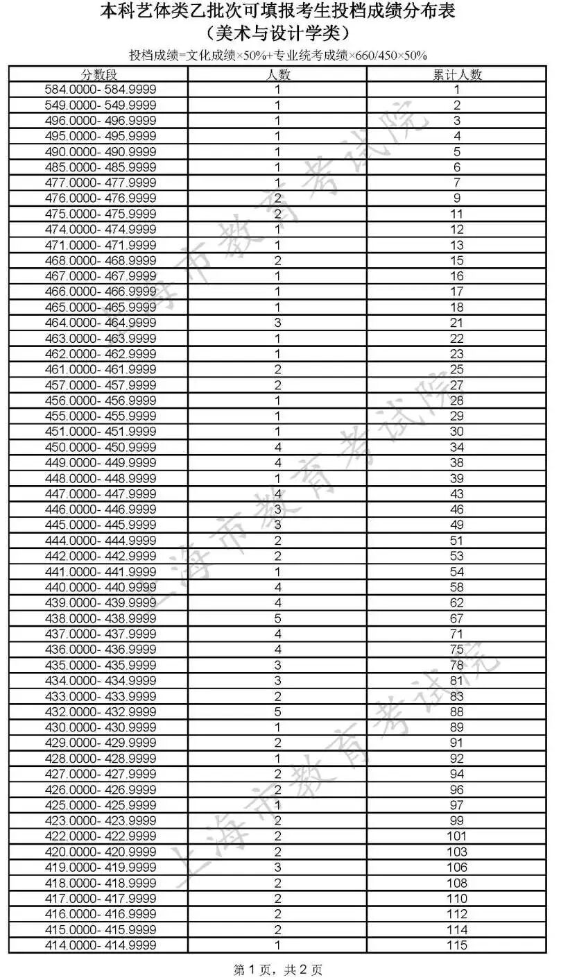
市教育考试院已在网站上公布了《2022年上海市普通高校招生本科艺体类乙批次(含顺序段和平行段)招生专业及计划(含缺额计划)》,并提供《2022年上海市普通高校招生本科艺体类乙批次可填报志愿考生成绩分布表》,符合相应报考条件的未录取考生可以参考相关信息填报本科艺体类乙批次志愿。本科艺体类乙批次(顺序段、平行段)志愿填报通道将于8月9日9:00至16:00在“上海招考热线”网站开启,请考生在规定时间内完成填报,志愿填报系统以填报截止时的最后记录状态为准。
2022年上海市普通高校招生本科艺体类
乙批次可填报志愿考生成绩分布表
美术与设计学类






编导类









表演类




播音与主持艺术类





音乐学类(音乐表演-器乐)



体育类






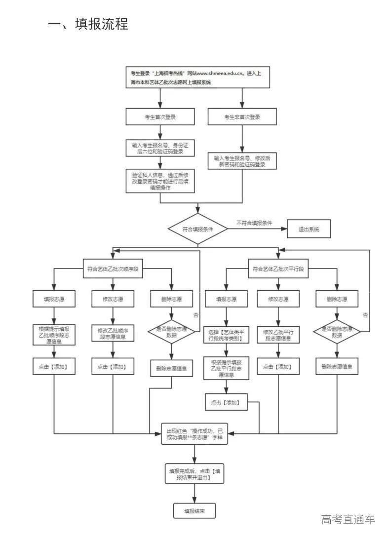
2022年上海市普通高校招生本科艺体类
乙批次志愿填报办法



在填报乙批次志愿时,考生应重点注意以下事项:
1.乙批次顺序段有部分院校专业组需要考生获得市统考专业相应类别成绩,有部分院校专业组需要考生参加过该校校考且合格。考生务必仔细阅读招生专业计划及限报要求,不要填报与本人情况不符的院校专业组,以免浪费宝贵的录取机会。
2.乙批次平行段各院校专业组均设有相应市统考专业类别要求。考生应根据自身实际情况,选填对应专业类别要求的院校专业组;获得多个类别市统考合格成绩的考生可以选择与甲批次平行段不同的市统考专业类别进行填报,但只可选择一种专业类别填报平行段志愿;拟填报“音乐表演—器乐”志愿的考生还须重点关注所要填报专业对器种的要求,不要填报与自身器种不符的院校专业组(专业);为避免退档风险,建议在填报平行段志愿时尽量选择服从专业调剂。