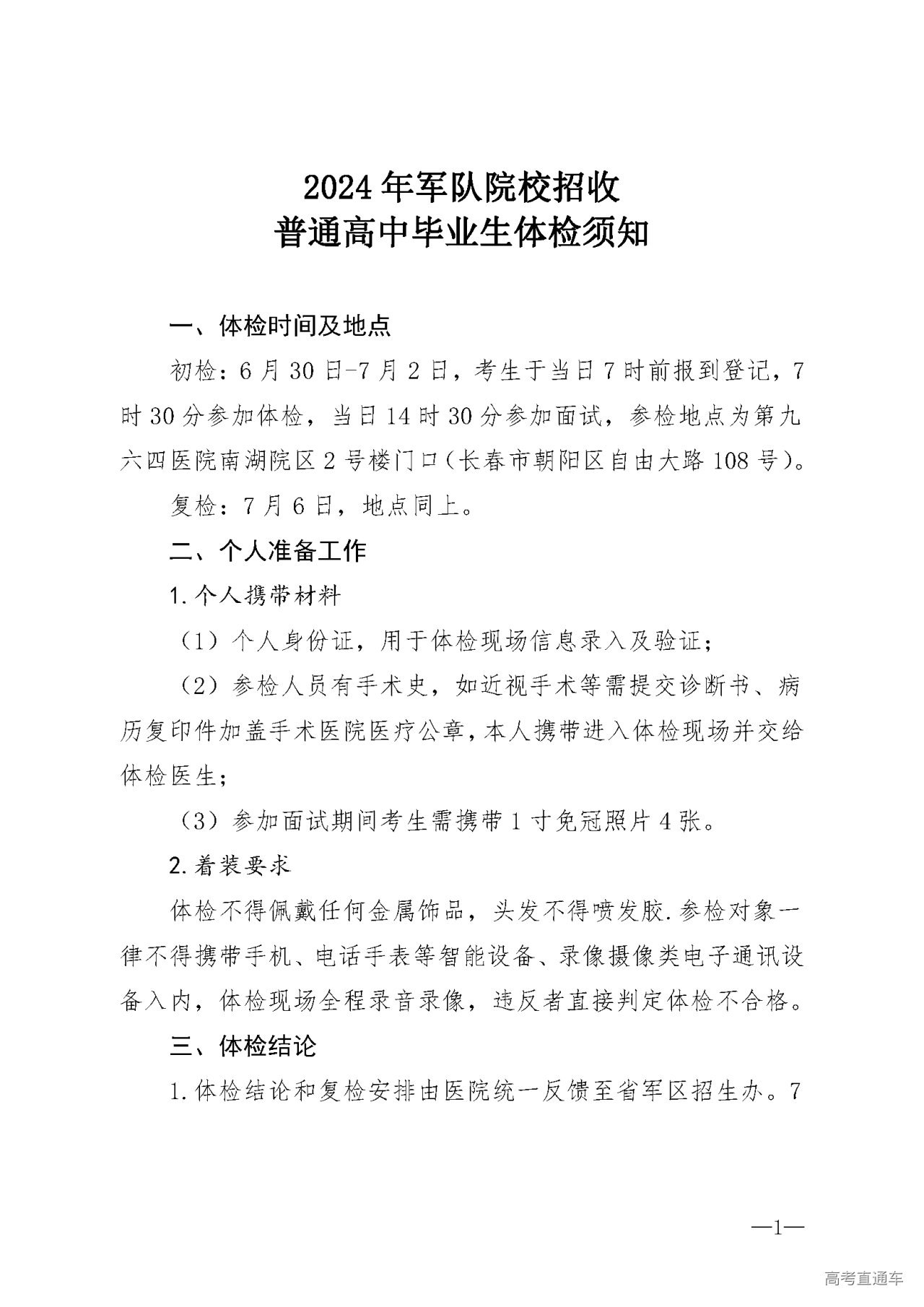
根据吉林省2024年军队院校招收普通高中毕业生工作安排,定于6月30日至7月2日组织入围军检分数线的考生进行体检面试工作,地点在联勤保障部队第964医院南湖院区(吉林省长春市朝阳区自由大路108号)。体检面试分数线、考生名单及体检须知见附件。
联系电话:0431-80930080
附件2.考生名单
附件3.体检须知
| 2024年军队院校体检、面试分数线 | ||||
| 序号 | 院校名称 | 科类 | 性别 | 分数线 |
| 1 | 国防科技大学 | 物理 | 男 | 483 |
| 物理 | 女 | 628 | ||
| 历史 | 男 | 553 | ||
| 历史 | 女 | 585 | ||
| 2 | 陆军工程大学 | 物理 | 男 | 547 |
| 3 | 陆军装甲兵学院 | 物理 | 男 | 508 |
| 4 | 陆军炮兵防空兵学院 | 物理 | 男 | 531 |
| 5 | 陆军特种作战学院 | 物理 | 男 | 496 |
| 6 | 陆军军事交通学院 | 物理 | 男 | 483 |
| 7 | 海军工程大学 | 物理 | 男 | 484 |
| 物理 | 女 | 574 | ||
| 8 | 海军大连舰艇学院 | 物理 | 男 | 487 |
| 9 | 空军工程大学 | 物理 | 男 | 488 |
| 物理 | 女 | 500 | ||
| 10 | 空军航空大学 | 物理 | 男 | 489 |
| 物理 | 女 | 500 | ||
| 11 | 空军预警学院 | 物理 | 男 | 491 |
| 物理 | 女 | 575 | ||
| 12 | 空军军医大学 | 物理 | 男 | 571 |
| 物理 | 女 | 591 | ||
| 13 | 火箭军工程大学 | 物理 | 男 | 534 |
| 物理 | 女 | 586 | ||
| 14 | 战略支援部队航天工程大学 | 物理 | 男 | 495 |
| 物理 | 女 | 502 | ||
| 15 | 战略支援部队信息工程大学 | 物理 | 男 | 486 |
| 物理 | 女 | 560 | ||
| 16 | 武警工程大学 | 物理 | 男 | 486 |
| 物理 | 女 | 570 | ||
| 17 | 武警警官学院 | 物理 | 男 | 490 |
| 18 | 武警特种警察学院 | 物理 | 男 | 486 |
| 19 | 武警海警学院 | 历史 | 男 | 520 |
考生名单:
| 考生号 | 姓名 |
| 24220101510125 | 杜金洋 |
| 24220101510159 | 王皓岩 |
| 24220101520040 | 徐梓航 |
| 24220102110036 | 赵月迎 |
| 24220102110249 | 李跞曈 |
| 24220102510018 | 沙俊同 |
| 24220102510136 | 修冠烨 |
| 24220102510165 | 王天奇 |
| 24220102510223 | 孙浩善 |
| 24220102510253 | 王虹涛 |
| 24220102510517 | 周汇明 |
| 24220102510601 | 张智涵 |
| 24220102510639 | 王梓旭 |
| 24220102510647 | 梁逸凡 |
| 24220102510665 | 刘翔 |
| 24220102510667 | 姚以琳 |
| 24220102510684 | 范天霖 |
| 24220102510692 | 侯禹丞 |
| 24220102510730 | 王旭 |
| 24220102510731 | 王禹轩 |
| 24220102510749 | 王浩权 |
| 24220102510752 | 王焱 |
| 24220102510912 | 宋锐 |
| 24220102510933 | 王闲逸 |
| 24220102520021 | 王俊泽 |
| 24220102520089 | 金阔 |
| 24220102520103 | 孙旭 |
| 24220102520136 | 邓圣曦 |
| 24220102520154 | 姜博文 |
| 24220102530007 | 李炳权 |
| 24220102530037 | 江岸 |
| 24220102530115 | 张煜 |
| 24220102550011 | 尹思源 |
| 24220103510908 | 张棣 |
| 24220103511031 | 万一鸣 |
| 24220103511114 | 杨昆毅 |
| 24220103511124 | 张河平 |
| 24220104110273 | 钱羽宁 |
| 24220104110346 | 耿江昊 |
| 24220104110456 | 刘小瑜 |
| 24220104110479 | 黄馨怡 |
| 24220104110628 | 姜苹原 |
| 24220104111024 | 刘树潼 |
| 24220104111075 | 孙晞桐 |
| 24220104510273 | 刘昕奇 |
| 24220104510358 | 王秋懿 |
| 24220104510442 | 周柏鑫 |
| 24220104510456 | 刘启东 |
| 24220104510470 | 孙语阳 |
| 24220104510730 | 刘星语 |
| 24220104510816 | 武玉博学 |
| 24220104510843 | 李政杭 |
| 24220104510908 | 王梓坤 |
| 24220104510917 | 张凇瑀 |
| 24220104510929 | 付洹丞 |
| 24220104510944 | 刘震浩 |
| 24220104510959 | 韩博尧 |
| 24220104511030 | 曾熙 |
| 24220104511034 | 傅隽喆 |
| 24220104511046 | 侯博轩 |
| 24220104511085 | 孙启皓 |
| 24220104511093 | 王硕 |
| 24220104511109 | 王烁然 |
| 24220104511130 | 尹领 |
| 24220104511155 | 杨竣乔 |
| 24220104511192 | 刘起成 |
| 24220104511252 | 牟加竣 |
| 24220104511328 | 于博瀚 |
| 24220104511330 | 薛语新 |
| 24220104511332 | 蔺高菲 |
| 24220104511347 | 刘子铭 |
| 24220104511408 | 张硕 |
| 24220104511466 | 王鹏瑀 |
| 24220104511532 | 齐梓瑞 |
| 24220104511554 | 王圣元 |
| 24220104511582 | 杨铭昕 |
| 24220104511631 | 王天宇 |
| 24220104511636 | 徐瑶瑶 |
| 24220104511644 | 张彦祖 |
| 24220104511704 | 刘卜瑜 |
| 24220104511728 | 周玥彤 |
| 24220104511743 | 张文骞 |
| 24220104511781 | 刘佳璇 |
| 24220104511798 | 王帅 |
| 24220104511862 | 孙艺芯 |
| 24220104511879 | 孟泊成 |
| 24220104511926 | 张睿 |
| 24220104511943 | 聂知好 |
| 24220104511952 | 张文政 |
| 24220104511967 | 鞠京辰 |
| 24220104511997 | 朱子萱 |
| 24220104512026 | 刘贺祈 |
| 24220104512062 | 贾子墨 |
| 24220104512108 | 肖凯夫 |
| 24220104512120 | 刘禹含 |
| 24220104512176 | 王佳琦 |
| 24220104512198 | 邢翔瀚 |
| 24220104512210 | 郭语畅 |
| 24220104512270 | 李佳旺 |
| 24220104512272 | 王政贺 |
| 24220104512290 | 庄添博 |
| 24220104512291 | 金佰川 |
| 24220104512325 | 邹鹏飞 |
| 24220104512356 | 于译茗 |
| 24220104512512 | 孙崇瑞 |
| 24220104512539 | 王广毅 |
| 24220104512653 | 王俊凯 |
| 24220104512774 | 杨佳鑫 |
| 24220104512788 | 高晗 |
| 24220104512816 | 黄羿铭 |
| 24220104512869 | 白湘宁 |
| 24220104512961 | 沈皓宇 |
| 24220104513233 | 李德泽 |
| 24220104513255 | 甘润业 |
| 24220104513298 | 高士翔 |
| 24220104513485 | 张宏铄 |
| 24220104513532 | 段翔航 |
| 24220104513548 | 李浩赫 |
| 24220104513561 | 王健一 |
| 24220104513577 | 郑鑫 |
| 24220104513597 | 李懿航 |
| 24220104513752 | 张玮淇 |
| 24220104514033 | 宋禹衡 |
| 24220104514286 | 张栗赫 |
| 24220104520036 | 王奕阳 |
| 24220104520091 | 韩宇硕 |
| 24220104520161 | 刘佶 |
| 24220104520184 | 张永超 |
| 24220104520214 | 姚德铭 |
| 24220104520219 | 杨崴茗 |
| 24220104520240 | 刘瀚文 |
| 24220104520243 | 聂楷 |
| 24220104520345 | 范文闻 |
| 24220104520489 | 郝中国 |
| 24220104520505 | 王逸群 |
| 24220104520507 | 吴宪 |
| 24220104520508 | 张朝阳 |
| 24220104520551 | 陈佳琪 |
| 24220104520560 | 刘诗洋 |
| 24220104530035 | 王子郡 |
| 24220104530049 | 陈禹廷 |
| 24220104530050 | 崔瀚予 |
| 24220104530062 | 宋帛恩 |
| 24220104530097 | 赵志嘉 |
| 24220104530107 | 魏振羽 |
| 24220104530111 | 朱相宇 |
| 24220104530113 | 张诗璐 |
| 24220104530117 | 于文瑞 |
| 24220104530151 | 王智溢 |
| 24220104530216 | 王明靖凯 |
| 24220104530246 | 温喆纲 |
| 24220104530282 | 于沛桐 |
| 24220104530291 | 邢翔源 |
| 24220104530383 | 张雨涵 |
| 24220104530384 | 房家梁 |
| 24220104550001 | 董津铭 |
| 24220104550016 | 刘熹佳 |
| 24220105110141 | 廉响 |
| 24220105510053 | 倪鹏涛 |
| 24220105510318 | 国耀祥 |
| 24220105510334 | 贾越涵 |
| 24220105520262 | 张子扬 |
| 24220106110047 | 米添 |
| 24220106110052 | 孙溪曼 |
| 24220106510007 | 陈城旭 |
| 24220106510023 | 马珺珩 |
| 24220106510064 | 杨尚霖 |
| 24220106510090 | 杨烁 |
| 24220106510094 | 胡嘉洵 |
| 24220106510136 | 顾世轩 |
| 24220106510144 | 林子沣 |
| 24220106510164 | 徐溥 |
| 24220106510216 | 王紫萱 |
| 24220106510222 | 张贺凯 |
| 24220106510239 | 刘思源 |
| 24220106510263 | 解楷琪 |
| 24220106510273 | 刘绍帅 |
| 24220106510275 | 王嘉铭 |
| 24220106510282 | 刘博妍 |
| 24220106510284 | 王晨光 |
| 24220106510319 | 龙涛 |
| 24220106510401 | 李雨轩 |
| 24220106510442 | 冷雨彤 |
| 24220106510485 | 吴博宇 |
| 24220106510488 | 姚曦婷 |
| 24220106510497 | 杨启 |
| 24220106510509 | 耿瑀林 |
| 24220106510553 | 杨恭昊 |
| 24220106510735 | 姜懿航 |
| 24220106510742 | 郑楸怀 |
| 24220106510933 | 王海宇 |
| 24220106520002 | 孙思恒 |
| 24220106520003 | 陈贺铭 |
| 24220106520023 | 陈嘉裕 |
| 24220106520075 | 王涵 |
| 24220106530047 | 王建成 |
| 24220106530049 | 杨硕 |
| 24220106530076 | 杨海宁 |
| 24220106530198 | 张嘉懿 |
| 24220106530201 | 毛奕然 |
| 24220113510229 | 潘海越 |
| 24220113510346 | 王尚成 |
| 24220113510470 | 许新昊 |
| 24220113510505 | 张英杰 |
| 24220113510546 | 赵俊杰 |
| 24220113510578 | 张宸宁 |
| 24220113510588 | 李念泽 |
| 24220113510671 | 田皓文 |
| 24220113511030 | 王涵 |
| 24220113530109 | 任文凯 |
| 24220122510135 | 张博源 |
| 24220122510249 | 张淅铭 |
| 24220122510391 | 徐圣唯 |
| 24220122510429 | 刘泽儒 |
| 24220122510500 | 李昊阳 |
| 24220122510569 | 孙朝伟 |
| 24220122510597 | 邢恩议 |
| 24220122510627 | 邱易 |
| 24220122510876 | 吕春桥 |
| 24220122511212 | 周佳豪 |
| 24220182110338 | 刘志浩 |
| 24220182510001 | 马志鹏 |
| 24220182510054 | 刘子瑞 |
| 24220182510139 | 李昕阳 |
| 24220182510931 | 孙雲铎 |
| 24220182511009 | 贾明莲 |
| 24220182520007 | 周守琦 |
| 24220182520018 | 张智博 |
| 24220182530028 | 秦一茗 |
| 24220182530259 | 王语阳 |
| 24220183510183 | 曹彧 |
| 24220183510237 | 王嘉禹 |
| 24220183510294 | 姜卿明 |
| 24220183510462 | 王嘉潞 |
| 24220183510522 | 李晟瑞 |
| 24220183510565 | 单宇航 |
| 24220183510581 | 张红岩 |
| 24220183510688 | 李恺赫 |
| 24220183510731 | 佘福轩 |
| 24220183510762 | 丛秋米 |
| 24220183510804 | 于嘉辉 |
| 24220183510805 | 袁伟杰 |
| 24220183511876 | 张颢泷 |
| 24220183520179 | 高圣博 |
| 24220183520218 | 刘航语 |
| 24220183530058 | 丁冠宇 |
| 24220183530074 | 沈佳宝 |
| 24220184510159 | 鞠贺鑫 |
| 24220184510162 | 夏语堂 |
| 24220184510366 | 屈奕涵 |
| 24220184510377 | 吕健泽 |
| 24220184510401 | 卢子祺 |
| 24220184510660 | 杨东鑫 |
| 24220184511206 | 高宏泽 |
| 24220184512643 | 尹文博 |
| 24220184512653 | 汲明哲 |
| 24220184513014 | 刘相彤 |
| 24220184520078 | 张耀 |
| 24220184520144 | 陆佳伟 |
| 24220184520158 | 刘泽 |
| 24220184520215 | 朱法东 |
| 24220202110349 | 张圣楠 |
| 24220202110365 | 乔歆越 |
| 24220202510332 | 邹昊轩 |
| 24220202510360 | 张家瑞 |
| 24220202510403 | 李奥 |
| 24220202510411 | 王一涵 |
| 24220202510454 | 王智平 |
| 24220202511313 | 吴子祺 |
| 24220202511399 | 孙一杰 |
| 24220202511443 | 汪奕含 |
| 24220202511469 | 付鸾潞 |
| 24220203510054 | 赵鑫源 |
| 24220203510057 | 张扬 |
| 24220203510068 | 赵英杰 |
| 24220203510103 | 李家逸 |
| 24220203510178 | 孙钰博 |
| 24220203510239 | 曹同鑫 |
| 24220203510246 | 王梓旭 |
| 24220203510291 | 金作仪 |
| 24220203510326 | 李璐良 |
| 24220203510327 | 邢淞赫 |
| 24220203510345 | 王博 |
| 24220203510562 | 李炫霖 |
| 24220203510631 | 王威皓 |
| 24220203510634 | 郭育嘉 |
| 24220203510643 | 惠天博 |
| 24220203510644 | 马涤谦 |
| 24220203510686 | 尚鑫瑞 |
| 24220203510693 | 张书豪 |
| 24220203510746 | 李思凝 |
| 24220203520053 | 林士勋 |
| 24220203520080 | 尹彭 |
| 24220203520083 | 崔恒嘉 |
| 24220203530044 | 李悦嘉 |
| 24220203530074 | 苏松洋 |
| 24220204110001 | 杨越茗 |
| 24220204110037 | 牛若同 |
| 24220204110051 | 陈鸿旭 |
| 24220204110229 | 张馨予 |
| 24220204510001 | 姜金池 |
| 24220204510007 | 胡益侨 |
| 24220204510032 | 王誉涵 |
| 24220204510037 | 杨皓淳 |
| 24220204510073 | 常瀚博 |
| 24220204510093 | 王菊笠 |
| 24220204510179 | 李欣睿 |
| 24220204510222 | 张恩博 |
| 24220204510226 | 王梓谕 |
| 24220204510228 | 杜泓达 |
| 24220204510232 | 侯禹帆 |
| 24220204510282 | 王佳程 |
| 24220204510293 | 李昆霖 |
| 24220204510299 | 陶柄达 |
| 24220204510345 | 王炤禹 |
| 24220204510372 | 沈宏阳 |
| 24220204510430 | 郭济鸣 |
| 24220204510438 | 王诗博 |
| 24220204510446 | 杨传奇 |
| 24220204510462 | 王一峰 |
| 24220204510510 | 李承烨 |
| 24220204510528 | 马浩鑫 |
| 24220204510552 | 王子溢 |
| 24220204510560 | 王俊翔 |
| 24220204510612 | 罗程予 |
| 24220204510615 | 喀文铎 |
| 24220204510623 | 刘伊可 |
| 24220204510636 | 姜美竹 |
| 24220204510648 | 娄英眩 |
| 24220204510717 | 孙慧鑫 |
| 24220204510725 | 黄瑞阳 |
| 24220204510754 | 李朋昊 |
| 24220204510755 | 魏鸣天 |
| 24220204510791 | 李俊辰 |
| 24220204510811 | 李昌圣 |
| 24220204510819 | 张子相 |
| 24220204510830 | 庄景翔 |
| 24220204510835 | 孙新阳 |
| 24220204510838 | 孙国铭 |
| 24220204510847 | 赵晟铭 |
| 24220204510867 | 高佳翌 |
| 24220204510885 | 周凯基 |
| 24220204510897 | 于艾平 |
| 24220204510926 | 蒋佳宏 |
| 24220204510946 | 李雨桐 |
| 24220204510964 | 梁珈瑜 |
| 24220204510967 | 刘博文 |
| 24220204510972 | 王乙丞 |
| 24220204510989 | 曹兆南 |
| 24220204511001 | 李昕达 |
| 24220204511004 | 瞿梓臻 |
| 24220204511031 | 杨舒涵 |
| 24220204511035 | 于航鉴 |
| 24220204511042 | 周磊 |
| 24220204511136 | 刘子圣 |
| 24220204511160 | 孙圣博 |
| 24220204511172 | 曲俊帆 |
| 24220204511182 | 孟子沣 |
| 24220204511191 | 纪小川 |
| 24220204511207 | 王壹铭 |
| 24220204511227 | 黎洪屹 |
| 24220204511284 | 国淏民 |
| 24220204511323 | 张权 |
| 24220204511350 | 曹智翔 |
| 24220204511352 | 李昊洋 |
| 24220204511363 | 夏钎赫 |
| 24220204511374 | 张城玮 |
| 24220204511442 | 张强 |
| 24220204511453 | 耿一平 |
| 24220204511480 | 李帅先 |
| 24220204511514 | 庄海琦 |
| 24220204520013 | 贾涵 |
| 24220204520018 | 马渤鉴 |
| 24220204520095 | 程昱阳 |
| 24220204520109 | 陶思羽 |
| 24220204530035 | 薛鑫桥 |
| 24220204530040 | 隋阳 |
| 24220204530057 | 刘恒宇 |
| 24220204530081 | 辛禹良 |
| 24220204530108 | 徐靖奇 |
| 24220204530109 | 程鹏达 |
| 24220204530115 | 王勇儒 |
| 24220204530116 | 张焜博 |
| 24220211510352 | 曲翃生 |
| 24220211510449 | 关力宁 |
| 24220211510543 | 刘松阳 |
| 24220211510545 | 孙泉 |
| 24220211510555 | 陈昶运 |
| 24220211510705 | 秦传昕 |
| 24220221510206 | 周旭 |
| 24220221510244 | 刘轩宇 |
| 24220221510345 | 王宏斌 |
| 24220221510360 | 徐瑞升 |
| 24220221510400 | 卢洪宇 |
| 24220221510402 | 李学苑 |
| 24220221510419 | 张笑宇 |
| 24220221510434 | 张晋铭 |
| 24220221520012 | 王棋 |
| 24220221520040 | 刘宏勃 |
| 24220221520043 | 王海鹏 |
| 24220221540021 | 何旭垚 |
| 24220221540086 | 韩磊 |
| 24220281110153 | 秦子瑞 |
| 24220281110507 | 姜惠源 |
| 24220281510422 | 杨男 |
| 24220281510459 | 张秋硕 |
| 24220281510460 | 周澎阳 |
| 24220281510464 | 杨镇箔 |
| 24220281510469 | 李志斌 |
| 24220281510473 | 赵冠杰 |
| 24220281510535 | 张鑫渝 |
| 24220281510536 | 孙海洋 |
| 24220281510621 | 董裕林 |
| 24220281510640 | 徐生彦 |
| 24220281520107 | 宋嘉鑫 |
| 24220281520108 | 王鑫泉 |
| 24220281520120 | 张宸赫 |
| 24220281550108 | 武亮 |
| 24220282110038 | 曲旭魁 |
| 24220282110286 | 吉鑫 |
| 24220282510116 | 张志中 |
| 24220282510155 | 刘宸语 |
| 24220282510163 | 马思源 |
| 24220282510255 | 张峻玮 |
| 24220282510319 | 孔繁昇 |
| 24220282510328 | 丛衍普 |
| 24220282510391 | 田楷弘 |
| 24220282510403 | 刘伟佳 |
| 24220282510443 | 曹训昊 |
| 24220282510454 | 李嘉琪 |
| 24220282510490 | 吕昊伦 |
| 24220282510683 | 董泽旭 |
| 24220282520113 | 王瀚石 |
| 24220282520121 | 徐淑鹏 |
| 24220282530075 | 孙烨琳 |
| 24220282530099 | 张潇月 |
| 24220282550014 | 王竣 |
| 24220282550020 | 孙浩翔 |
| 24220282550128 | 金文浩 |
| 24220282550166 | 梁起恺 |
| 24220283510135 | 张海俊 |
| 24220283510188 | 徐德洋 |
| 24220283510243 | 刘方泽 |
| 24220283510253 | 闫嵩岳 |
| 24220283510401 | 毛景竹 |
| 24220283510524 | 王铭旭 |
| 24220283510610 | 相荣城 |
| 24220283520038 | 周也超 |
| 24220283520090 | 方藤交 |
| 24220283530005 | 王嘉 |
| 24220283530038 | 杨博涵 |
| 24220284510029 | 王桐 |
| 24220284510080 | 王震 |
| 24220284510100 | 崔迪 |
| 24220284510168 | 曹诗博 |
| 24220284510175 | 胡权利 |
| 24220284510626 | 黄鑫宇 |
| 24220284510652 | 孙一凯 |
| 24220284520002 | 陈俊锋 |
| 24220284520003 | 陈秋实 |
| 24220284520008 | 高健博 |
| 24220284520026 | 盛馨 |
| 24220284520038 | 席雅惠 |
| 24220284530049 | 于宪仝 |
| 24220284530080 | 田昊 |
| 24220284530128 | 王首锟 |
| 24220284540029 | 姚文鑫 |
| 24220284550025 | 王计开 |
| 24220284550050 | 布童譞 |
| 24220284550138 | 张彬磊 |
| 24220301110332 | 刘睿哲 |
| 24220301511082 | 李政翰 |
| 24220301511103 | 刘益含 |
| 24220301511188 | 侯旺 |
| 24220301511203 | 于加宁 |
| 24220301511207 | 张晰淏 |
| 24220301511213 | 方楷淇 |
| 24220301511267 | 王森 |
| 24220301511311 | 蒋承谚 |
| 24220301511329 | 李汶龙 |
| 24220301511340 | 李禹昊 |
| 24220301511406 | 庞宏宁 |
| 24220301511464 | 张之睿 |
| 24220301511506 | 金航毅 |
| 24220301511518 | 王海东 |
| 24220301511546 | 陈麒淇 |
| 24220301511568 | 刘天宇 |
| 24220301511585 | 苏建嘉 |
| 24220301511587 | 李净航 |
| 24220301511598 | 任海天 |
| 24220301511604 | 闫承邑 |
| 24220301511623 | 崔崧彪 |
| 24220301511688 | 杨博凯 |
| 24220301511753 | 钱祺亮 |
| 24220301511840 | 朱承之 |
| 24220301511870 | 葛翔宇 |
| 24220301511873 | 刘家祺 |
| 24220301511897 | 赵润泽 |
| 24220301520054 | 刘启龙 |
| 24220301520290 | 刘权兴 |
| 24220301520293 | 张驭雯 |
| 24220301520296 | 邵晨 |
| 24220301520341 | 鲁子墨 |
| 24220301520419 | 李东尧 |
| 24220301530107 | 邹松岐 |
| 24220301530139 | 石佳蕴 |
| 24220301530148 | 马烁 |
| 24220301530156 | 尹世泽 |
| 24220301530176 | 于强 |
| 24220301530204 | 赵源 |
| 24220301530207 | 王贺祺 |
| 24220301530210 | 常照卓 |
| 24220301530256 | 赵宇笑 |
| 24220322510928 | 王海旭 |
| 24220322510935 | 高语泽 |
| 24220322511024 | 王铭喆 |
| 24220322511170 | 魏熙恒 |
| 24220322511177 | 刘瑞 |
| 24220323510627 | 田浩 |
| 24220323510693 | 赵英含 |
| 24220323510698 | 聂子淇 |
| 24220323510711 | 张祖瑜 |
| 24220323510727 | 杨证涵 |
| 24220323530040 | 王健沣 |
| 24220323540111 | 陈浩 |
| 24220382510379 | 赵鑫浦 |
| 24220382510799 | 白金田 |
| 24220401510435 | 臧誉翔 |
| 24220401510501 | 戴景浩 |
| 24220401510596 | 齐季 |
| 24220401510616 | 温伟程 |
| 24220401510662 | 李遥 |
| 24220401510671 | 张鑫 |
| 24220401510678 | 沙楷捷 |
| 24220401510720 | 张钲其 |
| 24220401510748 | 王悦维 |
| 24220401510856 | 吕星辉 |
| 24220401510972 | 崔颢篷 |
| 24220401511022 | 李泓漩 |
| 24220401511044 | 赵一然 |
| 24220401511045 | 刘家郡 |
| 24220401511049 | 蔡佳澄 |
| 24220401511086 | 侯承希 |
| 24220401511129 | 张旺 |
| 24220401511131 | 刘津源 |
| 24220401550021 | 程诗涵 |
| 24220421510634 | 李凤龙 |
| 24220421510697 | 刘炫喆 |
| 24220421510702 | 冯洪晔 |
| 24220421520007 | 李秋实 |
| 24220421520035 | 戴宝满 |
| 24220421530087 | 王泓然 |
| 24220422510499 | 李沐遥 |
| 24220422510652 | 潘雨鑫 |
| 24220422550054 | 史城郡 |
| 24220501110097 | 董铸锋 |
| 24220501110124 | 郭小莹 |
| 24220501510021 | 高子勋 |
| 24220501510025 | 孙恺健 |
| 24220501510071 | 梁彦博 |
| 24220501510078 | 刘浩楠 |
| 24220501510083 | 姜美辰 |
| 24220501510100 | 王楷程 |
| 24220501510109 | 刘浚昊 |
| 24220501510124 | 刘松玮 |
| 24220501510125 | 赵梓添 |
| 24220501510127 | 张敬悉 |
| 24220501510132 | 韩远卓 |
| 24220501510180 | 何佳阳 |
| 24220501510203 | 刘力嘉 |
| 24220501510241 | 肖宇 |
| 24220501510245 | 侯林林 |
| 24220501510249 | 高展智 |
| 24220501510256 | 赵津 |
| 24220501510287 | 杨凯博 |
| 24220501510291 | 王艺杰 |
| 24220501510298 | 付峻嘉 |
| 24220501510300 | 刘昊辰 |
| 24220501510301 | 王正 |
| 24220501510355 | 李先峥 |
| 24220501510440 | 张嘉轩 |
| 24220501510442 | 刘俊麟 |
| 24220501510444 | 郑策 |
| 24220501510465 | 霍勃炆 |
| 24220501520006 | 潘依逊 |
| 24220503510097 | 邵研凯 |
| 24220503510146 | 姜瑞轩 |
| 24220503510290 | 王琳淇 |
| 24220503510349 | 牟俊赫 |
| 24220503510394 | 王帅 |
| 24220503510397 | 闫钧平 |
| 24220503510404 | 赵家毅 |
| 24220503510422 | 宋雨函 |
| 24220503510426 | 杨超然 |
| 24220521510208 | 张智博 |
| 24220521510226 | 唐简 |
| 24220521510236 | 丁明昕 |
| 24220521510237 | 孙传泽 |
| 24220521510241 | 宋鸣凯 |
| 24220521510242 | 王虹焰 |
| 24220521510258 | 陈雨鑫 |
| 24220521510282 | 董盛玉 |
| 24220521510299 | 董粱稼 |
| 24220521510335 | 刘洵 |
| 24220521510451 | 杨雪枫 |
| 24220521510512 | 毛延旭 |
| 24220521510528 | 韩子其 |
| 24220521520006 | 张添禹 |
| 24220523510343 | 薛溥 |
| 24220523510387 | 徐鹏 |
| 24220523510521 | 于承旭 |
| 24220523510585 | 梁恩瑞 |
| 24220523510656 | 柳金旭 |
| 24220523510700 | 荆帝皓 |
| 24220523520203 | 秦瑞 |
| 24220523520218 | 王猛 |
| 24220523520220 | 宋昊轩 |
| 24220524510017 | 于连兴 |
| 24220524510065 | 李闻博 |
| 24220524510085 | 闫金满 |
| 24220524510088 | 张添宇 |
| 24220524510311 | 程矜硕 |
| 24220524510379 | 崔永欣 |
| 24220524510426 | 李有洺 |
| 24220524510428 | 刘建隆 |
| 24220524510437 | 范江林 |
| 24220524520094 | 李威助 |
| 24220524520116 | 徐椿博 |
| 24220582510005 | 王泊森 |
| 24220582510072 | 李均潼 |
| 24220582530003 | 夏浩然 |
| 24220602130008 | 刘猛 |
| 24220602510014 | 高东旭 |
| 24220602510022 | 李彦伯 |
| 24220602510044 | 朱治潼 |
| 24220602510115 | 于沐椿 |
| 24220602510139 | 安丰裕 |
| 24220602510200 | 宫健航 |
| 24220602510231 | 单梓航 |
| 24220602510344 | 翟宸恺 |
| 24220602510543 | 高铭泽 |
| 24220602520058 | 肖浚博 |
| 24220621510136 | 李昌宇 |
| 24220621510338 | 薄禄婕 |
| 24220621510365 | 周显峻 |
| 24220621510417 | 刘浩慈 |
| 24220621510422 | 王锋雨 |
| 24220621510432 | 管清青 |
| 24220621510472 | 李烁辰 |
| 24220621510488 | 张智炫 |
| 24220621510542 | 吴东航 |
| 24220621510555 | 于子轩 |
| 24220621510556 | 秦咏 |
| 24220621520042 | 刘胤 |
| 24220621530084 | 展泽铭 |
| 24220621820003 | 张文博 |
| 24220622510002 | 谢博伦 |
| 24220622510040 | 赵祥辰 |
| 24220622510185 | 张航 |
| 24220622510188 | 邱冠翔 |
| 24220623510078 | 单坤 |
| 24220625510012 | 艾卓瀚 |
| 24220625510132 | 沈向阳 |
| 24220625510173 | 李继强 |
| 24220625510212 | 倪浩鑫 |
| 24220625520002 | 张靖奇 |
| 24220681510019 | 赵珺晨 |
| 24220681510022 | 杜一本 |
| 24220681510024 | 牛瀚霆 |
| 24220681520001 | 金振浩 |
| 24220681530012 | 李玮 |
| 24220702510002 | 谭春德 |
| 24220702510131 | 李天一 |
| 24220702510304 | 李涤非 |
| 24220702510316 | 宋子健 |
| 24220702510317 | 赵鑫昊 |
| 24220702510331 | 李兆熙 |
| 24220702510366 | 姜丰帛 |
| 24220702510389 | 王旭升 |
| 24220702510601 | 唐梓翔 |
| 24220702510726 | 田明川 |
| 24220702510812 | 江雪钊 |
| 24220702511357 | 毕睿 |
| 24220702511715 | 刘贺 |
| 24220721110278 | 相伟琪 |
| 24220721510107 | 侯禹溪 |
| 24220721510275 | 王星淇 |
| 24220721510363 | 敬雅祺 |
| 24220721510384 | 马海博 |
| 24220721510518 | 董瑜麒 |
| 24220721510552 | 刘芳含 |
| 24220721510571 | 王雨博 |
| 24220721510666 | 宋雨杭 |
| 24220721510681 | 张津豪 |
| 24220721510798 | 徐浩铭 |
| 24220721510852 | 周煌超 |
| 24220721511313 | 唐海洋 |
| 24220721511355 | 薛宇奇 |
| 24220721512580 | 赵茉 |
| 24220721530040 | 刘治麟 |
| 24220721530212 | 任百萱 |
| 24220722510082 | 刘皓鑫 |
| 24220722510115 | 郭键 |
| 24220722510507 | 于丰源 |
| 24220722510542 | 赵冬阳 |
| 24220722510646 | 崔雨露 |
| 24220722510664 | 魏溯良 |
| 24220722510675 | 李佳耀 |
| 24220724510915 | 谷占琪 |
| 24220724511033 | 姚立明 |
| 24220724511497 | 张力元 |
| 24220802510471 | 冯皓 |
| 24220802510538 | 伊帅霖 |
| 24220802510586 | 王圆 |
| 24220802510631 | 张傲晨 |
| 24220802510673 | 郑航 |
| 24220802510743 | 郭政男 |
| 24220802510839 | 王金隆 |
| 24220802510897 | 王子恒 |
| 24220802520188 | 汪泽 |
| 24220802520293 | 刘学键 |
| 24220802530172 | 朱星羽 |
| 24220802530173 | 于锁铭 |
| 24220821510608 | 刘灏 |
| 24220821510623 | 韩禹哲 |
| 24220821520082 | 王奕灵 |
| 24220822510090 | 金子鉴 |
| 24220822510094 | 刘明哲 |
| 24220822510099 | 詹子宁 |
| 24220822511136 | 聂鸿鹄 |
| 24220881510086 | 王明超 |
| 24220881510283 | 王佳斌 |
| 24220881510599 | 许淏元 |
| 24220882510351 | 刘大鹏 |
| 24220882510526 | 姜垚池 |
| 24220882510834 | 刘润东 |
| 24220882520002 | 孙旭泽 |
| 24220882520059 | 吴敏轩 |
| 24222401110081 | 齐子莹 |
| 24222401110097 | 周瑀墨 |
| 24222401510004 | 毕研国 |
| 24222401510033 | 金书延 |
| 24222401510068 | 沈俊 |
| 24222401510111 | 申洪林 |
| 24222401510195 | 王星然 |
| 24222401510208 | 周恩泽 |
| 24222401510225 | 郭浩然 |
| 24222401510246 | 屈子博 |
| 24222401510260 | 刘育麟 |
| 24222401510263 | 逄锦睿 |
| 24222401510282 | 杨皓博 |
| 24222401510293 | 卞瀚 |
| 24222401510309 | 魏上彭 |
| 24222401510335 | 李金持 |
| 24222401510341 | 吕明轩 |
| 24222401510343 | 潘艺铭 |
| 24222401510359 | 李政翰 |
| 24222401510375 | 王玉瑞 |
| 24222401510380 | 姚烨 |
| 24222401510382 | 王佳鑫 |
| 24222401510385 | 王胜男 |
| 24222401510418 | 祝赫 |
| 24222401510437 | 何绍弘 |
| 24222401510447 | 王浩然 |
| 24222401510450 | 尹浩然 |
| 24222401510469 | 田文浩 |
| 24222401510478 | 刘佰洋 |
| 24222401510485 | 庄家起 |
| 24222401510550 | 姚金明 |
| 24222401510665 | 陶旭 |
| 24222401510668 | 王振吉 |
| 24222401510671 | 李俊锡 |
| 24222401510685 | 许家程 |
| 24222401510785 | 朱书琦 |
| 24222401510835 | 丁炎 |
| 24222401510858 | 李瑞森 |
| 24222401510882 | 王睿麟 |
| 24222401511129 | 李泓宇 |
| 24222401511395 | 金容辉 |
| 24222401511396 | 韩鹏一 |
| 24222401520054 | 赵泽瑞 |
| 24222401520062 | 王梓睿 |
| 24222401520090 | 冯政宇 |
| 24222401520109 | 吕鸿坤 |
| 24222401520141 | 程小宇 |
| 24222401520142 | 蔡明校 |
| 24222401530067 | 杨靖轩 |
| 24222401530127 | 高鹏宇 |
| 24222401530153 | 孙旺强 |
| 24222401530157 | 魏博 |
| 24222401530171 | 赵毅 |
| 24222401530173 | 周锦江 |
| 24222401530175 | 张鑫 |
| 24222401530196 | 姚海逸 |
| 24222401530197 | 辛晓明 |
| 24222401530212 | 魏增超 |
| 24222401530231 | 丛培达 |
| 24222401530240 | 李品锋 |
| 24222401530300 | 王英博 |
| 24222401530306 | 高兆 |
| 24222401530446 | 梅杰 |
| 24222401550026 | 张文灏 |
| 24222402510041 | 姚凯文 |
| 24222402520011 | 史恩卓 |
| 24222403510226 | 孙园晨 |
| 24222403510338 | 黄仁赫 |
| 24222403510356 | 葛相全 |
| 24222403510452 | 闫英明 |
| 24222403510499 | 张尧 |
| 24222403510622 | 马浚铭 |
| 24222403510685 | 刘吉涛 |
| 24222403510701 | 张珈玮 |
| 24222403520050 | 王禹翔 |
| 24222403520264 | 于忠渤 |
| 24222404110009 | 严小杰 |
| 24222404510167 | 陈文浩 |
| 24222404510178 | 李彬 |
| 24222404510240 | 陈驰 |
| 24222404510256 | 黄占喆 |
| 24222404510266 | 汪俊锋 |
| 24222404510302 | 卢嘉文 |
| 24222404510305 | 叶丁铭 |
| 24222404510317 | 黄彬城 |
| 24222404510319 | 李想 |
| 24222404520117 | 齐思佳 |
| 24222404520118 | 邰靖凯 |
| 24222405530025 | 吕洪伟 |
| 24222406510035 | 胡嘉聪 |
| 24222406510057 | 苏雨果 |
| 24222424510157 | 张文俊 |
| 24222424510159 | 田洺岩 |
| 24222424530057 | 王佩杰 |
| 24222426510190 | 王守晨 |
| 24222426510320 | 王全阳 |
| 24222426510334 | 李明禹 |
| 24223101110242 | 高欣宇 |
| 24223101110296 | 范济源 |
| 24223101510156 | 周祉霖 |
| 24223101510190 | 王禹喆 |
| 24223101510284 | 成佳峻 |
| 24223101510286 | 张家宁 |
| 24223101510354 | 郝梓钧 |
| 24223101510368 | 李东泽 |
| 24223101510385 | 林文博 |
| 24223101510527 | 齐泽源 |
| 24223101510563 | 张雷 |
| 24223101510599 | 初子强 |
| 24223101510656 | 李天赐 |
| 24223101510697 | 张明昊 |
| 24223101510832 | 王浩伦 |
| 24223101510958 | 陈庆博 |
| 24223101520042 | 仪东昊 |
| 24223101520057 | 孟祥生 |
吉林省人民政府征兵办公室
2024年6月28日



