2019山东本科普通批第二次征集志愿投档情况统计表出炉

2019-07-31 19:05 山东教育发布 评论


2019年投档情况统计表(文理)


说明:投档最低分由总分与小数点后相关单科成绩组成。文科小数位组成:语文+文科综合+数学+外语;理科小数位组成:数学+理科综合+语文+外语。



2019年院校投档情况统计表(春季高考)



录取进程及时了解

▼▼▼

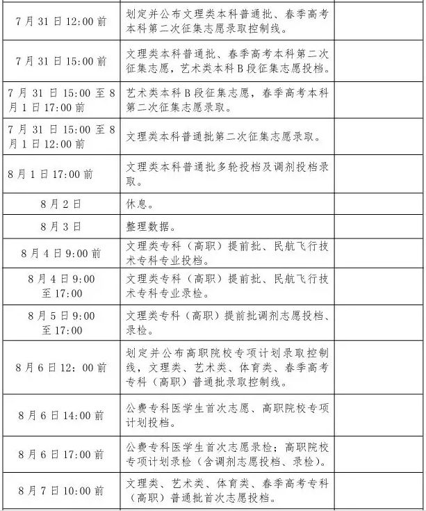
招生录取工作进程表


登录高考直通车APP
查看完整试题答案
好的
查看完整试题
特别声明:
1. 本站注明稿件来源为其他媒体的文/图等稿件均为转载稿,本站转载出于非商业性的教育和科研之目的,并不意味着赞同其观点或证实其内容的真实性。如转载稿涉及版权等问题,请作者在两周内速来电或来函联系,本站根据实际情况会进行下架处理。
2. 任何媒体、网站或个人未经本网协议授权不得转载、链接、转贴或以其他方式复制发表,违者本站将依法追究责任。
举报理由选择
确定
高考直通车官网

哇哦!快加入高考直通车APP,发现更多精彩内容,与学霸一起交流学习吧!