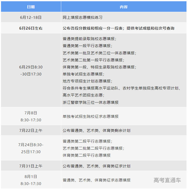
成绩查询和志愿填报日程
成绩查询和各类别、各段志愿填报时间如下:
注:各类别是否征求志愿视缺额计划情况而定。
各类别志愿设置
🔷普通类:
普通类一段线按实考人数的60%划定,二段线按实考人数的90%划定。
提前录取院校设5个院校传统志愿,每所院校设6个专业志愿和专业服从调剂志愿。投档录取按一段线、二段线根据志愿顺序依次进行。
专业平行志愿分两段填报志愿,每段均可填报不超过80个志愿。
🔷艺术类:
第一批为专业校考和经批准列入该批录取的其他艺术类本科专业志愿,设2个院校传统志愿,每所院校设3个专业志愿和专业服从调剂志愿。
艺术类三位一体综合评价招生录取院校设1个院校志愿、3个专业志愿和专业服从调剂志愿。
第二批实行专业平行志愿,按艺术各类别综合分成绩分两段填报志愿,每段均可填报不超过30个志愿。
考生在填报平行志愿时,同一次填报志愿的专业类别必须相同。
🔷体育类:
实行专业平行志愿,按体育综合分成绩分两段填报志愿,每段均可填报不超过30个志愿。
符合体育特招生条件的考生,还可以再填报相应传统志愿,设1个院校志愿、3个专业志愿和专业服从调剂志愿。特招生录取院校志愿仅限省内院校。
🔷单独考试招生:
实行专业平行志愿,考生可以填报不超过30个志愿。考生只能按相应类别填报志愿,不得跨类填报。
🔷地方专项计划招生:
地方专项计划招生单独设置专业平行志愿,符合条件考生最多可填报30个志愿,每个志愿为一个院校的一个专业。
🔷高校专项计划、高水平艺术团、高水平运动队招生:
农村学生单独招生高校专项计划和高水平艺术团招生志愿单独设置批次,入围考生在其入围的全部院校中选择填报一所院校志愿。其中,农村学生单独招生高校专项计划院校今年在我省编报了具体专业,考生在报考此类院校(系统会自动提示)时,必须同时填报专业志愿(不超过6个,同时设是否服从调剂志愿)。
高水平运动队招生志愿单独设置批次,入围考生在其入围的全部院校中选择填报一所院校志愿。
农村学生单独招生高校专项计划、高水平艺术团、高水平运动队招生志愿填报时间为6月29—30日,逾期视为放弃填报。考生填报志愿后放弃录取的,取消其普通类第一段投档资格,只能参与平行志愿第二段及以后的志愿填报和投档。志愿填报后不再进行现场确认。
🔷征求志愿:
普通类、艺术类、体育类和单独考试招生视情设征求志愿,征求志愿的院校专业志愿设置与相应类别的平行志愿一致,但各类别最终是否征求志愿根据缺额计划情况而定。
志愿兼报提醒:
艺术类、体育类考生可兼报普通类志愿。下列情况艺术类、体育类、普通类之间不能兼报:
艺术类第一批(含艺术类三位一体)与普通类提前录取院校不能兼报;
艺术类第二批第一段及体育类第一段(含体育特招生)与普通类提前录取院校(不含公安院校)不能兼报。
根据录取进程安排,已被录取的考生不再参加后续志愿录取。
志愿填报方法
所有考生高考志愿均实行网上填报,浙江省教育考试院网站(www.zjzs.net)为填报志愿的唯一网站。
考生开始填报志愿前,须先查阅有关院校招生章程、了解院校招生规定,根据省教育考试院编印和浙江省教育考试院网站下载的普通高校招生有关专业计划和各类各批志愿填报通告,以及所报考科类、分数,严格按规定填报相应科类、批次志愿。在志愿填报截止时间前,考生可多次登录系统进行志愿修改和确定,最终以其网上最后一次修改确定并成功提交的志愿为准,网上志愿填报后不再办理现场确认手续。
具体填报时,考生通过计算机网络访问上述网站填报志愿系统,输入用户名(考生号)和密码,登录网上填报志愿系统。进入系统后,考生应首先核对姓名和身份证号等信息是否无误,再填报志愿。建议提前在“浙江省高校招生考试信息管理系统”下载符合考生选考科目的院校专业计划文档,用计划文档辅助生成“志愿导入表.xls”,通过文件导入(志愿导入表.xls)方式方便、快捷地填报志愿。填报志愿建议使用360安全浏览器(兼容模式)、Google Chrome、Mozilla Firefox、IE8.0及以上版本浏览器,不要使用手机和平板电脑。
志愿填报截止时间后,考生不得再进入填报志愿系统修改和确定志愿。为保证正常填报志愿,避免出现因停电、计算机损坏、网络繁忙无法登录等意外情况造成填报志愿无法正常进行,乃至影响考生的正常录取,建议考生在规定的时间内尽量提前上网填报和确定志愿。志愿填报截止后当天晚上起,考生可以登录志愿系统查看所填报的志愿(但不能修改)。
模拟演练提醒:
浙江省教育考试院网站(www.zjzs.net)于6月12日开放网上填报志愿模拟系统,供考生进行模拟练习,6月18日关闭系统,并清空所有模拟练习填报的志愿信息数据。
