近日,有网友在人民网领导留言板咨询“广东交通职业技术学院升格为职业本科院校”的相关事项。对此,官方回复称:广东省教育厅接下来将指导广东交通职业技术学院对照本科层次职业学校设置标准,不断完善各项办学条件,努力提升办学水平,待各方面条件成熟时进一步考虑提升办学层次。
广东交通职业技术学院的前身是1959年成立的广东交通学校和1960年成立的广东省航运学校。1999年经教育部批准,将两校合并组建广东交通职业技术学院。2008年7月由广东省交通运输厅整建制划转广东省教育厅管理。2022年10月,广东省华侨职业技术学校、广东省科技职业技术学校通过省属职业院校集团办学并入学院。 学院于2016年入选广东省一流高职院校建设计划立项建设单位;2018年获“全国高等职业院校教学资源50强院校”;2019年获国家优质专科高等职业院校;2020年入选首批教育部“双师型”教师队伍建设典型;2021年入选全国高职院校教师发展指数优秀院校100强;2022年入选“广东省省域高水平高职院校建设计划”立项建设单位。 在专业建设方面,学院获国家级重点专业23个,省域高水平高职院校专业群3个、广东省高水平专业群7个。此外,学院近三年毕业生去向落实率为98%以上,入选“2022全国高职院校就业竞争力案例”。 2022-2023年广东春季学考、夏季高考投档/录取数据如下: 1.春季学考(滑动浏览👇) 2.夏季高考(滑动浏览👇)
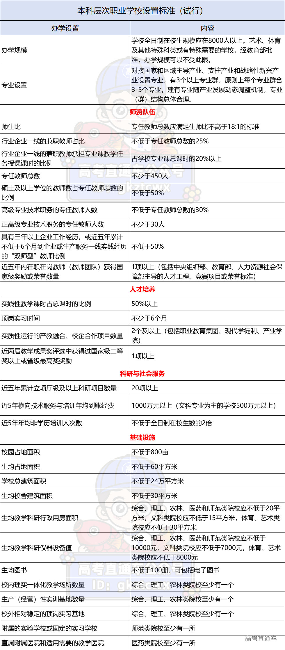
细心的网友或许能发现,在前文提到的领导留言板回复中,官方还提到了: 根据教育部《关于“十四五”时期高等学校设置工作的意见》和《关于开展“十四五”时期高等学校设置规划编制工作的通知》,本科层次职业学校设置要把控节奏、优中选优,原则上各省“十四五”时期拟设置的本科层次职业学校不超过2所; 省教育厅多次向教育部积极争取,但根据反馈意见,仅同意我省深圳职业技术学院、广东轻工职业技术学院设置为本科层次职业学校纳入《广东省高等学校设置“十四五”规划》(注:“十四五”时期即2021年-2025年)。 从这里我们也能解读出一个关键信息,那就是:直到2025年结束前,能被纳入广东省高校设置“十四五”规划中且被同意升格为职业本科院校的,仅有2所专科院校,分别是深职院和广轻工(其中,前者升格为职业本科、改名为深圳职业技术大学已由教育部发函批复;而后者升格为职业本科也经过广东省教育厅公示并上报至教育部,目前暂未批复,有可能在2024年由教育部公示)。也就是说,除了深职院、广轻工之外,广东再无专科院校能够赶在2025年之前实现升格职业本科的目标。 那么,一直以来由地方政府、学校自身提出冲刺职业本科目标的广东专科院校,都有哪几所呢?下面一起来回顾一下👇 作为国家双高院校之一且为广州市属高职院校的“长子”,广州番禺职业技术学院在过去一段时间多次提出全力冲刺职业本科。 今年11月,番职院第二次党代会胜利召开,大会提出了学校未来五年发展目标和任务,包括持续推进“双高”建设,争创高水平职业技术大学。另外,在学校迎来30周年校庆时,也明确升本改大的目标,并确认新校名拟为“广州职业技术大学”。 根据早前媒体报道,广州番职院高职教育研究所樊明成博士曾介绍,学校申请试点本科层次职业教育的条件已经成熟。根据申报的建校方案,学校办学规模为18000~20000人,其中本科生6000人以上。 今年9月,深圳信息职业技术学院召开新学期工作会议,校党委书记苗宁礼强调要全力推进四项重大工作任务,即高标准筹备“双高”建设验收、全面完成升本指标准备、全面完成“创一流”各项任务、积极协调推进新校区建设。 今年10月,深圳建设网发布《深圳信息职业技术学院扩建工程方案设计服务》,显示项目扩建总建筑面积为223301㎡,包括必配校舍用房170001㎡,选配校舍用房20000㎡...绝大多数空间用于新增校舍,这或将使得学校的学生住宿水准和办学规模进一步提升。除了扩建现有校园外,新校区也在同步筹备中。2023年5月,就传出深圳信息职业技术学院新校区——深汕校区有望落户汕尾陆丰市的消息。 此外,早在2022年1月,《深圳市教育发展“十四五”规划》便提出:高水平建设深圳信息职业技术学院深汕校区,加快推动深圳信息职业技术学院办成职业本科学校。 今年9月,《佛山市贯彻落实职业教育法推动现代职业教育高质量发展若干政策措施(2023—2025年)》印发,其中提到:加大对顺德职业技术学院“双高计划”和本科层次职业技术大学建设,佛职院省域高水平高职院校建设。 此外,早在2021年5月,顺职院升本纳入了佛山市“十四五”规划。在佛山市印发的《国民经济和社会发展第十四个五年规划和2035年远景目标纲要的通知》中,明确指出:推进顺德职业技术学院建设中国特色高水平高职院校和创办职业技术大学。 2022年7月,广州铁路职业技术学院发布《“十四五”发展规划》,提出将以“建设广州铁路职业技术大学”作为重要发展目标,并围绕建设“双高”、升格本科两大战略任务。 值得一提的是,据广州日报2022年1月消息,广州铁职院已向省教育厅递交了申请,希望将广州铁路职业技术大学(暂定名)纳入广东省高等学校设置“十四五”规划。并且,广州铁职院党委书记张竹筠说,“十四五”期间,学校在办学规模、专业设置、师资队伍、人才培养、科研与社会服务等方面均达到教育部本科层次职业院校设置要求。 2021年11月,《中国民航报》头版刊登《建高水平职业大学 树民航职教旗帜——广州民航职业技术学院高质量发展之路》,其中提到:严格对照《本科层次职业教育设置标准(试行)》条件,集中优势资源,重点向航空机电设备维修技术、智慧机场运行与管理、民航运输服务与管理等6个本科层次职业教育专业倾斜,开展本科层次的职业教育。 对接行业、企业需求,逐步增设航空动力装置维修技术、通用航空航务技术、航空智能制造技术等8个职教本科专业。面向新兴产业,增设无人机系统应用技术等2个职教本科专业。同时建立专业随产业发展动态调整机制,争取到2030年建成16个职教本科专业或专业方向,逐步形成以工为主、特色突出、结构合理、互为支撑的专业体系,成为本科层次职业院校。 2022年1月,学校在新年致辞中再次表示:稳抓机遇,积极推进职教本科工作…向建设高水平职业大学的目标勇毅前行。 今年12月,广东省政府印发广州、深圳、珠江口西岸、汕潮揭、湛茂五大都市圈发展规划,其中明确支持多所高校的筹建、升本、更名、高质量发展事项。 在湛茂都市圈方面,则是提出推进广东文理职业学院专科升本科项目(二期)。 而在2022年广东文理职业学院举行的“专科升本科项目(二期)动工活动”现场,学院副主任李家军指出,广东文理职业学院专科升本科项目(二期),列入2022年广东省重点项目和廉江市重点项目。 此外,学院董事长宣承志提到:2017年10月,学院的升本工作通过了广东省教育厅专家组的现场考核,经省高等学校设置专家委员会评议通过,并将学院的升格材料上报教育部。广东省人民政府于2017年11月以公文形式正式向教育部报批。为支持学院升本,国家发改委配套了专项资金1.3个多亿元,用于支持实验实训设施建设。 专科院校升格本科,从来都不是一蹴而就。专科升格本科大致有两个方向:一是升格为“职业本科”,大多数以“职业大学”或“职业技术大学”命名;二是升格为“普通本科”,最终多以“学院”命名。 一般来说,专科院校升格为普通本科难度较大,但升格为职业本科的难度则相对更小。2021年1月,教育部制定了《本科层次职业教育专业设置管理办法(试行)》。 小车对《办法》中的内容进行梳理,得出当前专科院校升格职业本科的相关标准,具体可见下图👇 不过,虽说有不少院校的升本呼声极高,且无论是软、硬件方面的条件都逐渐接近职业本科院校的设置标准,但按照教育部所明确的“把控节奏、优中选优”这一原则来看,小车预计广东目前大部分专科院校还是很难在3年内顺利升格本科的。










