此前,省考试院在互动交流栏目公开回复了关于广东合格考的考试范围👇
从官方答复来看,广东学考/合格考不再制定考试大纲!学业水平考试命题范围,就是各学科课程标准确定的必修内容。
据了解,现有的考纲还是实行新课标前的。那么,在新课标改革之后 ,学考考试范围到底有哪些变化?哪些删减或新增的内容需要特别注意?下面一起来看看!
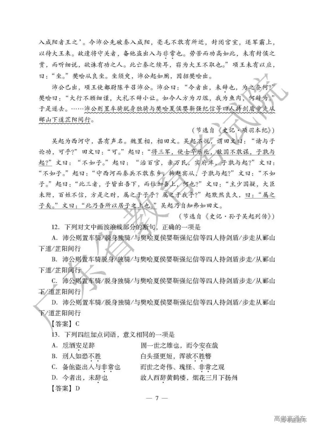
经过对比发现,语文科目实行新课标后,必修的知识变化不是特别大,大家不需要过于担心。不过,在备考时要注意对新增5篇必背古诗文篇目的掌握,因为旧考纲只有14篇必背古诗文,不包含新增的5个篇目,可能很多同学还不是很清楚。
总之,能背的尽量背熟练,争取把基础分都拿下手。并且背诵诗文还可以提升自己的语句积累,提高自己的表达能力。
旧考纲14篇:
1.逍遥游(北冥有鱼……之二虫又何知)
2.劝学(学不可以已……用心躁也)
3.师说
4.赤壁赋
5.氓
6.《归园田居》(其一)
7.蜀道难
8.登高
9.琵琶行
10.锦瑟
11. 念奴娇·赤壁怀古
12. 声声慢
13. 永遇乐·京口北固亭怀古
14. 沁园春·长沙
新课标必修新增5篇:
15.《短歌行》
16.《梦游天姥吟留别》
17.《阿房宫赋》
18.《子路、曾皙、冉有、公西华侍坐》
19.《六国论》
语文旧考纲范围如下👇
(上下滑动观看)
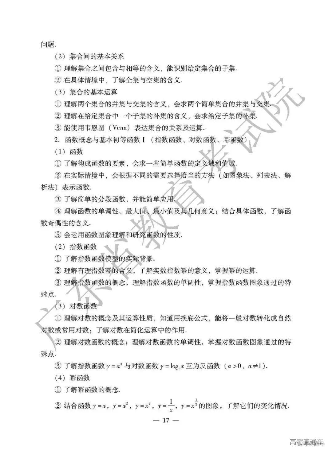
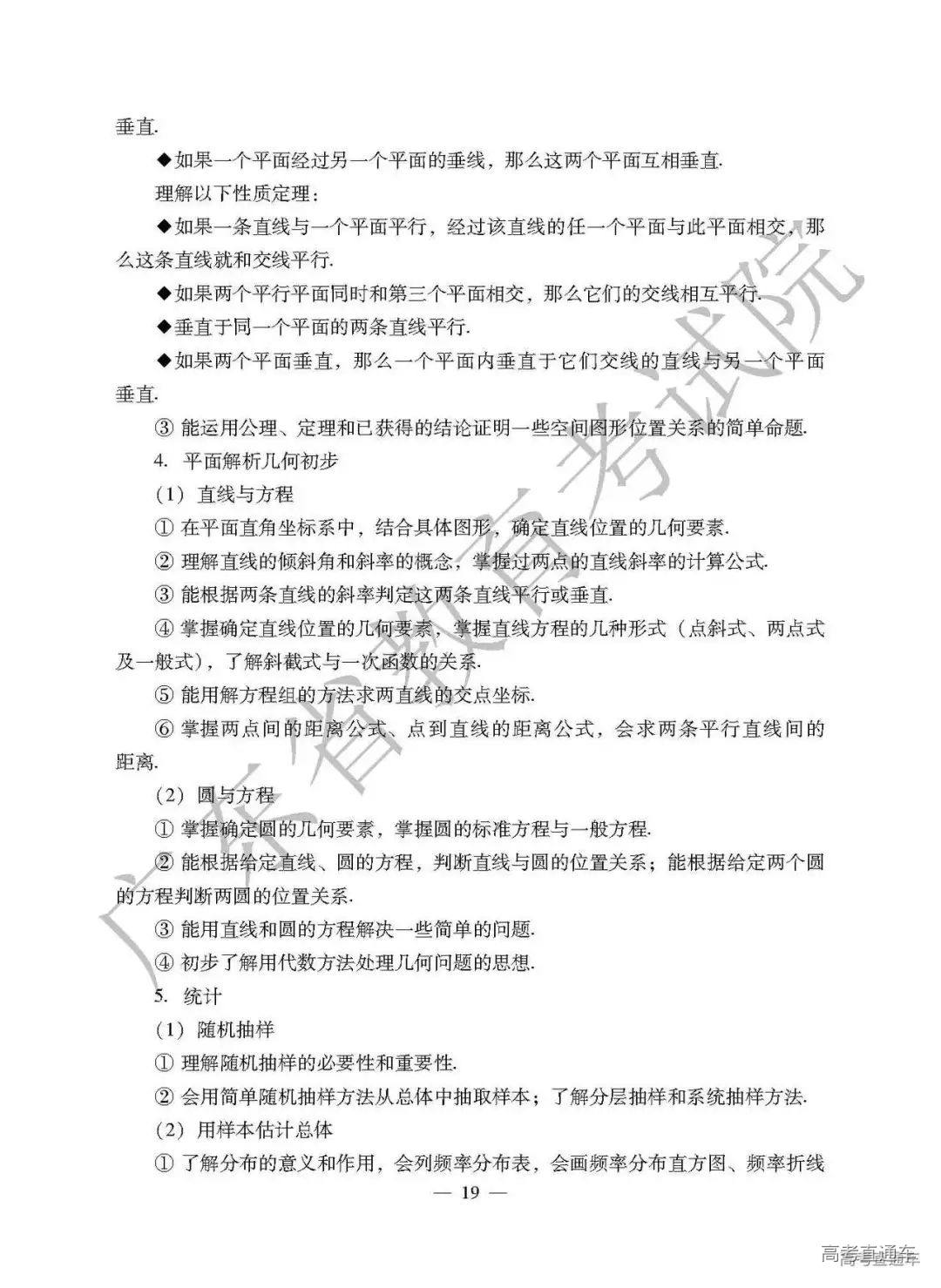
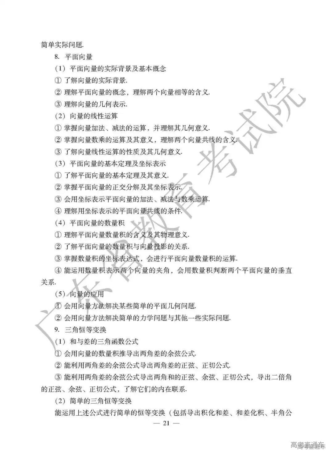
根据教育部相关文件以及广东教育考试院的官方回复,2023年开始,广东春季高考(广东学考)范围比原来有所调整,新的考试范围依据新课标《必修一》和《必修二》的内容。
考查具体内容如下:
通过对比上一版的考试要求,主要变化如下:
1.考查内容
(1)删掉了原来的数列、直线方程、圆的方程直线与圆的相关内容;
(2)新增了逻辑用语(充分条件与必要条件、全称量词与存在量词),复数(复数的概念、复数的四则运算),统计(百分位数)的相关内容;
2.试题题型结构
2023年春季高考数学考试仍然是总分150分,90分钟完成;选择题减少为12题,填空题增加为6题,解答题增加为4题,选择填空仍然每题6分,解答题总分值提升为42分。

根据以上变化,同学们在备考广东春季高考数学时,应注意,重点复习必修一二所涵盖的所有内容,选择备考资料也应选择2024最新版的广东学考复习教材,模拟卷也要选择最新题型结构的高质量模拟卷。
可先进行一轮复习,按章节或者小专题进行复习,回归基础,考点例题练习相结合的形式,对考点逐个击破;然后进行二轮复习,二轮可以大专题的形式进行复习,题型归类方法总结,以达到查漏补缺;最后进行三轮考前冲刺,提高考试能力和得分技巧。
数学旧考纲范围如下👇
(上下滑动观看)
1.新旧题型、分值对比
除了在题型上阅读C篇替换成“五选五”以外,其他都保持不变。
2.考试范围
依据《普通高中英语课程标准》(2017年版2020年修订),必修课程(6学分)为全体学生必修修习的课程,使所有学生都能达到英语学业质量水平一的要求。而高中学业水平考试应以必修课程的内容和学业质量水平一为命题主要依据。
因此,高中学业水平考生必须掌握英语必修一至必修三的知识。下表为2019版普通高中教科书英语必修一至必修三涉及的语法知识内容。

根据今年春季高考英语考查题型的变化,建议同学们加强对“五选五”这类题型的训练。
英语不单只作为一门学科,还是一种语言,最基本的是要提高词汇量的积累和提升语感,建议大家多读多背单词,还可以多读篇章,读多了语感就有了。
英语旧考纲范围如下👇
(上下滑动观看)
2024年广东高考报名已经确定将在11月1日-10日进行(点击查看通知+报名攻略),无论参加春季高考还是夏季高考,都必须进行高考报名,否则无法参加录取。
此外,打算参加春季高考的同学,还要另外进行1月语数英合格考的报名,具体时间暂未通知(预计也将在11月进行,留意高考直通车后续推送)。
除高考报名外,同学们需重点关注高考体检时间(2023年11月11日至2024年2月23日,具体时间由各市自行确定。),所有参加2024年高考录取的应/往届考生应参加高考体检,包括春季高考和夏季高考。而参加2024年春季高考的考生,复检时间安排在2月26日至28日期间。所以,参加春季高考的同学也务必要留意这个时间节点啦!
另外,关于高考报名,最近也有高三的同学在问与考生号有关的问题,一起来看看👇
问:车车,我打算只参加2024年的春季高考,那我高考报名的考生属性属于哪种?
答:属于单考单招类考生。
根据2024年广东高考报名规定,高考考生号采用10位编制,其中第一、二位为地市码;第三、四位为县区码;第五位为考生属性码,第六至十位为流水号,其中第六位为“9”的是随迁子女考生。
关于考生号第五位的区别,最近也有不少同学在问,小车为大家整理如下👇
“1”代表普通类(物理);
“2”代表普通类(历史);
“3”代表体育类;
“4”代表艺术类;
“6”代表单考单招类;
“8”代表“退役士兵”类;
“9”代表“3+证书”类。
单考单招类型包括:保送、运动训练、武术与民族传统体育、职教师资、残障(单招)、高水平运动队(单招)、高职自主招生、高职三二分段、依学考成绩录取、五年一贯制、消防救援(单招)。
不参加夏季高考统考,采用考生属性为“6”的考生号报名。单考单招类考生如需参加统考或兼报其他科类考试,应使用相应属性的考生号报名。










































