此前高考直通车跟大家提到过“选调生”这个概念,就是为了突出选调生在公务员考试中实在是太有优势!10月15日,国考报名正式开始,今年共招录3.96万,相较去年的3.71万人增加了2461人,同比增长7%,再创历史新高。
据统计,截止10月15日19时,在报名入口开通仅一天不到,全国已有138665人报名。截至10月17日中午12:04,2024国考已有410686人报名,144319人过审,266367人待审,增长神速。目前报名人数最多的岗位为国家知识产权局-审查部门(一)一级主任科员及以下,共招2人,已有1316人报名🔥
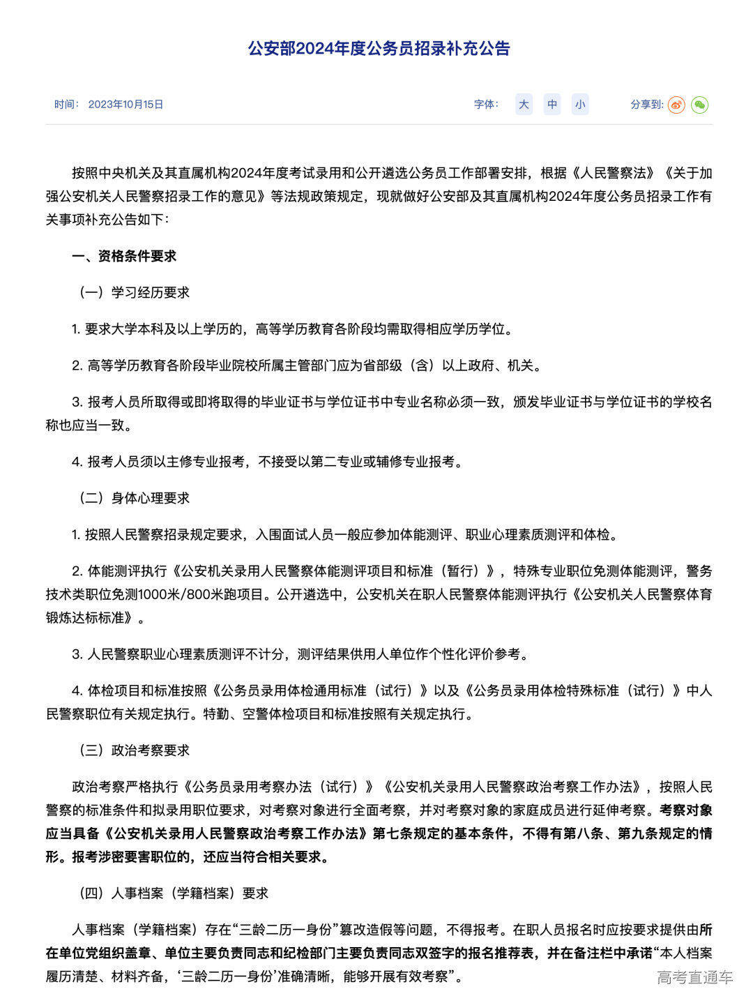
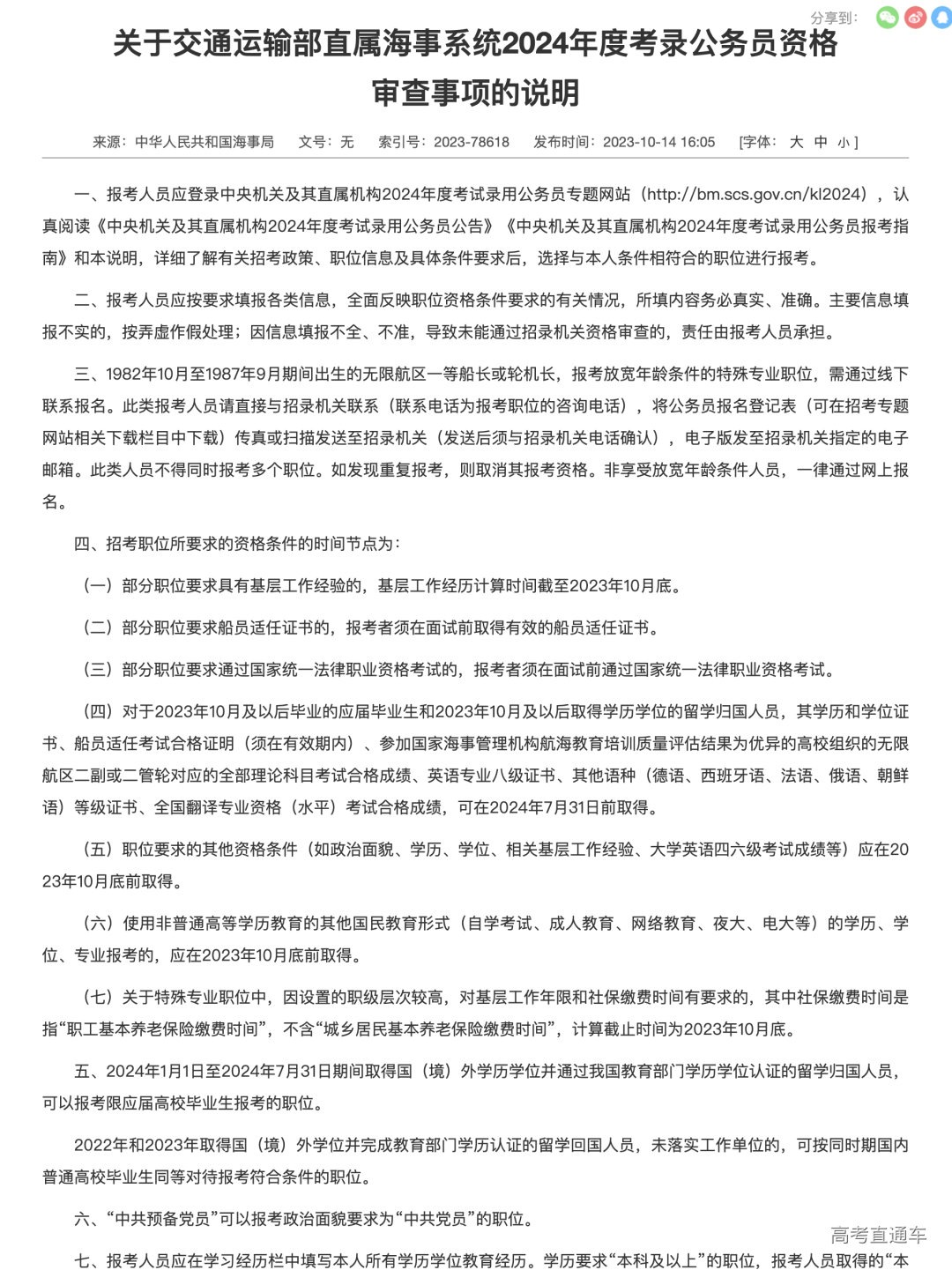
报名/过审/待审人数Top10岗位如下(数据源自粉笔): *图源自粉笔【粉笔上岸通】 另外这两天,多部门发布2024国考补充公告或报考相关事项的说明/通知。同学们报名时不仅要符合职位表中的要求,也要符合以下各部门补充公告的要求,所以务必仔细查看👇 1.公安部 完整版可扫码移至官网查看👇 2.税务系统 完整版可扫码移至官网查看👇 3.海关系统 完整版可扫码移至官网查看👇 4.海事系统 完整版可扫码移至官网查看👇 5.国家金融监督管理总局 完整版可扫码移至官网查看👇 6.其它 ✅【教育部】 关于教育部2024年度公务员考录职位要求的说明 http://www.moe.gov.cn/s78/A04/tongzhi/202310/t20231014_1085544.html ✅【移民管理局】 国家移民管理机构2024年度公务员国考招录公告 https://www.nia.gov.cn/n741440/n741542/c1603136/content.html 建议大家报名之前认真看一下各部门的补充公告或者相关事项通知/说明,尤其是公安部的“资格条件要求”以及税务系统的专业目录,以免出现报名审核不通过的情况!
今天车车就带大家看看抢破头的国考中,哪些大学专业能匹配更多的岗位,这跟高考的大学和专业投档分息息相关哦!
图源:网友
有热门网友整理了国考、省考、事业编的区别,最明显的就是国考的应届生占比有90%!,因此可以说对于应届生来说,参加国考的优势是最大的,所以大家一定要提前关注,把握这次机会。
周末拿到国考职位表的时候,有的同学直接崩溃了....原因就是自己的专业无岗位可以报名!纵使自己考试有多厉害,这没法报名也是无路可走。
根据岗位表,首先要关注的是学历要求,本次国考要求本科或本科及以上的职位数占比达99.75%,可以说本科是考公务员的基本门槛。另外,要求硕士以上的职位占比为12%(2023年为8%)。
从可报名的专业来看,大多数职位都同时允许多种专业报考。经济类、计算机、统计、财会、法学、中文、数学等专业可报名职位比较多。其中:
专业不限:总共只招23人,几乎可忽略不计,传说中的“三不限”岗位大多数出自于此。
经济学类可以报名职位人数约1.42万,大约占所有职位的35.9%
计算机类可以报名的职位人数约1.1万,大约占所有职位的27.8%
财会类可以报名职位人数约1.1万,大约占所有职位的27.8%
统计类可以报名职位人数约1万,大约占所有职位的25.3%
法学类可以报名职位人数约1万,大约占所有职位的25.3%
中国语言文学类可以报名职位人数约8千,大约占所有职位的 20.2%
电子类可以报名职位人数约8千,大约占所有职位的20.2 %
数学类可以报名职位人数约8千,大约占所有职位的20.2%
新闻类可以报名职位人数约6500,大约占所有职位的15.2%
公共管理类可以报名职位人数约3千,大约占所有职位的7.6%
马克思主义理论类可以报名职位约3千,大约占所有职位的7.6%
从上面的数据可以很直观地知道,前些年“经管法”专业的高考投档分数为什么高得离谱,甚至在这两年文科普遍衰弱的情况下,汉语言文学和法学仍逆势上涨,其实很大程度都跟公务员考试有关系,因为不仅仅是国考,包括省考和事业编的很多岗位的报名条件其实都是差不多的。但值得注意的是“管理类”可报的岗位并没有想象中多!这也是近年来该高考专业降温的主要原因之一。
因此,如果是励志于成为公务员的学生(特别是文科生/历史类考生),一定要格外关注大学志愿的填报,切不可随便填几个冷门专业服从调剂就算了,不然很可能永远跟国考失之交臂。
附今年的国考职位表对照👇
来源:高招课堂

















