各市(地)招生考试委员会、教育局、招生考试机构,各普通高等学校:
2021年黑龙江省普通高校招生工作要以习近平新时代中国特色社会主义思想为指导,深入贯彻党的十九大和十九届二中、三中、四中、五中全会精神,全面贯彻党的教育方针,认真落实全国教育大会、《深化新时代教育评价改革总体方案》和省委、省政府关于做好我省普通高校招生工作的有关精神,按照《教育部关于做好2021年普通高校招生工作的通知》(教学〔2021〕1号)要求,坚持稳中求进的工作总基调,进一步提升考试招生治理体系和治理能力现代化水平,统筹做好新冠肺炎疫情防控和考试招生工作,积极稳妥推进艺术类、体育类和黑龙江省招生考试委员会办公室文件黑招委办〔2021〕1号贫困地区定向招生本科专项计划(国家专项)招生平行志愿投档录取模式工作以及艺术类批次合并工作改革。各级招委会、教育局、招生考试机构和各高校要强化政治担当,层层压实责任,狠抓关键环节,切实保障广大考生和涉考工作人员的生命安全和身体健康,确保普通高校考试招生工作安全、有序实施和公平公正。
现将《黑龙江省2021年普通高等学校招生工作规定》印发给你们,请遵照执行。
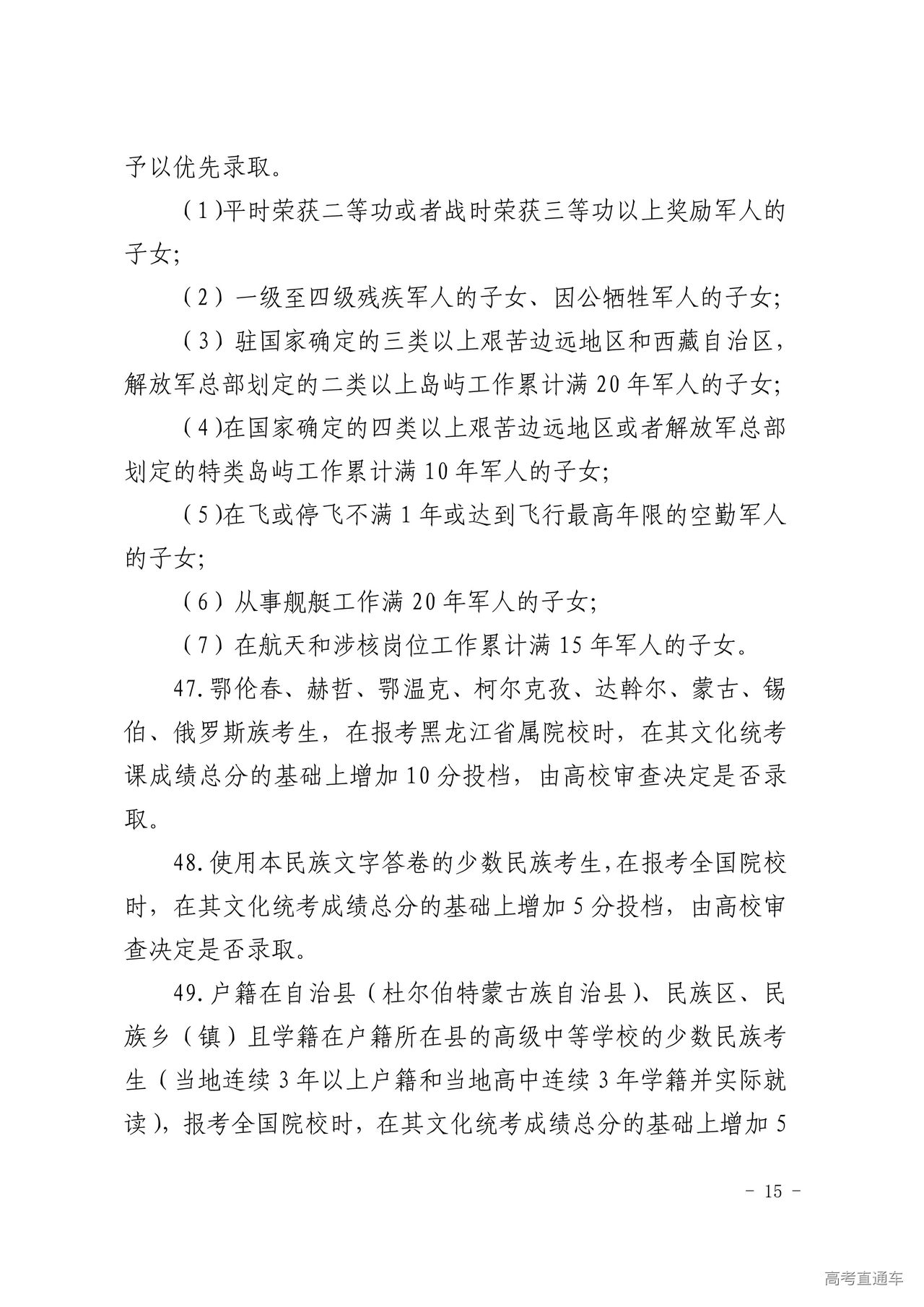
附件:《黑龙江省2021年普通高等学校招生工作规定》(点击下载)




























