一、艺术类专业统考工作调整
根据《教育部办公厅关于做好2021年普通高等学校部分特殊类型招生工作的通知》(以下简称“通知”)要求,结合我省实际,为进一步完善我省艺术类专业考试招生工作,对我省2021年艺术类专业统考工作作如下调整:
(一)增加广播电视编导、书法学专业统考类别
《通知》要求,各省级招生考试机构应积极创造条件增设艺术类专业省级统考科类。为提高组考效率,降低考生考试成本,扩大考生成绩使用范围,根据我省实际,2021年增设广播电视编导和书法学两个统考类别。考试科目、考试形式等详见省招生考试院公布的考试说明。
(二)完善音乐类统考招考结构
按照教育部合理细分统考科类的要求,将音乐学调整为音乐类,含音乐学、音乐表演(声乐)和音乐表演(器乐)三个招生类别,维持音乐基础、器乐演奏、声乐演唱三个考试科目不变,通过三个考试科目的权重设定获得三个招生类别成绩,增加统考成绩适用性。
各招生类别认可的各考试科目权重如下表所示。
报考音乐类的考生,不改变考试科目、形式,考生考后根据相应权重分别获得音乐学、音乐表演(声乐)、音乐表演(器乐)三个招生类别统考成绩,考生可根据自身成绩情况自主选择填报相应招生类别的院校专业。招生院校可根据专业选拔需求,认可我省上述三个招生类别成绩,提高音乐类统考成绩的适用范围。
(三)完善美术学类与设计学类本科招生结构
根据《通知》要求,2021年我省原美术学及艺术设计本科将参考教育部《普通高等学校本科专业目录(2012年)》学科门类中“美术学类”和“设计学类”专业范围拆分为美术学类、设计学类两个统考招生类别进行招生,并分别编制招生计划和划定录取控制分数线,考试组织不变、考生考试形式、考试科目不变,专科层次继续按美术学类与设计学类合并招生。
参加了美术学类与设计学类专业统考的考生,本科层次可根据专业、文化考试合格情况选择填报招生类别为美术学类、设计学类下所属院校的专业,两个招生类别间可以兼报。
二、统考类别及安排
(一)统考类别说明
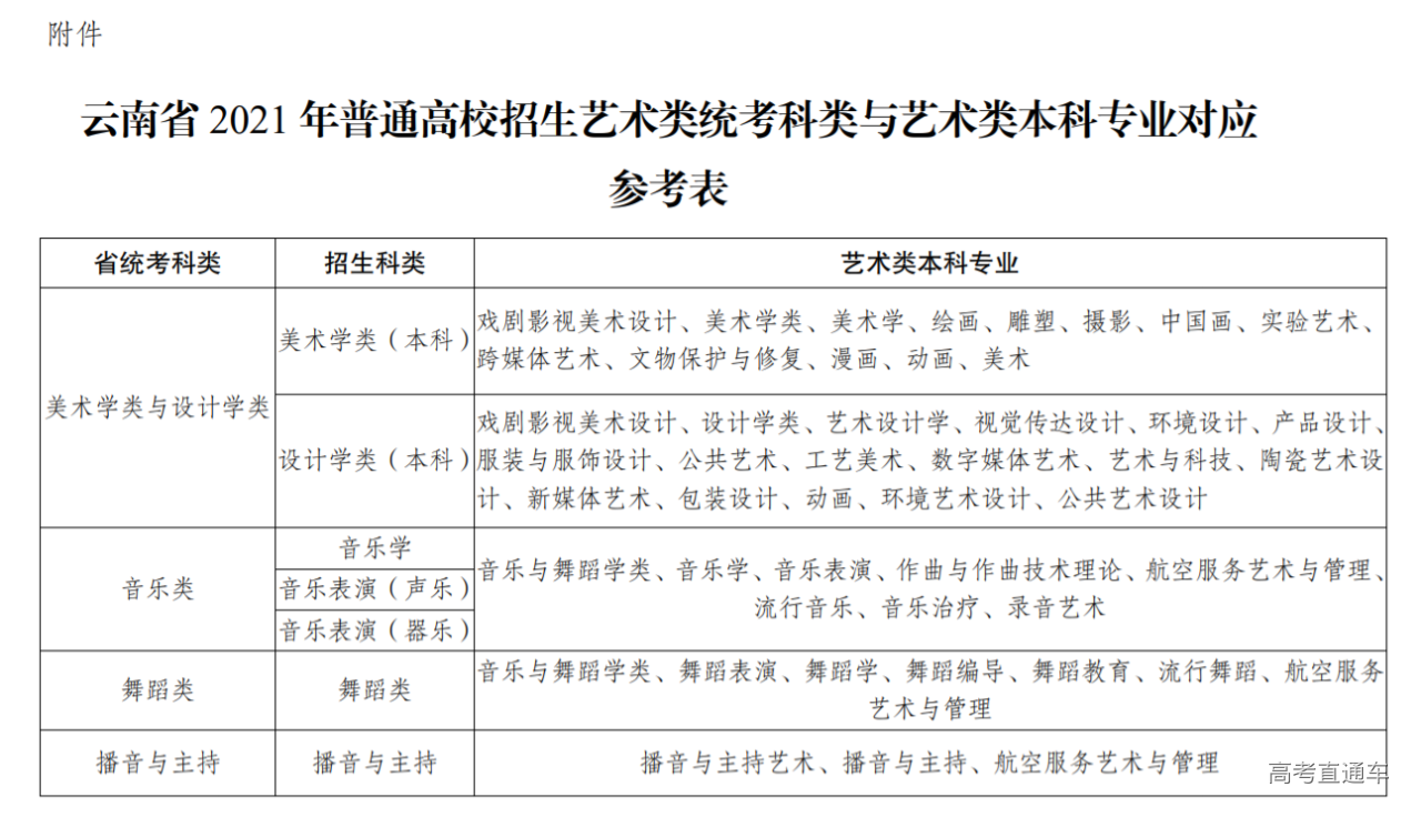
我省2021年普通高等学校艺术类专业统考设音乐类、美术学类与设计学类、舞蹈类、播音与主持、体育舞蹈、广播电视编导、书法学7个统考专业类别。其中参加音乐类统考的考生考试后根据各考试科目赋权分别获得音乐学成绩、音乐表演(声乐)成绩、音乐表演(器乐)成绩。
统考招生类别设音乐学、音乐表演(声乐)、音乐表演(器乐)、美术学类(本科)、设计学类(本科)、美术学类与设计学类(专科)、舞蹈类、播音与主持、体育舞蹈、广播电视编导、书法学11个统考招生类别。其中音乐学、音乐表演(声乐)、音乐表演(器乐)分别认可参加音乐类统考后根据各招生类别所对应的考试科目权重折算的统考成绩;美术学类(本科)、设计学类(本科)、美术学类与设计学类(专科)均认可美术学类与设计学类统考成绩;舞蹈类、播音与主持、体育舞蹈、广播电视编导、书法学分别认可相应的统考成绩。
(二)管理体制
艺术类专业统考工作,实行“省招生考试委员会领导,省招生考试院组织与管理,承办院校具体实施”的管理体制。统考专业类别实行“统一管理、统一命题、统一制卷、统一评分”的工作机制。
(三)主考院校
音乐类、美术学类与设计学类、舞蹈类:云南艺术学院
播音与主持、广播电视编导、书法学:云南师范大学
体育舞蹈:昆明学院
三、考试报名和考试时间
(一)高考报名
凡报考艺术类的考生,按《云南省招生考试院关于2021年普通高等学校招生全国统一考试报名工作的通知》要求,按规定时间到各县、区招生考试机构设置的报名点参加普通高考报名,领取《艺术类专业考试报考证》(以下简称《报考证》)。考生在规定时间持《报考证》和二代身份证按统考承考院校和校考院校的要求,办理专业考试报考手续。
高考报名时未选择“参加艺术类专业考试”的考生,不能参加本年度艺术类专业考试及录取。高考报名时未选择参加相应艺术类专业统考的考生,将不能参加相应艺术统考类别的考试和认可该统考成绩的院校专业录取,也不能参加对统考成绩有要求的艺术校考专业的录取。如考生不确定意向校考专业或统考招生专业是否需要参加参加统考,可咨询招生学校或先报考相应类别统考,考生未按高校要求报考而未能被录取的,责任自负。
(二)专业统考报名和考试时间
参加艺术专业考试的考生除需按要求进行高考报名外,还需进行专业考试报名。参加校考的考生根据校考院校要求进行专业考试报名。参加统考的考生根据以下安排进行专业统考报名、参加考试:
1.美术学类与设计学类、音乐类、舞蹈类:
(1)网络报名时间:2020年11月26日—30日
(2)报名及缴费方式:手机APP(云南艺术学院招生资讯网https://zs.ynart.edu.cn/bkzs/tzgg.htm通知公告栏查看下载)
(3)打印准考证时间:2020年12月2日开始
(4)考试时间:
音乐类:2020年12月5日—10日
美术学类与设计学类:2020年12月6日
舞蹈类:2020年12月7日—10日
2.播音与主持、广播电视编导、书法学:
(1)网络报名时间:2020年11月26日—29日
(2)报名及缴费网址:
播音与主持:https://ynby.ynnu.edu.cn
广播电视编导:https://yngdb.ynnu.edu.cn
书法学:https://ynsf.ynnu.edu.cn
(3)打印准考证时间:2020年12月1日开始
(4)考试时间:
书法学:2020年12月5日上午
广播电视编导:2020年12月5日下午
播音与主持:2020年12月4日—6日
3.体育舞蹈
(1)现场确认及缴费时间:2020年12月4日10:00-16:00
(2)现场确认及缴费地点:昆明经济技术开发区浦新路2号昆明学院体育馆
(3)考试时间:2020年12月5日—6日
(三)校考报名和考试时间
省内、外艺术类专业招生校考报名时间和方法、考试安排和要求由招生院校确定,考生可向意向报考院校咨询。考生须持普通高等院校专业考试《报考证》按报考院校要求办理报考手续。
省统考涵盖的专业校考或高校规定需在省统考合格的基础上才能报考的校考专业,如考生在报考校考时不确定省统考是否合格,可自行决定是否先行报考。
四、统考类别说明
为进一步做好考生服务工作,方便考生了解考试科目、考试形式、考试要求,省招生考试院专门在云南省招考频道发布2021年各统考科类考试说明,请考生仔细阅读并按要求做好备考工作。
五、校考设置要求
(一)我省统考已涵盖的专业,高校一般应直接使用统考成绩作为考生的专业考试成绩。确有必要补充考核的艺术类本科专业,高校应面向我省统考合格生源组织校考,并须将考试工作方案报学校所在地省级教育行政部门审定。除独立设置本科艺术院校(含艺术类本科专业参照执行的高校)外,高校美术学类和设计学类专业直接使用我省统考成绩,不再组织校考。
(二)省级统考未涵盖的专业,高校可组织校考,考生可不参加我省组织的统考。校考院校如要求考生还须参加省统考并取得合格成绩的,按院校的要求执行,院校应明确告知考生是否需参加我省组织的专业统考。艺术类招生高校应根据教育部要求,按时通过教育部艺术类招生考试信息交互系统上报招生专业与我省统考子科类对照关系,及时向考生公示。若高校对省级统考科类所对应的艺术类专业范围持有不同意见,应主动与我院沟通,经双方协商一致后向考生公布。
(三)各艺术类招生院校组织的校考,考试科目、考试内容、计分标准、评分办法由招生学校确定,并在招生简章中向社会公布。报考艺术类专业校考的考生,可直接与报考院校联系了解相关的招生考试要求,也可查阅院校招生简章和院校官方网站相关信息。
(四)在我省设点组织校考的省内外高校,须在2020年11月22日前将考试科目、考试说明、考试时间等工作安排向云南省招生考试院提出书面申请,经审核同意后方可在我省设点组织校考,高校在我省组织校考应接受云南省招生考试院的安排和监督。
六、统考评分规定
专业统考评分工作要确保公平、公正、准确,各专业考试均实行集体评分制。笔试科目须有3人以上独立阅评并综合评定最终成绩;演唱、演奏、表演、舞蹈、播音与主持等面试科目须组成不少于5人的专家小组进行测评并综合评定最终成绩。考生成绩经评定后一律不得作任何形式的改动,如发现评卷人员作弊,一律按相关法律法规及相关招生考试文件规定严肃处理。
七、划线原则
根据教育部的要求,艺术类本科文化分录取控制线原则上不低于本省确定的第二批次普通本科录取控制分数线的75%,艺术类高职(专科)文化分录取控制分数线不得低于本省确定的普通高职(专科)批次最低录取控制分数线的70%。云南省高考文化总分为772分,其中:语文150分、数学150分、外语150分、文(理)科综合300分、学业水平量化成绩22分(11科每科2分)。
考试结束后由云南省招生考试院根据各批次招生计划数和考生的考试成绩综合考虑,分别确定文化和专业录取最低控制分数线,报省招生考试委员会审定通过后向社会公布。
独立设置本科艺术院校(含艺术类本科专业参照执行的高校)可自行划定本校艺术类本科专业考试分数线和文化考试录取控制分数线,划定的分数线须在录取前报云南省招生考试院备案,并通过本校招生网站向社会公布。
八、成绩通知及报送
(一)统考考试结束后,主考院校在规定时间内将专业考试成绩告知考生(考生在规定时间内到主考院校官方网站进行查询及打印考试成绩通知单)。考生如对本人当次成绩有异议,须在成绩发布后一周内按统考主考院校要求提出复核申请,逾期不再受理。复核事项为:是否漏评、漏统(登),各小题得分合成后是否与提供给考生的成绩一致。成绩复核不提供考生查卷服务。
(二)各招生院校组织的校考,要严格依据考生的专业考试成绩,从高分到低分确定专业合格考生名单,印发《考试合格通知单》,加盖签发院校印章,并将专业考试成绩告知考生。高校应严格控制校考合格证发放数量,原则上不超过去年比例,各专业校考合格人数不得超过该专业上一年度录取人数的4倍。考生只有在专业成绩合格、文化成绩达到相应批次录取最低控制分数线后,方可参加录取。院校校考考试成绩要在考试结束后及时公布。
(三)校考成绩报送通过全国普通高校艺术类专业招生考试信息交互系统进行,成绩报送办法按教育部规定执行。
九、填报志愿
(一)艺术院校填报志愿采取网上填报,具体时间和办法另行通知。报考艺术类考生网上报名时,在“是否参加艺术专业考试”栏目选择了“参加”的考生,可以同时填报艺术类志愿和文史、理工类志愿。
(二)考生填报志愿以云南省招生考试院编写的《云南省普通高校招生计划》为依据。填报征集志愿时,要以云南省招生考试院官网(云南省招考频道)公布的该批次院校缺额计划为准。
(三)艺术类志愿(提前批、自主招生批除外)按专业填报志愿,各招生科类间可以兼报,考生可根据自身考试成绩情况填报不同科类和不同校考的专业志愿,也可填报同一院校的不同专业。填报志愿时应注意填报专业所认可的成绩项和排序规则。其中,参加了音乐类统考的考生将根据音乐类各科目成绩权重表计算获得音乐学、音乐表演(声乐)、音乐表演(器乐)三个招生类别成绩,根据合格情况可用于填报相应招生类别下院校的专业志愿;参加了美术学类与设计学类统考的考生,考试成绩根据合格情况可用于填报本科层次美术学类、设计学类两个招生类别下属院校的专业志愿,也可填报专科美术学类与设计学类下属院校的专业志愿。
(四)考生填报志愿时,必须认真查阅招生高校招生章程,了解学校对报考资格、专业成绩、文化成绩、单科成绩、身体条件、性别、文理科等方面的要求以及学校收费标准等信息,因误填、错填导致的后果考生责任自负。
十、录取
录取工作由省招生考试委员会统一组织,实行“学校负责,省招生考试院监督”的录取体制。
(一)艺术院校录取工作按艺术类招生计划的批次执行。除艺术提前批、高水平批外各批次实行平行志愿投档,原则是:分数优先、遵循志愿。艺术类各批次原始志愿在相应的文史、理工同批次前投挡,一旦录取,考生余下的任何科类和批次志愿将不再进行投档。
(二)云南省艺术类专业平行志愿录取排序成绩有以下六种计算方式,院校在编制计划时每一个招生专业对应其中一种计算排序成绩方式。
1.按专业成绩排序从高到低录取。
2.按文化成绩(含照顾分)排序从高到低录取。
3.按照文化成绩加专业成绩排序从高到低录取。
4.按照文化成绩(含照顾分)50%(折合成50分)加专业成绩50%(折合成50分)排序从高到低录取。
5.按照文化成绩(含照顾分)70%(折合成70分)加专业成绩30%(折合成30分)排序从高到低录取。
6.按照文化成绩(含照顾分)30%(折合成30分)加专业成绩70%(折合成70分)排序从高到低录取。
排序中出现计算结果相同时,按专业分从高到低排序;如专业分相同,则按超出该批次文化最低控制线的分值排序;如果超出该批次文化最低控制线的分值相同,则按文化总分(不含照顾分)、语文、数学、综合、外语各项成绩依次、逐项比较,并按比较结果排列出先后顺序;如果所有科目分值都相同,则按同分数考生处理。
院校选定的排序规则将在云南省招生考试院编写的《云南省普通高校招生计划版》上进行公布,投档时在文化成绩和专业成绩均合格的前提下,以院校选定的排序规则按专业进行投档。招生院校在公布招生计划时必须注明院校录取原则,若招生院校的艺术类专业对考生文化成绩、专业成绩、单科成绩、身体条件或其他方面还有特殊要求的,须在招生章程中说明并对考生公布,相关要求须在计划编制阶段在相应专业备注中注明。
(三)考生所填报的专业对校考和统考都有要求的,在录取时考生必须在省统考和校考专业成绩都达到相应要求后,方可参加录取。参加校考的考生应提前咨询拟报考院校,确认拟报考的校考专业对省统考的要求,防止出现因为自己没有参加相应的省统考而导致校考无效的情形。
(四)招生院校若有不组织专业校考,直接使用高考文化课成绩录取的专业,应明确告知考生招生计划投放的招生类别。招生计划投放在文史、理工类的,则相应科类的考生均可填报;投放在艺术单考科类下,则只有在高考报名阶段选择了参加艺术专业考试的考生方可填报。
十一、其他
如教育部有新规定,按教育部要求执行。未尽事宜,按教育部和我省年度招生文件执行。


