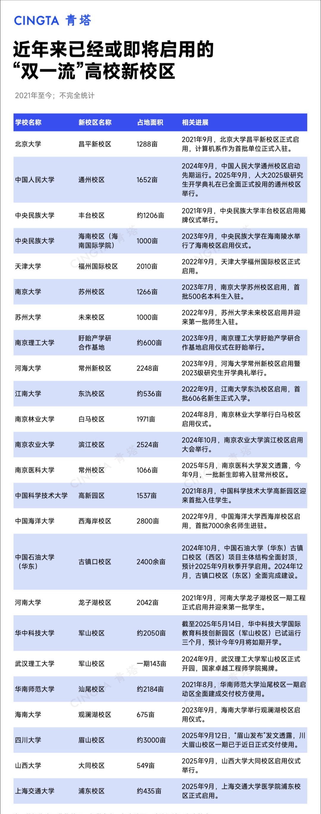
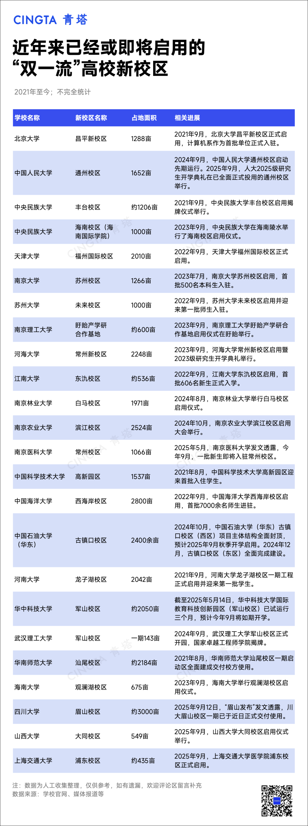
金秋时节,随着开学季的到来,多所“双一流”高校的新校区迎来了首批新生:
9月6日,2025级研究生开学典礼在已全面正式投用的中国人民大学通州校区举行;9日,武汉理工大学军山校区迎来建成启用以来了在该校区报到的首批全日制新生;12日,上海交通大学医学院浦东校区正式启用,首批1025名本科生、2292名研究生以及110名“交大医学班”新生入驻;山西大学则启用了学校首个异地校区——大同校区。
此外,四川大学占地约3000亩的眉山校区,已于近日正式交付使用;已试运行数月的华中科技大学军山校区,也预计在本月如期开学……而它们,无疑是近年来“双一流”高校新校区建设热潮的一个缩影。
2020年2月,时任教育部副部长翁铁慧在新闻发布会上宣布:扩大硕士研究生招生规模。这一年实际招收研究生110.66万,较2019年扩招了19.01万,增幅达到了20.74%。新一轮研究生扩招,就此拉开序幕。
2025年3月,国家发改委主任郑栅洁在记者会上表示,持续推动高等教育提质升级,推进优质本科扩容,进一步增加“双一流”建设高校本科招生规模,去年扩招1.6万人,今年力争再增加2万人。
无法停下的扩招脚步中,“双一流”高校的地,渐渐不够用了——
由于床位不够,北京大学、复旦大学、南京大学、北京师范大学等多所高校先后宣布,不再为部分研究生提供校内住宿。
即便能够住上宿舍,在校生们也可能要面对“六人间”到“八人间”、地板破旧、墙面发霉、设施老化、没空调、没独卫等尴尬处境。
不止宿舍紧张,北交大雄安校区建设指挥部副指挥长、建设办主任刘江涛还曾举过一个例子:学校有一团队由于锂电检测需要较大的场地,现有的校内空间无法提供,只能长期在校外租赁实验空间。
食堂要错峰就餐,自习室、图书馆座位靠抢,仪器要预约排队……捉襟见肘的办学空间,限制着学校教学、科研、学生生活等多方发展,寻求新校区建设是必要之举。
2024年1月,国家发改委修订印发《社会领域中央预算内投资相关专项管理办法》,其中明确提出,支持“双一流”高校新校区建设。
据来自教育界的两位陕西省人大代表今年3月的一份提案,国家“两重”建设(国家重大战略实施和重点领域安全能力建设)预计支持20所左右“双一流”高校新校区建设。目前,全国已有50所左右“双一流”高校向国家发改委提交了新校区总体建设规划,地方高校中如安徽大学、新疆大学、海南大学、山西大学等已启动申报中央专项资金相关工作。
要建新校区,钱是首要的问题。前述《管理办法》中提到,“双一流”高校新校区建设,结合办学规模、建设规模等测算,每所高校支持额度不超过30亿元;科研能力建设,“双一流”高校支持额度不超过6亿元,其他高校不超过2亿元;高校学生宿舍建设,“双一流”高校结合宿舍缺口面积测算支持额度,其他高校每校支持额度不超过2亿元。
若要举债,上一轮的高校扩建已经敲响了警钟——1999年,“大幅度扩大高校招生规模”的号召下,中国高校开始连续八年以每年40万人以上的速度扩招。为了应对在校生人数剧增、地方政府资金投入不足等挑战,高校们开始向银行贷款,支持校园建设。
数年之后,随着还款高峰的到来,部分高校渐渐陷入了债务危机。根据当时的媒体报道,某985高校一度面临庞大的贷款,其一年的学费收入,只够归还银行的贷款利息。厦门大学的一项调查则显示,到2006年,中国高校银行贷款规模约2000亿元,若加上工程未付款和校内集资款,总规模可达2500亿元左右。
此前一项研究显示,2018-2021年,全国256所地方高校累计发行地方高校政府专项债475亿元。2020年,河南大学便曾获批河南公办高校专项债券1.5亿元,用于郑州校区建设。
不过,地方高校政府专项债占全国专项债的比例很低,每年只占0.3%-0.5%之间。目前看来,地方高校发行专项债的空间还很大。
“双一流”高校连续扩招、“兴土木”的同时,另一个现实却是,出生人口正总体下降。 国家统计局数据显示,2023年全年出生人口为902万人,相较于2016年的1867万,降幅超过了50%。未来,随着生源减少,各大“双一流”高校的新校区,会被闲置吗? 对此,2024年9月,教育部副部长王光彦表示:“在高等教育方面,根据预测,学龄人口在2032年之前将持续增加。未来一段时期,学位需求还将持续扩大,要通过现有高校改扩建挖潜扩容和新设置高校等多种方式,扩大高等教育资源,同时支持“双一流”建设高校拓展办学空间,切实保障人民群众受教育机会。” 事实上,“双一流”扩招并非突如其来的举措,而是供需矛盾下的势在必行。据北京大学教育学院副教授丁延庆介绍,2024年高考报名人数为1342万,而147所“双一流”高校招生人数大约有68万,“双一流”高校录取率只有大约5.1%。 需求大、供给稀缺、竞争激烈,仍然是当前优质高等教育的现状。“双一流”扩招,成为破局的关键。 未来几年,随着“双一流”高校招生人数持续扩大,以及新校舍、实验室等配套设施逐步到位,广大学子或将有更多上“好大学”的机会。 不过,面对当下的校园用地紧张和未来适龄学生大幅减少的矛盾,以及高校要如何在财政吃紧的情况下支付高昂的基建投入等问题,仍然需要各方的审慎决策。要切实解决这些问题,还有很长的路要走。






