从在工厂里取放零件、检测质量,到为老年人提供健康管理、紧急响应等功能,再到如售货员一般打包货物、进行无人值守……当大模型为机器人注入“灵魂”,人形机器人加速进化,“具身智能”成为新热点,成为新一轮人工智能浪潮中的重点方向。
今年,李强总理首次在2025年国务院《政府工作报告》中提到具身智能。为贯彻落实中央战略决策,加强人才培养,根据全国教育大会"建立科技发展、国家战略需求牵引的学科专业设置调整机制和人才培养模式,超常布局急需学科专业"的部署。11月14日,教育部政务服务平台网站发布具身智能本科专业申报材料公示,北京航空航天大学、北京理工大学、北京邮电大学、东北大学、上海交通大学、浙江大学、西安交通大学等7所高校申请增设"具身智能"新专业。
人工智能的下一个浪潮
什么是具身智能?简单来说,就是让人工智能与机器人等物理实体深度融合,赋予它们类似人类的感知、学习以及与环境交互的能力,就像给机器人装上了一颗智慧“大脑”。
过去,机器人大多依靠预设程序执行任务,灵活性和适应性较差。而现在,具身智能的出现有望让机器人像人类一样,根据环境变化实时调整行动。
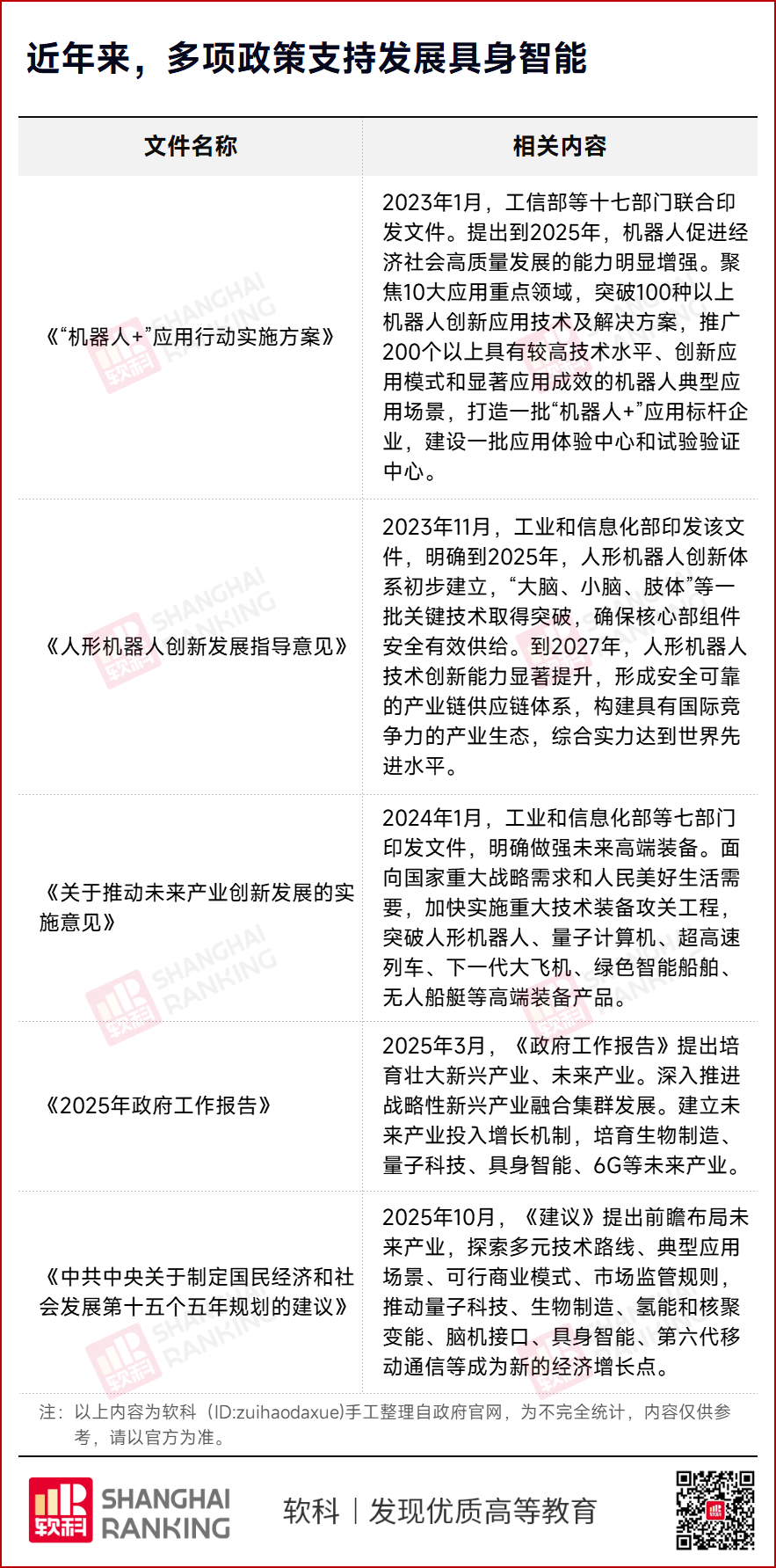
2025年,具身智能首次被写入了我国的政府工作报告,正式进入国家战略规划。《中共中央关于制定国民经济和社会发展第十五个五年规划的建议》也将具身智能列入重点支持发展的未来产业领域。
随着顶层设计落地,地方政府迅速响应,以差异化政策竞逐具身智能赛道。据不完全统计,截至今年3月已有超20个城市明确提出发展具身智能。
北京率先发布《具身智能科技创新与产业培育行动计划(2025-2027年)》,提出到2027年上下游产业链基本实现国产化。深圳则以“产业规模化”为核心目标,其《具身智能机器人技术创新与产业发展行动计划(2025-2027年)》明确,到2027年产业综合实力达到国际领先水平。
政策支持与技术创新的双轮驱动下,具身智能产业加速发展。据国务院发展研究中心《中国发展报告2025》预测,产业规模有望在2030年达到4000亿、在2035年突破万亿元。
然而,具身智能行业正面临着严峻的复合型技术人才短缺问题。据新华社2024年产业预警显示,具身智能领域人才缺口正以每年67%的速度持续扩大。
相关专业技术岗位也成为高薪热招岗位。字节、京东、华为、比亚迪、小鹏汽车等公司都发布了具身智能/人形机器人相关岗位,具身智能算法工程师相关岗位月薪在2.5万—9万元之间。同时,根据猎聘大数据研究院发布的《2025三季度人才供需洞察报告》显示,具身智能平均招聘年薪高达33.34万元,明显高于人工智能行业的29.09万元。
面对产业新需求,高校如何发力?
9所高校,拟新设专业
今年1月,《教育强国建设规划纲要(2024—2035年)》提出:面向数字经济和未来产业发展加强课程体系改革,优化学科专业设置。一批高校已经先行动身,主动增设相关新专业,培养具身智能领域的高素质复合型创新人才。
今年8月,教育部发布《2025年度普通高等学校本科专业申报材料公示》,南京航空航天大学拟增设具身智能专业,哈尔滨工业大学拟增设具身智能工程专业。11月,北京航空航天大学等7所高校申请增设"具身智能"新专业。
与传统工科不同,具身智能的技术体系是跨学科的,涉及机械、电子、控制、计算机、人工智能、材料、仿生学等多个学科的强交叉融合,这就要求高校打破传统学科界限,构建全新的知识体系。
学科基础打得牢,新专业才能建得稳。北京航空航天大学的具身智能专业,联动了机械工程、控制科学与工程、计算机科学与技术以及航空宇航科学与技术4个一级学科。这些学科已构建了完善的教学科研平台,承担了众多国家级重大科研任务,获得多项国家级科技奖励,为支撑新专业的发展奠定坚实基础。
作为我国信息科技领域的“国家队”,北京邮电大学依托“信息与通信工程”和“计算机科学与技术”双A学科,以“身—智—网”融合交叉为特色,构建了特色的具身智能人才培养体系。这一体系既区别于传统自动化专业“机械控制导向”的局限,也不同于普通高校“纯算法聚焦”的短板,是国内首批能实现“群体具身智能全链条技术覆盖”的高校。
教师作为引路人,师资队伍的质量决定着培养人才的质量。聚焦“三航”特色的南京航空航天大学,其具身智能专业将设立在人工智能学院。学院现有师资队伍汇聚了国家"万人计划"科技创新领军人才、国际模式识别学会会士等一批高层次人才,为学科建设提供了坚实的智力支撑。
课程是人才培养的基本单元,如何搭建差异化的课程群,是浙江大学下功夫的地方。在学科众多且强大的实力基础上,浙大已形成“基础—提高—创新”的分层课程与多层次实践平台,这为具身智能专业的虚实闭环与软硬一体教学提供了可直接迁移的底座与范式。
哈尔滨工业大学则突出控制科学与工程的学科优势与计算机学科的算法优势,依托自动化、计算机科学与技术、数据科学与大数据技术等优势专业课程,建设控制核心课+具身智能工程核心课+具身智能工程实践课程的交叉专业课程体系。
具身智能强调智能体与环境的交互,东北大学在深地、深海、冶金、数字钢铁、生命健康、流程工业等“环境”领域资源丰富,通过具身智能专业建设,可充分利用这一优势,推动科技创新和产业创新深度融合。
北京理工大学近年来在人工智能领域全面布局、持续发力,获批自主智能无人系统全国重点实验室、首批国家人工智能产教融合创新平台等12个重量级科教平台,为学生提供实操平台。
背靠上海这一国家人工智能产业发展的战略高地,上海交通大学牵头建设上海市人工智能创新发展示范区,同时是全国唯一的教育部人工智能重点实验室依托高校,为具身智能专业的学生提供丰富的科研实习、技术转化与创业孵化机会。
西安交通大学也将基于现有的具身智能机器人研究院建立具身智能机器人开发实验室、测试环境、多模态环境感知试验平台等实践教学平台,为学生提供真实的实践训练环境。
9所学校结合自身优势,形成差异化发展路径,多方面填补具身智能领域的人才空白。
新风口,乘势而上
除了这9所开设新专业的高校外,从单独的课程到微专业和特色班再到建立实验室,具身智能的专业布局和相关人才的培养在更多高校陆续展开。
今年9月,上海师范大学携手“智元机器人”正式成立教育具身智能实验室,并面向本科生率先开设国内首门覆盖“采、训、测、推”全链路的《具身智能实践》课程。通过校企合作的优势互补,科研成果能够更快地转化为教学资源,形成“科研反哺教学、教学促进科研”的良性循环。
上海第二工业大学开设具身智能技术与应用微专业,实行“校内教学+产业实习”两阶段培养,将第四学期进入聚焦区域优势产业的“地区工艺场景训练场”或合作企业开展岗位实习,实现从项目学习到产业实践的能力跃升。
湖南工商大学也开设了具身(人形)智能机器人院士卓越班,所在学院由中国工程院院士陈晓红教授担任名誉院长,组建“院士+行业领军人物+青年才俊”的师资团队。同时,学校与湘江实验室合作共建,学生可参与国家级科研项目、企业技术攻关项目及具身机器人产品研发实践。
今年年初刚成立的复旦大学可信具身智能研究院,已经拿出了研究成果,其自主研制的“自适应视触觉AI传感器”已成功应用于机器人灵巧手和夹爪,成本降低近50倍,性能显著提升,展现出广阔的应用前景和产业化潜力。
在重庆,具身智能机器人产业发展也按下“加速键”。截至2024年12月,重庆共有18所高校设有具身智能机器人相关本科专业。此外,重庆大学领衔建设的嘉陵江实验室以及重庆大学具身智能实验室,都已在具身智能方向进行重点布局。据悉,嘉陵江实验室将汇集重庆大学的优势力量,重点突破控制器、传感器、智算平台等核心技术,提升具身智能机器人在复杂跨域环境中的稳定性、适应性与高效性。
2025年,是人形机器人迈向产业应用的元年,是具身智能加速迭代的时期,面对这一新产业风口,无论是搭建新专业,还是在既有专业上创新培养,对高校来说,是“试点”亦是“考点”。未来,期待这一新兴专业培养更多拥有复合能力的人才,既需扎根多学科基础理论,又需深挖技术细节、以产业需求为导向,推动具身智能发展加速。

